精品解析:山东省聊城市2022-2023学年高一下学期期末生物试题(解析版)
展开2022-2023学年度第二学期期末教学质量抽测
高一生物试题
一、选择题:
1. 孟德尔说:“任何实验的价值和效用,都决定于所使用材料对于实验目的的适合性”,下列关于遗传学实验材料选择的叙述,错误的是( )
A. 豌豆花是两性花,自花传粉,在自然状态下一般是纯种
B. 玉米是雌雄同株植株,其花是单性花,进行杂交实验时无需进行去雄操作
C. 山柳菊有时进行无性生殖,因此不适合用于研究基因的遗传规律
D. 果蝇朱红眼基因和深红眼基因位于一条染色体上,便于观察等位基因的分离
【答案】D
【解析】
【分析】豌豆人工异花授粉的过程为:去雄→套袋→人工异花授粉→套袋。去雄指的是在花未成熟时,全部除去母本的雄蕊。
等位基因是指位于一对同源染色体的相同位置上、控制相对性状的基因。
【详解】A、豌豆花是两性花,自花传粉,而且在花未开放时已经完成了受粉,避免了外来花粉的干扰。所以豌豆在自然状态下一般是纯种,用豌豆做人工杂交实验,结果既可靠,又容易分析,A正确;
B、玉米是雌雄同株植株,其花是单性花,进行杂交实验时无需进行去雄操作,B正确;
C、基因的遗传规律发生在有性生殖过程中,山柳菊有时进行无性生殖,会对研究结果产生干扰,因此不适合用于研究基因的遗传规律,C正确;
D、果蝇朱红眼基因和深红眼基因位于一条染色体上,属于非等位基因,不能用于观察等位基因的分离,D错误。
故选D。
2. 辣椒抗病(B)对不抗病(b)为显性,基因型为BB的个体花粉败育,不能产生正常花粉。现将基因型为Bb的辣椒植株自由交配两代获得F2。F2中抗病与不抗病植株的比例为( )
A. 1:1 B. 2:1 C. 3:1 D. 4:1
【答案】B
【解析】
【分析】1、基因分离定律的实质是杂合子在产生配子的过程中等位基因随同源染色体的分开而分离,分别进入不同的配子中,随配子独立地遗传给后代;
2、一对相对性状的遗传实验中,杂合子自交产生的后代的基因型及比例是:显纯合子:杂合子:隐性纯合子=1:2:1。
【详解】基因型为Bb的个体自交后代的基因型及比例是:BB:Bb:bb=1:2:1,其中BB的个体花粉败育,花粉败育是父本不能提供BB,而母本却能提供BB,进行自由交配时,雌性个体产生的配子的基因型及比例是B:b=1:1,由于BB不能产生正常的生殖细胞,因此雄配子的基因型及比例是B:b=1:2,所以,自由交配直至F2,F2中抗病(BB、Bb)与不抗病植株(bb)的比例为(1/2×1/3+1/2×2/3+1/2×1/3):(1/2×2/3)=2:1,B正确。
故选B。
3. 鲜食玉米颜色多样、营养丰富、美味可口。用两种纯合鲜食玉米杂交得F1,F1自交得F2,F2籽粒的性状表现及比例为紫色非甜:紫色甜:白色非甜:白色甜=27:9:21:7。下列叙述错误的是( )
A. 亲本的表型可能是白色非甜和白色甜
B. 紫色与白色性状的遗传遵循基因的自由组合定律
C. F1产生的雌配子和雄配子各有8种,且雌雄配子数量相等
D. F2中紫色籽粒发育成的植株自交后代中能稳定遗传的个体占4/9
【答案】C
【解析】
【分析】根据题意,F2籽粒的性状表现及比例为紫色:白色=9:7,非甜:甜=3:1,据此可知,籽粒的颜色由两对自由组合的等位基因控制(假设为A/a、B/b),甜度受一对等位基因控制(设为C/c),且A_B_为紫色,其他为白色,C_为非甜,cc为甜。
【详解】A、F2籽粒的性状表现及比例为紫色:白色=9:7,非甜:甜=3:1,据此可知,籽粒的颜色由两对自由组合的等位基因控制(假设为A/a、B/b),甜度受一对等位基因控制(设为C/c),且A_B_为紫色,其他为白色,C_为非甜,cc为甜,根据F2性状分离比可知,F1为AaBbCc,则亲本基因型可能是AAbbcc、aaBBCC,故亲本的表型可能是白色非甜和白色甜,A正确;
B、根据题意,F2籽粒的性状表现及比例为紫色:白色=9:7,是9:3:3:1的变形,说明紫色与白色性状受两对等位基因控制,且遵循基因的自由组合定律,B正确;
C、一般来说,F1中雌配子数量远远小于雄配子的数量,C错误;
D、紫色籽粒的基因型为A_B_,其他为白色,F2中紫色籽粒发育成的植株的基因型及比例为AaBb:AABb:AaBB:AABB=4:2:2:1,自交后代中能稳定遗传的个体占4/9×1/4+2/9×1/2+2/9×1/2+1/9=4/9,D正确。
故选C。
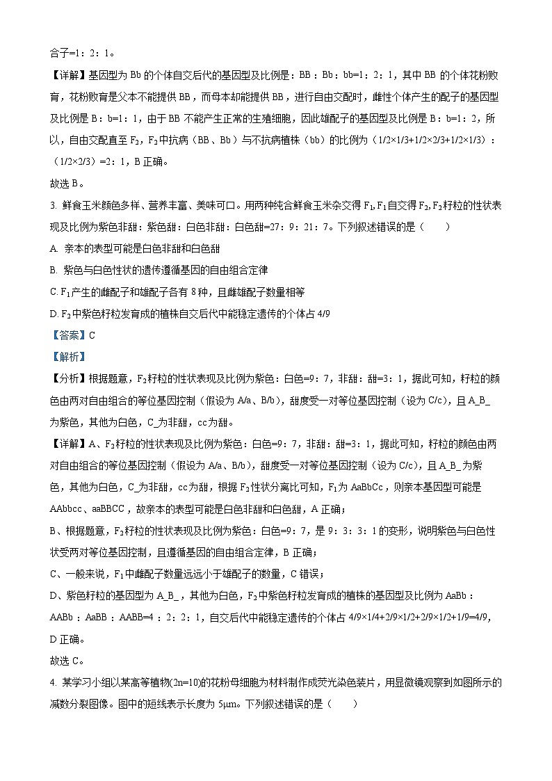
4. 某学习小组以某高等植物(2n=10)的花粉母细胞为材料制作成荧光染色装片,用显微镜观察到如图所示的减数分裂图像。图中的短线表示长度为5μm。下列叙述错误的是( )
A. 图甲时期,细胞中可能发生非等位基因之间的重新组合
B. 图丙细胞中既有姐妹染色单体,又有同源染色体
C. 图中细胞按照减数分裂时期排列的先后顺序为甲→乙→丙→丁
D. 细胞内染色体的存在状态可作为判断减数分裂各时期的依据
【答案】B
【解析】
【分析】减数分裂过程:
(1)减数第一次分裂间期:染色体的复制。
(2)减数第一次分裂:①前期:联会,同源染色体上非姐妹染色单体交叉互换;②中期:同源染色体成对的排列在赤道板上;③后期:同源染色体分离,非同源染色体自由组合;④末期:细胞质分裂。
(3)减数第二次分裂过程:①前期:核膜、核仁逐渐解体消失,出现纺锤体和染色体;②中期:染色体形态固定、数目清晰;③后期:着丝点分裂,姐妹染色单体分开成为染色体,并均匀地移向两极;④末期:核膜、核仁重建、纺锤体和染色体消失。
【详解】A、分析各图像中染色体的位置和数目可知,图甲细胞有同源染色体,染色体散乱的分布,处于减数分裂Ⅰ前期,因同源染色体之间交换相应的片段细胞可能发生非等位基因之间的重新组合,A正确;
B、图丙细胞无同源染色体,着丝粒分开,姐妹染色单体分离,处于减数分裂Ⅱ后期,B错误;
C、图甲细胞有同源染色体,染色体散乱的分布,处于减数分裂Ⅰ前期;图乙细胞有同源染色体,染色体整齐排列在赤道板,处于减数分裂Ⅰ中期;图丙细胞无同源染色体,着丝粒分开,姐妹染色单体分离,处于减数分裂Ⅱ后期;图丁细胞中的染色体移向细胞两极,处于减数分裂Ⅱ末期,因此图中细胞按照减数分裂时期排列的先后顺序为甲→乙→丙→丁,C正确;
D、细胞内染色体的存在状态可作为判断减数分裂各时期的依据,D正确。
故选B。
5. 鸽子的性别决定方式为ZW型,腹部羽毛的颜色由一对等位基因A、a控制,现将纯合白色雌鸽与纯合灰色雄鸽交配,F1中雌鸽均为灰色,雄鸽均为白色。下列叙述错误的是( )
A. 灰色对白色为隐性性状
B. 亲本基因型分别是ZAW、ZaZa
C. F1的雌雄个体自由交配,F2雌鸽中灰色所占的比例为1/4
D. Z与W染色体同源区段上的基因所控制性状的遗传与性别有关
【答案】C
【解析】
【分析】鸽子的性别决定方式为ZW型,腹部羽毛的颜色由一对等位基因A、a控制,根据“纯合白色雌鸽与纯合灰色雄鸽交配,F1中雌鸽均为灰色,雄鸽均为白色”,说明控制腹部羽毛颜色的基因位于Z染色体上,亲本的基因型为ZaZa、ZAW。
【详解】AB、根据“纯合白色雌鸽与纯合灰色雄鸽交配,F1中雌鸽均为灰色,雄鸽均为白色”,说明控制腹部羽毛颜色的基因位于Z染色体上,亲本的基因型为ZaZa、ZAW,灰色对白色为隐性性状,AB正确;
C、F1的雌雄个体的基因型为ZAZa、ZaW,F2雌鸽(ZAW、ZaW)中灰色所占的比例为1/2,C错误;
D、基因在染色体上,伴随染色体遗传,性染色体上的基因都伴随性染色体遗传,性染色体同源区段上的基因所控制性状的遗传与性别有关,D正确。
故选C。
6. 甲、乙两种遗传病(其中一种为伴性遗传)在两个家系中的遗传情况如图所示,其中家系1中无乙病致病基因。下列叙述错误的是( )
A. 甲病的遗传方式为常染色体隐性遗传
B. 若Ⅱ-6和Ⅱ-7婚配,后代患乙病的概率为1/4
C. Ⅱ-5和Ⅱ-9基因型相同的概率为1/2
D. Ⅱ一8的乙病致病基因来自I-3
【答案】B
【解析】
【分析】分析遗传系谱图可知:家系1中I-1、I-2不患病,生出患有甲病的女儿Ⅱ-5,说明甲病为常染色体隐性遗传;甲、乙两种遗传病其中一种为伴性遗传,乙病为伴性遗传病,I-3、I-4不患乙病,生出患有乙病的儿子,说明乙病为伴X隐性遗传病。
【详解】A、家系1中I-1、I-2不患病,生出患有甲病的女儿Ⅱ-5,说明甲病为常染色体隐性遗传,用A/a表示;甲、乙两种遗传病其中一种为伴性遗传,乙病为伴性遗传病,I-3、I-4不患乙病,生出患有乙病的儿子,说明乙病为伴X隐性遗传病,用B/b表示,A正确;
B、家系1中无乙病致病基因,故I-1、I-2的基因型为AaXBXB、AaXBY,Ⅱ-6有关乙病的基因型为XBY,I-3、I-4的基因型为AaXBXb、AaXBY,Ⅱ-7乙病的基因型为1/2XBXb、1/2XBXB,故Ⅱ-6和Ⅱ-7婚配,后代患乙病的概率为1/4×1/2=1/8,B错误;
C、Ⅱ-5的基因型为aaXBXB,Ⅱ-9的基因型为1/2aaXBXb、1/2aaXBXB,故Ⅱ-5和Ⅱ-9基因型相同的概率为1/2,C正确;
D、I-3、I-4的基因型为XBXb、XBY,Ⅱ-8(XbY)的乙病致病基因来自I-3,D正确。
故选B。
7. 遗传转化是指同源或异源的游离DNA分子被细菌的细胞摄取并得到表达的基因转移过程。在肺炎链球菌中发现了自然遗传转化现象。下列叙述正确的是( )
A. S型肺炎链球菌因具有多糖类荚膜,可使小鼠患肺炎而死亡
B. 格里菲思的转化实验说明加热致死的R型细菌内含有某种转化因子
C. 肺炎链球菌转化的实质可能是R型细菌整合了S型细菌控制多糖类荚膜形成的基因
D. 艾弗里的转化实验中用DNA酶处理对遗传物质的转化有促进作用
【答案】C
【解析】
【分析】肺炎链球菌转化实验包括格里菲思体内转化实验和艾弗里体外转化实验,其中格里菲思体内转化实验证明S型细菌中存在某种“转化因子”,能将R型细菌转化为S型细菌;艾弗里体外转化实验证明DNA是遗传物质。
【详解】A、S型细菌的菌体有多糖类荚膜,有荚膜的肺炎链球菌可抵抗吞噬细胞的吞噬,有利于细菌在宿主体内生活并繁殖,可使小鼠患肺炎而死亡,A错误;
B、由于加热杀死的S型细菌+R型细菌→小鼠→死亡,所以格里菲思的实验证明加热杀死的S型细菌内含有某种转化因子,B错误;
C、肺炎链球菌转化的实质是控制S型细菌荚膜形成的基因整合到了R型活细菌的DNA中,即发生了基因重组,导致R型细菌转化为有毒性的S型细菌,进而导致小鼠死亡,C正确;
D、DNA酶能将S型细菌的DNA水解,失去转化作用,故艾弗里转化实验中添加的DNA酶不能促进遗传物质的转化,D错误。
故选C。
8. 科学家在人体快速分裂的活细胞(如癌细胞)中发现了DNA的四螺旋结构,形成该结构的DNA链中富含G,每4个G之间通过氢键等形成一个正方形的“G-4平面”,继而形成立体的“G一四联体螺旋结构”(如图所示)。下列叙述错误的是( )
A. “G-四联体螺旋结构”是DNA单链螺旋而成的
B. “G-四联体螺旋结构”不遵循碱基互补配对原则
C. 该结构中(A+G)/(T+C)的值等于1
D. 对该结构的研究有助于为癌症的治疗提供新的思路
【答案】C
【解析】
【分析】DNA结构:①DNA分子由两条反向平行的脱氧核苷酸长链盘旋而成。②DNA分子外侧是脱氧核糖和磷酸交替连接而成的基本骨架。③DNA分子两条链的内侧的碱基按照碱基互补配对原则配对,并以氢键互相连接。DNA复制是需要解旋酶、DNA聚合酶等。
【详解】A、据图,“G-四联体螺旋结构”是DNA单链螺旋而成,每4个G之间通过氢键等作用力形成一个正方形的“G-4平面”,继而形成立体的高级结构,A正确;
BC、该结构是由DNA单链构成的,单链中没有碱基互补配对原则,故(A+G)/(T+C)的值不一定等于1,B正确,C错误;
D、该结构的发现有利于了解癌症的发病机理,为癌症的治疗提供了新的思路,D正确。
故选C。
9. DNA聚合酶不能从头开始合成DNA,只能从已有片段的3'-端开始延伸,所以DNA复制过程中需要一小段核苷酸单链作为引物先与模板链互补配对,如图所示。下列叙述错误的是
A. 图示过程发生在细胞分裂前的间期
B. 两条子链的延伸方向都是由5'端向3'端
C. 因为两条模板链的碱基序列不同,所以需要2种引物
D. 引物序列不同导致复制出的两个子代DNA不同
【答案】D
【解析】
【分析】引物是一小段单链DNA或RNA,作为DNA复制的起始点,存在于自然中生物的DNA复制(RNA引物)和聚合酶链式反应(PCR)中人工合成的引物(通常为DNA引物)。之所以需要引物是因为在DNA合成中DNA聚合酶仅仅可以把新的核苷酸加到已有的DNA链上。DNA聚合酶的移动方向即子链合成方向是从3'到5'端,这和脱氧核苷酸的基本结构有关。DNA的合成,不论体内或体外,都需要一段引物,原因是在DNA合成中DNA聚合酶仅仅可以把新的核苷酸加到已有的DNA链上。
【详解】A、图示引物与模板链结合,DNA聚合酶催化DNA的两条链同时进行复制过程,该过程发生在细胞分裂前的间期,A正确;
B、DNA复制时,DNA聚合酶沿着模板链移动,移动方向是子链的延伸方向,从5′端→3′端,模板链方向相反,所以两子链的延伸方向也相反,故两条子链的延伸方向都是由5'端向3'端,B正确;
C、因为两条模板链的碱基序列不同,所以需要2种不同的引物,然后引物与单链DNA模板结合,识别DNA复制起点位置,C正确;
D、DNA复制中,子链片段形成后,相关外切酶会切除子链片段上的引物,最后由DNA连接酶将子链片段连接起来,所以引物序列不同,复制出的两个子代DNA相同,D错误。
故选D。
10. 科学家发现,如果RNA聚合酶运行过快会与DNA聚合酶“撞车”而使DNA折断,引发细胞癌变。进一步研究发现,一种特殊酶RECQL5可与RNA聚合酶结合减缓其运行速度,扮演“刹车”的角色,从而抑制癌症发生。下列叙述正确的是( )
A. RECQL5与RNA聚合酶结合会导致翻译过程减缓
B. “撞车”引发的DNA折断可能损伤DNA链上与细胞周期相关的基因
C. RECQL5导致RNA聚合酶与DNA结合受阻使基因不能表达
D. 神经细胞不能合成RECQL5,故细胞核内会发生“撞车”现象
【答案】B
【解析】
【分析】RNA聚合酶与DNA聚合酶均以DNA为模板,RNA聚合酶合成RNA,DNA聚合酶合成DNA。
【详解】A、RECQL5与RNA聚合酶结合会导致转录过程减缓,A错误;
B、“撞车”而使DNA折断,引发细胞癌变,使细胞具有无限增殖的能力,推断“撞车”引发的DNA折断可能损伤DNA链上与细胞周期相关的基因,B正确;
C、RECQL55可与RNA聚合酶结合减缓其运行速率,导致相关基因的转录过程减缓,C错误;
D、神经细胞是高度分化的细胞,不能进行核DNA的复制,故即使神经细胞不能合成RECQL55,其细胞核内也不会发生“撞车”现象,D错误。
故选B。
11. 决定氨基酸的60多种密码子在1965年全部被破译,这些密码子组成了一部“遗传密码字典”。下列叙述正确的是( )
A. 原核生物与真核生物几乎共用一套密码子,体现了生物界的统一性
B. 密码子发生改变后,其对应的氨基酸一定发生改变
C. UGA既可以作为终止密码子,也可以编码氨基酸,体现了密码子的简并
D. 基因模板链上决定1个氨基酸的3个相邻碱基称为1个密码子
【答案】A
【解析】
【分析】mRNA上3个相邻的碱基决定1个氨基酸,每3个这样的碱基叫作一个密码子。绝大多数氨基酸都有几个密码子,这一现象称作密码子的简并。在正常情况下,UGA是终止密码子,但在特殊情况下,UGA可以编码硒代半胱氨酸。
【详解】A、密码子具有通用性,原核生物与真核生物几乎共用一套密码子,体现了生物界的统一性,A正确;
B、由于密码子的简并性,密码子发生改变后,其对应的氨基酸不一定发生改变,B错误;
C、UGA作为终止密码子,不能编码氨基酸,C错误;
D、mRNA上决定1个氨基酸的3个相邻的碱基称为1个密码子,D错误。
故选A。
12. 蜜蜂中的雌蜂幼虫持续取食蜂王浆,使得部分被甲基化的dynactin p62基因去甲基化而能发育为蜂王。若敲除甲基转移酶基因,雌蜂幼虫也将发育成蜂王,与取食蜂王浆有相同效果。下列叙述错误的是( )
A. 胞嘧啶和5'甲基胞嘧啶在DNA分子中都可以与鸟嘌呤配对
B. 蜂王浆与甲基转移酶作用相反,催化dynactin p62基因去甲基化
C. dynactin p62基因甲基化是一种重要修饰,可调控该基因的表达
D. 染色体上的组蛋白甲基化或乙酰化也可以达到图示调控效果
【答案】B
【解析】
【分析】表观遗传是指生物体基因的碱基序列保持不变,但基因表达和表型发生可遗传变化的现象。
【详解】A、分析题图可知,胞嘧啶和5'甲基胞嘧啶在DNA分子中都可以与鸟嘌呤(G)配对,A正确;
B、蜂王浆能对甲基化的dynactin p62基因去甲基化,而甲基转移酶能催化dynactin p62基因甲基化,蜂王浆与甲基转移酶作用相反,B错误;
C、被甲基化的dynactinp62基因的遗传信息没有发生改变,但基因表达过程被抑制,可见,dynactin p62基因甲基化是一种重要修饰,调节该基因的表达,C正确;
D、染色体上的组蛋白甲基化或乙酰化属于表观遗传,也可以达到图示调控效果,D正确。
故选B。
13. 生物的某些变异可通过细胞分裂某一时期染色体的行为来识别。甲、乙两模式图分别表示细胞分裂过程中出现的“环形圈”“十字形结构”现象,图中字母表示染色体上的基因。丙图是细胞分裂过程中染色体在某一时期所呈现的形态。下列叙述错误的是( )
A. 甲图是由于个别碱基的增添或缺失,导致染色体上的基因数目改变
B. 乙图所示变异类型发生在非同源染色体之间,属于染色体结构变异
C. 甲、乙、丙三图所示的变异类型均可发生在减数分裂过程中
D. 甲、乙、丙三图中染色体数与核DNA数之比均为1:2
【答案】A
【解析】
【分析】分析图解:图甲中,两条染色体属于同源染色体,很明显图中“环形圈”是上面一条染色体多了一段,或下面一条染色体少了一段,因此该种变异应属于染色体结构变异;
图乙中,非同源染色体上出现了同源区段,发生了联会现象,该种变异应属于染色体结构变异中的易位。
丙图中同源染色体的非姐妹染色单体之间进行了互换,属于基因重组。
【详解】A、个别碱基对的增添或缺失属于基因突变,而甲图中部分基因发生了增添或缺失,属于染色体结构变异,导致染色体上基因数目改变,A错误;
B、图乙中,非同源染色体上出现了同源区段,发生了联会现象,说明非同源染色体的非姐妹染色单体之间发生过片段交互,属于染色体结构变异中的易位,B正确;
C、甲、乙的变异类型为染色体变异,丙图中同源染色体的非姐妹染色单体之间进行了互换,属于基因重组,甲、乙、丙三图都出现联会现象,都处于在减数第一次分裂前期,因此甲、乙、丙三图所示的变异类型均可发生在减数分裂过程中,C正确;
D、甲、乙、丙三图都出现联会现象,都处于在减数第一次分裂前期,此时一条染色体上含有两条染色单体、2个核DNA分子,因此染色体数与核DNA数之比为1:2,D正确。
故选A。
14. “彩色小麦”(8n=56)是我国科研人员经过10多年的努力,利用普通小麦(6n=42)通过“三结合”(即“化学诱变”“物理诱变”和“远缘杂交”相结合)的育种方法培育而成,其蛋白质、锌、钙等含量均超过普通小麦,且含有普通小麦所没有的微量元素,种皮呈现出不同的色彩。随着育种技术的发展,科研人员将多倍体育种和单倍体育种也运用到“彩色小麦”新品种的研发中,培育出了更符合人类需求的新品种。下列叙述错误的是( )
A. “三结合”育种方法的原理是基因突变、基因重组和染色体变异
B. 通过诱导染色体加倍可解决远缘杂交时子代不育的问题
C. 利用单倍体植株培育新品种,可以明显缩短育种年限
D. “三结合”育种方法获得的种子种植后,子代都会表现出优良性状
【答案】D
【解析】
【分析】根据题意分析可知:“化学诱变”“物理诱变”都是诱发基因发生突变,而“远缘杂交”是利用基因重组进行育种,多倍体育种和单倍体育种是利用染色体变异进行育种。
【详解】A、“化学诱变”“物理诱变”的原理是基因突变、染色体变异,而“远缘杂交”是利用基因重组进行育种,A正确;
B、二倍体远缘杂交时,由于子代没有同源染色体,无法正常联会,所以往往不育,可通过诱导染色体加倍可解决远缘杂交时子代不育的问题,B正确;
C、利用单倍体植株培育新品种时,先用花药离体培养获得单倍体植株,再人工诱导染色体数目加倍,优点是明显缩短育种年限,C正确;
D、由于基因突变具有不定向性,所以通过“三结合”育种方法获得某优良性状的种子种植后,子代可能不会表现出优良性状,D错误。
故选D。
15. 科学家在非洲的马拉维湖发现了第一个夜间活动的丽鱼物种。该丽鱼种群包含两种类型的个体:一种具有磨盘状齿形,专食蜗牛等贝壳类软体动物;另一种具有乳突状齿形,专食昆虫和其他软体动物。下列叙述错误的是( )
A 丽鱼与丽鱼、昆虫、软体动物之间相互影响、协同进化
B. 丽鱼夜间活动行为的形成与觅食策略、社会行为和躲避天敌等有关
C. 丽鱼种群产生的性状分化可能与突变和基因重组有关
D. 自然选择使丽鱼种群的基因频率发生定向改变
【答案】A
【解析】
【分析】生物进化的实质在于种群基因频率的改变,突变和基因重组、自然选择及隔离是物种形成过程中的三个基本环节,在这个过程中,突变和基因重组是产生生物进化的原材料,自然选择使种群的基因频率定向改变并决定生物进化的方向。
【详解】A、不同物种之间具有协同进化,丽鱼会与昆虫、软体动物之间相互影响、协同进化,A错误;
B、丽鱼夜间活动行为的形成与觅食策略、社会行为和躲避天敌等有关,有利于丽鱼对环境的适应,B正确;
C、突变和基因重组是产生生物进化的原材料,因此丽鱼种群产生的性状分化可能与基因突变和重组有关,C正确;
D、自然选择使种群的基因频率发生定向的改变,并决定生物进化的方向,D正确。
故选A。
二、选择题:
16. 萤火虫(二倍体,XY型)的体色有红色、黄色、棕色三种,由常染色体上的基因E/e、X染色体上的基因F/f控制。已知有F基因的个体体色均为红色,有E基因无F基因的个体体色均为黄色,其余情况体色均为棕色。下列叙述错误的是( )
A. 红色萤火虫的基因型种类数为9种
B. EeXFXf×EeXFY的杂交后代雄性个体中黄色所占比例为3/16
C. EeXFXf×EeXfY的杂交后代表型及比例为红:黄:棕=9:6:1
D. 萤火虫的体色遗传规律可说明基因和性状不是简单的一一对应的关系
【答案】BC
【解析】
【分析】红色个体基因型为_ _XFX-、_ _XFY;黄色个体基因型为E_XfXf、E_XfY;棕色基因型为eeXfXf、eeXfY。又因为的基因E/e位于常染色体上,基因F/f位于X染色体上,所以在遗传过程中遵循基因的自由组合定律。
【详解】A、有F基因的个体体色均为红色,红色雌性萤火虫的基因型为_ _XFX−,有3×2=6种,红色雄性萤火虫的基因型为_ _XFY有3种,红色萤火虫基因型共6+3=9种,A正确;
B、EeXFXf×EeXFY杂交,后代雄性个体有∶红色个体_ _XFY(占1/2)、黄色个体E_XfY(占3/4×1/2=3/8)、棕色个体eeXfY(占1/4×1/2=1/8),即红色∶黄色∶棕色=4∶3∶1,雄性个体中黄色所占比例为3/8,B错误;
C、EeXFXf×EeXfY杂交,后代中Ee∶ee=3∶1,XFXf∶XfXf∶XFY∶XfY=1∶1∶1∶1,故红色个体(_ _XF_)占的比例为1×1/4+1×1/4=8/16。后代中黄色个体(E_XfY和E_XfXf)占的比例为3/4×1/4+3/4×1/4=6/16。后代中棕色个体(eeXfXf和eeXfY)为占的比例为1/4×1/4+1/4×1/4=2/16,因此后代表型及比例为红∶黄∶棕=8∶6∶2=4∶3∶1,C错误;
D、萤火虫的体色可说明一对相对性状在这里是受两对等位基因的控制的,故基因和性状不是简单的一一对应的关系,D正确。
故选BC。
17. 重叠基因是指两个或两个以上的基因共有一段DNA序列,或是指一段DNA序列成为两个或两个以上基因的组成部分,用不同的阅读方式得到不同的蛋白质。Trp操纵子由5个基因(trpE、D、C、B、A)组成,在正常情况下,操纵子中5个基因产物是等量的,但trpE突变后,其邻近的trpD产量比下游的trpB、A产量要低的多。研究 trpE 和trpD基因中核苷酸序列与翻译偶联的关系,发现trpE基因对应的终止密码子和trpD基因对应的起始密码子重叠,共用一个核苷酸,trpE翻译终止时核糖体立即处在起始环境中。下列叙述正确的是( )
A. 重叠基因可包含更多遗传信息,提高碱基的利用率
B. 同一个核糖体可以合成不同种类的蛋白质
C. 密码子重叠的翻译机制能保证任意两个基因等量表达
D. 重叠基因对基因表达的调控属于转录后调控
【答案】ABD
【解析】
【分析】根据题意分析可知:不同的基因共用了相同的序列,这样就增大了遗传信息储存的容量。基因突变就是指DNA分子中碱基对的增添、缺失或改变,基因突变后控制合成的蛋白质的分子量可能不变、可能减少、也可能增加。
【详解】A、重叠基因是指两个或两个以上的基因共有一段DNA序列,这样就增大了遗传信息储存的容量,提高碱基的利用率,A正确;
B、同一个核糖体可以与不同的mRNA结合,合成不同种类的蛋白质 ,B正确;
C、根据题干信息trpE突变后,其邻近的trpD产量比下游的trpB、A产量要低得多,可知密码子重叠的翻译机制不能保证任意两个基因等量表达,C错误;
D、重叠基因可以使包含更多的遗传信息,“trpE翻译终止时核糖体立即处在起始环境中”可知重叠基因对基因表达的调控属于转录后调控,D正确。
故选ABD。
18. 某种二倍体高等植物的性别决定方式为XY型,该植物有宽叶和窄叶两种叶形,宽叶对窄叶为显性,控制这对相对性状的基因(B和b)位于X染色体上,含有基因b的花粉不育。下列叙述错误的是( )
A. 窄叶性状只能出现在雄株中,不可能出现在雌株中
B. 宽叶雌株与宽叶雄株杂交,子代中可能出现窄叶雄株
C. 宽叶雌株与窄叶雄株杂交,子代中既有雌株又有雄株
D. 若亲本杂交后子代雄株均为宽叶,则亲本雌株的基因型为XBXB
【答案】C
【解析】
【分析】XY型性别决定的生物中,基因型XX代表雌性个体,基因型XY代表雄性个体,含有基因b的花粉不育即表示雄配子Xb不育,而雌配子Xb可育。
【详解】A、由于父本无法提供正常的Xb配子,故雌性后代中无基因型为XbXb的个体,故窄叶性状只能出现在雄性植株中,A正确;
B、宽叶雌株的基因型为XBX-,宽叶雄株的基因型为XBY,若宽叶雌株与宽叶雄株杂交,当雌株基因型为XBXb时,子代中可能会出现窄叶雄株XbY,B正确;
C、宽叶雌株与窄叶雄株,宽叶雌株的基因型为XBX-,窄叶雄株的基因型为XbY,由于雄株提供的配子中Xb不可育,只有Y配子可育,故后代中只有雄株,不会出现雌株,C错误;
D、若杂交后代中雄株均为宽叶,且母本的Xb是可育的,说明母本只提供了XB配子,故该母本为宽叶纯合子XBXB,D正确。
故选C。
19. 将一个不含放射性的大肠杆菌(其拟核DNA呈环状,共含有m个碱基,其中有a个胸腺嘧啶)放在含P标记的胸腺嘧啶脱氧核苷酸的培养基中培养一段时间,检测到如图I、Ⅱ两种类型的DNA(虚线表示含有放射性的脱氧核苷酸链)。下列叙述错误的是( )
A. 大肠杆菌的DNA复制为半保留复制,其上基因的遗传遵循孟德尔遗传规律
B. 大肠杆菌的DNA复制一次后产生的两个子代DNA中有4个游离的磷酸基团
C. 第三次复制产生的子代DNA中I、Ⅱ两种类型的比例为1:3
D. 复制n次需要胞嘧啶脱氧核苷酸的数目是(2n-1)(m-2a)/2
【答案】AB
【解析】
【分析】1、DNA复制是以亲代DNA分子为模板合成子代DNA分子的过程。复制的条件:模板(DNA的双链)、能量(ATP水解提供)、酶(解旋酶和聚合酶等)、原料(游离的脱氧核苷酸);DNA复制过程:边解旋边复制;DNA复制特点:半保留复制。
2、题图分析:图中Ⅰ只有1条链含放射性,说明是复制第一代的产物,而Ⅱ两条链都含放射性,说明其复制次数在两次以上。
【详解】A、大肠杆菌属于原核生物,不能进行减数分裂,细胞内的基因不遵循基因分离定律,A错误;
B、大肠杆菌的DNA复制一次后产生的两个子代DNA为环状结构,不含有游离的磷酸基团,B错误;
C、DNA复制为半保留复制,形成的子代DNA含有一条亲代链和一条新形成的子代链,所以DNA第三次复制产生的8个子代DNA分子中,2个为Ⅰ类型,6个为Ⅱ类型,比例为1:3,C正确;
D、拟核DNA中共含有m个碱基,其中有a个胸腺嘧啶,则A=T=a,G=C=1/2(m-2a),复制n次需要胞嘧啶的数目是 (2n−1)(m−2a)/2,D正确。
故选AB。
20. 我国科学家发现,同黄底黑纹的普通虎相比,“白虎”的一个色素基因(SLC45A2)发生了突变,抑制了背景毛色黑色素的合成。下列叙述错误的是( )
A. 白虎发生的变异类型与镰状细胞贫血、猫叫综合征的相同
B. 与正常基因相比,SLC45A2的碱基数目可能发生了改变
C. 白虎和普通虎之间存在着生殖隔离
D. 白虎的出现丰富了物种多样性
【答案】ACD
【解析】
【分析】可遗传的变异有三种来源:基因突变、染色体变异和基因重组:
(1)基因突变是指DNA分子中发生碱基对的替换、增添或缺失,而引起的基因结构的改变。基因突变发生的时间主要是细胞分裂的间期。基因突变的特点是低频性、普遍性、少利多害性、随机性、不定向性。
(2)基因重组的方式有同源染色体上非姐妹单体之间的(交叉)互换和非同源染色体上非等位基因之间的自由组合。自由组合型:减数第一次分裂后期,随着非同源染色体自由组合,非同源染色体上的非等位基因也自由组合。(交叉)互换型:减数第一次分裂前期(四分体),基因随着同源染色体基因随着同源染色体上非姐妹染色单体的(交叉)互换而重组。
(3)染色体变异是指染色体结构和数目的改变。染色体结构的变异主要有缺失、重复、倒位、易位四种类型;染色体数目变异可以分为两类:一类是细胞内个别染色体的增加或减少,另一类是细胞内染色体数目以染色体组的形式成倍地增加或减少。
【详解】A、白虎发生的变异类型与镰状细胞贫血的相同,都是基因突变,但猫叫综合征的变异类型属于染色体结构变异,A错误;
B、基因突变是指基因中发生碱基对的替换、增添或缺失,根据题干信息并不知道SLC45A2发生了哪种改变,所以SLC45A2基因中碱基对数目可能发生了改变,B正确;
C、白虎和普通虎是同一个物种,不存在着生殖隔离,C错误;
D、白虎和普通虎是同一个物种,白虎的出现丰富了基因多样性,D错误。
故选ACD
三、非选择题:
21. 图1为果蝇繁殖过程中细胞内染色体数目变化曲线,图2为某异常果蝇体细胞染色体示意图。回答下列问题。
(1)图1中,阶段I的主要特征是______。
(2)图1中,EF段的细胞内____(填“存在”或“不存在”)同源染色体,含有__个染色体组。等位基因的分离可发生在图中的_____段(用字母表示)。
(3)经过阶段I、II、III最终产生的受精卵染色体数目与亲代一致,原因是_____。从配子形成和受精作用两方面,简要说明产生的受精卵具有遗传多样性的原因是____。
(4)若图2所示个体的形成是由于图1中的阶段II异常导致,则具体过程是____。
【答案】(1)同源染色体联会形成四分体,四分体中的非姐妹染色单体可以发生互换,同源染色体分离
(2) ①. 不存在 ②. 2 ③. AB、DE
(3) ①. 减数分裂使配子中染色体数目减半,受精作用使受精卵中染色体数目恢复到体细胞中的数目 ②. 减数分裂形成的配子,其染色体组合具有多样性;受精过程中卵细胞和精子结合的随机性
(4)雌蝇减数分裂II后期,着丝粒分裂形成的两条X染色体未移向细胞两极,进入同一卵细胞中
【解析】
【分析】减数分裂过程:
(1)减数第一次分裂间期:染色体的复制。
(2)减数第一次分裂:①前期:联会,同源染色体上的非姐妹染色单体交叉互换;②中期:同源染色体成对的排列在赤道板上;③后期:同源染色体分离,非同源染色体自由组合;④末期:细胞质分裂。
(3)减数第二次分裂过程:①前期:核膜、核仁逐渐解体消失,出现纺锤体和染色体;②中期:染色体形态固定、数目清晰;③后期:着丝点分裂,姐妹染色单体分开成为染色体,并均匀地移向两极;④末期:核膜、核仁重建、纺锤体和染色体消失。
【小问1详解】
分析图1,阶段I染色体数目减半,为减数第一次分裂,故阶段I的主要特征是同源染色体联会形成四分体,四分体中的非姐妹染色单体可以发生互换,同源染色体分离。
【小问2详解】
因为减数第一次分裂后同源染色体分离进入到不同的细胞,图1中的EF段染色体数目暂时加倍,为减数第二次分裂后期,该时期着丝粒分裂,姐妹染色单体分离,故EF段的细胞内不存在同源染色体,含有2个染色体组。BC段染色体数目减半,为减数第一次分裂末期,AB段包括减数第一次分裂间期、前期、中期和后期,等位基因会随着同源染色体的分离而分离,故等位基因的分离可发生在图中的AB段;如果在减数第一次分裂前期,四分体中的非姐妹染色单体发生了交叉互换,姐妹染色单体上出现等位基因,则等位基因的分离可发生在图中的DE段(减数第二次分裂后期,等位基因随着姐妹染色单体分离而分离)。
【小问3详解】
因为减数分裂使配子中染色体数目减半,受精作用使受精卵中染色体数目恢复到体细胞中的数目,故经过阶段I、II、III最终产生的受精卵染色体数目与亲代一致。因为减数分裂形成的配子,其染色体组合具有多样性;受精过程中卵细胞和精子结合的随机性,所以产生的受精卵具有遗传多样性。
【小问4详解】
图2个体中性染色体为XXY,若其形成是由于图1中的阶段Ⅱ异常导致,则具体过程是雌蝇减数第二次分裂后期,X染色体着丝粒分裂形成的两条X染色体未移向细胞两极,而进入同一卵细胞中即卵细胞中的性染色体为XX,该异常卵细胞与正常的含有Y的精子结合形成的个体。
22. 果蝇为XY型性别决定,翅形有长翅、小翅和残翅3种类型。假设翅形的遗传受2对等位基因(A和a、B和b)控制。当A和B同时存在时表现为长翅,有A无B时表现为小翅,无A基因时表现为残翅。现有甲、乙两个纯种品系果蝇,甲为长翅,乙为残翅,两品系果蝇中均有雌、雄果蝇。如图是某一杂交实验及其结果。回答下列问题。
(1)该杂交实验中,果蝇翅形的遗传符合基因的自由组合定律,判断依据是____。
(2)根据杂交实验结果,对于上述两对等位基因所在染色体的合理假设有两种。假设①:A和a位于常染色体上,B和b只位于X染色体上;假设②:_____。当假设①成立时,则F2长翅果蝇的基因型有___种。当假设②成立时,则F2残翅雄果蝇的基因型是_____。
(3)已知乙品系雌果蝇有2种基因型,现利用甲、乙两个品系果蝇继续实验,进一步确定假设①和假设②哪个成立,设计了如下实验方案,写出预期实验结果及结论。
实验方案:将甲品系雄果蝇与乙品系雌果蝇交配,得F1;将F1雌雄果蝇交配得F2,单独统计每个杂交组合中F1、F2的翅形及比例(只统计翅形,不统计性别)。
预期实验结果及结论:_____________。
【答案】(1)F2的性状数量比为9:3:4,是9:3:3:1的变式
(2) ①. A和a位于常染色体上,B和b位于X、Y染色体的同源区段上 ②. 6 ③. aaXbYb、aaXBYb
(3)若有的杂交组合F1中长翅:小翅=1:1,F2翅形及比例为长翅:小翅:残翅=3:3:2,则假设①成立;若有的杂交组合F1全长翅,F2翅形及比例为长翅:小翅:残翅=9:3:4,则假设②成立
【解析】
【分析】基因自由组合定律实质:位于非同源染色体上的非等位基因的分离或组合是互不干扰的;在减数分裂过程中,同源染色体上的等位基因分离彼此分离的同时,非同源染色体上的非等位基因自由组合。
【小问1详解】
分析该杂交实验结果,F2的性状分离比为9:3:4,符合9:3:3:1的变式,可判断果蝇翅形的遗传符合基因的自由组合定律。
【小问2详解】
F2中小翅全为雄性,因此两对等位基因不可能全位于常染色体上,因此对于这两对等位基因所在染色体的合理假设有两种。假设①:A和a位于常染色体上,B和b只位于X染色体上;假设②A和a位于常染色体上,B和b位于X、Y染色体的同源区段上,若假设①成立,则亲本甲的基因型为AAXBXB,乙的基因型为aaXbY,那么F2长翅果蝇的基因型有A_XBX-、A_XBY,有6种;若假设②成立时,则亲本甲的基因型为AAXBXB,乙的基因型为aaXbYb,那么F2残翅雄果蝇的基因型是aaXbYb、aaXBYb。
【小问3详解】
据题意:将甲品系雄果蝇与乙品系雌果蝇交配,得F1,将F1雌雄果蝇交配得F2,单独统计每个杂交组合中F1、F2的翅形及比例(只统计翅形,不统计性别)。甲品系雄果蝇基因型为AAXBY、AAXBYB,乙品系雌果蝇基因型为aaXBXB、aaXbXb,杂交情况如下:①AAXBYaaXBXBF1:长翅(AaXBXB、AaXBY)F2:(3A_+1aa)(XBXB+XBY)长翅:残翅=3:1;②AAXBY aaXbXb F1:长翅:小翅=1:1(AaXBXb、AaXbY) F2:(3A_+1aa)(XBXb+XbXb+XbY+XBY) 长翅:小翅:残翅=3:3:2;③AAXBYB aaXBXB F1:长翅(AaXBXB、AaXBYB) F2:(3A_+1aa)(XBXB+XBYB) 长翅:残翅=3:1;④AAXBYB aaXbXb F1:长翅(AaXBXb、AaXbYB) F2:(3A_+1aa)(XBXb+XbXb+XbYB+XBYB) 长翅:小翅:残翅=9:3:4;情况①③结果相同,不可区分,情况②说明假设①成立,情况④说明假设②成立。预期实验结果及结论:若有的杂交组合F1中长翅:小翅=1:1,F2翅形及比例为长翅:小翅:残翅=3:3:2,则假设①成立;若有的杂交组合F1全长翅,F2翅形及比例为长翅:小翅:残翅=9:3:4,则假设②成立。
23. 胰岛素样生长因子2(IGF-2)是小鼠细胞中的Igf-2基因控制合成的单链多肽分子,对个体生长发育具有重要作用。图1为Igf-2基因表达的有关示意图。当Igf-2突变为Igf-2m后会失去原有功能,产生矮小型小鼠。据资料显示,该对等位基因位于常染色体上,遗传时,有一种有趣的基因印迹现象,即子代中来自双亲的两个等位基因中只有一方能表达,另一方被印迹而不表达。图2为研究基因印迹规律的两组杂交实验。回答下列问题。
(1)Igf-2基因与Igf-2m基因的本质区别是_____。
(2)图1遗传信息的流动过程是_____(用文字和箭头表示)。一个mRNA结合多个核糖体,同时进行多条肽链的合成,其意义是_____。
(3)根据图2实验结果得出的结论是:总是被印迹而不表达的基因来自____(填“父”或“母”)方,而来自另一亲本的基因能表达。由此结论推测:将上述杂交实验子代中正常型的雌雄小鼠自由交配,产生的子代表型及比例为____。
(4)研究基因印迹发现,基因的碱基序列不变,但表达水平发生可遗传变化,这种现象称为____。DNA甲基化是基因印迹重要的方式之一,甲基化在体细胞中会保持终生,形成配子时甲基化模式会重新设定。DNA没有甲基化时基因正常表达,发生甲基化时基因表达受到抑制。据此解释图2正反交实验结果不同的原因是____。
【答案】(1)基因中碱基的排列顺序不同
(2) ①. Igf-2基因mRNAIGF-2 ②. 少量的mRNA可以迅速合成大量的蛋白质
(3) ①. 母 ②. 正常型:矮小型=1:1
(4) ①. 表观遗传 ②. 在雄鼠的精母细胞中Igf-2基因或Igf-2m基因未甲基化,基因正常表达;在雌鼠的卵母细胞中Igf-2基因或Igf-2m基因被甲基化不能表达
【解析】
【分析】分析图1,①是以DNA为模板合成RNA的过程,表示转录;②以RNA为模板合成蛋白质的过程,表示翻译。
【小问1详解】
根据题干信息已知,Igf-2m基因是Igf-2基因突变后产生的,两者的根本区别是基因中碱基对(脱氧核苷酸)的排列顺序不同。
【小问2详解】
图1中①是以DNA为模板合成RNA的过程,表示转录;②以RNA为模板合成蛋白质的过程,表示翻译,故图1遗传信息的流动过程是Igf-2基因mRNAIGF-2;一个mRNA分子可结合多个核糖体,可同时合成多条肽链,因此在细胞中少量的mRNA分子就可以迅速合成大量的蛋白质。
【小问3详解】
根据遗传图解分析,两组实验为正反交实验,产生的子一代基因型相同,但是表现型不同,都表现为与父本表现型相同,因此可以说明总是被印迹而不表达的基因来自母本;将上述杂交实验子代中正常型的雌雄小鼠自由交配,产生的后代基因型及其比例为Igf-2lgf-2:lgf-2lgf-2m:Igf-2mlgf-2m=1:2:1,由于Igf-2Igf-2m中一半表现为正常型、一半表现为矮小型,因此后代的表现型及其比例为正常型:矮小型=1:1。
【小问4详解】
表观遗传是指基因的碱基序列不变,但表达水平发生可遗传变化的现象。在雄鼠的精母细胞中Igf-2基因或Igf-2m基因未甲基化,基因正常表达;在雌鼠的卵母细胞中Igf-2基因或Igf-2m基因被甲基化不能表达,故乙正反交实验结果不同。
24. 在栽培某种农作物(2n=42)的过程中,有时会发现单体植株(2n-1),例如有一种单体植株就比正常植株缺少一条6号染色体,称为6号单体植株。回答下列问题。
(1)6号单体植株的变异类型为____,6号单体植株在减数分裂I时能形成____个四分体。如果该植株能够产生数目相等的n型和n-1型配子,则自交后代(受精卵)正常二倍体(2n):单体(2n-1):缺体(2n-2)的比例为_____。
(2)科研人员利用6号单体植株进行杂交实验,结果如表所示。
杂交亲本
实验结果
6号单体(♀)×正常二倍体(♂)
子代中单体占75%,正常二倍体占25%
6号单体(♂)×正常二倍体(♀)
子代中单体占4%,正常二倍体占96%
由两组杂交实验结果可知:6号单体在减数分裂时,形成的n-1型配子____(填“多于”或“少于”)n型配子,造成此结果的原因可能是____;n-1型配子对外界环境敏感,尤其是其中的_____(填“雌”或“雄”)配子育性很低。
(3)现有该作物的两个品种,甲品种抗病但其他性状较差(抗病基因R位于6号染色体上),乙品种不抗病但其他性状优良,为获得抗病且其他性状优良的品种,理想的育种方案是:以乙品种6号单体植株为___(填“父本”或“母本”)与甲品种杂交,在其后代中选出单体,再连续多代与____杂交,每次均选择抗病且其他性状优良的单体植株,最后使该单体自交,在后代中筛选出所需品种。
【答案】(1) ①. 染色体数目变异 ②. 20 ③. 1:2:1
(2) ①. 多于 ②. 6号单体的6号染色体在减数分裂I过程中往往因无法联会而丢失 ③. 雄
(3) ①. 母本 ②. 乙品种6号单体
【解析】
【分析】单体形成的原因亲代中的一方在减数第一次分裂时同源染色体未分离或减数第二次分裂时姐妹染色单体未分离而形成异常配子所致。根据表格信息分析,单体作母本时子代单体占75%,单体作父本时子代单体占4%,说明n-1型雄配子育性很低,所以在实验时最好让单体作母本。单看6号染色体,甲品种基因型为RR,乙品种6号单体基因型为r,则杂交后代基因型为Rr和R,然后让R自交就可以得到RR型的植株。
【小问1详解】
6号单体植株比正常植株少一条6号染色体,说明是染色体数目变异,正常植株染色体数为42条,则该单体植株为41条,一个四分体等于两条染色体,所以该6号单体植株在减数第一次分裂时能形成20个四分体;剩下一条染色体无法联会形成四分体,该植株产生的配子n型:n-1型=1∶1,则雌雄配子结合产生的受精卵的染色体组成类型及比例为正常二倍体(2n)∶单体(2n-1)∶缺体(2n-2)=1∶2∶1。
【小问2详解】
据图表数据可知,6号单体(♀)和正常二倍体(♂)杂交的后代中单体占75%,正常二倍体占25%,这是因为单体♀在减数分裂时,形成的n-1型配子多于n型配子,使后代单体占大多数,造成此结果的原因可能是6号单体的6号染色体在减数分裂I过程中往往因无法联会而丢失。据表中数据可知,6号单体(♂)和正常二倍体(♀)的后代中单体占4%,正常二倍体占96%,这说明n-1型雄配子育性很低。
【小问3详解】
6号单体为父本时产生的n-1型雄配子育性很低,所以乙品种6号单体植株为母本与甲品种杂交,在其后代中选出单体,再连续多代与乙品种6号单体进行杂交,每次均选择抗病且其他性状优良的单体植株,最后使该单体自交,在后代中即可挑选出RR型且其他性状优良的新品种。
25. 兰花的多样性及其对不同环境极强的适应能力,吸引着科学家们对它们的进化产生了浓厚的兴趣。2017年我国科学家以深圳拟兰为重点研究对象,通过基因组的测序和功能分析从基因水平上解开了兰花进化之谜,在“分子水平上研究进化”这一画卷上描下了浓重的一笔。回答下列问题。
(1)按照达尔文的观点,兰花适应性特征形成的必要条件是_____。达尔文的生物进化论揭示了___是进化的结果。不同地域的同种兰花种群间存在明显差异,这种差异使得种群内的个体更好地适应环境,现代生物进化理论认为种群间出现这些差异的实质是_____。
(2)科学家发现兰花有474个特有基因家族,导致形成了不同种的兰花,这体现了生物多样性中的___。不同种兰花的DNA和蛋白质等生物大分子具有共同点和差异性,差异性的大小揭示了_____,以及在进化史上出现的顺序。
(3)某兰花种群中一对相对性状由A和a基因控制,其中基因型为AA的个体占20%,基因型为aa的个体占50%。若人为舍弃隐性性状,仅保留显性性状,让其自交,则F1中AA的基因型频率为___,A的基因频率为____。
【答案】(1) ①. 可遗传的有利变异和环境的定向选择 ②. 生物的多样性和适应性 ③. 种群基因频率的不同
(2) ①. 基因多样性、物种多样性 ②. 亲缘关系的远近
(3) ①. 55% ②. 70%
【解析】
【分析】达尔文观点是:过度繁殖(基础)、生存斗争(动力)、遗传变异(内因)、适者生存(结果)。变异是选择的原材料,在生存竞争中,有利的变异将较多地保存下来,有害的变异则被淘汰。有利变异在种内经过长期积累,导致性状分歧,最后形成新种,生物就是这样通过自然选择缓慢进化的。
【小问1详解】
按照达尔文的观点,兰花适应性特征的来源是遗传变异,适应是自然选择的结果,因此,兰花适应性特征形成的必要条件是可遗传的有利变异和环境的定向选择。
生物的多样性和适应性是进化的结果。生物进化的实质在于种群基因频率的改变,种群间出现这些差异的实质是种群基因频率的不同。
【小问2详解】
生物多样性包括基因多样性、物种多样性和生态系统多样性。兰花有474个特有基因家族,导致形成了不同种的兰花,这体现了生物多样性中的基因多样性、物种多样性。不同种兰花的DNA和蛋白质等生物大分子具有共同点和差异性,共同点说明它们之间具有共同的祖先,而差异性的大小则体现亲缘关系的远近。
【小问3详解】
基因型为AA的个体占20%,基因型为aa的个体占50%,则Aa基因型个体占30%,A基因频率为2/10+3/10×1/2=7/20,即35%。倘若人为舍弃隐性性状,仅保留显性性状,即基因型AA,个体占2/5,基因型Aa基因型个体占3/5,令其自交,F1中AA的基因型频率为2/5×1+3/5×1/4=11/20,即55%。F1中AA基因型频率为55%,计算出Aa的基因型频率为3/5×1/2=3/10,则A的基因频率=11/20+1/2×3/10=28/40,即70%。
精品解析:山东省聊城市一中2022-2023学年高二下学期期末生物试题(解析版): 这是一份精品解析:山东省聊城市一中2022-2023学年高二下学期期末生物试题(解析版),共24页。试卷主要包含了选择题,非选择题等内容,欢迎下载使用。
2022-2023学年山东省聊城市高一(下)期中生物试卷(含解析): 这是一份2022-2023学年山东省聊城市高一(下)期中生物试卷(含解析),共22页。试卷主要包含了 从某哺乳动物等内容,欢迎下载使用。
高中生物第二册 精品解析 山东省聊城市2019-2020学年高一下学期期末生物试题(无答案): 这是一份高中生物第二册 精品解析 山东省聊城市2019-2020学年高一下学期期末生物试题(无答案),共9页。试卷主要包含了选择题,非选择题等内容,欢迎下载使用。

