还剩3页未读,
继续阅读
所属成套资源:人教统编版语文必修下册教学设计整套
成套系列资料,整套一键下载
语文人教统编版13.2* 装在套子里的人教案及反思
展开
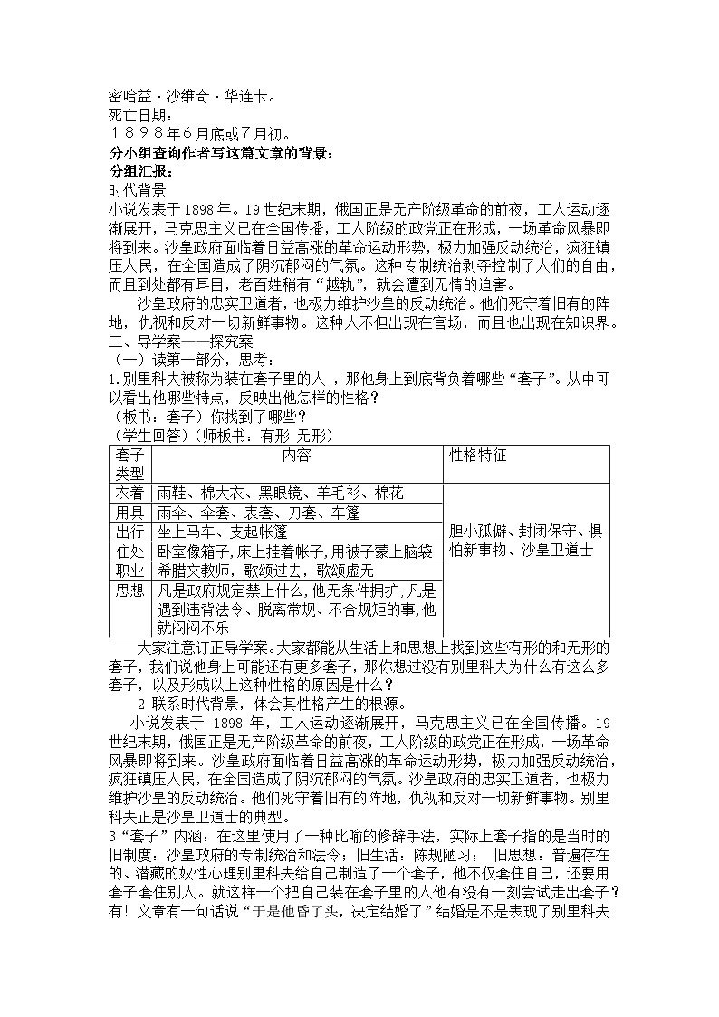
这是一份语文人教统编版13.2* 装在套子里的人教案及反思,共6页。教案主要包含了导入,导学案——预习案,导学案——探究案,拓展延伸,课后作业等内容,欢迎下载使用。
相关教案
语文必修 下册13.2* 装在套子里的人教案及反思:
这是一份语文必修 下册13.2* 装在套子里的人教案及反思,共14页。教案主要包含了课程分析,学情分析,学习目标,教学环节,教学流程,课件投影,课后反思等内容,欢迎下载使用。
人教统编版必修 下册13.2* 装在套子里的人教学设计:
这是一份人教统编版必修 下册13.2* 装在套子里的人教学设计,共14页。教案主要包含了课程分析,学情分析,学习目标,教学环节,教学流程,课件投影,课后反思等内容,欢迎下载使用。
高中语文人教统编版必修 下册第六单元13(林教头风雪山神庙 * 装在套子里的人)13.2* 装在套子里的人优秀教案:
这是一份高中语文人教统编版必修 下册第六单元13(林教头风雪山神庙 * 装在套子里的人)13.2* 装在套子里的人优秀教案,共7页。

