精品解析:山东省临沂第四中学2022-2023学年高一下学期6月月考化学试题(解析版)
展开山东省临沂第四中学高一下学期六月月考化学试题
一、选择题(本题共10小题,每小题2分,共20分。每小题只有一个选项符合题意)
1. 下列说法正确的是
A. 将NO、气体转化为,可实现氮的固定
B. 常温下,可以用铝罐贮存浓硝酸,说明铝与浓硝酸不反应
C. 在胆矾中加入浓硫酸后,胆矾由蓝色变为白色,说明浓硫酸具有脱水性
D. 液氨气化时要吸收大量的热,因此可用作制冷剂
【答案】D
【解析】
【详解】A.氮的固定为将N2转变为其化合物,A项错误;
B.常温下铝与浓硝酸反应产生了致密的氧化膜而钝化,所有可用于储存浓硝酸,B项错误;
C.该过程为浓硫酸将现成的结晶水吸去表现为吸水性,C项错误;
D.液氨气化吸收热量使周围环境稳定降低达到致冷的目的,D项正确;
故选D。
2. 下列气体中,既能用浓硫酸又能用碱石灰干燥的是
A. SO2 B. H2S C. H2 D. NH3
【答案】C
【解析】
【详解】二氧化硫、硫化氢是酸性气体,能与碱石灰反应,不能用碱石灰干燥,氨气是碱性气体,能与浓硫酸反应不能用浓硫酸干燥,氢气不能与浓硫酸和碱石灰反应,所以既能用浓硫酸又能用碱石灰干燥,故选C。
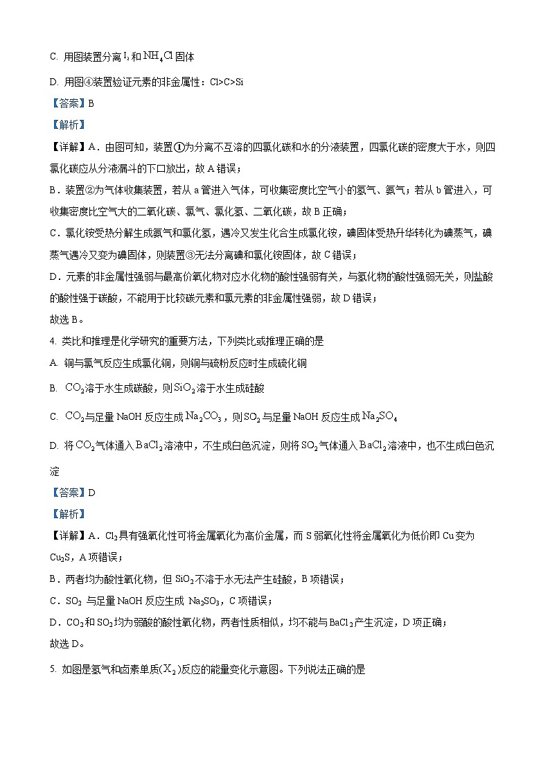
3. 关于下列各实验装置的叙述中,正确的是
A. 装置①可用于分离和的混合物,并且要从仪器上口放出
B. 装置②可用于收集、、、、HCl、NO2等气体
C. 用图装置分离和固体
D. 用图④装置验证元素的非金属性:Cl>C>Si
【答案】B
【解析】
【详解】A.由图可知,装置①为分离不互溶的四氯化碳和水的分液装置,四氯化碳的密度大于水,则四氯化碳应从分液漏斗的下口放出,故A错误;
B.装置②为气体收集装置,若从a管进入气体,可收集密度比空气小的氢气、氨气;若从b管进入,可收集密度比空气大的二氧化碳、氯气、氯化氢、二氧化碳,故B正确;
C.氯化铵受热分解生成氨气和氯化氢,遇冷又发生化合生成氯化铵,碘固体受热升华转化为碘蒸气,碘蒸气遇冷又变为碘固体,则装置③无法分离碘和氯化铵固体,故C错误;
D.元素的非金属性强弱与最高价氧化物对应水化物的酸性强弱有关,与氢化物的酸性强弱无关,则盐酸的酸性强于碳酸,不能用于比较碳元素和氯元素的非金属性强弱,故D错误;
故选B。
4. 类比和推理是化学研究的重要方法,下列类比或推理正确的是
A. 铜与氯气反应生成氯化铜,则铜与硫粉反应时生成硫化铜
B. 溶于水生成碳酸,则溶于水生成硅酸
C. 与足量NaOH反应生成,则与足量NaOH反应生成
D. 将气体通入溶液中,不生成白色沉淀,则将气体通入溶液中,也不生成白色沉淀
【答案】D
【解析】
【详解】A.Cl2具有强氧化性可将金属氧化为高价金属,而S弱氧化性将金属氧化为低价即Cu变为Cu2S,A项错误;
B.两者均为酸性氧化物,但SiO2不溶于水无法产生硅酸,B项错误;
C.SO2 与足量NaOH反应生成 Na2SO3,C项错误;
D.CO2和SO2均为弱酸的酸性氧化物,两者性质相似,均不能与BaCl2产生沉淀,D项正确;
故选D。
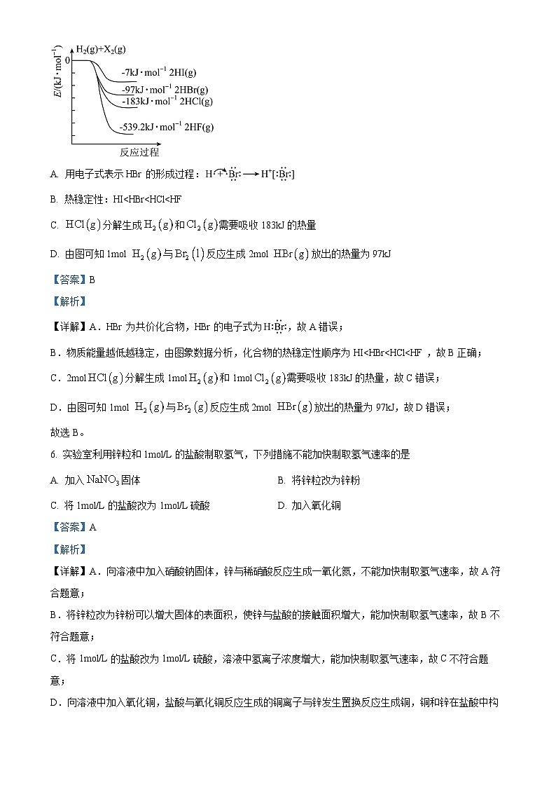
5. 如图是氢气和卤素单质()反应的能量变化示意图。下列说法正确的是
A. 用电子式表示HBr的形成过程:
B. 热稳定性:HI
D. 由图可知1mol 与反应生成2mol 放出的热量为97kJ
【答案】B
【解析】
【详解】A.HBr为共价化合物,HBr的电子式为,故A错误;
B.物质能量越低越稳定,由图象数据分析,化合物的热稳定性顺序为HI
D.由图可知1mol 与反应生成2mol 放出的热量为97kJ,故D错误;
故选B。
6. 实验室利用锌粒和1mol/L的盐酸制取氢气,下列措施不能加快制取氢气速率的是
A. 加入固体 B. 将锌粒改为锌粉
C. 将1mol/L的盐酸改为1mol/L硫酸 D. 加入氧化铜
【答案】A
【解析】
【详解】A.向溶液中加入硝酸钠固体,锌与稀硝酸反应生成一氧化氮,不能加快制取氢气速率,故A符合题意;
B.将锌粒改为锌粉可以增大固体的表面积,使锌与盐酸的接触面积增大,能加快制取氢气速率,故B不符合题意;
C.将1mol/L的盐酸改为1mol/L硫酸,溶液中氢离子浓度增大,能加快制取氢气速率,故C不符合题意;
D.向溶液中加入氧化铜,盐酸与氧化铜反应生成的铜离子与锌发生置换反应生成铜,铜和锌在盐酸中构成锌铜原电池,原电池反应能加快制取氢气速率,故D不符合题意;
故选A。
7. 下列离子方程式正确的是
A. 向溶液中通入过量:
B. 用稀硝酸清洗试管内壁的银:
C. 用NaOH溶液除镁粉中的杂质铝:
D. 向溶液中滴入溶液,恰好使完全沉淀:
【答案】D
【解析】
【详解】A.二氧化碳过量时,应该生成碳酸氢根,离子方程式为:,A错误;
B.Ag和稀硝酸反应生成NO,其离子方程式为3Ag+4H++NO3-=3Ag++NO↑+2H2O,B错误;
C.NaAlO2为强电解质,完全电离,正确的离子方程式为,C错误;
D.全部沉淀,令硫酸铝铵的物质的量为1mol,则需要2molBa(OH)2,Al3+先结合3molOH-生成Al(OH)3,然后剩下1molOH-与NH结合成NH3·H2O,离子方程式为NH+Al3++2+2Ba2++4OH-=Al(OH)3↓+NH3·H2O+2BaSO4↓,D正确;
故选D。
8. 向绝热恒容密闭容器中通入和,在一定条件下发生反应,正反应速率随时间变化的示意图如下图,下列结论中正确的选项为
①,ab段的消耗量小于bc段的消耗量
②浓度:a点小于c点
③该反应为吸热反应
④体系压强不再变化,说明反应达到平衡
⑤混合物颜色不再变化,说明反应达到平衡
⑥反应在c点到达平衡
⑦逆反应速率图像在此时间段内和上图趋势相同
A. ①③⑤ B. ①④⑤ C. ②⑤⑦ D. ③④⑤
【答案】B
【解析】
【详解】①时,vΔt=Δc,根据图像可知,ab段反应物浓度变化Δc小于bc段,则ab段参加反应的物质的量小于bc段,即ab段的消耗量小于bc段的消耗量,故①正确;
②反应向正反应进行,随着反应的进行,反应物浓度逐渐降低,所以NO2浓度a点大于c点,故②错误;
③从a到c正反应速率增大,之后正反应速率减小,说明反应刚开始时温度升高、对正反应速率的影响大于浓度减小对正反应速率的影响,说明该反应为放热反应,故③错误;
④在绝热条件下,温度改变,则该反应压强也发生改变,故体系压强不再变化,能说明反应达到平衡,故④正确;
⑤混合物颜色不再变化,说明二氧化氮浓度不再变化,可以说明反应达到平衡,故⑤正确;
⑥当正反应速率不变时,达到化学平衡状态,由图可知,c点正反应速率开始减小,所以c点不是平衡点,故⑥错误;
⑦该时间段内,在达到平衡之前,生成物浓度一直在变大,逆反应速率应该一直变大,故⑦错误;
故①④⑤正确;
故选B。
9. 下列除去杂质(括号内物质为少量杂质)的试剂、方法全正确的是
A. 乙烷(乙烯):溴的四氯化碳溶液,洗气
B 乙酸乙酯(乙酸):用饱和氯化钠溶液洗涤,分液、干燥、蒸馏
C. CO2(SO2):气体通过盛碳酸钠溶液的洗气瓶,洗气
D. 苯(溴):加氢氧化钠溶液,分液
【答案】D
【解析】
【详解】A.乙烷不与溴的四氯化碳溶液,但溶于四氯化碳,所以不能用溴的四氯化碳溶液除去乙烷中混有的乙烯,故A错误;
B.乙酸与饱和氯化钠溶液不反应,则不能用饱和氯化钠溶液除去乙酸乙酯中混有的乙酸,应选用饱和碳酸钠溶液,故B错误;
C.二氧化碳和二氧化硫均能与碳酸钠溶液反应,所以不能用碳酸钠溶液除去二氧化碳中混有的二氧化硫,应选用饱和碳酸氢钠溶液,故C错误;
D.苯不能与氢氧化钠溶液反应,溴能与氢氧化钠溶液反应生成溴化钠、次溴酸钠和水,则同氢氧化钠溶液洗涤、分液可以除去苯中混有的溴,故D正确;
故选D。
10. 我国科学家研究了活性炭催化条件下煤气中H2S和Hg的协同脱除,部分反应机理如图所示(吸附在催化剂表面的物种用*标注)。下列说法正确的是
A. 图示反应过程中有极性共价键的断裂,没有非极性共价键的生成
B. H2S活性炭分解生成H2(g)和S(s)的过程释放能量
C. 整个脱硫过程中硫元素既表现出氧化性又表现出还原性
D. 该机理由于活性炭的参与降低了H2S分解的热效应,使反应更易进行
【答案】C
【解析】
【详解】A.图示反应过程中非极性共价键的生成,如*H→H2(g),故A错误;
B.H2S活性炭分解生成H2(g)和S(s)的过程是吸收热量,故B错误;
C.整个脱硫过程中*S→CS2(g),*S→SO2(g),则硫元素既表现出氧化性又表现出还原性,故C正确;
D.该机理由于活性炭的参与使反应速率更快,但没有降低了H2S分解的热效应,故D错误。
综上所述,答案为C。
二、选择题(本题共5小题,每小题4分,共20分。每小题有一个或两个选项符合题意,全部选对得4分,选对但不全得2分,有选错的得0分)
11. 氮氧化物(NOx)能引起雾霾、光化学烟雾、酸雨等环境问题。某科研机构设计方案利用原电池原理处理氮氧化合物(NO),其原理如图所示,下列有关说法正确的是
A. 电极A为原电池的正极,发生还原反应
B. 每17gNH3参与反应,有3molH+通过质子交换膜由A极向B极移动
C. 该电池正极电极反应为2NO—4e—+4H+=N2+2H2O
D. 当A电极转移0.6mole-时,两极共产生2.24LN2(标况下)
【答案】B
【解析】
【分析】由图可知,电极A为原电池的负极,氨气在负极失去电子发生氧化反应生成氮气和氢离子,电极反应式为2NH3—6e—=N2+6H+,电极B为正极,一氧化氮在正极得到电子发生还原反应生成一氧化氮和水,电极反应式为2NO+4e—+4H+=N2+2H2O。
【详解】A.由分析可知,电极A为原电池的负极,氨气在负极失去电子发生氧化反应生成氮气和氢离子,故A错误;
B.由分析可知,电极A的电极反应式为2NH3—6e—=N2+6H+,则17g氨气参与反应时,通过质子交换膜由A极向B极移动的氢离子的物质的量为×3=3mol,故B正确;
C.由分析可知,电极B为正极,一氧化氮在正极得到电子发生还原反应生成一氧化氮和水,电极反应式为2NO+4e—+4H+=N2+2H2O,故C错误;
D.由分析可知,电极A的电极反应式为2NH3—6e—=N2+6H+,电极B的电极反应式为2NO+4e—+4H+=N2+2H2O,则当A电极转移0.6mol电子时,两极共产生标准状况下氮气的体积为(0.1mol+0.15mol) ×22.4L/mol=5.6L,故D错误;
故选B。
12. 工业上用粗盐(含、、等杂质)为主要原料,采用“侯氏制碱法”生产纯碱工艺流程图如下,下列说法正确的是
A. 流程Ⅰ是对粗盐进行提纯,其中试剂2为溶液
B. 流程Ⅱ中和的通入顺序不可颠倒
C. 流程Ⅲ利用了受热易分解的性质
D. 检验所得纯碱中是否有的操作:取少量纯碱样品于小试管中,加蒸馏水充分溶解后,再滴加溶液,观察是否有白色沉淀
【答案】BC
【解析】
【分析】粗盐水中含钙离子、镁离子、硫酸根离子等杂质,需用氯化钡溶液除去硫酸根离子,氢氧化钠溶液除去镁离子,碳酸钠溶液除去过量的钡离子和钙离子,则加入试剂时要确保碳酸钠溶液在氯化钡溶液之后加入,沉淀完全后过滤得到,滤液中先通溶解度大的氨气使溶液呈碱性后再通入二氧化碳,生成碳酸氢钠晶体后过滤灼烧得到碳酸钠。
【详解】A.由分析可知,碳酸钠应溶液在氯化钡溶液之后加入,则流程Ⅰ中加入的试剂2应为碳酸钠溶液,故A错误;
B.由分析可知,流程II中,因氨气在溶液中的溶解度大于二氧化碳溶解,实验时先通入氨气使溶液呈碱性后再通入二氧化碳,有利于二氧化碳充分反应生成碳酸氢钠,所以通入气体的顺序不能颠倒,故B正确;
C.由分析可知,流程III发生的反应为碳酸氢钠受热分解生成碳酸钠、二氧化碳和水,该反应利用了碳酸氢钠不稳定,故C正确;
D.检验硫酸根离子时应先加足量稀盐酸排除碳酸根离子干扰,再加入氯化钡溶液,故D错误;
故选BC。
13. 物质M对治疗新冠肺炎有明显疗效。其分子结构如下图:
下列说法错误的是
A. M分子中一定共平面的碳原子有6个
B. 一定条件下M可发生水解、加成、酯化、氧化反应
C. M中含有8个官能团
D. M的水解产物都能与碳酸氢钠溶液反应生成
【答案】A
【解析】
【详解】A.M分子中一定共平面的碳原子有7个,故A错误;
B.M含有酯基,一定条件下M可发生水解反应;M含有碳碳双键和苯环,在一定条件下可以发生加成反应;M含有羟基、羧基,一定条件下可以发生酯化反应,M含有碳碳双键、羟基,一定条件下可以发生氧化反应,故B正确;
C.M中含有5个羟基、1个酯基、1个羧基、1个碳碳双键,共8个官能团,故C正确;
D.M的水解产物中都含有羧基,都能与碳酸氢钠溶液反应生成,故D正确;
选A。
14. 黄铁矿(主要成分为FeS2杂质为Al2O3、SiO2)是重要的矿产资源,以黄铁矿为原料制备绿矾FeSO4∙7H2O的工艺流程如下。
已知:金属离子生成氢氧化物沉淀的pH范围见下表。
金属离子
开始沉淀的pH
沉淀完全的pH
1.5
3.2
3.0
5.0
6.3
8.3
下列说法错误的是
A. 焙烧的尾气可用氨水吸收得到副产物氮肥
B. 为提高产率用KSCN溶液来检验“还原”的溶液是否达标
C. 可以用生成的氢氧化铝来调节溶液PH值且调节范围为5.0≤pH<6
D. 用标准浓度的酸性高锰酸钾溶液来测定产品绿矾的纯度,反应离子方程式为:MnO+5Fe2++4H2O=Mn2++5Fe3++8OH-
【答案】D
【解析】
【分析】黄铁矿在空气中焙烧时,二硫化铁与空气中氧气高温下反应生成氧化铁和二氧化硫,向焙烧渣中加入稀硫酸,金属氧化物溶于稀硫酸得到可溶的硫酸盐,二氧化硅不反应,过滤得到含有二氧化硅的滤渣和滤液;向滤液中加入足量铁粉,将铁离子转化为亚铁离子,加入氢氧化铝或氧化铝调节溶液pH,将溶液中铝离子转化为氢氧化铝沉淀,过滤得到氢氧化铝和硫酸亚铁溶液;向溶液中加入稀硫酸酸化,经蒸发浓缩、冷却结晶、过滤得到绿矾和滤液。
【详解】A.由分析可知,焙烧的尾气为二氧化硫,二氧化硫与氨水反应生成亚硫酸铵,亚硫酸铵与稀硫酸反应生成可以制备硫酸的二氧化硫和可以做氮肥的硫酸铵,故A正确;
B.为提高产率,应用硫氰化钾溶液检验加入铁粉后的溶液中是否含有铁离子,从而判断溶液是否达标,故B正确;
C.由分析可知,可以加入氢氧化铝或氧化铝调节溶液pH值且调节范围为5.0≤pH<6,将溶液中铝离子转化为氢氧化铝沉淀,故C正确;
D.酸性条件下溶液中的亚铁离子与高锰酸根离子反应生成铁离子、锰离子和水,反应的离子方程式为MnO+5Fe2++8H+=Mn2++5Fe3++4H2O,故D错误;
故选D。
15. 一定温度下,在的恒容密闭容器中发生反应,反应过程中的部分数据如下表所示。下列说法正确的是
n/mol
t/min
n(A)
n(B)
n(C)
0
2.0
2.4
0
5
0.9
10
1.6
15
1.6
A. 物质B的平衡转化率为
B. 该反应在后才达到平衡
C. 平衡状态时,
D. 用A表示的平均反应速率为
【答案】C
【解析】
【分析】发生的反应为: ,15min时,n(B)=1.6mol,与10min时数据一致,说明反应已经达到平衡,据此分析作答。
【详解】A.物质B的转化率为= ×100%=33.3%,A项错误;
B.反应在10min时,B变化了0.8mol,则此时B余下1.6mol,到15min时,B仍然是1.6mol,说明反应在10min已经达到平衡,B项错误;
C.15min时,n(B)=1.6mol,与10min时数据一致,说明反应在10min已经达到平衡,则平衡时,c(C)= =0.6mol/L,C项正确;
D.0~5 min内,△n(C)=0.9mol,根据方程式,则△n(A)=△n(C)=0.3mol,所以用A表示的平均反应速率为v(A)==== ,D项错误;
答案选C。
三、非选择题(本题共6小题,共60分)
16. 汽车已成为现代社会的重要交通工具之一,化学物质在汽车的动力安全等方面有着极为重要的作用。回答下列问题:
(1)某汽车安全气囊的气体发生剂主要含有NaN3、Fe2O3、KClO4、NaHCO3等物质。当汽车发生较严重的碰撞时,NaN3分解为Na和N2,同时释放出大量的热,N2使气囊迅速膨胀,从而起到保护作用。
①KClO4含有的化学键类型是____。
②NaHCO3的作用为____。
(2)汽车尾气是雾霾形成的原因之一。研究表明,尾气中的氮氧化物和二氧化硫在形成雾霾时与大气中的氨有关。其转化关系如图所示。
下列叙述错误的是____(填标号)。
a.雾霾可能产生丁达尔效应
b.N2O5溶于水能导电,因此N2O5是电解质
c.反应①~⑥中只有①②是氧化还原反应
d.雾霾的形成与过度施用铵态氮肥无关
(3)为减轻汽车尾气中NO和CO对环境的污染,可在汽车排气管上安装催化转化器,主要发生的反应是:2NO+2CON2+2CO2。
①已知断裂1mol相应化学键需要的能量如表:
化学键
C≡O(CO气体)
N≡O(NO气体)
N≡N
C=O
键能/(kJ·mol-1)
1072
630
946
a
若消耗1molNO,放出热量369kJ,则表格中的a为___。
②某次实验中测得容器内NO和N2物质的量随时间变化如图。图中b点对应的速率关系是v正____v逆(填“>”“<”或“=”,下同),d点对应的速率关系是v正(NO)____v逆(N2)。
【答案】(1) ①. 离子键、共价键 ②. 冷却剂
(2)bd (3) ①. 799 ②. > ③. >
【解析】
【小问1详解】
KClO4属于盐,钾离子、高氯酸根离子之间形成离子键,高氯酸根离子中原子之间可形成共价键;NaHCO3吸收NaN3分解为Na和N2过程中释放出的热量而分解,可以降低温度,故NaHCO3的作用是冷却剂;故答案为:离子键、共价键;冷却剂;
【小问2详解】
a.雾霾为以空气为分散剂形成的胶体,可以产生丁达尔效应,故a正确;
b.N2O5溶于水生成硝酸,溶液中硝酸电离出离子而导电,HNO3是电解质,而N2O5不是电解质,故b错误;
c.反应①中N元素化合价升高,反应②中S元素化合价升高,其它反应中没有元素化合价变化,所以只有①②是氧化还原反应,故c正确;
d.过度使用铵态氮肥会导致空气中的氨气浓度增大,与雾霾的形成有关,故d错误;
故答案为:bd;
【小问3详解】
反应放出的热量=成键放出的总能量-断键吸收的总能量,若消耗1molNO,放出热量369kJ,则消耗2molNO放出热量为738kJ,则有1mol×946kJ/mol+2mol×2×akJ/mol-(2mol×630kJ/mol+2×1072kJ/mol)= 738kJ/mol,解得a=799;b点后NO物质的量减小、N2物质的量增大,说明反应正向进行,故b点对应的速率关系是v正>v逆,d点时NO的物质的量不再发生变化,说明反应到达平衡,d点对应的速率关系是v正(NO) =2v逆(N2),则v正(NO)> v逆(N2);故答案为:799;>;>。
17. Li—SOCl2电池可用于心脏起搏器。该电池的电极材料分别为锂和碳,电解质溶液是LiAlCl4—SOCl2。电池的总反应可表示为4Li+2SOCl2===4LiCl+S+SO2↑。请回答下列问题:
(1)电池的负极材料为________,发生的电极反应为__________________。
(2)电池正极发生的电极反应为___________________________。
(3)SOCl2易挥发,实验室中常用NaOH溶液吸收SOCl2,有Na2SO3和NaCl生成。如果把少量水滴到SOCl2中,实验现象是___________________,反应的化学方程式为______。
(4)组装该电池必须在无水、无氧的条件下进行,原因是__________________。
【答案】 ①. Li ②. Li-e-==Li+ ③. 2SOCl2+4e-==4Cl-+S+SO2↑ ④. 出现白雾,有刺激性气味的气体生成 ⑤. SOCl2+H2O==SO2↑+2HCl↑ ⑥. 因为构成电池的主要成分Li能和氧气、水反应,且SOCl2也与水反应
【解析】
【分析】(1)分析反应的化合价变化,可得Li为还原剂,作负极,电极反应为:Li-e-=Li+;
(2)用总反应减去负极反应即可得到正极反应;
(3)SOCl2遇到NaOH溶液生成Na2SO3和NaCl,说明SOCl2遇水反应生成了SO2和HCl,据此答题;
(4)无水、无氧考虑到了水、氧气对反应物或者生成物的影响,应从题中给出的物质考虑。
【详解】(1)Li为还原剂,作负极,电极反应为:Li-e-=Li+。
(2)总方程式减去负极方程式,得:2SOCl2+4e-=4Cl-+S+SO2↑;
(3)题中已给出信息:碱液吸收时的产物是Na2SO3和NaCl,则SOCl2和水反应生成SO2和HCl,则实验现象是出现白雾,有刺激性气味的气体生成,化学方程式为:SOCl2+H2O=SO2↑+2HCl↑;
(4)要求无水、无氧是因为Li会和水、氧气反应,且SOCl2也会和水反应。
18. 酯是重要的有机合成中间体,广泛应用于溶剂、增塑剂、香料、粘合剂及印刷、纺织等工业。乙酸乙酯的实验室和工业制法常采用如下反应:CH3COOH+C2H5OHCH3COOC2H5+H2O
请根据要求回答下列问题:
(1)欲提高乙酸的转化率,可采取的措施有:__________、___________等。
(2)若用上图所示的装置来制备少量的乙酸乙酯,产率往往偏低,其原因可能为:__________________、______________等。
(3)此反应以浓硫酸为催化剂,可能会造成_______、_______等问题。
(4)目前对该反应的催化剂进行了新的探索,初步表明质子酸离子液体可用作此反应的催化剂,且能重复使用。实验数据如下表所示(乙酸和乙醇以等物质的量混合)。
同一反应时间
同一反应温度
反应温度/℃
转化率(/%)
选择性(/%)*
反应时间/h
转化率(/%)
选择性(/%)*
40
77.8
100
2
80.2
100
60
92.3
100
3
87.8
100
80
92.6
100
4
92.3
100
120
94.5
98.7
6
93.0
100
*选择性100%表示反应生成的产物是乙酸乙酯和水
①根据表中数据,下列_______ (填字母)为该反应的最佳条件。
A.120 ℃,4h B.80 ℃,2h C.60 ℃,4h D.40 ℃,3h
②当反应温度达到120 ℃时,反应选择性降低原因可能为__________。
【答案】(1) ①. 增大乙醇的浓度 ②. 移去生成物
(2) ①. 原料来不及反应就被蒸出 ②. 温度过高,发生了副反应
(3) ①. 产生大量的酸性废液(或造成环境污染) ②. 部分原料炭化
(4) ①. C ②. 乙醇脱水生成了乙醚
【解析】
【小问1详解】
酯化反应是一个可逆反应,根据平衡移动原理,增大乙醇的浓度、及时移去(减小)生成物浓度,平衡向右移动,都能提高乙酸的转化率。
【小问2详解】
制备原理CH3COOH+C2H5OHCH3COOC2H5+H2O;若按如图所示装置制备乙酸乙酯,由于原料来不及反应就被蒸出,或者温度过高,发生了副反应,或者冷凝效果不好,部分产物挥发了,而导致产率偏低。
【小问3详解】
此反应中浓硫酸做催化剂,可能会造成产生大量酸性废液而污染环境,或因反应温度过高,部分原料炭化等。
【小问4详解】
①该反应的最佳条件需要满足反应温度要低,转化率要大,选择性高,反应时间要短,因此,通过表中信息可知,反应温度为60℃,反应进行到4h时,反应效果是最佳;故合理选项是C。
答案是:C。
②反应温度达到120℃时,乙醇在浓硫酸的作用下,发生分子间脱水反应生成乙醚,发生了副反应,反应选择性降低。
19. 已知:SO2+I2+2H2O=H2SO4+2HI,碘的淀粉溶液呈蓝色。某化学兴趣小组选用下列实验装置,测定工业原料气(含SO2、N2、O2)中SO2的含量。
(1)若原料气的流向为从左向右时,上述装置组装连接的顺序:原料气→_______(填“a”“b”“c”“d”或“e”)。
(2)当装置Ⅱ中出现_______现象时,立即停止通气。
(3)读取量筒的数值时的操作①冷却;②_______;③刻度线与凹液面的最低处相切。
(4)若碘溶液的浓度为0.05mol·L-1、体积为20mL,收集到的N2与O2的体积为297.6mL(已折算为标准状况下的体积),则SO2的体积分数为_______。
【答案】(1)c→d→b→a→e
(2)蓝色褪去 (3)上下移动量筒使量筒内外液面相平
(4)7%
【解析】
【分析】由实验装置图可知,装置Ⅱ中盛有的碘的淀粉溶液用于吸收原料气中的二氧化硫,装置Ⅰ和装置Ⅲ用于测定原料气中氮气与氧气的体积,装置的连接顺序为Ⅱ、Ⅰ、Ⅲ,则接口的连接顺序为原料气→c→d→b→a→e。
【小问1详解】
由分析可知,装置的连接顺序为Ⅱ、Ⅰ、Ⅲ,则接口的连接顺序为原料气→c→d→b→a→e,故答案为:c→d→b→a→e;
【小问2详解】
二氧化硫与碘水反应生成硫酸和氢碘酸,当碘完全反应时,碘的淀粉溶液会由蓝色变为无色,则当溶液蓝色褪去时,说明碘水完全反应,应立即停止通气,故答案为:蓝色褪去;
【小问3详解】
用排水法测定气体体积时,应在同温同压的条件下读取量筒中水的体积,则读取量筒的数值时的操作为冷却至反应前的温度;上下移动量筒使量筒内外液面相平;刻度线与凹液面的最低处相切,故答案为:上下移动量筒使量筒内外液面相平;
【小问4详解】
二氧化硫与碘水反应生成硫酸和氢碘酸,实验消耗20mL0.05mol/L碘溶液,则原料气中二氧化硫的体积为0.05mol/L×20×10-3L×22.4×1000mL/L=22.4mL,体积分数为)×100%=7%,故答案为:7%。
20. 实验室中需要22.4L(标准状况)SO2气体。化学小组同学依据化学方程式Zn+2H2SO4(浓)=ZnSO4+SO2↑+2H2O计算后,取65.0g锌粒与98%的浓H2SO4(ρ=1.84g/cm3)110mL充分反应,锌全部溶解,对于制得的气体,有同学认为可能混有杂质。
(1)化学小组所制得的气体中混有的主要杂质气体可能是_______(填分子式)。产生这种结果的主要原因是_______________________(用化学方程式和必要的文字加以说明)。
(2)为证实相关分析,化学小组的同学设计了实验,组装了如下装置,对所制取的气体进行探究。
①装置B中加入试剂_______,反应的离子方程式:______________。
②装置D加入的试剂及作用_______,装置F加入的试剂试剂及作用_______。
③可证实一定量的锌粒和一定量的浓硫酸反应后生成的气体中混有某杂质气体的实验现象是______________。④U形管G的作用为______________。
【答案】 ①. H2 ②. 随着反应的进行,硫酸浓度降低,致使锌与稀硫酸反应生成H2 ③. Zn+H2SO4=ZnSO4+H2↑ ④. NaOH溶液 ⑤. 除去混合气体中的SO2SO2+2OH-= SO32- ⑥. 浓硫酸,除去水蒸气; 无水硫酸铜粉末,检验生成物中有水 ⑦. 装置E中玻璃管中黑色CuO粉末变红色,干燥管F中无水硫酸铜变蓝色 ⑧. 防止空气中H2O进入干燥管而影响杂质气体的检验
【解析】
【分析】(1)随着硫酸浓度降低,锌与稀硫酸反应生成氢气;
(2) A是制取气体的装置,制备的气体中有二氧化硫、氢气、水蒸气,B装置是除去.二氧化硫,可以用氢氧化钠等碱液吸收; C装置是检验二氧化硫是否除尽,D装置是浓硫酸,吸水干燥作用; E装置是用还原性气体还原氧化铜,F装置无水硫酸铜,检验是否有水生成; G是防止空气中H2O进入干燥管而影响杂质气体的检验,以此解答该题。
【详解】(1)因为Zn+2H2SO4(浓)ZnSO4+SO2↑+2H2O,随着硫酸浓度降低,锌与稀硫酸反应即Zn+ H2SO4= ZnSO4+ H2↑生成氢气,所以化学小组所制得的气体中混有的主要杂质气体可能是氢气, 故答案为: H2;随着 反应的进行,硫酸浓度降低,致使锌与稀硫酸反应生成 H2即 : Zn+ H2SO4= ZnSO4+ H2↑;
(2)A是制取气体的装置,制备的气体中有二 氧化硫、氢气、水蒸气,B装置是除去二氧 化硫,可以用氢氧化钠等碱液吸收;C装置是检验二氧化硫是否除尽,D装置是浓硫酸,吸水干燥作用;E装置是用还原性气体还原氧化铜,F装置无水硫酸铜,检验是否有水生成 ;G是防止空气中H2O进入干燥管而影响杂质气体的检验 。
①B装置是除去二氧化硫,可以用氢氧化钠等碱液吸收,其反应方程式为SO2+2OH-= SO32-,故答案为: NaOH溶液;除去混合气体中的SO2; SO2+2OH-= SO32-;
②D装置是浓硫酸,吸水干燥作用,F装置无水硫酸铜,检验是否有水生成,故答案为: 浓硫酸,除去水蒸气; 无水硫酸铜粉末,检验生成物中有水;
③E装置是用还原性气体还原氧化铜,F装置无水硫酸铜,检验是否有水生成,只要黑色变红色,无水硫酸铜变蓝色,就证明是氢气, 故答案为:装置E中玻璃管中黑色CuO粉末变红色,干燥管F中无水硫酸铜变蓝色;
④G是防止空气中H2O进入干燥管而影响杂质气体的检验,故答案为:防止空气中 H2O进入干燥管而影响杂质气体的检验。
21. 某饱和烃A相对分子量为84,该烃只有一种氢。
(1)烃A的结构简式_______。
(2)已知烯烃经臭氧作用发生反应:CH3CH=CHCH32CH3CHO。A经下列转化关系可以合成十元环化合物I。其中B分子中只含有一个氯原子;F与A最简式相同,且F属于链状烃中最简单的一种。
已知:①CH3CH2Cl+NaOHCH3CH2OH+HCl;②CH3CH2Cl+NaOHCH2=CH2↑+NaCl+H2O
请回答下列问题:
①写出下列反应类型:A→B_______,D→E_______。写出D的结构简式:_______。
②写出下列反应的化学方程式:G→H(NaOH足量)_______。E+H→I_______。
③A的链状同分异构体中,只有一种氢的结构简式为_______。
【答案】(1) (2) ①. 取代反应 ②. 氧化反应 ③. OHC(CH2)4CHO ④. ⑤. +(2n-1)H2O ⑥.
【解析】
【分析】某饱和烃A相对分子量为84,=6,该烃只有一种氢,则为环己烷,结构简式为;与氯气发生取代反应生成B,B分子中只含有一个氯原子,则B为,发生消去反应生成C为,发生信息中臭氧氧化生成D为OHC(CH2)4CHO,OHC(CH2)4CHO发生氧化反应生成E为HOOC(CH2)4COOH,F与A最简式相同,且F属于链状烃中最简单的一种,则F为CH2=CH2,F与溴发生加成反应生成G为BrCH2CH2Br,G发生水解反应生成H为HOCH2CH2OH,E与H发生缩聚反应生成高聚物H为;
【小问1详解】
某饱和烃A相对分子量为84,=6,该烃只有一种氢,则为环己烷,结构简式为;
【小问2详解】
①A→B是与氯气发生取代反应生成和氯化氢,反应类型为取代反应;D→E是OHC(CH2)4CHO发生氧化反应生成HOOC(CH2)4COOH,反应类型为氧化反应; D的结构简式为:OHC(CH2)4CHO;
②G→H(NaOH足量)是BrCH2CH2Br发生水解反应生成HOCH2CH2OH,反应的化学方程式为;
E+H→I是HOOC(CH2)4COOH与HOCH2CH2OH发生缩聚反应生成,反应化学方程式为;
+(2n-1)H2O;
③A为链状同分异构体中,只有一种氢的结构简式为。
精品解析:山东省聊城市第四中学2022-2023学年高二下学期5月月考化学试题(解析版): 这是一份精品解析:山东省聊城市第四中学2022-2023学年高二下学期5月月考化学试题(解析版),共13页。试卷主要包含了答卷前,考生务必用0,非选择必须用0, 下列物质不能用于杀菌消毒的是, 下列说法错误的是等内容,欢迎下载使用。
精品解析:河北省赵县中学2022-2023学年高一下学期5月月考化学试题(解析版): 这是一份精品解析:河北省赵县中学2022-2023学年高一下学期5月月考化学试题(解析版),共18页。试卷主要包含了 下列离子方程式书写正确的是, 以下金属冶炼方法错误的是等内容,欢迎下载使用。
山东省临沂第四中学2022-2023学年高一下学期六月月考化学试题: 这是一份山东省临沂第四中学2022-2023学年高一下学期六月月考化学试题,共8页。试卷主要包含了06, 下列说法正确的是, 下列离子方程式正确的是等内容,欢迎下载使用。

