精品解析:湖南省长沙市湖南师大学附中2022-2023学年高三下学期摸底考试生物试题(解析版)
展开
这是一份精品解析:湖南省长沙市湖南师大学附中2022-2023学年高三下学期摸底考试生物试题(解析版),共22页。试卷主要包含了单项选择题,三阶段分别在线粒体基质,非选择题等内容,欢迎下载使用。
湖南师大附中2021级高三摸底考试试卷
生物学
一、单项选择题
1. 科研人员以原核细胞为基础材料加入组蛋白等大分子,在其内部得到DNA一组蛋白体,构建出一个拟细胞核结构。随后在细胞质中植入活的大肠杆菌,产生内源性ATP。再加入肌动蛋白单体构建拟细胞骨架的结构,构建出拟真核细胞。下列叙述错误的是( )
A. 原核细胞内的DNA一组蛋白体的结构同真核细胞内的染色体的结构相同
B. 细胞质中植入活的大肠杆菌产生ATP的功能与线粒体的功能相似
C. 细胞骨架由蛋白质纤维组成,具有稳定细胞结构、参与物质运输等功能
D. 从细胞起源和进化的角度分析,这一研究可以为生物有共同的祖先提供证据
【答案】A
【解析】
【分析】线粒体是细胞进行有氧呼吸的主要场所,是细胞的“动力车间”,细胞生命活动所需要的能量,大约95%来自线粒体。线粒体内膜向内折叠形成嵴,嵴的存在大大增加了内膜的表面积,线粒体内膜和基质中含有许多与有氧呼吸有关的酶。
【详解】A、原核细胞内的DNA-组蛋白体的结构同真核细胞内的染色体的结构不相同,原核细胞是无染色体结构的,A错误;
B、细胞质中植入活的大肠杆菌产生ATP的功能与线粒体的功能相似,都是提供能量,B正确;
C、细胞骨架是细胞内一套由蛋白质纤维组成组成的系统,具有物质运输、能量转换和信息传递等功能,C正确;
D、本研究过程是从原核细胞一步步构建成模拟真核细胞,从细胞起源和进化的角度分析,这一研究可以为生物有共同的祖先提供证据,D正确;
故选A。
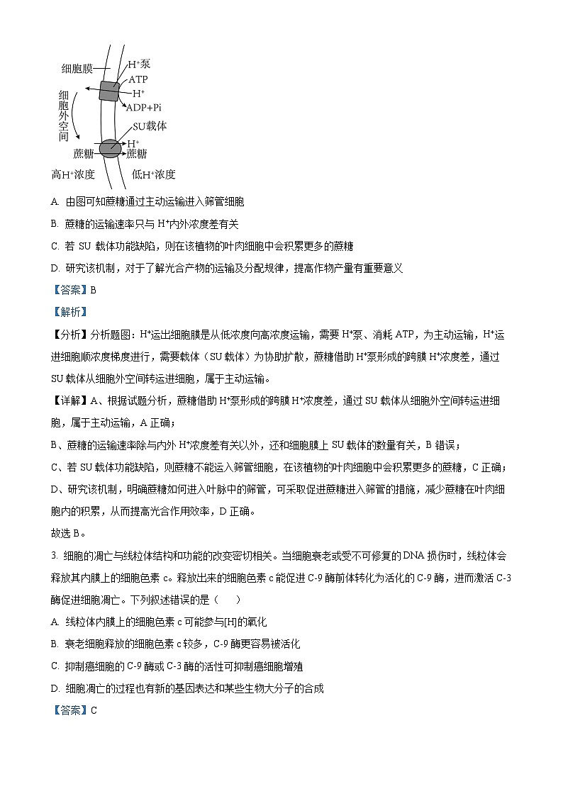
2. 科研人员在探究叶肉细胞的光合产物蔗糖如何进入叶脉中的筛管时,发现了蔗糖可通过如图所示方式转运进入筛管细胞,下列说法错误的是( )
A. 由图可知蔗糖通过主动运输进入筛管细胞
B. 蔗糖的运输速率只与 H+内外浓度差有关
C. 若 SU 载体功能缺陷,则在该植物的叶肉细胞中会积累更多的蔗糖
D. 研究该机制,对于了解光合产物的运输及分配规律,提高作物产量有重要意义
【答案】B
【解析】
【分析】分析题图:H+运出细胞膜是从低浓度向高浓度运输,需要H+泵、消耗ATP,为主动运输,H+运进细胞顺浓度梯度进行,需要载体(SU载体)为协助扩散,蔗糖借助H+泵形成的跨膜H+浓度差,通过SU载体从细胞外空间转运进细胞,属于主动运输。
【详解】A、根据试题分析,蔗糖借助H+泵形成的跨膜H+浓度差,通过SU载体从细胞外空间转运进细胞,属于主动运输,A正确;
B、蔗糖的运输速率除与内外H+浓度差有关以外,还和细胞膜上SU载体的数量有关,B错误;
C、若SU载体功能缺陷,则蔗糖不能运入筛管细胞,在该植物的叶肉细胞中会积累更多的蔗糖,C正确;
D、研究该机制,明确蔗糖如何进入叶脉中的筛管,可采取促进蔗糖进入筛管的措施,减少蔗糖在叶肉细胞内的积累,从而提高光合作用效率,D正确。
故选B。
3. 细胞的凋亡与线粒体结构和功能的改变密切相关。当细胞衰老或受不可修复的DNA损伤时,线粒体会释放其内膜上的细胞色素c。释放出来的细胞色素c能促进C-9酶前体转化为活化的C-9酶,进而激活C-3酶促进细胞凋亡。下列叙述错误的是( )
A. 线粒体内膜上的细胞色素c可能参与[H]的氧化
B. 衰老细胞释放的细胞色素c较多,C-9酶更容易被活化
C. 抑制癌细胞的C-9酶或C-3酶的活性可抑制癌细胞增殖
D. 细胞凋亡的过程也有新的基因表达和某些生物大分子的合成
【答案】C
【解析】
【分析】分析题意可知,细胞色素c位于线粒体内膜上,当细胞衰老或受不可修复的DNA损伤时,线粒体会释放其内膜上的细胞色素c,释放出来的细胞色素c能促进C-9酶前体转化为活化的C-9酶,活化的C-9酶能激活C-3酶,C-9酶和C-3酶的活化能促进细胞凋亡。
【详解】A、[H]的氧化发生于线粒体内膜,推测线粒体内膜上的细胞色素c可能参与[H]的氧化,A正确;
B、当细胞衰老时,释放的细胞色素c较多,C-9酶更容易被活化,细胞更容易走向凋亡,B正确;
C、C-9酶和C-3酶的活化能促进细胞凋亡,故抑制癌细胞的C-9酶或C-3酶可促进癌细胞增殖,C错误;
D、细胞凋亡的过程是基因的选择性表达也有新的基因表达和某些生物大分子的合成,凋亡的细胞内有些酶活性增加,如C-9酶和C-3酶,D正确。
故选C。
4. 某男性基因型为TtRr,体内一个精原细胞进行有丝分裂得到两个子细胞为A1和A2;另一个精原细胞进行减数第一次分裂得到两个子细胞为B1和B2,其中一个次级精母细胞再经过减数第二次分裂产生两个子细胞为C1和C2,另一个次级精母细胞再经过减数第二次分裂产生两个子细胞为D1和D2,其中D1的基因型为Trr。那么,在无交叉互换和基因突变的情况下,下列说法正确的是( )
A. 染色体形态数目完全相同并且不含同源染色体的是B1和B2、C1和C2
B. 就上述两对等位基因而言,遗传信息相同的是A1和A2、B1和B2、C1和C2
C. 核DNA 分子数的关系式是A1=A2=B1=B2=C1+C2=D1+D2
D. D1变异的原因是纺锤体的形成受抑制导致姐妹染色单体未分开
【答案】C
【解析】
【分析】1、有丝分裂形成的两个子细胞与亲代细胞完全相同,因此A1和A2所含的遗传信息、DNA分子数、染色体形态等完全相同;
2、减数第一次分裂后期,同源染色体分离,非同源染色体自由组合,因此B1和B2中都不含同源染色体,且染色体的形态也不同,但两者所含的DNA分子数目、染色体组数完全相同;
3、减数第二次分裂类似于有丝分裂,因此C1和C2所含的遗传信息、DNA分子数、染色体形态等完全相同。
4、由于D1的基因型是Trr,则发生了姐妹染色单体移向一极的现象,D2基因型是T,而C1和C2的基因型是tR和tR。
【详解】A、染色体数目完全相同并且不含同源染色体的是减数第二次分裂的细胞,即C1和C2,由于D1和D2发生了染色体数目变异,所以二者染色体数目不同,A错误;
B、B1和B2是减数第一次分裂产生的子细胞,是由于同源染色体分离造成的,所以二者遗传信息不同,B错误;
C、A1、A2是体细胞,DNA分子数目为2n,B1、B2是次级精母细胞,DNA分子数为2n,C1、C2、D1、D2是精细胞,DNA分子数为n,虽然D1和D2发生了染色体变异,但不影响DNA分子总数,所以DNA数目A1=A2=B1=B2=C1+C2=D1+D2,C正确;
D、D1变异的原因是姐妹染色体单体移向了一极,如果是由于纺锤丝的形成受阻,则不会分裂形成两个子细胞,染色体数目加倍,D错误。
故选C。
5. 操纵元是原核细胞基因表达调控的一种结构形式,它由启动子、结构基因(编码蛋白基因)、终止子等组成。如图表示大肠杆菌细胞中核糖体蛋白( RP)的合成及调控过程,其中序号表示相关生理过程,mRNA上的RBS是核糖体结合位点。下列有关说法错误的是( )
A. 图中的基因进行①转录时,只能以β链为模板
B. 过程①中RNA聚合酶与启动子结合后相继驱动多个基因的转录
C. 细胞中缺乏rRNA时,RP1与mRNA上RBS位点结合阻止翻译的起始
D. 过程①与②的碱基配对方式不完全相同,都需要细胞中的线粒体提供能量
【答案】A
【解析】
【分析】分析题图:图示表示某原核细胞中组成核糖体的蛋白质的合成及调控过程。图中①为转录过程,其场所是拟核;②为翻译过程,发生在核糖体上。
【详解】A、不同的基因在转录时模板链并不相同,A错误;
B、启动子是RNA聚合酶识别和结合的部位,过程①转录中RNA聚合酶与启动子结合后相继驱动多个基因(基因1、基因2等)的转录,B正确;
C、从图上看,rRNA能与RP1、RP2、和其他核糖体蛋白结合形成核糖体;mRNA上的RBS是核糖体结合位点,当细胞中缺乏rRNA分子时,RPl不与rRNA结合而是与mRNA上的RBS位点结合,导致核糖体不能与mRNA结合,进而阻止翻译的起始,C正确;
D、过程①是转录,②是翻译,碱基互补配对的方式不完全相同,需要的能量主要来自于线粒体,D正确。
故选A。
6. 在新冠肺炎治疗时,需要监测血氧饱度、离子浓度、酸碱平衡和血液中肝酶等各项指标,还需要将药物溶解到生理浓度的葡萄糖溶液、氯化钠溶液或氯化钾溶液中,再进行静脉滴注给药。下列叙述错误的是( )
A. 重症者肺部的血管通透性增大可能会导致组织水肿
B. 静脉滴注氯化钠溶液会导致神经细胞的静息电位增强
C. 重症患者可能会出现血氧饱和度下降和酸碱平衡失调
D. 血浆中肝酶含量显著高于正常值说明肝细胞受到了损伤
【答案】B
【解析】
【分析】1、内环境稳态是指正常机体通过调节作用,使各个器官、系统协调活动,共同维持内环境相对稳定的状态;主要包括内环境的组成成分以及渗透压、温度、pH等理化特性处于相对稳定的状态;内环境稳态是机体进行正常生命活动的必要条件。
2、调节机制:神经-体液-免疫调节网络。
【详解】A、肺炎患者肺部血管通透性增大,可导致血浆蛋白渗出,从而组织液渗透压相对升高,引起肺水肿,A正确;
B、神经细胞的静息电位是由钾离子外流引起的,静脉注射氯化钠对神经细胞的静息电位影响不大,B错误;
C、肺水肿时,新冠肺炎重症患者容易出现呼吸肌疲劳,当呼吸肌收缩时,其肺部扩张不足,氧气难以入肺,进而使身体得到的氧气减少,同时肺泡内渗出液增多,使得肺泡壁增厚,影响了肺泡与周围毛细血管的气体交换,会导致血氧饱和度下降和酸碱平衡失调,C正确;
D、血浆肝酶含量高于正常值说明肝细胞膜的通透性增加,肝细胞可能受到一定程度的损伤,D正确。
故选B。
7. 糖尿病的形成有多种原因,下图表示三种类型的糖尿病。下列说法错误的是( )
A. Y1与胰岛B细胞上的葡萄糖的受体结合,导致胰岛B细胞对葡萄糖的敏感性降低,胰岛素的分泌量减少而导致血糖浓度升高
B. Y2直接作用于胰岛B细胞,导致胰岛素分泌减少而引起血糖浓度升高
C. 若靶细胞是肝细胞,则Y3与靶细胞上的胰岛素受体结合,抑制肝细胞对葡萄糖的吸收和转化
D. ①②③均属于自身免疫病,可以通过注射胰岛素治疗的是③
【答案】D
【解析】
【分析】血糖调节的中枢是下丘脑,调节胰岛素、胰高血糖素和肾上腺素的分泌;胰岛素是惟一能降低血糖的激素,其作用分为两个方面:促进血糖氧化分解、合成糖原、转化成非糖类物质;抑制肝糖原的分解和非糖类物质转化;胰高血糖素和肾上腺素能升高血糖,只有促进效果没有抑制作用,即促进肝糖原的分解和非糖类物质转化。
【详解】A、由图可知,Y1、Y2、Y3是浆细胞分泌的三种抗体,作用原理不同。胰岛B细胞可以直接感受血糖浓度升高而分泌胰岛素,抗体Y1与胰岛B细胞上的受体结合以后,使胰岛B细胞无法感受血糖浓度的变化,从而不能分泌胰岛素,A正确;
B、根据题图分析可知,图中②所示的患病机理是抗体Y2直接作用于胰岛B细胞,导致胰岛素分泌减少,血糖浓度升高,B正确;
C、抗体Y3与靶细胞上的胰岛素受体结合,使胰岛素与其受体的结合机会减少,若其靶细胞是肝细胞,则Y2的作用结果可使肝细胞对葡萄糖的吸收和转化过程减弱,C正确;
D、从免疫学的角度分析,这三种糖尿病都是免疫功能过强,把自身结构物质当作外来异物进行攻击引起的自身免疫病,可以通过注射胰岛素治疗的是①②,D错误。
故选D。
8. 植物的顶端优势受多种植物激素的共同调控。研究发现,蔗糖也能作为信号分子调控植物的顶端优势,其作用机制如图所示。下列有关叙述错误的是( )
A. 蔗糖和独脚金内酯在调控侧芽生长过程中相抗衡
B. 可通过对休眠的侧芽施加细胞分裂素来解除顶端优势
C. 可以推测,休眠的侧芽中蔗糖的含量可能较低
D. 生长素含量与细胞分裂素含量的比值较高时有利于侧芽的生长
【答案】D
【解析】
【分析】生长素的生理作用具有低浓度促进生长,高浓度抑制生长。体现生长素特性的典型实例就是顶端优势,顶端优势就是顶芽优先生长,侧芽生长受到抑制的现象。顶端优势产生的原因是:顶芽产生生长素向侧芽运输,导致侧芽生长素浓度过高,生长受到抑制,因此顶芽优先生长。
【详解】A、蔗糖抑制BRCl的作用,独脚金内酯促进BRCl的作用,所以在调控侧芽生长过程中蔗糖和独脚金内酯相抗衡,A正确;
B、细胞分裂素可抑制BRCl,从而促进侧芽生长,所以可通过对休眠侧芽施加细胞分裂素来解除顶端优势,B正确;
C、蔗糖促进侧芽生长,所以可以推测,休眠的侧芽中蔗糖的含量可能较低,C正确;
D、生长素含量与细胞分裂素含量的比值较低时有利于侧芽的生长,D错误。
故选D。
9. 某公园内一条河的河床建有如图所示的人工湿地,在该人工湿地中引入满江红、芦苇、水芹和凤眼蓝等水生植物。以下说法错误的是( )
A. 人工湿地内的所有生物构成的生态系统,具有蓄洪防旱、净化水质、调节气候等生态功能
B. 出水口水样中可溶性有机物浓度显著下降的主要原因是湿地中的分解者将有机物分解为无机物
C. 人工湿地受到轻微污染后通过自身的净化作用,仍能够保持原来的状态的能力称为抵抗力稳定性
D. 在人工湿地的进水口到出水口的不同位置,选择种植不同的湿地植物,体现了群落的水平结构
【答案】A
【解析】
【分析】在一定空间内,由生物都群落与它的非生物环境相互作用而形成的统一整体,叫作生态系统。
【详解】A、人工湿地内的所有生物和它的非生物环境构成的生态系统,具有蓄洪防旱、净化水质、调节气候等生态功能,A 错误;
B、分解者的作用即将有机物分解为无机物,故出水口水样中可溶性有机物浓度显著下降的主要原因是湿地中的分解者将有机物分解为无机物,B 正确;
C、生态系统抵抗外界干扰并使自身的结构和功能保持原状(不受损害)的能力,叫作抵抗力稳定性,故人工湿地受到轻微污染后通过自身的净化作用,仍能够保持原来的状态的能力称为抵抗力稳定性, C正确;
D、群落的空间结构分为垂直结构和水平结构,群落在垂直方向上的分层现象是垂直结构,故在人工湿地的进水口到出水口的不同位置,选择种植不同的湿地植物,是水平方向上,体现了群落的水平结构,D正确。
故选A。
10. 在开阔的原野上,马鹿成体常常出现同性个体形成群体,在一起觅食,休息、运动和防御,即同性聚群现象。雌性个体育幼;生活在子代被捕食风险低的区域,雄性幼体成年后会被驱逐出群;雄性成体则生活在风险高的区域。下列叙述正确的是( )
A. 同性聚群的群体可以作为研究生物进化的基本单位
B. 雌雄个体因聚群行为而相互影响,协同进化
C. 雄性个体长期角斗可以使肢体产生粗壮强健的定向变异
D. 同性聚群生活的群体的数量特征有别于一般动物种群的数量特征
【答案】D
【解析】
【分析】共同进化(协同进化)是指不同物种之间、生物与无机环境之间在相互影响中不断进化和发展,这就是共同进化。通过漫长的共同进化过程,地球上不仅出现了千姿百态的物种,而且形成了多种多样的生态系统。
【详解】A、种群是生物进化的基本单位,而种群是指一定区域同种生物的全部个体,同性聚群的群体不是一个种群,A错误;
B、协同进化(共同进化)是指不同物种之间、生物与无机环境之间在相互影响中不断进化和发展,雌雄个体属于同种生物,不构成协同进化,B错误;
C、生物的变异是不定向的,C错误;
D、同性聚群现象是指马鹿成体常常出现同性个体形成群体,在一起觅食,休息、运动和防御的现象,同性聚群生活的群体的数量特征有别于一般动物种群的数量特征,如同性聚群无性别比例等,D正确。
故选D。
11. 耐甲氧西林金黄色葡萄球菌(MRSA)是临床上常见的毒性较强的“超级细菌”,一般的青霉素对该细菌的杀伤力不强。为探究某种药物A是否能够增强青霉素对MRSA的杀伤作用,某科研小组设计如下四组实验:
(1)甲组加入培养液+MRSA+生理盐水;
(2)乙组加入培养液+MRSA+青霉素;
(3)丙组加入培养液+MRSA+药物A;
(4)丁组加入培养液+MRSA+药物A+青霉素。
下列关于此实验设计的说法,正确的是( )
A. 上述实验的自变量是药物A,因变量是MRSA的死亡率
B. 每组设置若干个重复实验,每组重复实验除自变量不同外,无关变量必须相同
C. 设置丙组实验的目的是为了排除药物A对MRSA的杀伤作用
D. 若乙组和丁组MRSA死亡率相同,则说明药物A与青霉素有同等大小的杀伤力
【答案】C
【解析】
【分析】本实验的目的是探究某种药物A是否能够增强青霉素对MRSA的杀伤作用,自变量是有无药物A,同时实验组需要加入青霉素,甲组作为空白对照。
【详解】A、本实验的自变量是各组加入的药物的种类(是否加入药物A与青霉素),因变量是MRSA的死亡率,A错误;
B、平行重复实验组之间所有变量都必须相同,包括自变量与无关变量都相同,B错误;
C、本实验的实验目的是证明药物A是否能增强青霉素对MRSA的杀伤作用,而药物A本身对MRSA无杀伤作用,C正确;
D、乙组、丁组MRSA死亡率相同,说明药物A不能增强青霉素对MRSA的杀伤力,D错误。
故选C。
12. 为了更好的研究新冠病毒感染机制,我国科学家构建了能表达新冠病毒受体ACE2的转基因模型小鼠,具体过程如下图所示。下列分析错误的是( )
A. ACE2基因需要与相应载体连接才能成功导入到小鼠细胞中
B. 吸附于基质表面进行增殖的小鼠细胞只能形成单层细胞
C. 对小鼠体内早期胚胎发育过程及特点进行研究有助于确定移植时期
D. 获得更多转基因小鼠需要对代孕雌鼠进行超数排卵处理
【答案】D
【解析】
【分析】1、基因工程的操作步骤:(1)目的基因的获取;方法有从基因文库中获取、利用PCR技术扩增和人工合成;(2)基因表达载体的构建:是基因工程的核心步骤。基因表达载体包括目的基因、启动子、终止子和标记基因等;(3)将目的基因导入受体细胞;根据受体细胞不同,导入的方法也不一样,将目的基因导入植物细胞的方法有农杆菌转化法、基因枪法和花粉管通道法;将目的基因导入动物细胞最有效的方法是显微注射法;将目的基因导入微生物细胞的方法是感受态细胞法;(4)目的基因的检测与鉴定:分子水平上的检测:①检测转基因生物染色体的DNA是否插入目的基因-DNA分子杂交技术②检测目的基因是否转录出了mRNA-分子杂交技术;③检测目的基因是否翻译成蛋白质:抗原-抗体杂交技术;个体水平上的鉴定:抗虫鉴定、抗病鉴定、活性鉴定等。。
2、动物细胞核移植技术是将动物一个细胞的细胞核移入去核的卵母细胞中,使这个重新组合的细胞发育成新胚胎,继而发育成动物个体的技术。
【详解】A、基因表达载体的构建,是基因工程的核心步骤。ACE2基因需要与相应载体连接才能成功导入到小鼠细胞中,A正确;
B、由于接触抑制,动物细胞培养时只能形成单层细胞,因此吸附于基质表面进行增殖的小鼠细胞只能形成单层细胞,B正确;
C、对小鼠体内早期胚胎发育过程及特点进行研究,发现桑椹胚和囊胚期的细胞具备发育成完整个体的能力,该时期是胚胎移植的最佳时期,C正确;
D、为获得更多转基因小鼠需要对供体雌鼠进行超数排卵处理,而不是代孕雌鼠,D错误。
故选D。
二.不定项选择题
13. 动物细胞在葡萄糖供应不足时,一方面可通过促进线粒体外膜与内膜发生融合,增加线粒体嵴密度(线粒体峰密度=嵴的数目/线粒体长度);另一方面也可以促进线粒体间的融合,从而提高能量转化效率。同时,脂肪分解为甘油和脂肪酸,在线粒体内转化为乙酰辅酶A氧化分解供能。下列叙述正确的是( )
A. 线粒体嵴密度增大,可为有氧呼吸第三阶段有关的酶提供更多的附着位点
B. 细胞利用葡萄糖进行有氧呼吸产生的ATP全部来自线粒体内膜和外膜
C. 与同等质量的葡萄糖相比,脂肪转化为乙酰辅酶A氧化分解释放能量更多
D. 肿瘤增殖中心区域的细胞严重缺乏营养,其线粒体体积增大,数量显著增多
【答案】AC
【解析】
【分析】有氧呼吸过程:有氧呼吸第一阶段,在细胞质基质,1分子的葡萄糖分解成2分子的丙酮酸,产生少量的[H],释放少量的能量;第二阶段,在线粒体基质,丙酮酸和水彻底分解成CO2和[H],释放少量的能量;第三阶段,在线粒体内膜,前两个阶段产生的[H],经过一系列反应,与O2结合生成水,释放出大量的能量。
【详解】A、线粒体峰密度增大,嵴的数目越多,有氧呼吸第三阶段是在线粒体内膜发生,可为有氧呼吸第三阶段有关的酶提供更多的附着位点 ,A正确;
B、细胞利用葡萄糖进行有氧呼吸,第一阶段发生在细胞质基质,第二、三阶段分别在线粒体基质、内膜,三个阶段都能释放能量,故产生的ATP来自细胞质基质、线粒体基质、线粒体内膜 ,B错误;
C、与同等质量的葡萄糖相比,脂肪中C、H比例高,脂肪转化为乙酰辅酶A氧化分解释放能量更多 ,C正确;
D、肿瘤增殖中心区域的细胞严重缺乏营养,葡萄糖供应不足,促进线粒体间的融合,其线粒体体积增大,数量减少 ,D错误。
故选AC。
14. 如图1为某家庭甲、乙两种遗传病系谱图,图2为甲、乙两种遗传病的相关基因酶切后的电泳图,bp为碱基对,不考虑X、Y染色体同源区段上的基因。下列说法错误的是( )
A. 甲病为常染色体隐性遗传病
B. 控制乙病的基因不可能位于常染色体上
C. 这对夫妻再生患病男孩的几率为3/4
D. 甲病致病基因的形成可能发生了碱基替换
【答案】C
【解析】
【分析】分析题图:图1中I 1和I 2不患甲病,生出患有甲病的儿子,说明甲病为隐性遗传病,结合图2,父亲与母亲关于甲病的电泳带情况相同,说明二者基因型相同且均为杂合子,结合题干“不考虑X、Y染色体同源区段上的基因”可知控制甲病的基因位于常染色体上,即甲病为常染色体隐性遗传病;
根据图2可知,对于乙病而言,父亲的基因型为纯合子,母亲的基因型为杂合子,儿子和女儿均为纯合子,且基因型不同,且父亲和女儿所含基因种类一样,结合图1可知,乙病为常染色体隐性遗传病。
【详解】A、分析题图:图1中I 1和I 2不患甲病,生出患有甲病的儿子,说明甲病为隐性遗传病,结合图2,父亲与母亲关于甲病的电泳带情况相同,说明二者基因型相同且均为杂合子,结合题干“不考虑X、Y染色体同源区段上的基因”可知控制甲病的基因位于常染色体上,即甲病为常染色体隐性遗传病,A正确;
B、根据图2可知,对于乙病而言,父亲的基因型为纯合子,母亲的基因型为杂合子,儿子和女儿均为纯合子,且基因型不同,且父亲和女儿所含基因种类一样,结合图1可知,乙病为常染色体隐性遗传病,控制乙病的基因不可能位于常染色体上,B正确;
C、结合AB选项的分析,若用A、a表示甲病,B、b表示乙病,父亲的基因型为AaXbY,母亲的基因型为AaXBXb,这对夫妻再生患病男孩的几率为1/4×1/4+3/4×1/4+1/4×1/4=5/16,C错误;
D、甲病为常染色体隐性遗传病,致病基因是基因突变形成的,基因突变的成因可以为碱基的替换,D正确。
故选C。
15. 矿山资源开采推动经济发展的同时,也造成了严重的生态问题。国家高度重视矿山生态建设与修复,矿山生态系统修复包含山水林田湖草各个方面,涉及水、土、气、生物、岩石等要素,矿山生态修复效益包含生态、经济和社会三大效益,以维持当地生态系统的稳定性。下列关于矿山生态建设和修复过程中发生的变化,叙述正确的是( )
A. 矿山修复过程中原有的土壤条件基本保留,发生了次生演替
B. 生物组分增多,可提高该生态系统的抵抗力和恢复力稳定性
C. 通过人工制造表土、植树种草等措施可加速恢复矿区生态环境
D. 矿山生态修复考虑生态、经济和社会效益遵循生态工程的整体原理
【答案】ACD
【解析】
【分析】一般而言, 生态系统中的生物种类越多,营养结构越复杂,生态系统的自我调节能力就越强,抵抗力稳定性就越高;反之,生物种类越少,营养结构越简单,生态系统的自我调节能力就越弱,抵抗力稳定性就越低。
【详解】A、矿山修复过程中原有的土壤条件基本保留,发生了次生演替,A正确;
B、矿山修复过程中生物组分增多,提高该系统的抵抗力稳定性,B错误;
C、通过人工制造表土、植树种草等措施可加速恢复矿区生态环境,C正确;
D、矿山生态修复考虑生态、经济和社会效益,遵循生态工程整体原理,D正确。
故选ACD。
16. 猪繁殖与呼吸综合征是一种由PRRSV病毒引发的传染病,为诊断和治疗猪繁殖与呼吸综合征,科学家制备出抗PRRSV-GP3蛋白的单克隆抗体,制备过程如图所示,下列叙述正确的是( )
A. 若小鼠血清中出现抗GP3蛋白抗体,则说明小鼠发生了相应的体液免疫
B. ①过程中可通过PEG融合法、电融合法诱导细胞甲和sp20细胞融合
C. 第2次筛选无需克隆培养细胞丙,可直接通过抗体检验筛选出细胞丁
D. 细胞丁扩大培养后得到的抗体是一群识别不同抗原的抗体混合物
【答案】AB
【解析】
【分析】单克隆抗体是细胞工程中动物细胞融合的重要应用,与传统血清抗体相比,单克隆抗体的纯度高,特异性强,能够准确与PRRSV进行诊断和治疗。
【详解】A、对小鼠注射GP3蛋白,小鼠发生体液免疫并产生相应的抗GP3蛋白抗体,A正确;
B、①过程是将细胞甲和sp20细胞融合,诱导动物细胞融合的常用方法有PEG融合法、电融合法和灭活病毒诱导法等,B正确;
C、融合后的细胞至少需要经过两次筛选,第二次筛选需进行克隆培养和抗体检验,C错误;
D、由一个B淋巴细胞增殖形成的细胞群所产生的单一型抗体分子就称为单克隆抗体,D错误。
故选AB。
三、非选择题
17. 绿色植物光合作用光反应的机理如图1所示,其中PSI和PSⅡ表示光系统Ⅰ和光系统Ⅱ。科研人员做了天竺葵应对高光照条件的光保护机制的探究实验,结果如图2所示。请回答下列问题。
(1)图1中PSⅡ接受光能激发释放的e-的最初供体是_____。e-经过一系列的传递体形成电子流,e-的最终受体是_____,在有氧呼吸过程中产生的H+和e-最终受体是_____。
(2)质醌分子是在PSⅡ和PSI间传递e-的重要膜蛋白,PSⅡ将e-传递给质醌使之还原,PSⅠ从质醌夺取e-使之氧化,但一般植物的PSⅡ:PSI的比率大约为1.5:1,这说明_____。
(3)植物应对高光照条件的光保护机制除与类囊体蛋白PsbS(一种光保护蛋白,可将植物吸收的多余光能以热能形式散失)含量相关外,还可以通过提高催化叶黄素转化的关键酶VDE的活性使叶绿素猝灭。据图2分析,在高光照条件下,类囊体蛋白PsbS数量变化比叶黄素转化对绿色植物的保护作用_____(填“强”或“弱”),理由是_____。
【答案】(1) ①. H2O ②. NADP+ ③. O2
(2)电子在沿类囊体膜传递过程中有逸出(流失或散失)
(3) ①. 强 ②. 实验C组(抑制类囊体蛋白Psbs)与实验B组(抑制叶黄素转化)相比较,C组(抑制类囊体蛋白Psbs)光合作用效率降低更大
【解析】
【分析】光合作用过程:①光反应场所在叶绿体类囊体薄膜,发生水的光解、ATP和NADPH的生成;②暗反应场所在叶绿体的基质,发生CO2的固定和C3的还原,消耗ATP和NADPH。
【小问1详解】
从图中可以看出,光系统Ⅱ可以将水光解产生e-、氧气、H+,e-经过一系列的传递体形成电子流,接受电子的是NADP+,该物质接受电子和H+后,生成了NADPH。在有氧呼吸过程中产生的H+和e-,与NAD+生成NADH,NADH与氧气反应生成水。
【小问2详解】
PSⅡ将e-传递给质醌使之还原,PSⅠ从质醌夺取e-使之氧化,由于电子在沿类囊体膜传递过程中有逸出,故一般植物的PSⅡ:PSI的比率大约为1.5:1。
【小问3详解】
据图可知,实验C组(抑制类囊体蛋白Psbs)与实验B组(抑制叶黄素转化)相比较,C组(抑制类囊体蛋白Psbs)光合作用效率降低更大,因此在高光照条件下,类囊体蛋白PsbS数量变化比叶黄素转化对绿色植物的保护作用强。
18. 果蝇Y染色体上的SRY基因决定雄性性别的发生,在X染色体上无相应等位基因。为实现基于体色持续分离雌雄,培育果蝇的性别自动鉴别体系,研究人员设计了相关的诱变育种方案。据此回答下列问题:
(1)哺乳动物性别鉴定最有效的方法是SRY -PCR,该方法需从被测囊胚中取出_____(填部位)细胞并提取 DNA。
(2)果蝇的灰色(B)对黑色(b)为显性。研究人员用射线照射果蝇M(如图),已知射线照射后Y染色体上携带SRY基因的染色体片段可转移到其他染色体上且能正常表达,Y染色体不含SRY基因的剩余染色体片段丢失。该过程涉及的变异类型是___________。
(3)研究人员将射线照射后的果蝇M与多只正常的黑色雌果蝇杂交,分别统计后代雄果蝇的性状及比例,得到的部分结果如下表所示。已知只含一条X染色体的雌蝇胚胎致死,其他均可存活且繁殖力相同。
I组
Ⅱ组
Ⅲ组
子代雄果蝇的性状及比例
灰色:黑色=1:1
灰色:黑色=1:0
灰色:黑色=0:1
①Ⅰ组结果说明果蝇携带SRY基因的染色体片段转移到_____染色体,Ⅱ组结果说明果蝇携带SRY基因的染色体片段转移到__染色体,Ⅲ组结果说明果蝇携带SRY基因的染色体片段转移到_____染色体。(填“X”“B所在的”或“b所在的”,不考虑除这三条染色体以外的情况)
②Ⅰ组其子代黑色雄果蝇的基因型是______________
③第___________组的杂交模式的后代可持续应用于生产实践。
【答案】(1)滋养层 (2)染色体结构和数目变异
(3) ①. X ②. B所在的 ③. b所在的 ④. bbXSRYX ⑤. Ⅱ
【解析】
【分析】可遗传的变异有三种来源:基因突变、染色体变异和基因重组。其中染色体变异是指染色体结构和数目的改变。
【小问1详解】
目前,对胚胎的性别进行鉴定的最有效最准确的方法是SRY-PCR法,操作的基本程序是:从被测的囊胚中取出滋养层细胞,提取DNA;然后用位于Y染色体上的性别决定基因(即SRY基因)的一段碱基作引物,以滋养层细胞的DNA为模板进行PCR扩增,与SRY特异性探针出现阳性反应者,说明其含有Y染色体,为雄性。
【小问2详解】
分析题意可知,射线照射后Y染色体携带SRY基因的染色体片段可转移到其他染色体上且能正常表达,不含SRY基因的剩余染色体片段丢失,则该过程中会有染色体数目的缺失和染色体的易位,即发生了染色体结构和数目变异。
【小问3详解】
①结合图中的三组结果分析,I组中雄果蝇灰色∶黑色=1∶1,说明携带SRY基因的染色体片段转移到了X染色体上,亲代基因型可表示为BbXSRYY×bbXX,由于Y染色体不含SRY基因的剩余染色体片段丢失,因此BbXSRYY产生的配子类型和比例为BXSRY∶bXSRY∶B∶b=1∶1∶1∶1,bbXX产生的配子为bX,又因为只含一条X染色体的雌蝇胚胎致死,故子代基因型有BbXSRYX、BbX(致死)、bbXSRYX、bbX(致死),故子代雄果蝇的性状及比例为灰色∶黑色=1∶1。Ⅱ组子代雄果蝇的性状及比例为灰色∶黑色=1∶0,说明灰色基因与SRY基因连锁,因此可推测携带SRY基因的染色体片段转移到B所在的染色体上,亲本基因型为BSRYbXY×bbXX,由于Y染色体不含SRY基因的剩余染色体片段丢失,因此BSRYbXY产生的配子类型和比例为BSRYX∶bX∶BSRY∶b=1∶1∶1∶1,bbXX产生的配子为bX,又因为只含一条X染色体的雌蝇胚胎致死,故子代基因型有BSRYbXX、BSRYbX(致死)、bbXX、bbX(致死),故子代雄果蝇(BSRYbXX)均为灰色。同理Ⅲ组子代雄果蝇的性状及比例为灰色∶黑色=0∶1,说明黑色基因与SRY基因连锁,因此可推测携带SRY基因的染色体片段转移到b所在的染色体上,亲本基因型为BbSRYXY×bbXX,子代基因型有BbXX、bbSRYX(致死)、bbSRYXX、BbX(致死),子代雄性均为黑色。
②Ⅰ组亲本基因型为BbXSRYY×bbXX,子代黑色雄果蝇的基因型是bbXSRYX。
③该方案的目的是为实现基于体色持续分离雌雄,培育果蝇的性别自动鉴别体系,I组的子代只有雄性个体,不能自由交配产生后代,不适合用于可持续生产。第II组子代果蝇(BSRYbXX×bbXX)自由交配后,子代雄性均为灰色,雌性均为黑色,因此能够基于体色持续分离雌雄,故可持续应用于生产实践。而第Ⅲ组子代(BbXX×bbSRYXX)自由交配后,子代基因型为BbXX∶bbXX∶BbSRYXX∶bbSRYXX=1∶1∶1∶1,无论雌雄都是黑色∶灰色=1∶1,无法根据体色区分雌雄,因此第Ⅱ组的杂交模式的后代可持续应用于生产实践。
19. 糖皮质激素(GC)是肾上腺皮质分泌的类固醇激素,正常生理条件下,血液中糖皮质激素水平很稳定。应激和炎症标志物可刺激下丘脑—垂体一肾上腺轴(HPA)调控肾上腺皮质分泌GC,在应激反应中GC可通过抑制细胞因子释放、诱导细胞凋亡等途径,调控免疫系统的功能,调控过程如图所示。回答下列问题:
(1)GC进入细胞的运输方式通常是___________。正常情况下,GC含量的稳定,一方面是因为在GC的分泌过程中,既存在___________以放大激素的调节效应,也存在反馈调节使GC含量维持正常生理水平;另一方面的原因是___________。
(2)器官移植时,可使用适量GC以提高成功率,其原理是___________。
(3)图表示除HPA轴之外还存在另一种免疫调节机制:“脑一脾神经轴”,结合图20及体液免疫过程分析,促进B细胞分化的两个刺激信号为______________________。研究发现,去除牌神经的小鼠在接种新冠疫苗后,浆细胞的数量显著减少,可能的原因是___________。
(4)胆碱类受体是脑一脾神经通路中介导B细胞分化的重要结构。利用以下实验材料及用具,设计实验证明小鼠B细胞缺少胆碱类受体导致体液免疫能力降低。请完成下表。
实验材料及用具:生理状况相同的小鼠若干只、正常造血干细胞、异常(不能编码胆碱类受体的)造血干细胞、X抗原、注射器、抗体定量检测仪器等。
简要操作步骤
实验步骤的目的
去除小鼠造血干细胞
获得不能产生B细胞的小鼠
①移植__________
设置对照组
②移植__________
设置实验组
对照组和实验组均测定多只小鼠
③___________
抗体定量检测仪器测定
测定两组小鼠的④__________
【答案】(1) ①. 自由扩散 ②. 分级调节 ③. 激素起作用后即失活
(2)GC可抑制细胞因子释放,促进淋巴细胞凋亡,降低机体的免疫排斥反应
(3) ①. 乙酰胆碱和抗原 ②. 去甲肾上腺素释放减少,使T细胞释放乙酰胆碱减少,减弱了对B细胞的刺激
(4) ①. 正常造血干细胞并注射适量X抗原 ②. 异常造血干细胞并注射等量X抗原 ③. 减少实验误差 ④. 抗X抗原的抗体产生量
【解析】
【分析】由于内分泌腺没有导管,其分泌的激素随血液流到全身,通过血液传递各种信息。激素运输方向是不定的,可以全身运输,但是起作用的细胞却各不相同。
【小问1详解】
GC是类固醇类激素,进入细胞的方式为自由扩散;激素已经发挥作用后即被失活,所以激素需要不断的合成,GC的分泌受到下丘脑—垂体—肾上腺轴的分级调节。
【小问2详解】
由题意可知,GC可抑制细胞因子的释放,促进淋巴细胞凋亡,降低机体的免疫排斥反应,减低免疫系统的功能,在器官移植时,可使用适量的GC以降低免疫排斥反应,提高成功率。
【小问3详解】
B细胞可以接受抗原的刺激增殖分化,由图20可知,B细胞还可以接受乙酰胆碱和抗原的信号刺激;去除脾肾经后,去甲肾上腺素释放减少,使T细胞释放乙酰胆碱减少,减弱了对B细胞的刺激。
【小问4详解】
本实验的目的是证明小鼠B细胞缺少烟碱类受体导致体液免疫能力降低,所以实验的自变量是烟碱类受体是否被破坏,实验设计思路为:取生理状态相同的小鼠若干只,去除小鼠自身造血干细胞,获得不产生B细胞的小鼠,随机均分为两组,将其中一组小鼠移植正常造血干细胞并注射X抗原作为对照组,另一组小鼠移植异常造血干细胞并注射X抗原作为实验组,一段时间后,检测两组小鼠抗X抗体的产生量,为了减少实验误差,要对对照组和实验组均测定多只小鼠。故①正常造血干细胞并注射适量X抗原;②异常造血干细胞并注射等量X抗原;③减少实验误差;④抗X抗原的抗体产生量。
20. 某湖泊由于生活污水和工业废水的过度流入造成严重污染,研究人员利用生态工程原理进行生态修复并建成了人工湿地公园,既实现了污水净化,同时又为人们提供休闲的场所。
(1)在生态修复过程中,“高滩建设林带,低滩栽水生植物”体现了群落各种群在空间分布上具有______结构。这样的分布使不同种群的______重叠较少,有利于充分利用光照、水分、营养物质等资源。
(2)生态修复后,湖泊水清鱼肥,带来了经济效益。为合理的利用渔业资源,研究人员对湿地内湖泊的能量流动情况进行了调查分析,构建了下图所示的能量流动模型(数值代表能量,单位为kJ)。
①流入湿地内湖泊中的总能量为______。湖泊中第二营养级和第三营养级之间的能量传递效率为______%(保留一位小数)。
②捕鱼时网眼的大小会对湖泊中鲢鱼种群的______(填种群数量特征)产生影响,从而间接影响种群密度。采用标记重捕法对鲢鱼种群数量进行调查时,首捕时用大网眼渔网捕捞80条并标记,重捕时用小网眼渔网捕捞825条,其中小鱼(不能被大网眼渔网捕到)725条,带标记的鱼5条,则湖泊中鲢鱼数量约为______条。
③养鱼时,需要根据能量流动特点,合理确定鱼的放养量,才能保证鱼的持续高产,这说明研究能量流动的意义为______。
【答案】(1) ①. 水平 ②. 生态位
(2) ①. 植物固定的太阳能和污水中有机物中的能量 ②. 16.1% ③. 年龄结构 ④. 13200 ⑤. 帮助人们合理调整生态系统中的能量流动关系,使能量持续高效地流向对人类最有益的部分
【解析】
【分析】1、群落垂直结构:在垂直方向上,大多数群落具有明显的分层现象;植物主要受阳光的影响,动物主要受食物和栖息空间的影响。2、能量流动的意义:研究生态系统能量流动的意义是可以帮助人们合理地调整生态系统中的能量流动关系,使能量持续高效地流向对人类最有益的部分。
【小问1详解】
高滩建设林带,低滩栽水生植物,这体现的是群落的水平结构。不同空间上的分布使群落种群的生态位重叠较少,有利于充分利用光照、水分、营养物质等资源。
【小问2详解】
①根据题干信息“湖泊由于生活污水和工业废水的过度流入造成严重污染,研究人员利用生态工程原理进行生态修复并建成了人工湿地公园”可知,流入湿地内湖泊中的总能量为植物固定的太阳能和污水中有机物中的能量。第二营养级的同化量为1473+1651=3124kJ,第三营养级的同化量为501.9kJ,第二营养级和第三营养级之间的能量传递效率为501.9÷3124×100%=16.1%。
②捕鱼时网眼的大小会捕捉大鱼而留下小鱼,会对鲢鱼种群的年龄组结构产生影响,从而间接影响种群密度。根据标记重捕法的计算公式,种群数量=(标志个体数×重捕个体数)÷重捕标志个体数=(80×825)÷5=13200。
③养鱼时,合理确定鱼的放养量,保证鱼的持续高产,这能够帮助人们合理调整生态系统中的能量流动关系,使能量持续高效地流向对人类最有益的部分。
21. 由于特殊的地理环境,湖南人爱吃辣椒,每年人均吃鲜辣椒100斤或者干辣椒10公斤以上。2020年湖南还建立了世界上最大的辣椒种质资源库,可保存种质资源15万份。
(1)Ⅰ.辣椒种子保存时要控制好种子的含水量,含水量过高会导致________(答2点)。还可以通过控制__________(答2点)等环境条件,达到延长种子的保存时间的目的。
Ⅱ.某科学家积极开展了种质资源创新工作,从种质库中选取了某种辣椒种子利用转基因技术培育了抗病毒的新品种。该科学家把黄瓜花叶病毒壳蛋白基因(CMVcp,基因)导入辣椒得到了抵御黄瓜花叶病毒的辣椒品种。已知:卡那霉素能干扰植物细胞叶绿体和线粒体中的蛋白质的合成,从而引起植物绿色器官黄化,最终导致植物死亡。kmR(卡那霉素抗性基因)编码的产物能够使得卡那霉素这种抗生素失效(下图中A、B、C等字母代表操作步骤)。请回答下列问题:
(2)利用PCR技术扩增CMVcp,基因时,需要根据_____________________________设计引物,假如CMVcp基因放大后如下图所示:
则________(填写“能”或“不能”)选用5'—GTCGGTGCCTA一3'和5'—ACTTAGGCATC—3'作为PCR扩增CMVcp基因的引物。一个CMVcp基因所在的DNA分子经过3轮循环,需要引物_______个。
(3)将CMVcp基因与含kmR的质粒这两种片段用_______加以连接,得到带CMVcp基因(其受35S启动子控制)的载体,35S启动子的作用是_____________________。
(4)C过程需要把转化后的农杆菌放到培养基上培养,含重组质粒的农杆菌正常生长,而不含重组质粒的农杆菌就不能存活,这是一种___________培养基。在E、F过程的培养基中加入_________(填物质名称)对转化细胞进行筛选。
(5)可以通过________检测CMVcp,基因是否表达了黄瓜花叶病毒壳蛋白。
(6)验证转基因植株对CMV病毒具有抗性的操作是:________________________。
【答案】(1) ①. 种子呼吸旺盛,种子储存的有机物损耗过快;也容易导致种子霉变失去生活力 ②. 温度、氧气含量
(2) ①. CMVcp基因两端的部分核苷酸序列 ②. 不能 ③. 14
(3) ①. DNA连接酶 ②. 它是RNA聚合酶识别和结合的部位,有了它才能驱动CMVcp基因转录出mRNA
(4) ①. 选择 ②. 卡那霉素
(5)抗原—抗体杂交 (6)CMV病毒分别接种到普通植株和转基因植株的叶片上
【解析】
【分析】基因工程技术的基本步骤:(1)目的基因的获取:方法有从基因文库中获取、利用PCR技术扩增和人工合成。(2)基因表达载体的构建:是基因工程的核心步骤,基因表达载体包括目的基因、启动子、终止子和标记基因等。(3)将目的基因导入受体细胞:根据受体细胞不同,导入的方法也不一样。(4)目的基因的检测与鉴定。
【小问1详解】
自由水含量越高,代谢越旺盛,辣椒种子保存时要控制好种子的含水量,含水量过高会导致种子呼吸旺盛,种子储存的有机物损耗过快;也容易导致种子霉变失去生活力;还可以通过控制温度(影响酶的活性)、氧气(影响有氧呼吸)含量等环境条件,达到延长种子的保存时间的目的。
【小问2详解】
利用PCR技术扩增CMVcp基因时,需要根据CMVcp基因两端的部分核苷酸序列设计引物,引物应结合在模板链的3'端,如果以5'-GTCGGTGCCTA-3'为引物,该引物与CMVcp基因其中一条链结合后在DNA聚合酶的作用下进行延伸,4种脱氧核苷酸加到引物的3'端,则只会往CMVcp基因的左侧延伸,达不到扩增CMVcp基因的目的,如下图所示: ;一个CMVcp基因所在的DNA分子经过3轮循环,需要引物24-2=14(个)。
【小问3详解】
能够连接DNA片段的酶是DNA连接酶;启动子是一段有特殊序列结构的DNA片段,位于基因的上游,是RNA聚合酶识别和结合的部位,有了它才能驱动基因转录出mRNA,则35S启动子的作用是驱动CMVcp基因转录出mRNA。
【小问4详解】
需要把转化后的农杆菌放到培养基上培养,含重组质粒的农杆菌正常生长,而不含重组质粒的农杆菌就不能存活,这是一种选择培养基;卡那霉素能干扰植物细胞叶绿体和线粒体中的蛋白质的合成,从而引起植物绿色器官黄化,最终导致植物死亡。卡那霉素基因是一种标记基因,在E、F过程的培养基中加入卡那霉素对转化细胞进行筛选,能够在卡那霉素培养基上存活的细胞含有重组质粒,不能存活的则不含重组质粒。
【小问5详解】
抗原与抗体的结合具有特异性,故可通过抗原—抗体杂交技术检测细胞中是否含有黄瓜花叶病毒壳蛋白。
【小问6详解】
验证转基因植株对CMV病毒具有抗性,可在个体生物学水平进行,具体操作是:把CMV病毒分别接种到普通植株和转基因植株的叶片上。
相关试卷
这是一份精品解析:湖南省长沙市宁乡市2022-2023学年高一下学期期末生物试题(解析版),共17页。试卷主要包含了选择题,非选择题等内容,欢迎下载使用。
这是一份湖南省长沙市湖南师范大学附中高三生物演练(附中8次一模)附答案,共12页。
这是一份湖南省长沙市湖南师范大学附中高三生物演练(附中8次一模)附答案,共12页。

