精品解析:贵州省遵义市2022-2023学年高二下学期期末生物学试题(解析版)
展开遵义市2022 ~ 2023学年度第二学期期末质量监测
高二生物
一、选择题
1. 新冠病毒和肺炎链球菌都会使人患肺炎,下列关于两种微生物的叙述正确的是( )
A. 新冠病毒侵染宿主细胞的过程体现了细胞间的信息交流
B. 肺炎链球菌可遗传变异的主要来源是基因突变和基因重组
C. 新冠病毒和肺炎链球菌所需要的能量都主要由线粒体提供
D. 上述两种微生物的遗传物质初步水解均得到4种核苷酸
【答案】D
【解析】
【分析】新冠病毒无细胞结构,必须寄生在活细胞中才能完成正常的生命活动;肺炎链球菌是原核生物,其与真核生物最本质的区别在于原核细胞无核膜包被的细胞核。
【详解】A、新冠病毒无细胞结构,其侵染宿主细胞的过程不能体现细胞间的信息交流,A错误;
B、细菌是原核生物,不能进行有性生殖,不能发生基因重组,其可遗传的变异只有基因突变,B错误;
C、新冠病毒(无细胞结构)和肺炎链球菌(原核生物,只有唯一细胞器核糖体)均无线粒体,C错误;
D、新冠病毒的遗传物质是RNA,初步水解得到4种核糖核苷酸,肺炎链球菌的遗传物质是DNA,初步水解得到4种脱氧核糖核苷酸,D正确。
故选D。
2. 钙泵是一种存在于细胞膜及细胞器膜上运输Ca2+的ATP水解酶,能驱动细胞质中Ca2+泵出细胞或泵入细胞内的钙库(内质网等储存Ca2+的细胞器),使细胞质基质Ca2+浓度维持较低水平。当细胞受到刺激时,Ca2+又会从细胞外或钙库中借助通道蛋白进入细胞质基质。下列相关叙述错误的是( )
A. 钙泵失调可能会导致肌无力或抽搐
B. 一氧化碳中毒会导致钙泵的活性增强
C. Ca2+泵出细胞或泵入内质网腔的过程属于主动运输
D. Ca2+从钙库借助通道蛋白进入细胞质基质不消耗ATP
【答案】B
【解析】
【分析】根据题干信息,“钙泵是一种存在于细胞膜及细胞器膜上的运输Ca2+的ATP水解酶,其能驱动细胞质中的Ca2+泵出细胞或泵入细胞内的钙库”,则细胞质中的Ca2+泵出细胞或泵入细胞内的钙库是主动运输;而“Ca2+又会从细胞外或钙库中借助通道蛋白进入细胞质”,说明运输方式是协助扩散。
【详解】A、钙泵参与运输Ca2+的过程属于主动运输,钙泵失调可能会导致血浆中Ca2+浓度过过高或过低,从而导致肌无力或抽搐,A正确;
B、一氧化碳中毒,则氧气运输速率下降,影响能量供应,则钙泵的活性会降低,B错误;
C、Ca2+泵出细胞或泵入内质网腔内,需要钙泵,钙泵能运输Ca2+,而且能将ATP水解提供能量,属于主动运输,C正确;
D、Ca2+从细胞外或钙库中借助通道蛋白进入细胞质,是从高浓度运输到低浓度,属于协助扩散,不消耗ATP,D正确。
故选B。
3. 萤火虫尾部的发光细胞中含有荧光素和荧光素酶(该酶本质为蛋白质)。荧光素接受ATP提供的能量后被激活,在荧光素酶的作用下,激活的荧光素与氧结合形成氧化荧光素并且发出荧光。下列相关叙述错误的是( )
A. 荧光素酶的合成需要经历转录和翻译两个过程
B. 萤火虫可以通过调节荧光素酶的合成来控制发光
C. 荧光素被激活过程发生的化学反应属于吸能反应
D. 萤火虫发光细胞中的荧光素酶主要起调节作用
【答案】D
【解析】
【分析】ATP又叫腺苷三磷酸,简称为ATP,其结构式是:A-P~P~P。A表示腺苷、T表示三个、P表示磷酸基团、“~”表示特殊化学键。ATP水解释放能量断裂的是末端的那个特殊磷酸键。ATP来源于光合作用和呼吸作用。放能反应一般与ATP的合成相联系,吸能反应一般与ATP的水解相联系。
【详解】A、荧光素酶的本质是蛋白质,蛋白质的合成需要经历转录和翻译两个过程,A正确;
B、在荧光素酶的作用下,激活的荧光素与氧结合形成氧化荧光素并且发出荧光,因此萤火虫可以通过调节荧光素酶的合成来控制发光,B正确;
C、荧光素被激活过程发生的化学反应需要能量,该过程属于吸能反应,C正确;
D、荧光素酶主要起催化作用,D错误。
故选D。
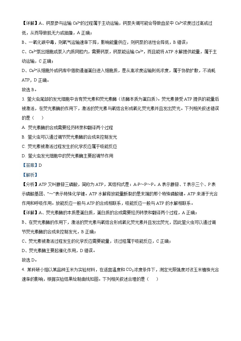
4. 某科研小组以某品种玉米为实验材料,在适宜温度和CO2浓度条件下,测定光照强度对该玉米植株光合速率的影响,根据实验结果绘制曲线如图。下列相关叙述合理的是( )
A. a点CO2的释放量表示玉米植株的呼吸速率
B. b点,该玉米叶肉细胞的光合速率等于呼吸速率
C. c点为光饱和点,继续增大光照强度光合速率不变
D. c点后升高温度,该玉米植株有机物的积累速率会增大
【答案】A
【解析】
【分析】图中a表示玉米植株的呼吸速率,b表示光补偿点,c点表示光饱和点对应的光合速率。
【详解】A、a点光照强度为0,玉米只进行呼吸作用,CO2的释放量表示玉米植株的呼吸速率,A正确;
B、b点,该玉米整株植株的光合速率等于呼吸速率,由于存在部分只呼吸不光合的细胞,所以叶肉细胞的光合速率大于呼吸速率,B错误;
C、c点表示光饱和点对应的光合速率,光饱和点应该在横轴上,C错误;
D、由题意可知,该实验是在适宜温度和CO2浓度条件下进行的,升高温度,光合速率下降,积累有机物速率减小,D错误。
故选A。
5. 秀丽隐杆线虫是一种多细胞真核生物,成虫总共只有959个体细胞,身体呈透明状,易于观察个体的整个发育过程。在发育成熟过程中,该线虫有131个细胞通过细胞凋亡的方式去除。下列表述正确的是( )
A. 秀丽隐杆线虫细胞增殖的方式与大肠杆菌相同
B. 线虫有多种不同的细胞,这是基因选择性表达的结果
C. 线虫成虫细胞衰老过程中所有酶的活性都会降低
D. 线虫体细胞在凋亡过程中不需要合成蛋白质
【答案】B
【解析】
【分析】1、细胞凋亡是由基因所决定的细胞自动结束生命的过程。细胞凋亡是生物体正常的生命历程,对生物体是有利的,而且细胞凋亡贯穿于整个生命历程。细胞凋亡是生物体正常发育的基础、能维持组织细胞数目的相对稳定、是机体的一种自我保护机制。在成熟的生物体内,细胞的自然更新、被病原体感染的细胞的清除,是通过细胞凋亡完成的。细胞坏死是指在种种不利因素影响下,细胞正常代谢活动受损或中断引起的细胞损伤和死亡。
2、衰老细胞的特征:(1)细胞内水分减少,细胞萎缩,体积变小,但细胞核体积增大,染色质固缩,染色加深;(2)细胞膜通透性功能改变,物质运输功能降低;(3)细胞色素随着细胞衰老逐渐累积;(4)有些酶的活性降低;(5)呼吸速度减慢,新陈代谢减慢。
【详解】A、秀丽隐杆线虫为真核生物,其增殖方式为有丝分裂、无丝分裂、减数分裂,大肠杆菌为原核生物,其增殖方式为二分裂,A错误;
B、秀丽隐杆线虫是一种多细胞真核生物,其体内有多种不同类型的细胞,这是基因选择性表达的结果,B正确;
C、线虫成虫细胞衰老过程中多种酶的活性都会降低,但与衰老有关的酶活性升高,C错误;
D、线虫体细胞在凋亡过程中需要合成与凋亡有关蛋白质,D错误。
故选B。
6. 红霉素、环丙沙星、利福平等抗菌药物能够抑制细菌的生长,它们的抑菌机制如下表所示:
抗菌药物
抗菌机制
红霉素
能与核糖体结合,抑制肽链的延伸
环丙沙星
抑制细菌DNA的复制
利福平
抑制细菌RNA聚合酶的活性
下列有关说法不合理是( )
A. 红霉素与核糖体结合抑制了遗传信息的翻译过程,从而抑制肽链的延伸
B. 环丙沙星可能作用于细菌有丝分裂间期,从而抑制细菌DNA的复制
C. 利福平抑制细菌RNA聚合酶的活性,从而抑制遗传信息的转录过程
D. 三种抗菌药物的抑菌机制均与中心法则有关
【答案】B
【解析】
【分析】有丝分裂、无丝分裂和减数分裂是真核生物的增长方式。
【详解】A、翻译的产生为核糖体,红霉素与核糖体结合抑制了遗传信息的翻译过程,从而抑制肽链的延伸,A正确;
B、细菌是原核生物,不能进行有丝分裂,B错误;
C、转录过程需要RNA聚合酶催化,故利福平抑制细菌RNA聚合酶的活性,从而抑制遗传信息的转录过程,C正确;
D、红霉素抑制翻译过程,环丙沙星抑制细菌DNA的复制过程,利福平抑制转录过程,故三种抗菌药物的抑菌机制均与中心法则有关,D正确。
故选B。
7. 遗传造就生命延续的根基,变异激起进化的层层涟漪。可遗传的变异为生物进化提供原材料,会给人类生活和健康带来极大的影响。下列有关说法错误的是( )
A. 基因重组是生物变异的来源之一,为生物进化提供原材料
B. 镰状细胞贫血根本病因是血红蛋白基因中发生了碱基对的替换
C. 秋水仙素处理植物根尖分生组织细胞可能引起细胞中染色体数目加倍
D. 经常使用杀虫剂会使害虫产生抗药性变异,从而降低杀虫剂的杀虫效果
【答案】D
【解析】
【分析】可遗传的变异包括基因突变、基因重组和染色体变异。
现代生物进化理论的基本观点:种群是生物进化的基本单位,生物进化的实质在于种群基因频率的改变。突变和基因重组、自然选择及隔离是物种形成过程的三个基本环节,通过它们的综合作用,种群产生分化,最终导致新物种的形成。其中突变和基因重组产生生物进化的原材料,自然选择使种群的基因频率发生定向的改变并决定生物进化的方向,隔离是新物种形成的必要条件。
【详解】A、突变和基因重组是生物变异的来源之一,为生物进化提供原材料,A正确;
B、镰状细胞贫血的根本病因是血红蛋白基因中发生了碱基对的替换,属于基因突变导致该基因控制的蛋白质结构发生改变导致的,B正确;
C、秋水仙素可抑制纺锤体的形成,其处理植物根尖分生组织细胞可能引起细胞中染色体数目加倍,C正确;
D、害虫变异产生的抗杀虫剂能力逐渐增强,是长期使用该种杀虫剂选择的结果,害虫产生杀虫剂抗性基因在使用杀虫剂之前就存在了,D错误。
故选D。
8. 2023年6月,贵州“村超”足球联赛火爆全国,引发热议。在足球赛场中,球员靠眼、耳等感觉器官及时获得来自裁判、足球等的信息后,对这些信息进行处理并迅速作出反应。该过程中神经系统扮演了主要角色。下列叙述不合理的是( )
A. 中枢神经系统包括大脑、脑干、小脑和脊髓等
B. 球员在听到裁判哨声响起后开球属于条件反射
C. 球员在快速跑位过程中,心跳和呼吸加快主要受副交感神经的支配
D. 比赛过程中,球员大量流汗机体失水过多,其大脑皮层会产生渴觉
【答案】C
【解析】
【分析】1、自主神经系统由交感神经和副交感神经两部分组成,它们的作用通常是相反的。当人体处于兴奋状态时,交感神经活动占据优势,心跳加快,支气管扩张,但胃肠的蠕动和消化腺的分泌活动减弱;而当人处于安静状态时,副交感神经活动则占据优势,此时,心跳减慢,但胃肠的蠕动和消化液的分泌会加强,有利于食物的消化和营养物质的吸收。
2、出生后无须训练就具有的反射,叫作非条件反射;出生后在生活过程中通过学习和训练而形成的反射叫作条件反射。
【详解】A、人的神经系统包括中枢神经系统和外周神经系统。中枢神经系统包括脑和脊髓,脑包括大脑、小脑、脑干等,A正确;
B、球员听到裁判哨声响起时开球,是经过学习后产生的,有大脑皮层参与,该过程属于条件反射,B正确;
C、球员在快速跑位过程中处于兴奋状态,心跳和呼吸加快主要受交感神经的支配,C错误;
D、比赛过程中,球员大量流汗,机体失水过多,细胞外液渗透压升高,对下丘脑渗透压感受器的刺激增强,产生的兴奋传到大脑皮层会产生渴觉,D正确。
故选C。
9. 刺梨属蔷薇科植物,被誉为“维生素C之王”。下列关于刺梨生命活动调节的叙述正确的是( )
A. 光作为一种信号,可以影响、调控刺梨生长发育的全过程
B. 刺梨体内生长素浓度升高到一定值时不会影响乙烯的合成
C. 刺梨的生长发育只由基因表达调控和植物激素调节共同完成
D. 施用植物生长调节剂一定能提高刺梨果实的产量和品质
【答案】A
【解析】
【分析】植物激素调节在植物的生长发育和对环境的适应过程中发挥着重要作用,但是,激素调节只是植物生命活动调节的一部分。植物的生长发育过程,在根本上是基因组在一定时间和空间上程序性表达的结果。光照、温度等环境因子的变化,会引起植物体内产生包括植物激素合成在内的多种变化,进而对基因组的表达进行调节。
【详解】A、光能作为一种信号,影响、调控植物生长发育的全过程,A正确;
B、植物体内生长素浓度升高到一定值时会促进乙烯的合成,B错误;
C、刺梨的生长发育是由基因表达调控、植物激素和环境因素共同调节完成的,C错误;
D、施用植物生长调节剂时,会受多种因素的影响,不一定能提高相应农作物的品质和产量,D错误。
故选A。
10. 某实验基地水库中放养了一批罗非鱼。如图所示,罗非鱼的种群数量在ae段发生了明显波动,一段时间的调控后,罗非鱼种群数量达到了相对稳定状态。下列叙述有误的是( )
A. 标记重捕法调查罗非鱼的种群密度时,若标记物脱落会使估算值偏大
B. 由于食物和空间充裕、天敌较少等因素,罗非鱼种群数量在ab段近似呈“J”形增长
C. c点后种群数量开始下降,可能是在b点时有大型肉食性鱼类进入水库
D. 除天敌外,食物和气候也是影响罗非鱼种群数量变化的重要密度制约因素
【答案】D
【解析】
【分析】自然环境中的种群增长情况遵循“S”形增长曲线,由于环境的限制达到环境所能承受的最大数量后就会趋于稳定。
【详解】A、用标标记重捕法调查动物的种群密度时,标记物脱落,则第二次捕获的鱼中被标记个体数偏少,计算所得的种群密度比实际值偏大,A正确;
B、理想情况下,种群可呈J形增长,由图可知,由于食物和空间充裕、天敌较少等因素,罗非鱼种群数量在ab段近似呈“J”形增长,B正确;
C、c点后种群数量开始下降,可能是在b点时有大型肉食性鱼类进入水库,大型肉食性鱼类不是罗非鱼导致其环境阻力增大,C正确;
D、气候是非密度制约因素,D错误。
故选D。
11. 两个或多个群落间的过渡地带称为群落交错区。交错区内单位面积的生物种类和种群密度与相邻群落相比均有所增加,生态学上把这种现象称为“边缘效应”。下列说法错误的是( )
A. 交错区资源丰富,故不同物种的生态位不会出现重叠现象
B. 海陆潮间带的群落交错区既有相邻两个群落共有的物种,也有其特有的物种
C. 森林和草原交错区,由于环境条件分布不均匀导致群落的水平结构更明显
D. 交错区能为生物提供更加丰富的资源,通常物种繁多,生物多样性较高
【答案】A
【解析】
【分析】生态位是指物种利用群落各种资源幅度以及该物种与群落中其他物种相互关系的总和,它表示物种在群落中的地位、作用和重要性。一个物种的生态位不仅决定于它生活在什么地方,而且决定于它与食物、天敌和其它生物的关系,包括它吃什么和被什么所吃,以及与其它物种之间的各种关系等。
【详解】A、交错区资源丰富,不同物种的生态位可能会出现重叠现象,A错误;
B、海陆潮间带的群落交错区环境介于海陆之间,环境更复杂,既有相邻两个群落共有的物种,也有其特有物种,B正确;
C、森林和草原的交错区,由于地形的变化、土壤湿度和盐碱度的差异、光照强度的不同、生物自身生长特点的不同,以及人与动物的影响等因素导致环境条件分布不均匀,群落的水平结构更明显,C正确;
D、交错区内环境复杂,能为生物提供更加丰富的资源,生物种类比相邻群落相比有所增加,生物多样性较高,D正确。
故选A。
12. 如图是某生物兴趣小组构建的生态系统的结构模型,有关分析合理的是( )
A. 适当增加A、B、C中生物的种类和数量能提高生态系统的抵抗力稳定性
B. 图中的CO2还缺少一个来源,A、B、C的相互作用是能量得以循环利用的重要保障
C. B2处于第二营养级,其同化的能量中有一部分通过呼吸作用以热能的形式散失
D. 图中C是生态系统的基石,一旦遭到破坏将会影响整个生态系统的稳定
【答案】A
【解析】
【分析】从生态系统模型上可知,A能利用无机物合成有机物,属于生产者,B为消费者,其中B1、B2、B3分别为初级消费者、次级消费者、三级消费者,C为分解者。
【详解】A、适当增加ABC中生物的种类和数量能增加营养结构的复杂程度,提高自我调节能力,从而提高生态系统的抵抗力稳定性,A正确;
B、生态系统的能量不能循环,B错误;
C、图中A能利用无机物合成有机物,属于生产者,B为消费者,其中B2为次级消费者,属于第三营养级,C错误;
D、图中A能利用无机物合成有机物,属于生产者,是生态系统的基石,D错误。
故选A。
13. “天地与我并生,而万物与我为一”出自《庄子·齐物论》,现喻指人与自然是生命共同体,应和谐相处。下列关于人类与环境的叙述错误的是( )
A. 周末返校时搭乘公交车属于低碳交通,能使人类的生态足迹减小
B. 对濒危野生动植物最有效的保护是建立濒危动植物繁育中心
C. 规定禁渔区和禁渔期是保护生物多样性的一项重要措施
D. 对生活垃圾进行分类回收处理,体现了生态工程的循环原理
【答案】B
【解析】
【分析】生物多样性包括基因多样性、物种多样性和生态系统多样性三个层次,生物多样性的保护包括就地保护和易地保护,就地保护中最有效的为建立自然保护区。
【详解】A、搭乘公交车属于低碳交通,能减少二氧化碳的排放,从而能使人类的生态足迹减小,A正确;
B、对濒危野生动植物最有效的保护是就地保护,建立濒危动植物繁育中心属于易地保护,B错误;
C、规定禁渔区和禁渔期,适时地有计划捕捞成鱼有利于保护生物多样性,C正确;
D、对生活垃圾进行分类回收处理,可回收垃圾可作为有效资源进行回收利用,体现了生态工程的循环原理,D正确。
故选B。
14. 下列关于生物学实验的叙述,错误的是( )
A. 设计制作生态缸时,需要考虑系统内不同营养级生物之间的合适比例
B. 可以采用红外触发相机拍摄技术调查长白山脉北部地区东北豹的种群数量
C. 探究培养液中酵母菌种群数量变化时,直接从试管中吸取培养液滴入计数室进行计数
D. 可利用小动物的避光、避高温等习性,采用带灯罩的热光源收集土壤样品中的小动物
【答案】C
【解析】
【分析】生态瓶制作要求:生态瓶必须是封闭的;生态瓶中投放的几种生物必须具有很强的生活力,成分齐全(具有生产者、消费者和分解者);生态瓶材料必须透明;生态瓶宜小不宜大,要留出一定的空间;生态瓶采光用较强的散射光;选择生命力强的生物,动物不宜太多,个体不宜太大。
调查动物种群密度的常用方法,如样方法,标记重捕法,往往需要直接观察或捕捉个体。在调查生活在荫蔽、复杂环境中的动物,特别是猛禽和猛兽时,这些方法就不适用了,可通过红外触发相机、粪便等进行调查。
【详解】A、构建人工生态系统--生态缸时,要充分考虑系统内不同营养级生物之间的合适比例,将生态缸密封,放置于室内通风、光线良好的地方,但要避免阳光直接照射,A正确;
B、动物的栖息地布设若干台红外触发相机,恒温动物一靠近,就会触发相机自动拍摄照片或视频,通过计算机分析处理这些照片或视频,就能确定所调查动物的种群数量,故可以采用红外触发相机拍摄技术调查长白山脉北部地区东北豹的种群数量,B正确;
C、探究培养液中酵母菌种群数量变化时,从试管中吸取培养液滴入计数室进行计数前应摇匀,C错误;
D、由于土壤小动物避光,避高温的习性,可用带灯罩的热光源装置收集土壤样品中的小动物,D正确。
故选C。
15. 老面是指馒头发酵后剩下的含有酵母菌的生面团,可用于再次发酵。淀粉被酵母菌水解为葡萄糖后,老面中混有的杂菌将葡萄糖氧化为乙酸,导致面有酸味。为中和酸味,常往发面中加入适量食用碱,碱与乙酸发生反应的同时能产生CO2。下列描述不合理的是( )
A. 老面中的杂菌中可能含有醋酸菌,属于好氧型原核生物
B. 酵母菌有氧发酵产生酒精经酸性重铬酸钾检测后出现灰绿色
C. 食用碱与乙酸发生反应产生CO2能够使面团更松软
D. 老面发酵属于传统发酵技术,一般不需要严格灭菌处理
【答案】B
【解析】
【分析】酵母菌在有氧和无氧的条件下都能生活:在有氧时,酵母菌大量繁殖,但是不起到发酵效果;在无氧时,繁殖速度减慢,但是此时可以进行发酵。
【详解】A、老面发酵时有酸味可能是因为醋酸菌在氧气充足条件下将葡萄糖分解成乙酸,醋酸菌属于好氧型原核生物,A正确;
B、酵母菌无氧发酵产生酒精,可与酸性重铬酸钾发生反应出现灰绿色,B错误;
C、老面发酵时添加的食用碱,碱与乙酸发生反应的同时能产生CO2,可使面团更膨松,C正确;
D、老面发酵属于传统发酵技术,一般不需要严格灭菌处理,发酵过程依赖老面中的酵母菌,D正确。
故选B。
16. 植物细胞工程广泛应用于农业、医疗工业等方面,并且取得了显著的社会效益和经济效益。下列说法正确的是( )
A. 植物体细胞杂交技术成功的标志是杂交细胞再生出细胞壁
B. 单倍体育种能明显缩短育种年限,所得植株都为高度不育的单倍体植株
C. 利用植物细胞培养技术可以生产紫杉醇,该技术涉及的原理主要是细胞增殖
D. 培育脱毒香蕉一般选取植株茎尖进行植物组织培养是因为该部位不会被病毒感染
【答案】C
【解析】
【分析】植物细胞工程的实际应用有快速繁殖、作物脱毒、单倍体育种、突变体的利用、细胞产物的工厂化生产。
【详解】A、植物细胞融合成功的标志是再生出新的细胞壁,植物体细胞杂交技术成功的标志是形成新的植株,A错误;
B、单倍体育种能明显缩短育种年限,所得植株是经染色体加倍处理过的可育植株,B错误;
C、利用植物细胞培养技术可以生产紫杉醇,该技术涉及的原理主要是细胞增殖,从而从细胞中提取紫杉醇,C正确;
D、培育脱毒香蕉一般选取植株茎尖进行植物组织培养是因为该部位含病毒较少或不含病毒,D错误。
故选C。
17. 为降低乳腺癌治疗药物对人体的副作用,科研人员尝试在单克隆抗体技术的基础上,构建抗体—药物偶联物(ADC),过程如图。以下说法有误的是( )
A. 用灭活病毒可诱导骨髓瘤细胞与B淋巴细胞融合,该过程依赖细胞膜的结构特性
B. ①过程所得细胞只需要经过一次筛选就能选出产生特定抗体的杂交瘤细胞
C. 图中ADC的a代表单克隆抗体,b代表能治疗乳腺癌的药物
D. ADC中单克隆抗体与乳腺癌细胞抗原特异性结合从而精确定位乳腺癌细胞
【答案】B
【解析】
【分析】单克隆抗体制备过程:用特定的抗原免疫,从小鼠的脾中得到能产生特定抗体的B淋巴细胞→诱导与培养好的骨髓瘤细胞融合→用特定的选择培养基进行筛选:在该培养基上,未融合的亲本细胞和融合的具有同种核的细胞都会死亡,只有融合的杂交瘤细胞才能生长→对选择培养的杂交瘤细胞进行克隆化培养和抗体检测,经多次筛选,就可获得足够数量的能分泌所需抗体的细胞→将抗体检测呈阳性的杂交瘤细胞在体外大规模培养或者注射小鼠腹腔中增殖→从细胞培养液或小鼠腹水中获取大量的单克隆抗体。
【详解】A、用灭活病毒可诱导骨髓瘤细胞与B淋巴细胞融合,该过程依赖细胞膜的结构特性,即细胞膜具有一定的流动性,A正确;
B、①表示动物细胞的融合,②表示筛选杂交瘤细胞,未融合的细胞和自融的细胞都会死亡,但杂交瘤细胞产生的抗体不一定是需要的, B错误;
C、图1中的步骤④是将获得的a单克隆抗体和b治疗乳腺癌的药物这两部分,通过接头结合在一起,从而获得ADC,C正确;
D、单克隆抗体的典型优点是特异性强,灵敏度高,并可大量制备,ADC中单克隆抗体与乳腺癌细胞抗原特异性结合从而精确定位乳腺癌细胞,D正确。
故选B。
18. 胚胎工程的迅猛发展可帮助人们获得大量优良家畜品种。下列说法合理的是( )
A. 胚胎工程的理论基础是精子获能处理和卵母细胞成熟培养
B. 超数排卵处理是指用外源性激素诱发卵巢排出多枚卵子
C. 胚胎分割时应选择发育良好的桑葚胚,不宜选择囊胚期的胚胎
D. 若要鉴别胚胎的性别,可选择滋养层的细胞作DNA分析鉴定
【答案】D
【解析】
【分析】胚胎工程指对动物早期胚胎或配子所进行的多种显微操作和处理技术,如体外受精、胚胎移植、胚胎分割、胚胎干细胞培养等技术。经过处理后获得的胚胎,还需移植到雌性动物体内产生后代,以满足人类的各种需求。胚胎工程的理论基础是哺乳动物的体外受精和早期胚胎发育规律。
【详解】A、胚胎工程的理论基础是体外受精和早期胚胎发育规律,A错误;
B、超数排卵处理是指用外源促性腺激素诱发卵巢排出多枚卵子,B错误;
C、进行胚胎分割时,应选择发育良好、形态正常的桑葚胚或囊胚,C错误;
D、若要鉴别胚胎的性别,可选择囊胚期滋养层的细胞作DNA分析鉴定,D正确。
故选D。
二、非选择题
19. 豌豆花的颜色通常有白色、红色和紫色三种,由两对等位基因(A、a和B、b)控制,其关系如下图所示。某研究小组用纯合紫花植株与纯合白花植株进行杂交,F1全为紫花,F1自交,得到的F2植株中,紫花:红花:白花=9:3:4。根据以上信息回答下列问题:
(1)由图可知,生物体的基因通过控制____________________进而控制生物体的性状。
(2)由上述杂交实验可以推测控制豌豆花颜色的两对等位基因位于_________(“一对”或“两对”)同源染色体上,理由是________________。
(3)现有一株红花豌豆植株M,研究小组想要探究植株M的基因型,请你帮他们设计一个最简单的实验方案。___________(写出实验思路及预期结果和结论)
【答案】(1)酶的合成来控制代谢过程
(2) ①. 两对 ②. F2植株中,紫花:红花:白花=9:3:4,符合9:3:3:1的变式,说明两对等位基因位于两对同源染色体上,遵循基因的自由组合定律
(3)实验思路:让该红花豌豆植株M自交,观察并统计子代的花色及比例。
预期结果及结论:若子代全为红花,则该红花豌豆植株M的基因型为AAbb;
若子代既有红花又有白花(或子代红花:白花=3:1),则该红花豌豆植株M的基因型为Aabb。
【解析】
【分析】分析题图可知,该植株的花色由两对等位基因控制,紫花植株的基因型是A_B_,红花植株的基因型是A_bb,白花植株的基因型是aaB_、aabb,F1自交,得到的F2植株中,紫花:红花:白花=9:3:4,符合9:3:3:1的变式,因此判断两对等位基因位于两对同源染色体上,遵循基因的自由组合定律。
【小问1详解】
基因1和基因2能合成酶1、酶2,在酶1、酶2的作用下,能生成紫花,这说明基因通过控制酶的合成来控制代谢过程,进而控制生物体的性状。
【小问2详解】
F1自交,得到的F2植株中,紫花:红花:白花=9:3:4,符合9:3:3:1的变式,说明两对等位基因位于两对同源染色体上,遵循基因的自由组合定律。
【小问3详解】
紫花植株的基因型是A_B_,红花植株的基因型是A_bb,白花植株的基因型是aaB_、aabb,现有一株红花豌豆植株M,研究小组想要探究植株M的基因型(AAbb、Aabb)。可以让该红花豌豆植株M自交,观察并统计子代的花色及比例。
若该红花豌豆植株M的基因型为AAbb,则子代全为红花;若该红花豌豆植株M的基因型为Aabb,子代既有红花又有白花(或子代红花:白花=3:1)。
20. 哺乳动物体内GH(生长激素)的调节和分泌机制复杂,多种刺激能通过下丘脑影响GH的分泌。据图可知,GHRH(促生长激素释放激素)和SS(生长抑素)均能调节GH的分泌,IGF-1为生长介素。回答下列问题:
(1)GH是由____________(填具体器官)分泌的,该器官还能分泌_________激素(至少写出2个)。
(2)该过程需要多种激素参与调节,激素通过____________进行运输,在正常生理状态下,激素在人和动物体内浓度都很低,但其作用效果极其显著,这体现了激素调节__________的特点。
(3)人体内GH含量会受到IGF-1调控。据图分析,IGF-1能直接抑制垂体的分泌;此外IGF-1促进下丘脑分泌SS的量增多,进而__________垂体的分泌;IGF-1还能通过抑制下丘脑分泌GHRH,进而_______。
【答案】(1) ①. 垂体 ②. 促甲状腺激素、促性腺激素、促肾上腺皮质激素等
(2) ①. 体液 ②. 微量和高效
(3) ①. 抑制 ②. 导致GHRH含量降低,从而使垂体分泌的GH减少
【解析】
【分析】由图可知,IGF-1通过促进SS的分泌,抑制GHRH和GH的分泌,而SS抑制GH的分泌,GHRH促进GH的分泌,血浆中的GH也可抑制GH的分泌,同时促进SS的分泌,从而保证GH维持在相应水平。
【小问1详解】
生长素是垂体分泌的,其还能分泌促甲状腺激素、促性腺激素、促肾上腺皮质激素等激素。
【小问2详解】
激素具有微量、高效、通过体液运输的特点。
【小问3详解】
由图可知,SS抑制垂体分泌GH;GHRH是促进GH的分泌的,IGF-1通过抑制下丘脑分泌GHRH,使GHRH含量降低,进而导致GH分泌减少。
21. 如图是某人工鱼塘食物网及其能量流动示意图(图中数字为能量数值,单位是J/(cm2.a),回答下列问题:
(1)图中未显示的生态系统的组成成分有__________,太阳能输入到该生态系统第一营养级的方式是________________。
(2)该食物网中第二营养级到第三营养级的能量传递效率是_____________,该图说明能量流动具有______的特点。
(3)构建池塘生态系统时应遵循生态工程原理,请根据自生原理提出构建该生态系统的建议___________(提出1条即可)。
【答案】(1) ①. 分解者 ②. 光合作用
(2) ①. 16.25% ②. 单向流动、逐级递减
(3)考虑池塘中各种鱼的生态位差异;考虑池塘中各种鱼的种间关系
【解析】
【分析】生态系统的能量流动:生物系统中能量的输入、传递、转化和散失的过程,输入生态系统总能量是生产者固定的太阳能,传递沿食物链、食物网,散失通过呼吸作用以热能形式散失的。
特点:单向的、逐级递减的。
【小问1详解】
生态系统的组分有生产者、消费者、分解者和非生物的物质和能量,图中未显示的是分解者。太阳能以光合作用的形式被第一营养级浮游植物固定。
【小问2详解】
第二营养级到第三营养级的传递效率=第三营养级同化量÷第二营养级同化量,该食物网中的第二营养级是甲类浮游动物和乙类浮游动物,第三营养级是双翅目昆虫幼虫和太阳鱼,该食物网中第二营养级到第三营养级的传递效率为(6.3×105+5.6×105+1.1×105)÷(7.0×106+1.0×106)×100%=16.25%。该图中,营养级越高,所同化的能量越少,可说明能量流动的特点是单向流动,逐级递减。
【小问3详解】
在选择不同生物混养时,要考虑这些品种的生态位、种间关系,还要考虑不同物种的数量等,通过合理设计使池塘物种间进行自组织;营养结构越复杂,生态系统稳定性越高,因此构建人工系统要尽量提高物种多样性,这有助于生态系统维持自生能力。
22. 研究人员常用双层平板法(如图)对噬菌体进行检测、计数。具体操作是:先在培养皿中倒入底层固体培养基,凝固后再倒入一定稀释度的含有宿主细菌和噬菌体的固体培养基。培养一段时间后,计算噬菌斑的数量。请回答下列问题。
(1)底层平板是灭菌后的牛肉膏蛋白胨固体培养基,培养基常用的灭菌方法是____________,培养细菌时需要考虑培养基的渗透压等条件,这是因为__________。
(2)某同学欲用此法培养T2噬菌体并进行计数,T2噬菌体的宿主细菌是____________。培养一段时间后,在上层平板上可以看见一些如图所示的空斑即噬菌斑,空斑形成的原因是________。
(3)当稀释度足够高时,一个噬菌斑来自稀释液中的一个噬菌体,根据噬菌斑数目、______及使用的噬菌体稀释液体积就可估算出待测样液中噬菌体的数量。
【答案】(1) ①. 高压蒸汽灭菌(湿热灭菌) ②. 营养物质浓度太高会使细胞失水,抑制微生物的生长;浓度太低,则不能满足微生物生长的需要
(2) ①. 大肠杆菌 ②. 噬菌体侵染细菌使其裂解死亡
(3)稀释倍数
【解析】
【分析】灭菌方法有灼烧灭菌、干热灭菌和高压蒸汽灭菌。
【小问1详解】
常用高压蒸汽灭菌(湿热灭菌)对培养基进行灭菌;因为营养物质浓度太高会使细胞失水,抑制微生物的生长;浓度太低,则不能满足微生物生长的需要,故培养细菌时需要考虑培养基的渗透压等条件。
【小问2详解】
T2噬菌体是专门寄生在大肠杆菌中的病毒,故T2噬菌体的宿主细菌是大肠杆菌。噬菌体寄生于细菌体内增殖,二者混合培养一段时间后,在上层平板上可以看见一些如图所示的空斑即噬菌斑,出现空斑是由于噬菌体侵染细菌使其裂解死亡所致。
【小问3详解】
利用稀释涂布平板法可估算菌种数目,当稀释度足够高时,一个噬菌斑来自原液中的一个噬菌体,根据噬菌斑数目、稀释倍数及使用稀释悬液的体积就可推算出待测样液中噬菌体的数量。
23. 柑橘溃疡病是由地毯草黄单胞杆菌引起的、发生在柑橘的一种病害。利用基因工程将来自水稻的Xa27基因导入柑橘外植体细胞,再利用植物组织培养技术可培育无病毒植株。如图表示科研人员利用柑橘幼苗获得抗病转基因植株的过程,回答下列问题:
(1)获得转基因抗病柑橘的核心步骤是____________,该过程的操作工具包括_______________。
(2)共培养时,Ti质粒的作用是_____________________。
(3)脱分化与再分化过程中所用培养基需要更换,其中___________________(填激素名称)的浓度和比例都会影响植物细胞的发育方向。
(4)从个体生物学水平鉴定转基因柑橘植株时,发现有几株不具备抗病能力,某同学推测是由于目的基因未成功导入受体细胞,另一同学认为还有可能是因为___________________。
【答案】(1) ①. 基因表达载体的构建 ②. 限制酶(限制性内切核酸酶)和DNA连接酶
(2)携带目的基因并整合至柑橘细胞的染色体DNA上
(3)细胞分裂素和生长素
(4)导入植物细胞的目的基因不能表达(或不能转录,或转录后不能翻译,或翻译出的蛋白质没有活性等)
【解析】
【分析】基因工程技术的基本步骤:
(1)目的基因的获取:方法有从基因文库中获取、利用PCR技术扩增和人工合成;
(2)基因表达载体的构建:是基因工程的核心步骤,基因表达载体包括目的基因、启动子、终止子和标记基因等;
(3)将目的基因导入受体细胞:根据受体细胞不同,导入的方法也不一样.将目的基因导入植物细胞的方法有农杆菌转化法、基因枪法和花粉管通道法;将目的基因导入动物细胞最有效的方法是显微注射法;将目的基因导入微生物细胞的方法是感受态细胞法;
(4)目的基因的检测与鉴定:分子水平上的检测:①检测转基因生物染色体的DNA是否插入目的基因--DNA分子杂交技术;②检测目的基因是否转录出了mRNA--分子杂交技术;③检测目的基因是否翻译成蛋白质--抗原-抗体杂交技术.个体水平上的鉴定:抗虫鉴定、抗病鉴定、活性鉴定等。
【小问1详解】
基因工程的核心步骤是基因表达载体的构建,该过程需用限制酶切割目的基因和载体,需用DNA连接酶将二者连接起来。
【小问2详解】
Ti质粒上的T-DNA序列可以移动,故其作用是携带目的基因并整合至受体细胞的染色体DNA上。
【小问3详解】
将外植体培养得到完整植株时,植物激素中细胞分裂素和生长素是启动细胞分裂、脱分化和再分化的关键激素,它们的浓度、比例等都会影响植物细胞的发育方向,故脱分化与再分化过程中所用培养基需要更换。
【小问4详解】
若从生物水平鉴定转基因柑橘时,发现不具备抗病的能力,其直接原因是无抗病毒的蛋白或所翻译的蛋白质无活性,可能是因为目的基因未导入受体细胞,或转入受体细胞后不能正常表达,如不能正常转录或转录后不能正常翻译等。
贵州省遵义市2023-2024学年高二上学期10月月考生物试题(Word版附解析): 这是一份贵州省遵义市2023-2024学年高二上学期10月月考生物试题(Word版附解析),共19页。试卷主要包含了本试卷主要考试内容等内容,欢迎下载使用。
精品解析:山东省济宁市2022-2023学年高二下学期期末生物试题(解析版): 这是一份精品解析:山东省济宁市2022-2023学年高二下学期期末生物试题(解析版),共25页。试卷主要包含了07,9kb,利用大肠杆菌表达该蛋白等内容,欢迎下载使用。
精品解析:甘肃省临洮中学2022-2023学年高二下学期期末生物试题(解析版): 这是一份精品解析:甘肃省临洮中学2022-2023学年高二下学期期末生物试题(解析版),共20页。试卷主要包含了6 ②. 3,9~8等内容,欢迎下载使用。

