2022-2023学年北京市通州区七年级(下)期末道德与法治试卷(含解析)
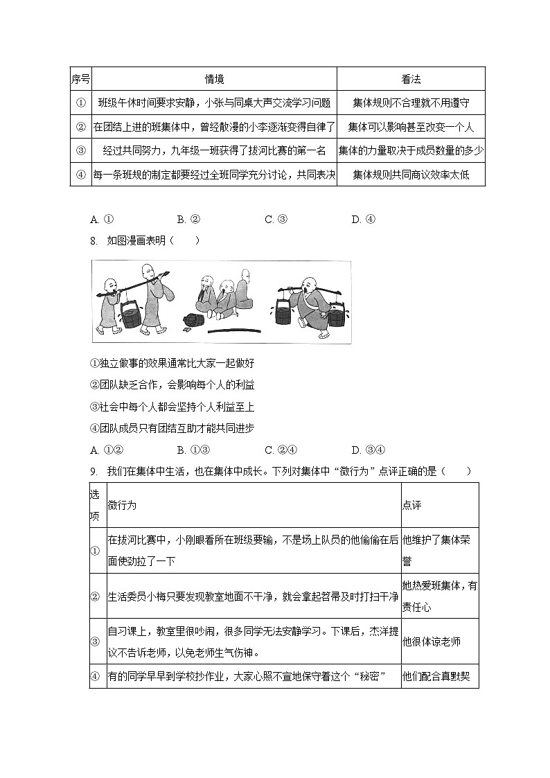
展开2022-2023学年北京市通州区七年级(下)期末道德与法治试卷(含答案解析): 这是一份2022-2023学年北京市通州区七年级(下)期末道德与法治试卷(含答案解析),共13页。试卷主要包含了小清喜欢关注社会生活和新闻事件,如图漫画启示我们,对以下情境的看法正确的是,如图漫画表明等内容,欢迎下载使用。
2022-2023学年北京市朝阳区七年级(下)期末道德与法治试卷(含解析): 这是一份2022-2023学年北京市朝阳区七年级(下)期末道德与法治试卷(含解析),共16页。试卷主要包含了单项选择题,分析说明题,综合探究题等内容,欢迎下载使用。
2022-2023学年北京市丰台区七年级(下)期末道德与法治试卷(含解析): 这是一份2022-2023学年北京市丰台区七年级(下)期末道德与法治试卷(含解析),共15页。试卷主要包含了单项选择题,分析说明题等内容,欢迎下载使用。

