2024年高考历史一轮复习(部编版) 板块1 综合提升(一) 中国古代史
展开中国古代史
综合提升(一)
纵横关联一 中国封建社会的发展演化
针对训练1.(2022·江西重点中学盟校高三联考)元朔五年(公元前124年),汉武帝改列侯拜相制为士人拜相制,任命“曲学阿世”的公孙弘为丞相,然后封侯,“其后以为政事”。这一变化表明A.儒家的正统地位正式确立B.推恩令后列侯的势力衰微C.汉朝中央集权进一步强化D.汉武帝逐步加强君主权力
√
汉初以列侯为相,列侯或为功臣,或为功臣之后,都因自己或父兄军功而有食邑,列侯为相不但有政治和权力的背景,还有自己原有的经济基础,这是汉初相权持重的一个重要原因。而士人就没有这些特殊的背景和条件,全凭天子的“皇恩”才得任相,从制度上言,自此相权大减,皇权大长。故选D。
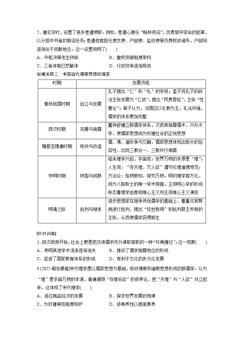
2.唐玄宗时,设置了很多差遣使职。例如,差遣心腹任“翰林待诏”,负责禁中密命的起草,以分担中书省的制诏任务;差遣他官担任度支使、户部使、盐铁使等负责财政诸务,户部则逐渐处于闲散地位。这一设置说明了A.中枢决策发生转移 B.皇权突破制度架构C.三省体制已然解体 D.行政效率逐渐降低
√
由材料可见唐代设置了一些原有官僚体制中没有的非正式职位,这些职位是皇帝的心腹,权力来自皇权而非制度,这样可以一定程度上加强专制君权、削弱臣权,故选B项;中枢决策仍然以皇帝为中心,没有发生转移,排除A项;三省长官在皇帝的干预下权力发生了变化,体制本身变化不大,更没有解体,排除C项;皇帝的心腹负责起草诏令,需要的环节更少,行政决策效率更高,排除D项。
纵横关联二 中国古代儒家思想的演变
针对训练3.自汉武帝开始,社会上更是把攻读儒学作为谋取官职的一种“终南捷径”。这一现象A.表明其他学术流派逐渐消失B.推动了儒学独尊地位的形成C.促进了国家教育体系的形成 D.有利于文化的多元化发展
√
结合所学知识可知,汉武帝“独尊儒术”后,儒学成为封建社会的正统思想,符合“终南捷径”的说法,因此B正确,A、C、D排除。
4.(2022·烟台质检)宋代理学是以儒家思想为基础,吸收佛教和道教思想形成的新儒学。认为“理”是宇宙万物的本源,普遍倡导“存理去欲”的修养论,把“天理”与“人欲”对立起来。这体现了宋代理学A.适应商品经济的发展 B.探求世界发展的规律C.为封建等级制度辩护 D.修身养性以提高素养
√
根据“认为‘理’是宇宙万物的本源,普遍倡导‘存理去欲’的修养论,把‘天理’与‘人欲’对立起来”可得出宋代理学的本质是封建伦理道德,维护等级秩序,因此理学是为封建等级制度辩护的,C项正确;理学与商品经济的发展没有直接的关系,排除A项;材料强调理学对维护封建统治的作用,而不是探究世界发展规律与个人修养,排除B、D项。
纵横关联三 中国古代经济重心南移的历程
针对训练5.两宋时期的犁刀、秧马、耘荡、铁搭等新式农具都诞生于开发江南沼泽地的艰苦斗争之中。曲辕犁从晚唐的11个部件减少到6个部件,更加适合江南水田耕作。这反映出A.经济重心南移的趋势出现B.江南经济发展的潜力大C.新式农具的普及程度高D.小农经济出现革命性突破
√
依据材料“两宋时期的犁刀、秧马、耘荡、铁搭等新式农具都诞生于开发江南沼泽地的艰苦斗争”以及“曲辕犁从晚唐的11个部件减少到6个部件,更加适合江南水田耕作”表明新式农具的出现,传统农具的改进都是为江南农业经济发展服务的,B项正确;“出现”表述错误,排除A项;材料不能体现新式农具普及程度高,排除C项;“革命性突破”表述错误,排除D项。
6.元代为将南方财赋顺利北运,重新开通了大运河,改变隋唐时迂回曲折的航线,大大缩短了航程。同时还创造性地开辟了长途海运航线,主要任务也是运输江南的粮食。这A.有利于经济重心的南移B.平衡了南方和北方的经济利益C.促进了对外贸易的扩大D.折射出政治和经济重心的分离
√
结合所学知识可知,材料关键信息“南方财赋顺利北运”“运输江南的粮食”折射出这一时期政治和经济重心分离,D项正确;元朝经济重心已经南移,A项错误;元朝南方是经济重心所在地,元朝的大运河以及海运主要是满足政府需要,并不是出于平衡南北方经济利益,排除B;大运河主要是内河航运,不能推动对外贸易扩大,而且C与材料主旨无关,排除。
纵横关联四 中国古代赋税制度的演变
针对训练7.(2022·潍坊模拟)如表为唐宋时期地税纳税截止时间表。据此可知,这一变化客观上
A.增加了政府的田赋收入 B.减轻了农户的额外负担C.拉大了南北方经济差距 D.促进了商品经济的发展
√
根据材料可知唐代纳税截止时间早于宋代,宋代给农民的时间更宽泛,在一定程度上减轻了农户的负担,故选B项;材料没有具体税额,并不能判断政府田赋的多少,排除A项;材料与南北方经济差距无关,排除C项;材料与商品经济发展无关,排除D项。
8.(2022·武汉高三期末)“建中元年(780年),初定两税,至今四十年。当时绢一匹为钱四千,米一斗为钱两百。税户输十千者,为绢二匹半而足矣。今绢一匹价不过八百,米一斗不过五十。税户之输十千者,为绢十二匹。”上述材料意在说明两税法A.促进商品经济发展 B.赋税标准前后不一C.削弱人身依附关系 D.加重人民生活负担
√
根据材料可知两税法初定的税额远高于后代实物的实际价格,这加重了人民生活负担,D项正确;材料与商品经济发展无关,排除A项;材料的赋税标准前后不一只是材料的表象,不是目的,排除B项;材料与人身依附关系无关,排除C项。故选D项。
纵横关联五 古代中国选官、监察制度的完善
9.(2022·保定高三一模)《唐摭言》记载,828年,唐文宗任命崔郾为知贡举,主持进士科考试。太学博士吴武陵持杜牧《阿房宫赋》向其荐曰:“请侍郎与(杜牧)状头。”郾曰:“已有人。”……武陵曰:“不尔,即请比赋。”郾应声曰:“敬依所教。”这表明当时A.官员选拔存在举荐现象B.官员考核制度形同虚设C.文人学士受到社会推崇D.科场徇私舞弊现象普遍
√
吴武陵持《阿房宫赋》,向主持科举的崔郾推荐杜牧,最终吴崔二人约定“比赋”确定本科状元,反映当时官员选拔存在举荐现象,A项正确;科举考试并不涉及官员考核,排除B项;材料无法得出C项结论,排除;吴崔二人都重视士人才学,并未徇私舞弊,排除D项。
10.(2022·河南名校联盟高三阶段测试)宋初统治者对节度使在内的州长官,一方面采取三年一易之法,经常调动;另一方面充分利用通判一职的监督权,规定各州凡事须通判共同签署始得实行。这一举措A.促使藩镇割据局面不复存在B.分化事权确保中央控制地方C.保证政府机构合理发挥作用D.实施效果符合宋初君臣构想
√
依据材料可知,宋初对节度使在内的州长官三年一易,并受通判监督,结合所学可知,宋初通过分化事权的措施来确保中央对地方的控制,B项正确;“不复存在”的说法夸大了材料中举措的作用,排除A项;北宋采用的分化事权原则,导致官僚机构膨胀、行政效率低下,排除C项;北宋的制度设计虽使专制集权得到强化,但矫枉过正,使宋朝出现积贫积弱的局面,排除D项。
2
简述、综述、概述类
大题攻略
(1)简述:意思是用简要的语言陈述、描述或总结。(2)综述:综合叙述。①归纳性综述:将获取的有效信息和关联知识进行整理归纳,具有条理性、系统性和逻辑性的表述或总结。②普通性综述:在获取有效信息和关联知识的基础上,能表达出一定的观点或倾向性。③评论性综述:在获取有效信息和关联知识的基础上,对史实阐释具有较强的逻辑性,有较多见解和评论。(3)概述:概括叙述的意思,即对已有信息进行简明归纳。
(1)简述题和综述题的区别主要在于:第一,从答案内容来看,简述题只要求叙述一件事情,材料所涉及的课本知识很集中;综述题则要求叙述多件事情,材料所涉及的课本知识很分散。第二,从解答方法来看,简述题主要概括叙述,而且采用的是“详细概括法”;综述题虽然也要概括,但它采用的是“高度概括法”,而且它的主要解答方法是综合分析和归纳。第三,由上述两点就决定了简述题属于普通题或“基础题”,而综述题属于综合题或“提高题”。(2)综述和概述的意思基本相同。它们的共同点都要求采用“高度概括法”。
典题 (2022·广东卷)有同学研究明代白银货币化问题,收集了如下材料,阅读材料并结合所学知识,完成下列要求。材料一 明代财政收入
——摘自《明实录》
材料二 《醒世姻缘传》、“三言”“二拍”等小说中有关白银的描述不可胜数,大到如捐官、行贿、购房、买卖人口,小到如日常消费和社交馈赠,处处可见。铜钱的使用只是第二位的,以物易物也不频繁。——据《醒世姻缘传》等材料三 吾以为非废金银不可。废金银,其利有七:粟帛之属,小民力能自致,则家易足,一也。铸钱以通有无,铸者不息,货无匮竭,二也。不藏金银,无甚贫甚富之家,三也。……——黄宗羲《明夷待访录》
(1)分别阐述每则材料对研究明代白银货币化的价值。(2)综合上述材料,简述明代白银货币化的影响。(3)除上述材料之外,研究明代白银货币化还可补充哪些类型的史料,请至少列出两种。
第(2)问:要求“简述明代白银货币化的影响”。解题首先提取材料信息,然后据信息合理推断“影响”。(1)材料一:“明代财政收入”→财政收入中银(万两)占比上升,白银逐渐成为主流货币→白银货币化有利于政府税收规范化、制度化,有利于推行“一条鞭法”进行赋税改革。(2)材料二:“《醒世姻缘传》、‘三言’‘二拍’等小说中有关白银的描述不可胜数”→白银货币化促进了商品经济的繁荣,区域性商帮群体出现→促进了市民文化的发展,影响了社会风气。(3)材料三:“吾以为非废金银不可”→白银货币化加重了人民负担,扩大了贫富差距。
答案 (1)材料一是明代国家财政收入的官方统计数据,可用于研究明代白银货币化的原因、表现等问题;材料二是小说对当时普遍使用白银的社会场景的描述,可用于研究明代白银使用的广泛性及其社会影响;材料三是黄宗羲废金银的主张,可用于研究时人对白银货币化问题的认识。(2)促进了国家财政的货币化,有利于赋税制度改革;促进了商品经济的发展,区域性商帮群体出现;促进了市民文化的发展;影响了社会风气;加重了人民的负担。(3)方志、笔记、外国文献、考古资料等。
2024年高考历史一轮复习(部编版) 板块4 综合提升(四) 世界古代史: 这是一份2024年高考历史一轮复习(部编版) 板块4 综合提升(四) 世界古代史,文件包含2024年高考历史一轮复习部编版板块4综合提升四世界古代史pptx、2024年高考历史一轮复习部编版板块4综合提升四世界古代史docx、板块4综合提升四世界古代史docx等3份课件配套教学资源,其中PPT共39页, 欢迎下载使用。
2024年高考历史一轮复习(部编版) 板块3 综合提升(三) 中国现代史: 这是一份2024年高考历史一轮复习(部编版) 板块3 综合提升(三) 中国现代史,文件包含2024年高考历史一轮复习部编版板块3综合提升三中国现代史pptx、2024年高考历史一轮复习部编版板块3综合提升三中国现代史docx、板块3综合提升三中国现代史docx等3份课件配套教学资源,其中PPT共45页, 欢迎下载使用。
2024年高考历史一轮复习(部编版) 板块2 综合提升(二) 中国近代史: 这是一份2024年高考历史一轮复习(部编版) 板块2 综合提升(二) 中国近代史,文件包含2024年高考历史一轮复习部编版板块2综合提升二中国近代史pptx、2024年高考历史一轮复习部编版板块2综合提升二中国近代史docx、板块2综合提升二中国近代史docx等3份课件配套教学资源,其中PPT共43页, 欢迎下载使用。

