搜索
      上传资料 赚现金

      初中语文2024中考复习说明文提分公式和常考题型

      • 77.5 KB
      • 2023-07-21 10:07:11
      • 108
      • 0
      • 鹿哥教育
      加入资料篮
      立即下载
      初中语文2024中考复习说明文提分公式和常考题型第1页
      1/4
      初中语文2024中考复习说明文提分公式和常考题型第2页
      2/4
      还剩2页未读, 继续阅读

      初中语文2024中考复习说明文提分公式和常考题型

      展开

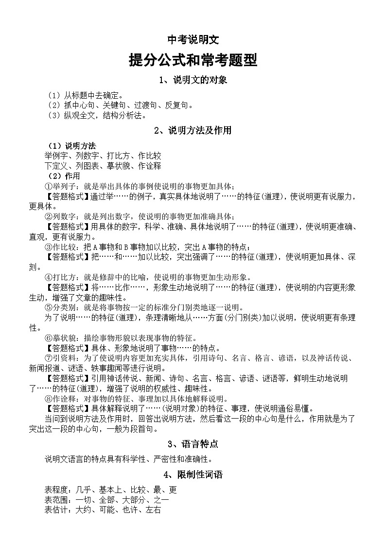
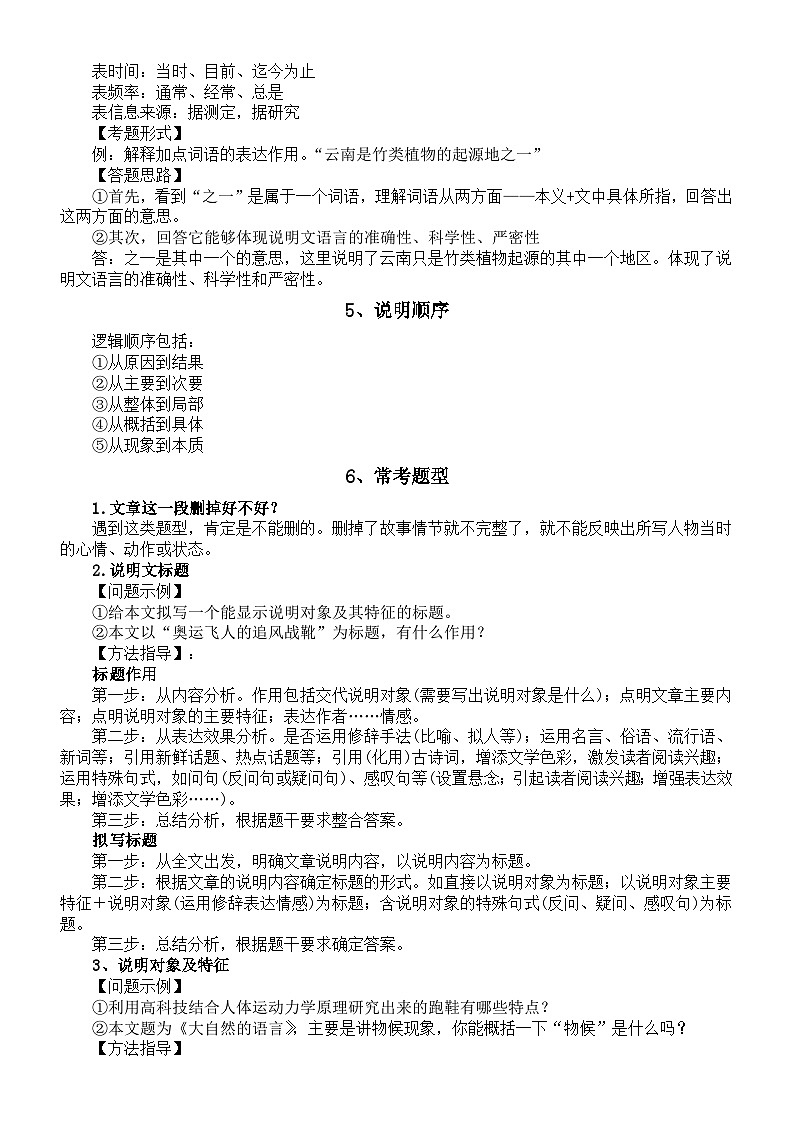
      中考说明文提分公式和常考题型1、说明文的对象1)从标题中去确定。2)抓中心句、关键句、过渡句、反复句。3)纵观全文,结构分析法。2、说明方法及作用(1)说明方法举例字、列数字、打比方、作比较下定义、列图表、摹状貌、作诠释2作用举列子:就是举出具体的事例使说明的事物更加具体;【答题格式】通过举……的例子,真实具体地说明了……的特征(道理),使说明更有说服力,更具体。列数字:就是列出数字,使说明的事物更加准确具体;【答题格式】用具体的数字,科学、准确、具体地说明了……的特征(道理),使说明更准确、直观,更有说服力。作比较:把A事物和B事物加以比较,突出A事物的特点;【答题格式】…………加以比较,突出强调了……的特征(道理),使说明更加具体、深刻。打比方:就是修辞中的比喻,使说明的事物更加生动形象。【答题格式】……比作……,形象生动地说明了……的特征(道理),使说明的内容更形象生动,增强了文章的趣味性。分类别:就是将事物按一定的标准分门别类地逐一说明。为了说明……的特征(道理),条理清晰地从……方面(分门别类)加以说明,使说明更有条理性。摹状貌:描绘事物形貌以表现事物的特征。【答题格式】具体、形象地说明了事物……的特点。引资料:为了使说明内容更加充实具体,引用诗句、名言、格言、谚语,以及神话传说、新闻报道、谜语、轶事趣闻等进行说明。【答题格式】引用神话传说、新闻、诗句、名言、格言、谚语、谜语等,鲜明生动地说明了……的特征(道理),增强了说明的权威性、趣味性。作诠释:对事物的特征、事理加以具体地解释说明。【答题格式】具体解释说明了……(说明对象)的特征、事理,使说明通俗易懂。当问到说明方法及作用时,回答出说明方法,然后看这一段的中心句是什么,作用就是为了突出这一段的中心句,一般为段首句。3、语言特点说明文语言的特点具有科学性、严密性和准确性。4、限制性词语表程度:几乎、基本上、比较、最、更表范围:一切、全部、大部分、之一表估计:大约、可能、也许、左右表时间:当时、目前、迄今为止表频率:通常、经常、总是表信息来源:据测定,据研究考题形式例:解释加点词语的表达作用。云南是竹类植物的起源地之一答题思路首先,看到之一是属于一个词语,理解词语从两方面——本义+文中具体所指,回答出这两方面的意思。其次,回答它能够体现说明文语言的准确性、科学性、严密性答:之一是其中一个的意思,这里说明了云南只是竹类植物起源的其中一个地区。体现了说明文语言的准确性、科学性和严密性。5、说明顺序逻辑顺序包括:    ①从原因到结果②从主要到次要③从整体到局部④从概括到具体⑤从现象到本质6、常考题型1.文章这一段删掉好不好?遇到这类题型,肯定是不能删的。删掉了故事情节就不完整了,就不能反映出所写人物当时的心情、动作或状态。2.说明文标题【问题示例】给本文拟写一个能显示说明对象及其特征的标题。本文以奥运飞人的追风战靴为标题,有什么作用?【方法指导】标题作用第一步:从内容分析。作用包括交代说明对象(需要写出说明对象是什么);点明文章主要内容;点明说明对象的主要特征;表达作者……情感。第二步:从表达效果分析。是否运用修辞手法(比喻、拟人等);运用名言、俗语、流行语、新词等;引用新鲜话题、热点话题等;引用(化用)古诗词,增添文学色彩,激发读者阅读兴趣;运用特殊句式,如问句(反问句或疑问句)、感叹句等(设置悬念;引起读者阅读兴趣;增强表达效果;增添文学色彩……)。第三步:总结分析,根据题干要求整合答案。拟写标题第一步:从全文出发,明确文章说明内容,以说明内容为标题。第二步:根据文章的说明内容确定标题的形式。如直接以说明对象为标题;以说明对象主要特征+说明对象(运用修辞表达情感)为标题;含说明对象的特殊句式(反问、疑问、感叹句)为标题。第三步:总结分析,根据题干要求确定答案。3说明对象及特征【问题示例】利用高科技结合人体运动力学原理研究出来的跑鞋有哪些特点?本文题为《大自然的语言》,主要是讲物候现象,你能概括一下物候是什么吗?【方法指导】第一步:判断说明对象。看标题;观首段;找结尾段;抓关键句;归纳总结。如果以上方法都不可行,则需研读全文,逐段分析,归纳总结,最后确定说明对象。第二步:概括说明对象的特征。明确搜索信息的范围。确定说明对象特征:看标题,特别是标题中的修饰性、限制性成分;抓总括句、中心句、段落中心句或关键句;结合标点符号,注意有分层作用的分号以及问号等,归纳层意,再综合概括;摘抄整合语段中的关键词、句,并作简要概述。4、说明方法及作用【问题示例】4段中画横线的句子主要运用了哪种说明方法?有什么作用?3段运用了多种说明方法,请写出两种并分析其作用。【方法指导】1) 判断说明方法:锁定题干要求的句子或段落,根据判定的标志性语言(词语)判断其所运用的说明方法。2)分析作用:①根据句子的具体说明对象或说明内容,再结合相关说明方法的作用,联系语境进行作答。②要体现出说明方法作用的关键词,如打比方形象生动地表现××的特征;作比较是突出强调××的特征。(答题格式见上文)5、说明文语言【问题示例】结合下列句子中加点的词语,体会说明文语言的准确、严谨。简要分析第3中加点词语的表达效果。【方法指导】1)准确严密性:①体会词语的字面意思,分析它在句子中具体限定或限制了事物的什么特点等;②总结作用,该词语整体上体现了说明文语言的什么特点。2)生动形象性:①从语言风格角度分析,文章语言具有怎样的特点;②从修辞角度分析,看文章运用了什么修辞方法;③总结说明,词语体现了说明文语言的什么特点。加点词能否删去【问题示例】下面句子中加点的词语能否删去?为什么?【方法指导】第一步,表态:能删去或不能删去。第二步,解释:解释这个词在句中的含义(即在程度、状态、性质、范围等方面的限制)。第三步,比较:比较词语删去前后的区别,注意结合具体语境分析。第四步,总结:这体现了说明文语言的严密性、准确性与科学性。6、分析说明顺序【问题示例】本文的说明顺序是什么?请结合文章内容具体分析。5~7段的说明顺序是什么?请结合内容简要分析。7、段落作用【问题示例】1段在文中起什么作用?8、材料探究【问题示例】下面这则材料是否可以作为本文的例子?如果你认为可以,请指出放在哪一段中合适,并简述理由。如果你认为不可以,请简述理由。【方法指导】1)探究材料位置第一步,表态,材料应放在……第二步,分析材料与文章的共性或联系:从段落结构角度分析:材料放在文中第×段,在结构上有……作用;从说明内容(对象)角度分析:材料与第×段说明的……内容相一致;③从说明方法角度分析:材料可以作为事例,具体有力地说明事物的……特点,可以放在第×段;④从衔接角度分析:材料与上下文衔接紧密或与文段中某句话内容相关。第三步,根据题干要求整合答案。2)探究材料结果第一步,通读题干,了解答题要求,是回归原文探究材料还是结合实际探究材料。第二步,分析链接材料,找出材料中的主要内容(说明对象,说明事理),分析材料与文章内容或者说明对象的关联性。第三步,抓关键词,提炼要点。结合原文和材料内容,写出探究结果。9、拓展探究【问题示例】你和小明一起去游泳,他虽然学过,但已经好几年没下过水了,有些犹豫。请你结合文章相关内容,鼓励他大胆游泳。在古文学习中,我们常会遇到潜伏的拦路虎。请再举出一个这样的例子。 

      英语朗读宝
      资料下载及使用帮助
      版权申诉
      • 1.电子资料成功下载后不支持退换,如发现资料有内容错误问题请联系客服,如若属实,我们会补偿您的损失
      • 2.压缩包下载后请先用软件解压,再使用对应软件打开;软件版本较低时请及时更新
      • 3.资料下载成功后可在60天以内免费重复下载
      版权申诉
      若您为此资料的原创作者,认为该资料内容侵犯了您的知识产权,请扫码添加我们的相关工作人员,我们尽可能的保护您的合法权益。
      入驻教习网,可获得资源免费推广曝光,还可获得多重现金奖励,申请 精品资源制作, 工作室入驻。
      版权申诉二维码
      欢迎来到教习网
      • 900万优选资源,让备课更轻松
      • 600万优选试题,支持自由组卷
      • 高质量可编辑,日均更新2000+
      • 百万教师选择,专业更值得信赖
      微信扫码注册
      手机号注册
      手机号码

      手机号格式错误

      手机验证码 获取验证码 获取验证码

      手机验证码已经成功发送,5分钟内有效

      设置密码

      6-20个字符,数字、字母或符号

      注册即视为同意教习网「注册协议」「隐私条款」
      QQ注册
      手机号注册
      微信注册

      注册成功

      返回
      顶部
      中考一轮 精选专题 初中月考 教师福利
      添加客服微信 获取1对1服务
      微信扫描添加客服
      Baidu
      map