河北省保定市唐县2022-2023学年七年级下学期期末生物试题(含答案)
展开2022—2023学年度第二学期期末学业质量检测
七年级生物学试题
温馨提示:
1、本试卷共8页;二道大题:34道小题;满分100分;答题时间60分钟。
2、本次考试实行网阅,请按提示要求将答案写在答题卡上,试卷上作答无效。
3、亲爱的同学们,通过本学期的努力,想必你们学到了不少知识吧!那么就让我们用下面这些题来检验一下吧。你要严谨审题,仔细分析,书写工整哦!来,做个深呼吸,开始挑战自我吧!
一、单项选择题:(本大题包括30个小题,每小题2分,共60分,在每小题提供的四个选项中,只有一个选项是正确的,请将正确答案填涂在答题卡上)。
1、1987年国际学术界形成了普遍的看法即人类的始祖在非洲,亚洲的直立人是从非洲迁
徙过来的,下列关于人类及其起源的说法错误的是( )
A.现代类人猿和人类的共同祖先是森林古猿
B.森林大量消失与部分森林古猿向直立方向行走方向发展没有直接关系
C.古人类的化石是研究人类起源的直接证据
D.在哺乳动物中,与人类亲缘关系最近的可能是黑猩猩
2、睾丸和卵巢分别是男性和女性的主要生殖器官。下列关于两者共同点的描述,正确的是( )
①都属于第二性征 ②都能产生生殖细胞 ③都能分泌性激素
④产生生殖细胞的活动都有周期性 ⑤都能输送生殖细胞
A.①② B.②③ C.③④ D.④⑤
3、输卵管堵塞是女性不孕的最常见病因之一,输卵管堵塞会造成( )
A.胚胎无法发育 B.不能产生卵细胞
C.精子与卵细胞不能结合 D.不能产生雌性激素
4、请不要在孕妇身旁吸烟,有害物质会随着( )进入胎儿体内。
A.脐带→胎盘→母体→胎儿 B.母体→胎盘→脐带→胎儿
C.胎盘→脐带→母体→胎儿 D.母体→脐带→胎盘→胎儿
5、“试管婴儿”技术主要包括体外受精和胚胎移植,这一技术正应用于拯救濒危动物。下列叙述错误的是( )
A.卵细胞由卵巢产生 B.受精卵是个体发育的起点
C.植入的胚胎在子宫内发育 D.该技术运用了无性生殖原理
6、下列关于青春期心理卫生的叙述错误的是( )
A.集中精力,努力学习,积极参加各种活动,跟师长密切交流
B.正确对待身体变化、性器官的发育、第二性征的出现等现象
C.将自己性知识的疑惑埋藏在心里
D.树立远大理想,把精力集中在学习和培养高尚情操上
7、下列叙述中,疾病与病因不相符的是( )
A.夜盲症与缺乏维生素A有关 B.骨质疏松症与缺乏维生素D有关
C.牙龈出血与缺乏维生素C有关 D.神经炎与缺乏维生素D有关
8、“吃出健康”是人们饮食方面的追求。下列关于青少年饮食的说法正确的是( )
①粗细粮搭配 ②主副食合理搭配 ③不吃不喜欢的食物
④饮食要定量 ⑤晚餐多吃含蛋白质和脂肪丰富的食物
A.①②④ B.①②⑤ C.②③⑤ D.③④⑤
9、比较花生仁,核桃仁中所含能量多少的实验示意图,对于该实验,下列说法错误的是( )
A.通过水温变化对两种食物所含能量多少做出比较
B.如果不注意挡风,会使每次测量结果偏小
C.应在温度计温度不再升高时记录测量结果
D.温度计下端接触到锥形瓶底部可以更准确测温
10、人的肺适于进行气体交换的特点不包括( )
A.肺泡数量众多 B.肺泡外包绕着丰富的毛细血管
C.肺泡壁很薄,由一层细胞构成 D.肺左右各一个,左肺有两叶,右肺有三叶
11、边说笑边吃东西,食物容易误入气管,其原因是( )
A.气流冲击,声门裂开大 B.气流冲击,喉腔扩大
C.会厌软骨没能盖住喉口 D.环状软骨扩大
12、人在溺水时,首先受到阻碍的是( )
A.肺与外界的气体交换 B.肺泡与血液之间的气体交换
C.气体在血液中的运输 D.血液与组织细胞之间的气体交换
13、雾霾中PM2.5颗粒物能通过呼吸系统进入血液,危害人体健康。在雾霾天气频发的情况下,用鼻呼吸尤为重要,原因是( )
①鼻毛可阻挡吸入的尘埃 ②鼻黏膜分泌的黏液可使吸入的空气清洁湿润
③嗅细胞接受气味的刺激 ④鼻黏膜内丰富的毛细血管能温暖吸入的空气
A.①③ B.②③④ C.①③④ D.①②④
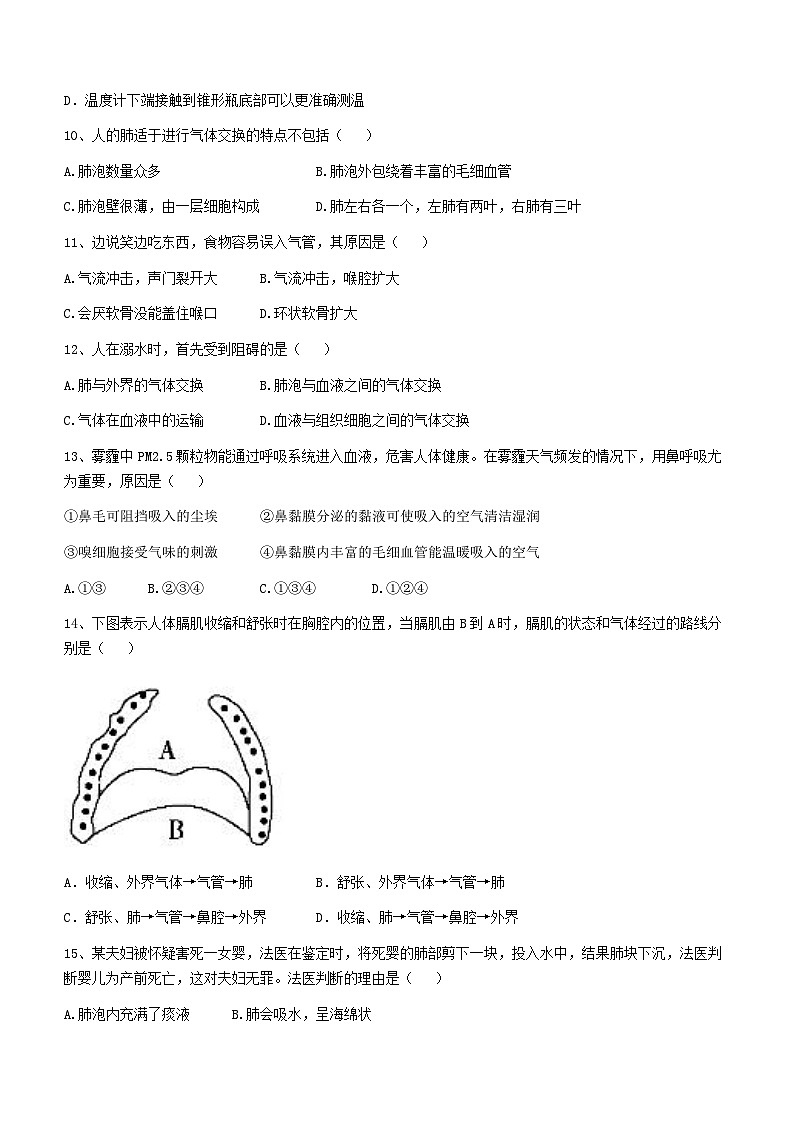
14、下图表示人体膈肌收缩和舒张时在胸腔内的位置,当膈肌由B到A时,膈肌的状态和气体经过的路线分别是( )
A.收缩、外界气体→气管→肺 B.舒张、外界气体→气管→肺
C.舒张、肺→气管→鼻腔→外界 D.收缩、肺→气管→鼻腔→外界
15、某夫妇被怀疑害死一女婴,法医在鉴定时,将死婴的肺部剪下一块,投入水中,结果肺块下沉,法医判断婴儿为产前死亡,这对夫妇无罪。法医判断的理由是( )
A.肺泡内充满了痰液 B.肺会吸水,呈海绵状
C.肺泡内充满了血液 D.肺未吸入空气
16、血液的组成包括( )
A.血清和血细胞 B.血浆和血小板 C.血浆和血细胞 D.血浆和红细胞
17、甲、乙、丙分别代表人体的三类血管,箭头代表血流方向,下列相关描述错误的是( )
A.甲管壁较同级的乙管壁厚,弹性较同级的乙管壁大
B.甲是动脉血管,乙是静脉血管,丙是毛细血管
C.血液流经丙后,某些物质含量会发生改变
D.若甲、乙都是参与肺循环的血管,则甲中流的是动脉血
18、某人的血型是AB型。如果需要输血时,优先给其输入的血型以及输入的血最先到达心脏的腔分别是( )
A.AB型,右心房 B.AB型,左心房 C.O型,右心室 D.O型,左心室
19、大面积烧伤病人或严重的贫血病人,应该分别输给( )
A.鲜血和红细胞 B.血浆和白细胞 C.血浆和红细胞 D.鲜血和白细胞
20、许多人把贫血和低血压混为一谈,你知道吗?贫血指的是血液中红细胞或血红蛋白数量低于正常值,低血压指的是血液流动对血管壁产生的压力低于正常值,请你分析下面可能引起贫血的是( )
A.失血过多 B.剧烈运动 C.头晕心慌 D.感冒发烧
21、在抽血或输液时,要用胶皮管在针刺入部位的上方(近心端)捆扎起来,下列不恰当的是( )
A.目的是减缓或暂时阻止血液的向心运动
B.血管由于血液多而鼓胀起来,便于针刺入
C.多数静脉分布较浅,壁薄,弹性较强,有利于针的刺入
D.动脉中血液向心流动,刺后的伤口出血很少,稍经压迫即可止血
22、尿液排出体外的正确途径( )
A.尿道→输尿管→膀胱 B.膀胱→尿道→输尿管
C.膀胱→输尿管→尿道 D.输尿管→膀胱→尿道
23、以下液体:①血浆②原尿③尿液④汗液。其中含有尿素的有( )
A.①② B.②③ C.①②③ D.①②③④
24、某患者肾脏受损,长期检测发现尿液中蛋白质超标。结合所学知识分析,最可能导致该结果的原因是( )
A.肾小管对血浆的过滤功能受损
B.肾小球和肾小囊对血浆的过滤功能受损
C.肾小管对原尿的重吸收功能受损
D.肾小球和肾小囊对原尿的重吸收功能受损
25、如图所示,A代表某器官,①、②代表与其相连的血管,箭头代表血流方向。下列说法正确的是( )
A.若A表示肺,则②内的血液含氧量增加A
B.若A表示肾脏,则②内的血液含尿素量增加
C.若A表示小肠,则②内的血液营养物质含量减少
D.若A表示胰岛,则②内的血液胰岛素含量减少
26、我们平时所说的“白眼珠”和“黑眼球”实际上是指( )
A.虹膜和角膜 B.巩膜和虹膜 C.虹膜和视网膜 D.视网膜和脉络膜
27、研究发现,中学生在晚上10时前入睡,且睡足9个小时,更有利于垂体分泌促进人体生长所需要的激素,这种激素是( )
A.甲状腺激素 B.胰岛素 C.生长激素 D.性激素
28、下列有关人体生命活动调节的叙述,错误的是( )
A.脊髓具有反射和传导功能
B.神经元的基本功能是接受刺激、产生兴奋、传导兴奋
C.“谈梅止渴”属于复杂反射
D.人体内的腺体都能分泌激素
29、“垃圾是放错地方的资源”,下列物品属于可回收垃圾的是( )
A.剩饭菜 B.过期药物 C.废金属 D.废灯管
30、6月5日是世界环境日,据报道,我国现在有三分之二的城市被垃圾包围,农村地下水资源50%不符合国家饮用水标准。下列所述情况可能引起水污染的是( )
①城市生活污水的任意排放 ②农业生产中农药化肥使用不当
③工业生产中废液、废渣、废气的任意排放
A.①③ B.①② C.②③ D.①②③
二、情景综合题(本部分共4道题,包括31--34题,共40分。请将正确答案填写在答题卡相应位置)
31、(12分)北京时间2022年12月4日21时01分,神舟十四号航天员陈冬、刘洋、蔡旭哲全部安全返回、健康出仓。营养保障团队充分考虑航天员个人口味喜好、膳食营养要求等,为三位航天员准备的第一顿饭包括面条、小米粥、小花卷、番茄、牛腩、羊肉、清炒土豆丝、葡萄、柚子、鲜榨玉米汁等。下图所示人体消化系统组成示意图。请结合菜单、图示,分析回答问题:
(1)人的消化系统由__________和__________组成。图中消化食物和吸收营养物质的主要器官是__________(填代号)
(2)当航天员慢慢咀嚼小花卷时,感觉到丝丝甜味,这是因为[ ]__________腺分泌的消化液能把淀粉分解成麦芽糖。淀粉、麦芽糖都属于糖类,最终被分解为__________后进入毛细血管,由血液中的__________运输到全身。
(3)蛋白质是__________和__________身体的重要原料,食谱中含蛋白质较多的食物有__________,蛋白质经图中结构__________(填代号)分泌的消化蛋白质的酶的作用分解为氨基酸才能被吸收。
(4)土豆丝富含淀粉、维生素C、磷、钙等,对青少年来说含钙的无机盐可以预防__________。
(5)根据所学营养知识,评价一下航天员第一顿饭的合理性:__________。
32、(11分)近年来,快走成为锻炼身体的一种时尚,这种积极的户外健身方式,体现了一种乐观向上的人生态度,但是运动不当也会造成损伤(如膝、踝关节损伤等)。图中A—D是保证人体各种生命活动顺利进行的一些重要器官,请据图回答问题:
(1)快走运动需要氧气,氧气进入A器官,主要在__________处(填结构名称)进行气体交换,后进入血液与其中红细胞中的__________相结合,被运输到各组织细胞并最终参与呼吸作用。
(2)慢走运动需要能量,C是消化食物、吸收营养物质的主要场所,食物中的脂肪在__________处开始消化,最终被分解成__________,吸收后进入血液,随血液循环到达组织细胞内作为备用能源物质储存起来。
(3)快走时呼吸急促,汗流浃背。当深吸一口气,膈肌和肋间肌处于__________状态。快走时,流向下肢骨骼肌的血液量增加,同时B内的毛细血管中的血流量增加,汗腺分泌增强,将多余的水、无机盐、尿素排除的过程我们称之为__________。
(4)某人不小心脚趾受伤,医生给他开了青霉素类药物。口服药物后,药物被C吸收到达病灶需要经过心脏四腔的途径__________(用数字和箭头表示)。当血液流经肾脏时,肾单位中的__________起重吸收作用,将全部的__________吸收,多余的废物随尿液排出体外。
(5)营养专家指出预防心血管疾病最简单最实用的办法是“管住嘴,迈开腿”,从生物学的角度,你理解的“管住嘴,迈开腿”的实质含义是__________。
33、(9分)北京时间2022年2月2日,央视虎年春晚,神舟十三三位航天员在除夕零点钟声敲响时刻,与地面视频连线,共同迎接春节,请根据图示回答下列问题:
(1)我们与宇航员视频时,反射的光线经过图中[ ]__________和[3]的折射作用,最终在__________形成视觉。
(2)三位航天员各自露绝活,在太空中秀书法,还齐唱太空版《难忘今宵》,把来自太空的祝福送给祖国。这些活动主要与人体的神经中枢__________和__________的调节作用有关。
(3)某同学在电视机前观看直播,看到激动处,起身欢呼时膝盖碰到了桌角,感觉膝盖有些疼,此传导的过程是____________________。(填图甲中数字和箭头)(2分)
(4)三位太空教师,在太空失重状态下,需要依靠舱内的扶手固定自己,保持站立姿势,给我们送上祝福。而在地球上的我们,维持身体平衡主要依靠__________的调节作用。
(5)北京时间2022年4月16日0时44分,神舟十三号载人飞船与空间站天和核心舱成功分离,小雨同学在观看载人飞船成功着陆时,激动万分,此时他的大脑皮层特别兴奋,促使体内的__________(激素),含量增加,进而心跳加快,血压升高,这说明人体的生命活动主要受神经系统的调节,但也受__________调节的影响。
34、(7分)2023年全国爱耳日的主题是“科学爱耳护耳,实现主动健康”。世界卫生组织的统计资料显示,全世界越有11亿青年因长时间佩戴耳机而存在噪音性听力损伤(听损)隐患。
(1)佩戴耳机听音乐时,声波通过外耳道传到[3],它的震动通过听小骨传到内耳,刺激图1中[5]__________内的听觉感受器产生兴奋,经听觉神经传导,最终在__________的听觉中枢形成听觉。
(2)为了解耳机噪声造成的听损情况,科研团队对某大学312名学生进行了调查,从图图22可以看出佩戴__________式耳机占比最多,图图3是被调查学生提高耳机音量与听损情况的统计,据此研究人员提出“在嘈杂环境中不建议提高耳机音量”的倡议,他们的依据是:__________。
注:听损风险>6.4%为高风险
<6.4%为可接受风险
(3)科研人员研究了不同起始听耳机年龄的人引起听损风险情况,结果如图4,据图可知,起始听耳机年龄约为__________岁时,听损风险开始降为可接受风险。
(4)根据以上实验数据,对你保护听力的启发是:__________。
2022----2023学年度第二学期期末调研考试
七年级生物参考答案
注:阅卷前,各协作区老师请务必统一评分标准,核对答案,再评卷!
此答案仅供参考!
一、选项题(本部分包括1-30小题,每小题2分,共60分。)
1-5 BBCDD 6-10 CDADD 11-15 CADCD
16-20 CDACA 21-25 DDDBA 26-30 BCDCD
二、情景综合题(本大题包括31-34小题,共40分)
31.(本题共12分,每空1分)
(1)消化道 消化腺 ⑦ (2)①唾液 葡萄糖 血浆
(3)建造 修复 牛腩、羊肉 ④⑤⑦
(4)佝偻病
(5)种类丰富、营养全面(意思合理即可)
32.(本题共11分,每空1分)
(1)肺泡 血红蛋白 (2)小肠 甘油和脂肪酸
(3)收缩 排泄
(4)3→4→1→2(2分) 肾小管 葡萄糖
(5)合理膳食 加强运动
33.(本题共9分,每空1分)
(1)2晶状体 视觉中枢(大脑皮层) (2) 脑 脊髓
(3)①→③→⑦→④→⑤(2分) (4)小脑 (5)肾上腺素 激素
34.(本题共8分,每空小题1分)
(1)鼓膜 耳蜗 大脑皮层
(2)耳塞 环境嘈杂时提高耳机音量的人中听损占比高于未提高音量的(2分意思对即可)
(3)24
(4) 青少年尽量不佩戴耳机
不在嘈杂环境中提高耳机音量
推迟起始听耳机的年龄(意思对即可)
河北省保定市唐县2022-2023学年七年级下学期期末生物试题(含答案): 这是一份河北省保定市唐县2022-2023学年七年级下学期期末生物试题(含答案),共12页。试卷主要包含了单选题,综合题等内容,欢迎下载使用。
河北省保定市唐县2022-2023学年八年级下学期期末生物试题(含答案): 这是一份河北省保定市唐县2022-2023学年八年级下学期期末生物试题(含答案),共10页。试卷主要包含了本试卷共8页;二道大题,下列关于细菌等内容,欢迎下载使用。
2022-2023学年河北省保定市唐县八年级(上)期末生物试卷(含解析): 这是一份2022-2023学年河北省保定市唐县八年级(上)期末生物试卷(含解析),共24页。试卷主要包含了选择题,简答题,实验探究题等内容,欢迎下载使用。

