精品解析:四川省成都市七中2022-2023学年高一下学期期末生物试题(解析版)
展开2022―2023学年度下期高2025届期末考试生物试卷
一、单项选择题
1. 豌豆和玉米都是遗传学常用的实验材料。下列叙述错误的是( )
A. 豌豆和玉米都属于雌雄同株植物,自然状态下一般都是纯种
B. 豌豆和玉米都能产生较多后代,可使统计数据更加真实可靠
C. 豌豆和玉米都具有容易区分的相对性状,便于统计实验结果
D. 豌豆和玉米分别进行杂交实验时,授粉后都要进行套袋处理
【答案】A
【解析】
【分析】1、豌豆作为遗传学实验材料容易取得成功的原因是:(1)豌豆是严格的自花、闭花授粉植物,在自然状态下一般为纯种;(2)豌豆具有多对易于区分的相对性状,易于观察;(3)豌豆的花大,易于操作;(4)豌豆生长周期短,易于栽培。
2、玉米是雌雄同株生物,其花为单性花。
【详解】A、玉米是雌雄同株生物,其花为单性花,在自然状态下能进行自交和杂交,自然状态下有纯种,也有杂种,A错误;
B、玉米、豌豆是常见的杂交实验材料,都能产生较多的后代,可使统计数据更加真实可靠,B正确;
C、玉米和豌豆都具有可以明显区分的相对性状,便于统计实验结果,C正确;
D、豌豆和玉米分别进行杂交实验时,为了防止其他花粉的干扰,授粉后都要进行套袋处理,D正确。
故选A。
2. 水貂的毛色由位于常染色体上的复等位基因P(深褐色)、Ps(银蓝色)、Pr(灰蓝色)控制。将三种毛色的纯合个体相互杂交得到的三组子代中,有两组均表现为深褐色,有一组表现为银蓝色。下列叙述正确的是( )
A. 基因P、Ps、Pr之间的显隐性顺序是 P> Pr > Ps
B. 让两个雌雄子代交配,后代的基因型最多有3种
C. 可用纯合的银蓝色个体鉴定种群中深褐色个体的基因型
D. 若每组子代数量基本相同,所有子代个体随机交配,后代纯合子约占1/3
【答案】D
【解析】
【分析】基因分离定律的实质:在杂合子的细胞中,位于一对同源染色体上的等位基因,具有一定的独立性;生物体在进行减数分裂形成配子时,等位基因会随着同源染色体的分开而分离,分别进入到两个配子中,独立地随配子遗传给后代。
【详解】A、分析题意可知,水貂的毛色由位于常染色体上的复等位基因P(深褐色)、Ps(银蓝色)、Pr(灰蓝色)控制,三种毛色的纯合个体即PP、PsPs、PrPr相互杂交得到的三组子代中,有两组均表现为深褐色(P-),有一组表现为银蓝色(Ps-),可推测显隐性关系应为P>Ps>Pr,A错误;
B、子代个体相互交配,最多可同时出现4种基因型后代,如PPr×PsPr,子代中有PPs、PPr、PsPr、PrPr,B错误;
C、深褐色的基因型有PP、PPs、PPr,若要鉴定其基因型,需要进行测交实验,即应选择隐性纯合子PrPr个体,表现为灰蓝色的个体,C错误;
D、三种毛色的纯合个体即PP、PsPs、PrPr相互杂交得到的三组子代,基因型有PPs、PPr、PsPr,若每组子代数量基本相同,即三者比例是1∶1∶1,则配子类型及比例是1/3P、1/3Ps、1/3Pr,,所有子代个体随机交配,后代纯合子(即PP、PsPs、PrPr)=(1/3×1/3)+(1/3×1/3)+(1/3×1/3)=1/3,D正确。
故选D。
3. R 和 r 为控制鼠体色的一对等位基因,只存在于 X 染色体上。在细胞分裂(未发生交叉互换)过程中,发生该等位基因分离的细胞是( )
A. 初级精母细胞 B. 精原细胞 C. 初级卵母细胞 D. 次级卵母细胞
【答案】C
【解析】
【分析】在减数第一次分裂后期,同源染色体分离,位于同源染色体上的等位基因也随之分离。
【详解】A、初级精母细胞是处于减数第一次分裂的细胞,在该细胞分裂过程中,由于性染色体只有1个X染色体,且未发生交叉互换,所以没有该等位基因R 和 r,A错误;
B、精原细胞只进行染色体的复制,不进行分离,且精原细胞只有一条X染色体,不含等位基因,B错误;
C、初级卵母细胞是处于减数第一次分裂的细胞,在该细胞分裂过程中,等位基因是随着同源染色体的分开而分离,所以能发生该等位基因分离,C正确;
D、在减数第一次分裂后期,等位基因已发生分离,且未发生交叉互换,故次级卵母细胞不含等位基因,D错误。
故选C。
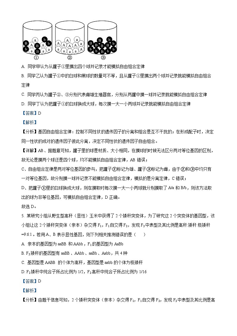
4. 某同学把材质、大小相同的两种颜色的球等量标记后,放入罐①、②、③中模拟自由组合定律,如图所示。以下是其他同学对该做法的评价,其中正确的是( )
A. 同学甲认为从罐子①里摸出四个球并记录才能模拟自由组合定律
B. 同学乙认为罐子①中的白球和黑球的数量可不等,且从罐子①里摸出两个球并记录就能模拟自由组合定律
C. 同学丙认为罐子②、③分别代表雌雄生殖器官,分别从两罐中摸一球并记录就能模拟自由组合定律
D. 同学丁认为把罐子①的白球换成大球,每次摸一大一小两球并记录就能模拟自由组合定律
【答案】D
【解析】
【分析】基因自由组合定律:控制不同性状遗传因子的分离和组合是互不干扰的;在形成配子时,决定同一性状的成对的遗传因子彼此分离,决定不同性状的遗传因子自由组合。
【详解】AB、据题意可知,罐子里的球是材质、大小相同,在摸球的时候无法区分两对等位基因的区别,故无论是摸两个球还是四个球,均不能模拟自由组合定律,AB错误;
C、自由组合定律是两对等位基因的参与,把罐子②标记为雄、罐子③标记为雌,由于②和③中均只有一对等位基因,故分别摸一球并记录不能模拟自由组合定律,模拟的是分离定律,C错误;
D、把罐子①里的白球换成大球,则在摸取时每次摸一大一小两球就分别摸取了A/a和B/b,则该方法取出的球为非等位基因,可模拟自由组合定律,D正确。
故选D。
5. 某研究小组从野生型高秆(显性)玉米中获得了2个矮秆突变体,为了研究这2个突变体的基因型,该小组让这2个矮秆突变体(亲本)杂交得F1,F1自交得F2,发现F2中表型及其比例是高秆:矮秆:极矮秆=9:6:1。若用A、B表示显性基因,则下列相关推测错误的是( )
A. 亲本的基因型为aaBB和AAbb,F1的基因型为AaBb
B. F2矮秆的基因型有aaBB、AAbb、aaBb、Aabb,共4种
C. 基因型是AABB的个体为高秆,基因型是aabb的个体为极矮秆
D. F2矮秆中纯合子所占比例为1/2,F2高秆中纯合子所占比例为1/16
【答案】D
【解析】
【分析】由题干信息可知,2个矮秆突变体(亲本)杂交得F1,F1自交得F2,发现F2中表型及其比例是高秆:矮秆:极矮秆=9:6:1,符合9:3:3:1的变式,因此控制两个矮秆突变体的基因遵循基因的自由组合定律。
【详解】A、F2中表型及其比例是高秆:矮秆:极矮秆=9:6:1,符合:9:3:3:1的变式,因此因此控制两个矮秆突变体的基因遵循基因的自由组合定律,即高秆基因型为A_B_,矮秆基因型为A_bb、aaB_,极矮秆基因型为aabb,因此可推知亲本的基因型为aaBB和AAbb,F1的基因型为AaBb,A正确;
B、矮秆基因型为A_bb、aaB_,因此F2矮秆的基因型有aaBB、AAbb、aaBb、Aabb,共4种,B正确;
C、由F2中表型及其比例可知基因型是AABB的个体为高秆,基因型是aabb的个体为极矮秆,C正确;
D、F2矮秆基因型为A_bb、aaB_共6份,纯合子基因型为aaBB、AAbb共2份,因此矮秆中纯合子所占比例为1/3,F2高秆基因型为A_B_共9份,纯合子为AABB共1份,因此高秆中纯合子所占比例为1/9,D错误。
故选D。
6. 已知控制某种生物的四对不同性状的相关基因及其在染色体上的位置关系如图所示。下列有关分析错误的是( )
A. 基因型为AaDd的个体自交,可验证基因A/a的遗传遵循分离定律
B. 基因型为BBDd的个体测交,可验证基因D/d的遗传遵循分离定律
C. 基因型为AaDd的个体自交,可验证基因A/a与基因D/d的遗传遵循自由组合定律
D. 基因型为AaEe的个体测交,可验证基因A/a与基因E/e的遗传遵循自由组合定律
【答案】C
【解析】
【分析】基因自由组合定律的实质是:位于非同源染色体上的非等位基因的分离或自由组合是互不干扰的;在减数分裂过程中,同源染色体上的等位基因彼此分离的同时,非同源染色体上的非等位基因自由组合。
【详解】A、基因型为AaDd的个体自交,可出现3∶1的性状分离比,因而可验证基因A/a的遗传遵循分离定律,A正确;
B、基因型为BBDd的个体测交,由于D和d为等位基因,因而可验证基因D/d的遗传遵循分离定律,B正确;
C、非同源染色体上的非等位基因自由组合,A、a和D、d为同源染色体上的非等位基因,因而它们的遗传不遵循基因自由组合定律,C错误;
D、基因型为AaEe的个体测交,后代会出现四种表型,且比例均等,因而可验证基因A/a与基因E/e的遗传遵循自由组合定律,D正确。
故选C。
7. 某雌雄同株异花二倍体植物的花色由两对独立遗传的基因B、b和D、d控制,不同基因影响不同色素形成,如图所示。研究发现此植物存在某种基因型配子致死现象。研究人员让纯合蓝花植株甲作父本,将其花粉授予红花植株乙进行杂交得到的F1中有紫花和蓝花,让F1中的紫花植株自交,获得足够多的F2,统计其花色,比例为紫花:蓝花:红花:白花=7∶3∶1∶1。研究发现,高温(35℃)会阻抑基因D的表达,导致植株不能合成相关色素,但B基因不受影响。相关叙述错误的是( )
A. 植株乙的基因型是bbDd
B. 致死的配子是bD的雄配子
C. F1植株放在正常温度环境下自交,F2的蓝花占1/4
D. F1紫花植株放在35℃环境下自交,F2的表型及比例为蓝花:白花=5:1
【答案】C
【解析】
【分析】基因分离定律的实质:在杂合的细胞中,位于一对同源染色体上的等位基因,具有一定的独立性;减数分裂形成配子的过程中,等位基因会随同源染色体的分开而分离,分别进入两个配子中,独立地随配子遗传给子代。基因自由组合定律的实质是:位于非同源染色体上的非等位基因的分离或自由组合是互不干扰的;在减数分裂过程中,同源染色体上的等位基因彼此分离的同时,非同源染色体上的非等位基因自由组合。
【详解】A、纯合蓝色基因型为BBdd,与红花植株乙(bbD_),杂交,后代出现紫花和蓝花,则植株乙的基因型为bbDd,A正确;
B、F1中的紫花植株自交,获得足够多的F2,统计其花色,比例为紫花:蓝花:红花:白花=7∶3∶1∶1,缺少了两个紫花、两个红花个体,据A分析,Bd雄配子不致死、bD、bd雌配子不致死,则致死的为bD的雄配子,B正确;
C、据A分析,亲本杂交组合为BBdd×bbDd,则F1为BbDd:Bbdd=1:1,F1中的紫花植株自交,获得足够多的F2,统计其花色,比例为紫花:蓝花:红花:白花=7∶3∶1∶1,Bbdd杂交,后代蓝色个体比例为3/4,所以F1植株放在正常温度环境下自交,F2的蓝花占3/12×1/2+3/4×1/2=1/2,C错误;
D、F1紫花植株放在35℃环境下自交,则紫色全部变为蓝花,红花变为白花,则F2的表型及比例为蓝花:白花=10:2=5:1,D正确。
故选C。
8. 某植物的红花和白花这对相对性状同时受多对等位基因(A/a,B/b,C/c……)控制,当个体的基因型中每对等位基因都至少含有一个显性基因时才开红花,否则开白花。现将纯合的白花品系甲和纯合的红花品系乙杂交得,开红花,让与甲杂交得,中红花∶白花=1∶7。若不考虑基因突变和染色体变异,下列说法正确的是( )
A. 白花植株中纯合子占1/7
B. 该花色的遗传只受3对等位基因控制
C. 若让自交得子代,子代中红花基因型的种类数比白花的多
D. 出现1∶7的条件之一是产生8种基因型的配子,且雌雄配子数量相同
【答案】A
【解析】
【分析】题干中说:当个体的基因型中每对等位基因都至少含有一个显性基因时才开红花,否则开白花,由此可知,只要表现为白色,则必定至少含有一对隐性纯合基因。F1红花与甲的杂交实验可能为测交,若F1为杂合程度最高的杂合子,则F1测交后代红花(A B C ……)所占的比例为(1/2)n,题干中F2红花所占的比例为1/8,即(1/2)3,所以该花色的遗传至少受3对等位基因控制。
【详解】A、由题意可知,只要表现为白色,则必定至少含有一对隐性纯合基因。F1红花与甲的杂交实验可能为测交,若F1为杂合程度最高的杂合子,则F1测交后代红花(A B C ……)所占的比例为(1/2)n,题干中F2红花所占的比例为1/8,即(1/2)3,所以该花色的遗传至少受3对等位基因控制,F1是含3对等位基因的杂合子,测交后代F2中白花纯合子的基因型为aabbcc,所占比例为1/8,所以F2白花植株中纯合子占1/7,A正确;
B、F1是含3对等位基因的杂合子,所以会产生8种比例相等的配子,但雌雄配子数量通常不相等,B错误;
C、F1自交得子代,子代基因型的种类数共有27种,红花基因型的种类数为8种,白花基因型的种类数为27-8=19(种),所以红花基因型的种类数比白花的少,C错误;
D、F1是含3对等位基因杂合子,所以会产生8种比例相等的配子,但雌雄配子数量通常不相等,D错误。
故选A。
9. 每一种生物在繁衍过程中,既保持遗传的稳定性,又表现遗传的多样性,下列有关遗传多样性原因叙述错误的是( )
A. 同源染色体的非姐妹染色单体间的互换导致配子中染色体组合的多样性
B. 受精卵的遗传物质一半来自父方,一半来自母方,增加了子代遗传的多样性
C. 非同源染色体的自由组合导致配子中染色体组合的多样性
D. 卵细胞和精子的随机结合,进一步增加了受精卵中染色体组合的多样性
【答案】B
【解析】
【分析】受精作用:1.概念:精子和卵细胞融合成受精卵的过程叫受精作用。2.过程:精子的头部进入卵细胞。尾部留在外面。紧接着,在卵细胞细胞膜的外面出现一层特殊的膜,以阻止其他精子再进入。精子的头部进入卵细胞后不久,里面的细胞核就与卵细胞的细胞核相遇,使彼此的染色体会合在一起。3.结果:(1)受精卵的染色体数目恢复到体细胞的数目,其中有一半的染色体来自精子(父亲),一半的染色体来自卵细胞(母亲)。(2)细胞质主要来自卵细胞。4.意义:减数分裂和受精作用对于维持每种生物前后代体细胞中染色体数目的恒定,对于生物的遗传和变异,都是十分重要的。
【详解】A、发生在减数第一次分裂四分体时期同源染色体的非姐妹染色单体之间的交叉互换导致配子中染色体组合的多样,A正确;
B、受精卵的核遗传物质一半来自父方,一半来自母方,细胞质遗传物质几乎全部来自母方,B错误;
C、发生在减数第一次分裂后期的非同源染色体的自由组合导致配子中染色体组合的多样,C正确;
D、配子的多样性,再加上卵细胞和精子的随机结合,进一步增加了受精卵中染色体组合的多样性,D正确。
故选B。
10. 现有某基因型为AaBB的自花传粉植株,下列相关叙述正确的是( )
A. 若两对基因位于一对同源染色体上,则F1基因型比例可能为3∶1
B. 若两对基因位于两对同源染色体上,减数分裂及受精时会发生基因重组
C. 若两对基因位于一对同源染色体上,减数分裂过程中可以发生染色体互换
D. 若两对基因位于两对同源染色体上,减数分裂过程中不可能发生染色体互换
【答案】C
【解析】
【分析】基因的自由组合定律的实质是:位于非同源染色体上的非等位基因的分离或组合是互不干扰的;在减数分裂过程中,同源染色体上的等位基因彼此分离的同时,非同源染色体上的非等位基因自由组合。
【详解】A、AaBB能产生AB和aB两种配子(包括精子与卵细胞),自交得F1性状分离比例为3∶1,基因型比例为AABB:AaBB:aaBB=1:2∶1,A错误;
B、受精时不会发生基因重组,B错误;
C、若两对基因位于一对同源染色体上,减数分裂四分体时期可发生同源染色体非姐妹染色单体的交叉互换,C正确;
D、若两对基因位于两对同源染色体上,依然可发生A与a所在同源染色体上的非姐妹染色单体间的染色体互换,D错误。
故选C。
11. 基因在生物进化中有“绝对自私性”。某种植物的花有红花、粉红花和白花三种颜色,受一对等位基因A/a控制,A基因是一种“自私基因”,杂合子在产生配子时,A基因能“杀死”体内的部分雄配子。选择红花(AA)植株和白花(aa)植株杂交,F1全部开粉红花,F1植株自交,F2中红花∶粉红花∶白花=2∶3∶1.下列相关分析正确的是( )
A. 该植物花色的遗传不遵循孟德尔遗传规律
B. 基因型为Aa的植株中,A基因会抑制a基因的表达
C. F1产生的基因型为a的雄配子中有1/3被A基因“杀死”
D. 若F2植株随机传粉,则后代中白花植株占5/36
【答案】D
【解析】
【分析】F1植株自交,F2中红花:粉红花:白花=2:3:1,即aa占1/6,a雌配子占1/2,说明雄配子中a占1/3,雄配子中A:a=2:1,说明含有a雄配子有1/2死亡。
【详解】A、花色受一对等位基因A/a控制,符合孟德尔的分离定律,A错误;
B、Aa的植株表现为粉红色,表现为不完全显性,A基因若抑制a基因会表现为红花,B错误;
C、F2中红花:粉红花:白花=2:3:1,即aa占1/6,a雌配子占1/2,说明雄配子中a占1/3,则F1产生的基因型为a的雄配子中有2/3被A基因“杀死”,C错误;
D、F2的基因型是AA:Aa:aa=2:3:1,随机授粉雌配子A=2/6+3/6×1/2=7/12,a雌配子占5/12, 因Aa产生雄配子时A:a=2:1,雄配子中A都存活,但Aa产生的a有一半死亡,即3/6×1/2×1/2=3/24的雄配子死亡,故雄配子存活的A配子占7/12,a配子占5/12-3/24=7/24,即A:a=2:1,白花aa=5/12×1/3=5/36,D正确。
故选D。
12. 如图是某植物(2n=20)的花粉母细胞减数分裂过程中几个特定时期的显微照片,①~⑤代表不同的细胞。下列叙述正确的是( )
A. 细胞③和细胞⑤中染色体数目和核DNA数目相同
B. 细胞②处于减数第二次分裂中期
C. 细胞④和⑤中均有染色体数目20条,一个染色体组
D. 若细胞①中有一对同源染色体未分离,则形成的四个花粉粒中一半异常
【答案】B
【解析】
【分析】细胞①同源染色体分离,移向细胞两极,处于减数第一次分裂后期;细胞②③染色体着丝粒排列在赤道板上,处于减数第二次分裂中期;细胞④和细胞⑤染色体着丝粒分裂,移向细胞两极,处于减数第二次分裂后期。
【详解】A、细胞③染色体着丝粒排列在赤道板上,处于减数第二次分裂中期,染色体数为n=10条,DNA数为2n=20条;细胞⑤染色体着丝粒分裂,移向细胞两极,处于减数第二次分裂后期,染色体数目和DNA数目相同,均为2n=20,细胞③和细胞⑤中染色体数目不同,A错误;
B、细胞②染色体着丝粒排列在赤道板上,处于减数第二次分裂中期,B正确;
C、细胞④和细胞⑤染色体着丝粒分裂,移向细胞两极,处于减数第二次分裂后期,均有染色体数目20条,2个染色体组,C错误;
D、如果①细胞的分裂过程中,有一对同源染色体没有分离,移向了同一极,那么形成的4个花粉粒染色体数为11条、11条、9条、9条,4个花粉粒中染色体数目都异常,D错误。
故选B。
13. 某生物兴趣小组观察了几种二倍体(染色体数为2N)生物处于不同分裂时期的细胞,并根据观察结果绘制出如下图形。下列说法中正确的是( )
A. 甲图所示细胞处于有丝分裂后期,在此时期之前细胞中央出现细胞板
B. 乙图所示细胞可能处于减数第一次分裂后期,发生同源染色体的分离
C. 乙图所示细胞可能处于有丝分裂中期,此阶段染色体的着丝粒发生分裂
D. 如果丙图表示睾丸内的几种细胞,则C组细胞可发生联会并形成四分体
【答案】B
【解析】
【分析】根据题意和图示分析可知:图甲细胞中含有同源染色体,着丝点分裂,染色体移向细胞两极,处于有丝分裂后期;图乙中染色体、染色单体、DNA之间的比例为1∶2∶2,并且染色体数为2N,因此可能处于有丝分裂的前期或中期、减数第一次分裂的前期、中期后期;图丙中,A组细胞中染色体数为N,即染色体数目减半,可以表示减数第二次分裂的前期、中期、末期;B组细胞中染色体数目为2N,可以表示有丝分裂的间期、前、中、末期,减数第一次分裂和减数第二次分裂后期;C组细胞中染色体数目为4N,为体细胞的两倍,只可能表示有丝分裂的后期。
【详解】A、甲图细胞中有同源染色体,且姐妹染色单体分离,处于有丝分裂后期,但细胞板应在下一时期末期形成,A错误;
BC、乙图中染色体数目为 2N ,每条染色体上有两条染色单体、两个DNA分子,可能处于减数第一次分裂后期,此时可发生同源染色体的分离;也可能处于有丝分裂中期,但有丝分裂中期着丝粒不分裂,B正确,C错误;
D、发生联会的细胞处于减数第一次分裂前期,此时细胞中染色体数目为2N ,而题图中C组细胞的染色体数目为4N ,D错误。
故选B。
14. 摩尔根通过果蝇眼色的杂交实验,证明了萨顿的假说。如图为果蝇眼色杂交图解,下列相关叙述错误的是( )
A. 萨顿通过观察蝗虫细胞的染色体变化规律,推论出基因在染色体上的假说
B. 控制果蝇红眼和白眼的一对等位基因的遗传遵循分离定律
C. 因为只有雄果蝇出现白眼,摩尔根提出的假说是“控制白眼的基因位于Y染色体上”
D. 果蝇种群中白眼性状的遗传具有“白眼雄果蝇多于白眼雌果蝇”的特点
【答案】C
【解析】
【分析】1、萨顿运用类比推理提出了基因在染色体上的假说。
2、摩尔根运用假说-演绎法通过果蝇杂交实验证明了萨顿假说。假说—演绎法包括“提出问题→作出假设→演绎推理→实验检验→得出结论”五个基本环节。
【详解】A、萨顿通过观察蝗虫的体细胞、精子和卵细胞、受精卵中染色体的变化情况,推论出基因在染色体的假说,A正确;
B、由于果蝇的红眼和白眼是一对相对性状,亲本具有这一对相对性状,而F1均为红眼,F2红眼和白眼的数量比是3:1,这样的遗传表现符合分离定律,B正确;
C、实验结果为:F1均为红眼,F2红眼和白眼的数量比是3:1,且白眼均为雄果蝇,摩尔根提出假说“控制白眼基因在X染色体上,Y染色体上不含有它的等位基因”可以解释以上的实验结果,C错误;
D、果蝇白眼性状的遗传为伴X隐性遗传,而伴X隐性性状的遗传特点是雄性个体多于雌性个体,故果蝇白眼性状的遗传具有“白眼雄果蝇多于白眼雌果蝇”的特点,D正确。
故选C。
15. 芦花鸡羽毛上有黑白相间的横斑条纹,这是由位于Z染色体上的显性基因B决定的,当它的等位基因b纯合时,鸡表现为非芦花,羽毛上没有横斑条纹。若公鸡甲与母鸡乙交配,所得子代中非芦花公鸡占1/4,则( )
A. 公鸡甲的表现为芦花,母鸡乙的表现为非芦花
B. 公鸡甲的表现为芦花,母鸡乙的表现为芦花
C. 公鸡甲的表现为非芦花,母鸡乙的表现为非芦花
D. 公鸡甲的表现为非芦花,母鸡乙的表现为芦花
【答案】A
【解析】
【分析】已知芦花鸡羽色有黑毛相间的横斑条纹,由Z染色体上显性基因B决定,当它的等位基因b纯合时,鸡表现为非芦花,羽毛上没有横斑条纹;则芦花鸡的基因型为ZBZB、ZBZb、ZBW,非芦花鸡的基因型为ZbZb少、ZbW,
【详解】非芦花公鸡的基因型为ZbZb,若公鸡甲与母鸡乙交配,所得子代中非芦花公鸡占1/4,则公鸡甲产生含Zb配子的概率为1/2,母鸡乙产生含Zb配子的概率也为1/2,因此,公鸡甲的基因型为ZBZb(芦花),母鸡乙的基因型为ZbW(非芦花),A正确,BCD错误。
故选A。
16. 一位患有单基因显性遗传病的妇女(其父亲与丈夫表现型正常)想生育一个健康的孩子。医生建议对极体进行基因分析,筛选出不含该致病基因的卵细胞,采用试管婴儿技术辅助生育后代,技术流程示意图如下。下列叙述正确的是( )
A. 可判断该致病基因位于X染色体上
B. 可选择极体1或极体2用于基因分析
C. 自然生育患该病子女的概率是25%
D. 极体1可能含有0或1或2个致病基因
【答案】B
【解析】
【分析】1、一位患有单基因显性遗传病的妇女,进行基因分析可筛选出不含该致病基因的卵细胞,说明该患病妇女为杂合子。
2、一个卵原细胞减数分裂产生三个第二极体和一个卵细胞,极体最终退化消失。
3、通常说的“卵子”指次级卵母细胞,精卵结合指的是成熟的精子与次级卵母细胞识别,在入卵的同时,次级卵母细胞完成减数第二次分裂产生卵细胞,最后完成精核与卵核的融合。
【详解】A、由题意可知,患病妇女为杂合子,该显性致病基因可以位于常染色体上,也可以位于X染色体上,A错误;
B、卵原细胞减数第一次分裂中同源染色体分离,其上基因也随之分离,最终产生一个次级卵母细胞和一个第一极体,二者基因互补,次级卵母细胞减数第二次分裂着丝粒分裂,姐妹染色单体分离,其上基因也随之分离,最终产生一个卵细胞和一个第二极体,二者基因相同,且卵细胞可用于受精,而极体最后退化消失,因此可选择极体1或极体2用于基因分析,B正确;
C、若显性致病基因用A表示,位于常染色体,则患病妇女基因型为Aa,丈夫正常,基因型为aa,自然生育患该病子女(Aa)的概率是1/2,若显性致病基因位于X染色体上,则患病妇女基因型为XAXa,丈夫的基因型为XaY,自然生育患该病子女(XAXa,XAY)的概率是1/4+1/4=1/2,C错误;
D、根据C分析可知,患病妇女为杂合子,经过减数第一次分裂,同源染色体分裂,其上的等位基因也分离,故极体1可能含有0或2个致病基因,D错误。
故选B。
17. 枯草芽孢杆菌有能合成组氨酸(His+)和不能合成组氨酸(His-)两种类型。将His+菌株的细胞提取液去除掉绝大部分蛋白质、糖类后用酶处理,再将处理后的提取液加入His-菌株的培养液中,一段时间后获得了His+菌株。上述酶不可能是( )
A. RNA酶 B. DNA酶 C. 蛋白酶 D. 组氨酸合成酶
【答案】B
【解析】
【分析】1、核酸是一切生物的遗传物质。
2、细胞类生物含有DNA和RNA两种核酸,它们的细胞质遗传物质和细胞核遗传物质均为DNA。
3、病毒只有一种核酸,它的遗传物质是DNA或RNA。
4、对所有的生物来说,DNA是主要的遗传物质。
【详解】基因可以控制生物的性状,而基因位于DNA上。将从这种菌中提取的某种物质,加入到培养基中,培养不能合成组氨酸的枯草杆菌,结果获得了活的能合成组氨酸的枯草杆菌。这说明获得的枯草杆菌中含有能够控制合成组氨酸的基因,因此该物质为DNA,则加入的酶不能是DNA酶,B符合题意。
故选B。
18. 端粒的3'端为含100~200个核苷酸的单链DNA,这段单链DNA可侵入端粒的双链区,并与其中的1条DNA链配对形成1个置换环(D-loop,如图所示)。下列说法正确的是( )
A. 在端粒的D-loop结构中,嘌呤数一定等于嘧啶数
B. 端粒中DNA与蛋白质的结合遵循碱基互补配对原则
C. 在有丝分裂过程中,每条染色体上含有2个或4个端粒
D. 细菌中不含端粒结构,没有DNA和蛋白质形成的复合体
【答案】C
【解析】
【分析】端粒学说:每条染色体的两端都有一段特殊序列的DNA—蛋白质复合体,称为端粒。端粒DNA序列在每次细胞分裂后会缩短一截。随着细胞分裂次数的增加,截短的部分会逐渐向内延伸。在端粒DNA序列被“截”短后,端粒内侧正常基因的DNA序列就会受到损伤,结果使细胞活动渐趋异常。
【详解】A、在端粒的D-loop结构中,D-loop是三链DNA杂合片段,端粒的DNA呈单链结构,嘌呤数不一定等于嘧啶数,因此,在端粒的D-loop结构中,嘌呤数不一定等于嘧啶数,A错误;
B、蛋白质中不含碱基,端粒中DNA与蛋白质的结合不遵循碱基互补配对原则,B错误;
C、每条染色体两端都有一段特殊序列的DNA称为端粒,染色体复制后含有两条染色单体,因此每条染色体含有2个或4个端粒,C正确;
D、细菌是原核生物,无染色体,不含端粒结构,但细菌的拟核中也有DNA和蛋白质形成的复合体,如:DNA与DNA聚合酶结合,催化复制,D错误。
故选C。
19. 在一个 DNA分子中,腺嘌呤与胸腺嘧啶之和占全部碱基总数的42%。若其中一条链的胞嘧啶占该链碱基总数的30%,则另一条链上,胞嘧啶占该链碱基总数的( )
A. 21% B. 30% C. 28% D. 48%
【答案】C
【解析】
【分析】DNA分子一般是双链结构,两条链上的碱基由氢键连接形成碱基对,且遵循A与T配对、G与C配对的碱基互补配对原则,配对的碱基相等。
【详解】由题意知,DNA分子中A+T=42%,根据碱基互补配对原则,DNA分子的每一条单链中均为A+T=42%,DNA分子中一条链C=30%,则G=1-42%-30%=28%,则另一条链上,胞嘧啶占该链碱基总数的28%,C正确,ABD错误。
故选C。
20. 将果蝇精原细胞的染色体DNA都被放射性元素标记后,转至不含标记元素的培养液中继续培养,追踪某一个精原细胞经过一次有丝分裂和一次减数分裂后产生的有放射性标记的子细胞数,不可能是( )
A. 2 B. 4 C. 6 D. 8
【答案】A
【解析】
【分析】DNA分子复制时,以DNA的两条链为模板,合成两条新的子链,每个DNA分子各含一条亲代DNA分子的母链和一条新形成的子链,称为半保留复制。
【详解】果蝇精原细胞中有8条染色体,用放射性元素标记精原细胞的核DNA分子双链,再将这些细胞转入不含标记元素的培养液中继续培养,该细胞完成一次有丝分裂后,产生的2个子细胞中,每条染色体的DNA上都只有1条链被标记,再经历一次减数分裂后,由于DNA半保留复制,复制后的同一条染色体的两条姐妹染色单体中一条被标记,一条不被标记。减数第一次分裂形成的次级精母细胞中的4条染色体都只有一条被标记的染色单体,由于减数第二次分裂后期染色体移向细胞两极是随机的,因此,产生的8个子细胞中,最少有4个细胞中的染色体标记,故BCD正确,A错误。
21. 下图为中心法则示意图。下列相关叙述正确的是( )
A. 病毒的遗传信息都会沿着④或⑤流动
B. 减数分裂前的间期会发生过程①②③
C. 除了③过程外,其他4个过程所需原料相同
D. 过程①④所发生的碱基互补配对方式相同
【答案】B
【解析】
【分析】分析题图,①表示DNA分子复制,②表示转录,③表示翻译,④表示逆转录,⑤表示RNA复制。
【详解】A、图中的①~⑤表示的过程分别是 DNA的复制、转录、翻译、逆转录和RNA的复制,只有部分病毒(RNA病毒)的遗传信息可以会沿着④或⑤流动,A错误;
B、减数分裂前的间期会发生DNA分子复制和有关蛋白质的合成,故会发生①②③过程,B正确;
C、③是翻译过程,该过程的原料是氨基酸,而①和④的原料是脱氧核苷酸,②的原料是核糖核苷酸,C错误;
D、过程①的碱基互补配对方式是A-T、T-A、G-C、C-G,而④逆转录过程的碱基互补配对方式是A-T、U-A、G-C、C-G,不完全相同,D错误。
故选B。
22. 20世纪60年代,科学家应用有机化学和酶学技术制备了有规律的双核苷酸或多核苷酸重复序列,进行了一系列的实验,下表显示了部分实验结果。下列相关叙述不正确的是( )
模板
产生的多肽序列
实验一
多聚UC(…UCUCUCUCUCUC…)
…Leu-Ser-Leu-Ser…
实验二
多聚UCU(…UCUUCUUCUUCU…)
…Phe-Phe-Phe…
…Ser-Ser-Ser…
…Leu-Leu-Leu…
A. 以上系列实验的目的是破译遗传密码子
B. 多聚核苷酸在实验中执行mRNA的作用
C. 该实验体系中仅有模板与原料即可获得肽链
D. 仅依据表中结果不能确定氨基酸对应的密码子
【答案】C
【解析】
【分析】翻译的过程:以mRNA为模板,核糖体沿着mRNA移动,tRNA负责转运氨基酸,氨基酸在酶的作用下,脱水缩合形成肽链。
【详解】A、以上系列实验的目的是破译遗传密码子,A正确;
B、多聚核苷酸在实验中充当了合成肽链的模板,执行mRNA的作用,B正确;
C、该实验体系不仅需要模板与原料,还需要能量等条件,C错误;
D、一种氨基酸可以对应多种密码子,仅依据表中结果不能确定氨基酸对应的密码子,D正确。
故选C。
23. 下列关于表观遗传的说法,错误的是( )
A. 同卵双胞胎的微小差异与表观遗传有关
B. 组蛋白发生乙酰化修饰与表观遗传有关
C. DNA序列及基因的表达水平均未改变
D. 表观遗传导致的生物性状改变可以遗传
【答案】C
【解析】
【分析】表观遗传是生物体基因的碱基序列保持不变,但基因表达和表型发生可遗传变化的现象,常见的修饰有甲基化和组蛋白乙酰化等。
【详解】A、基因组成相同的同卵双胞胎,遗传物质相同,但表型具有微小差异,这种现象的发生可能与表观遗传有关,A正确;
B、组蛋白乙酰化也会影响基因的表达,进而形成表观遗传的现象,B正确;
C、表观遗传是生物体基因的碱基序列保持不变,但基因表达和表型发生可遗传变化的现象,C错误;
D、表观遗传导致的生物性状改变可以遗传给后代,使后代出现同样的表型,D正确。
故选C。
24. 高危型人乳头状瘤病毒(HPV)持续感染是宫颈癌的主要病因,HPV(DNA病毒)基因组整合到人体基因组被认为是HPV持续感染的分子基础,也是引发宫颈癌的关键步骤。近期,浙江大学陆燕、刘鹏渊进行了研究,揭示了HPV在宫颈癌基因组中的精细整合结构及其新致癌机制。下列说法错误的是( )
A. HPV的整合可能会导致细胞发生基因突变
B. HPV的整合将导致原癌基因和抑癌基因表达受阻
C. 基因整合过程中会有磷酸二酯键的断裂和形成
D. 子宫颈细胞癌变后,细胞的形态结构会发生改变
【答案】B
【解析】
【分析】细胞癌变的根本原因是原癌基因和抑癌基因发生基因突变。细胞癌变与原癌基因和抑癌基因发生基因突变有关,癌细胞具有的特征有:无限增殖、形态结构发生显著变化细胞膜上的糖蛋白减少、细胞之间的黏着性降低、易在体内分散转移。
【详解】A、细胞发生癌变的原因是基因突变,HPV(DNA病毒)基因组整合到人体基因组被认为是HPV持续感染的分子基础,也是引发宫颈癌的关键步骤,故HPV的整合可能会导致细胞发生基因突变,A正确;
B、原癌基因突变或过量表达会导致相应蛋白质活性过强,可能导致细胞癌变,故HPV的整合可能导致原癌基因表达过量,而引发细胞癌变,B错误;
C、HPV会整合到人的基因组中,该过程中涉及DNA的重组,DNA单链之间的化学键是磷酸二酯键,故基因整合过程中会有磷酸二酯键的断裂和形成,C正确;
D、子宫颈细胞癌变后,细胞的形态结构会发生改变,且会出现糖蛋白减少,黏着性降低等现象,D正确。
故选B。
25. 下列关于人类遗传病的叙述,正确的是( )
遗传病类型
致病原因
预防措施
A
21三体综合征
染色体数目变异
产前染色体检查
B
囊性纤维化
基因发生碱基的替换
产前基因诊断
C
猫叫综合征
染色体某片段移接到另一条非同源染色体上
产前染色体检查
D
镰状细胞贫血
显性致病基因引起
孕妇血细胞检查
A. A B. B C. C D. D
【答案】A
【解析】
【分析】人类遗传病的类型人类遗传病是因为遗传物质改变而引起的疾病。包括单基因遗传病、多基因遗传病和染色体异常遗传病,单基因遗传病是由一对等位基因控制的;多基因遗传病是由多对等位基因控制的;染色体异常遗传病包括染色体结构异常(如猫叫综合征)和染色体数目异常(如21三体综合征)。
【详解】A、21三体综合征属于染色体遗传遗传病,病因是细胞中染色体数目多了一条21号染色体,可通过产前染色体检查进行确诊,A正确;
B、囊性纤维化是基因突变导致的遗传病,相关基因中缺失了三个碱基导致转运氯离子的蛋白质中缺失了一个氨基酸引起的,需要借助基因诊断进行检测,B错误;
C、猫叫综合征属于染色体异常遗传病,是由于5号染色体缺失一段引起的,可借助产前染色体检查进行确诊,C错误;
D、镰状细胞贫血是由于基因突变引起的,属于隐性遗传病,无法通过孕妇血细胞检查确诊,D错误。
故选A。
26. 玉米细胞的两对同源染色体发生某种变异后,在减数分裂时出现“十字形”的联会情况(如图,其中染色体上的小写字母代表染色体片段),并且存在邻近分离和交替分离两种染色体分离方式,产生配子的情况如下图。已知只有具有完整染色体组的配子(染色体片段既无重复也无缺失)才可育。不考虑其他变异情况,下列关于该变异的说法,错误的是( )
A. 变异类型是染色体结构变异,可以通过光学显微镜观察到
B. 邻近分离产生配子均不育,交替分离产生的配子均可育
C. 与正常生殖细胞相比,能遗传给子代的配子种类数会变少
D. 邻近分离产生的配子,有一部分的染色体数目会发生改变
【答案】D
【解析】
【分析】1、1、染色体变异是指染色体结构和数目的改变。染色体结构的变异主要有缺失、重复、倒位、易位四种类型。染色体数目变异可以分为两类:一类是细胞内个别染色体的增加或减少,另一类是细胞内染色体数目以染色体组的形式成倍地增加或减少。
2、染色体组是指细胞中的一组非同源染色体,它们在形态和功能上各不相同,但是携带着控制一种生物生长发育、遗传和变异的全部信息。染色体组的特点是不含同源染色体,不含等位基因。
【详解】A、根据图示可知,染色体的某一片段移接到另一条非同源染色体上,这种变异属于染色体结构变异,可以通过光学显微镜观察到,A正确;
B、根据题干信息“只有具有完整染色体组的配子(染色体片段既无重复也无缺失)才可育”,可以发现,邻近分离产生的所有配子的染色体组不完整(缺失或重复),因此均不可育;而交替分离产生的配子具有完整的染色体组,所以均可育,B正确;
C、以非同源染色体上的两对等位基因为例,正常生殖细胞由于自由组合可产生4种配子,均可遗传给后代;但发生此变异后,发生邻近分离的配子不育,无法遗传给子代,能遗传给子代的只有交替分离产生的2种配子,C正确;
D、据图分析,邻近分离产生的配子,染色体数目均未不会发生改变,D错误。
故选D。
27. 2022年诺贝尔生理学或医学奖获得者万特·佩博在已灭绝古人类基因组和人类演化研究方面做出杰出贡献。如图为现代人类演化的部分路线,研究发现欧洲血统的现代人类中大约有1%至4%的基因来自尼安德特人。下列叙述正确的是( )
A. 非洲人不具有上述1%至4%的尼安德特人的基因,说明他们没有共同的祖先
B. 4万年前迁入欧洲的晚期智人与尼安德特人可能经历了激烈的生存斗争
C. 基因测序是研究生物进化最直接、最重要的证据
D. 线粒体DNA发生的突变不能为生物进化提供原材料
【答案】B
【解析】
【分析】可遗传的变异是不定向的,为进化提供了原材料,自然选择决定了进化的方向。
【详解】A、欧洲血统的现代人类和非洲人都是由直立人演化而来的,说明他们有共同的祖先,A错误;
B、4万年前迁入欧洲的晚期智人与生活于40~3万年前的尼安德特人时间上存在交集,由于生存空间的限制,可能经历了激烈的生存斗争,B正确;
C、化石是研究生物进化最直接、最重要的证据,C错误;
D、突变和基因重组是生物进化的原材料,线粒体DNA发生的突变也能为生物进化提供原材料,D错误。
故选B。
28. 某兴趣小组按照“探究抗生素对细菌的选择作用”的实验步骤,分别使用含相同浓度艾叶汁和氨苄青霉素的两种滤纸片对大肠杆菌进行选择培养,测量抑菌圈的直径变化如下图所示。下列叙述正确的是( )
A. 连续培养时应从抑菌圈边缘的菌落上挑取大肠杆菌
B. 艾叶汁和氨苄青霉素使大肠杆菌发生定向突变
C. 氨苄青霉素诱导产生耐药性突变的效果更好
D. 艾叶汁的抑菌效果比氨苄青霉素更好
【答案】A
【解析】
【分析】在自然选择的作用下,具有有利变异的个体有更多的机会产生后代,种群中相应基因的频率会不断提高;相反,具有不利变异的个体留下后代的机会少,种群中相应基因的频率会下降。因此,在自然选择的作用下,种群的基因频率会发生定向改变,导致生物朝着一定的方向不断进化。
【详解】A、抗生素能够杀死细菌,抑菌圈边缘抗生素浓度较低,可能存在具有耐药性的细菌,因此要从抑菌圈边缘的菌落上挑取细菌,A正确;
B、突变具有不定向性,B错误;
C、氨苄青霉素并不诱导细菌产生抗药性突变,只是作为选择压力对耐药性突变起选择作用,C错误;
D、艾叶汁的抑菌圈比氨苄青霉素的抑菌圈小,说明艾叶汁比氨苄青霉素的抑菌效果更弱,D错误。
故选A。
29. 黑腹果蝇的灰身和黄身是一对相对性状,其中灰身是显性性状,由位于X染色体上的B和b基因控制。若亲代果蝇的基因型为XBXB和XbY,每代果蝇随机交配,则各代雌、雄果蝇中b基因频率的变化曲线如下图所示。若每代能繁殖出足够数量的个体,下列叙述中错误的是( )
A. 图中雄性b基因的频率总与上代雌性个体b基因的频率相等
B. 图中雌性个体b基因的频率总是等于上代雌性与雄性b基因频率的平均值
C. 子三代的雌性中b基因的频率为3/8,雄性中b基因的频率为1/4
D. 在随机交配产生的各代群体中b基因和B基因的频率也会发生波动
【答案】D
【解析】
【分析】基因频率的计算方法:
(1)一个等位基因的频率=该等位基因纯合子的频率+1/2杂合子的频率;
(2)在种群中一对等位基因的频率之和等于1,基因型频率之和也等于1。
【详解】A、雄性b基因来自上一代的雌性,则图中雄性b基因的频率总与上代雌性个体b基因的频率相等,A正确;
B、据图可知,雌性个体b基因来自上一代的雄性和雌性,故雌性个体b基因的频率总是等于上代雌性与雄性b基因频率的平均值,B正确;
C、据题分析,亲代中XBXB和XbY,雌性个体b基因的频率为0;雄性b基因频率=1,群体中b基因频率是1/3;子一代基因型为XBXb和XBY,雌性个体b基因的频率=1/2,雄性b基因频率=0,群体中b基因频率=1/3;子二代为XBXB:XBXb:XBY:XbY=1:1:1:1,雌性个体b基因的频率=1/4,雄性b基因频率=1/2,群体中b基因频率=1/3;子三代基因型为XBXB:XBXb:XbXb:XBY:XbY=3:4:1:6:2,则子三代雌性中b基因的频率为6/16=3/8,雄性中b基因的频率为2/8,群体中b基因频率=1/3,C正确;
D、据图可知,在随机交配产生的各代群体中b基因和B基因的频率不变,D错误。
故选D。
30. 东非维多利亚湖生活着500多种丽鱼,这些丽鱼由一个原始物种进化形成。湖中无任何地理障碍,数百种丽鱼快速形成的关键因素可能是性选择——不同体表颜色的雄鱼选择特殊颜色的雄鱼交配,以致形成了不同群体独特的摄食习性和色彩花纹独特的体表,最终导致新物种形成。下列叙述正确的是( )
A. 大量丽鱼新物种的形成说明隔离不是物种形成的必要条件
B. 性选择导致丽鱼颌部结构和体表特征发生了不定向的变异
C. 维多利亚湖中各丽鱼种群基因库不断发生着变化
D. 性选择体现了物种间相互影响协同进化
【答案】C
【解析】
【分析】现代生物进化理论的基本观点:种群是生物进化的基本单位,生物进化的实质在于种群基因频率的改变。突变和基因重组、自然选择及隔离是物种形成过程的三个基本环节,通过它们的综合作用,种群产生分化,最终导致新物种的形成。其中突变和基因重组产生生物进化的原材料,自然选择使种群的基因频率发生定向的改变并决定生物进化的方向,隔离是新物种形成的必要条件。
【详解】A、维多利亚湖中不同丽鱼属于不同的物种,它们之间一定存在生殖隔离,因此隔离是物种形成的必要条件,A错误;
B、变异是不定向的,性选择决定了丽鱼颌部结构和体表特征形成的方向,B错误;
C、结合题干“形成了不同群体独特的摄食习性和色彩花纹独特的体表”,可推测维多利亚湖中各丽鱼种群基因库不断发生着变化,C正确;
D、能进行性选择的是,能进行交配且产生可育后代的个体,意味着能进行性选择的不存在生殖隔离,是同一物种,故性选择未体现物种间相互影响协同进化,D错误。
故选C。
二、非选择题
31. 下面的系谱图表示了受一对等位基因控制的山羊某种性状遗传,图中深色表示该种性状的表现者。在不考虑染色体变异和基因突变的条件下,回答下列问题:
(1)据系谱图推测,该性状为___________(填“隐性”或“显性”)性状。
(2)控制该性状的基因__________(填“可能”或“不可能”)位于Y染色体上。
(3)若控制该性状的基因位于常染色体上,则系谱图中一定是杂合子的个体除了I-2、Ⅱ-1还有_________;Ⅲ-2无法确定是否是杂合子,它是杂合子的概率是__________。
(4)已知控制该性状的基因位于常染色体上或只位于X染色体上,请以第Ⅲ代个体为材料设计实验验证属于哪一种情况。要求以第Ⅲ代某个体的形式写出亲本的杂交组合,并预期基因只位于X染色体上的实验结果__________。
【答案】(1)隐性 (2)不可能
(3) ①. Ⅱ-2、Ⅱ-4、Ⅲ-4 ②. 2/3
(4)杂交组合:Ⅲ-3与Ⅲ-4多次交配。基因只位于X染色体上的实验结果为:后代雄性个体全部表现为该性状(隐性),雌性个体全部表现为显性
【解析】
【分析】分析遗传系谱图:图中Ⅱ-1、Ⅱ-2不是深色,Ⅲ-1深色,说明深色为隐性性状,据此答题。
【小问1详解】
分析系谱图,Ⅲ-1出现该性状,但其双亲Ⅱ-1和Ⅱ-2均不表现该性状,说明该性状为隐性性状。
【小问2详解】
若控制该性状的基因仅位于Y染色体上,则该性状由Y染色体传递,因此表现该性状个体的所有雄性后代和雄性亲本都表现该性状,而雌性个体不会表现该性状,而图中的III-3是雌性,出现该性状,说明不可能位于Y染色体上。
【小问3详解】
若控制该性状的基因位于常染色体上,设相关基因是A、a,则图中的I-1、III-1、Ⅱ-3、III-3均为aa,故图中一定是杂合子的个体有I-2、Ⅱ-1、Ⅱ-2、Ⅱ-4、Ⅲ-4;由于Ⅱ-1、Ⅱ-2都是杂合子,则Ⅲ-2基因型可能为AA或Aa,是杂合子的概率为2/3。
【小问4详解】
若控制该性状的基因仅位于X染色体上(设为A、a),由(1)可知该性状为隐性遗传,Ⅲ-3表现该性状,则其基因型为XaXa,III-4是XAY,故可让Ⅲ-3与Ⅲ-4多次交配,若基因只位于X染色体上,预期结果是后代雄性个体基因型是XaY,全部表现为该性状(隐性),雌性个体XAXa,全部表现为显性。
32. 回答下列与遗传有关的问题:
(1)蝴蝶的紫翅(M)对黄翅(m)为显性,绿眼(N)对白眼(n)为显性,其性别决定方式为 ZW型。两纯合的蝴蝶杂交后代的雌雄个体交配,子二代个体中,紫翅与黄翅的个体数比值为3:1,白眼与绿眼的个体数比值为1:3.据此,能否确定控制翅色与眼色的基因位于两对同源染色体上? 试说明理由。_____。
(2)若两对基因位于两对常染色体,则蝴蝶的基因型有_______种; 若控制翅色的基因位于Z染色体上,控制眼色的基因位于常染色体上,则雌性蝴蝶的基因型有_______种。
(3)已知玉米子粒紫色基因(E)、白色基因(e)、非甜基因(F)、甜基因(f)均位于2号染色体上,E或F基因均纯合致死,现欲通过一代杂交得到紫色非甜玉米新品系(该品系自交后代不发生性状分离),将选择的两个亲本的基因在染色体上的位置绘制在下图中____。
【答案】(1)否,子二代中的单性状的表现型及比例仅能说明两对基因分别符合基因的分离定律,本实验未统计性状组合的表现型及比例,即未证明两对等位基因是否互不干扰,因此无法推导出两对基因位于两对同源染色体上
(2) ①. 9 ②. 6
(3)
【解析】
【分析】分离定律的实质是杂合体内等位基因在减数分裂生成配子时随同源染色体的分开而分离,进入两个不同的配子,独立的随配子遗传给后代。
自由组合定律的实质是:位于非同源染色体上的非等位基因的分离或自由组合是互不干扰的;在减数分裂过程中,同源染色体上的等位基因彼此分离的同时,非同源染色体上的非等位基因自由组合。
【小问1详解】
子二代中的单性状的表现型及比例仅能说明两对基因分别符合基因的分离定律,本实验未统计性状组合的表现型及比例,即未证明两对等位基因是否互不干扰,因此无法推导出两对基因位于两对同源染色体上
小问2详解】
若两对基因位于两对常染色体,则蝴蝶的基因型有9种(MMNN、MMNn、MMnn、MmNN、MmNn、Mmnn、mmNN、mmNn、mmnn) ; 若控制翅色的基因位于Z染色体上,控制眼色的基因位于常染色体上,则雌性蝴蝶的基因型有6种(NNZMW、NNZmW、NnZMW、NnZmW、nnZMW、nnZmW)。
【小问3详解】
选择基因型为 的两个亲本杂交可以得到紫色非甜玉米新品系EeFf(该品系自交后代不发生性状分离)。
33. 铜绿假单胞菌是在医院内感染的主要病原菌之一,常见于烧伤、重症监护病房的病人。研究人员欲利用铜绿假单胞菌噬菌体杀灭铜绿假单胞菌, 将噬菌体PaP1的DNA和噬菌体JG 的蛋白质外壳重组成重组噬菌体,重组噬菌体、噬菌体JG和噬菌体PaP1对不同类型的铜绿假单胞菌(PA1、PAO1)的吸附率如图所示,回答下列问题:
(1)根据 B、C组的实验结果可以得出的实验结论是____,比较A、B、C三组的实验结果可知,噬菌体对铜绿假单胞菌的吸附主要取决于其_____(填“DNA”或“蛋白质外壳”)的种类。
(2)重组噬菌体繁殖产生的子代噬菌体,主要侵染铜绿假单胞菌____(填“PAO1”或“PA1”),理由是_____。
(3)铜绿假单胞菌的基因H和 N编码各自蛋白质的前 3个氨基酸的 DNA序列如下图所示,起始密码子均为AUG。若基因H的箭头所指碱基对G-C 突变为 T-A,其对应密码子的变化是_____。基因N转录时以____链为模板。
【答案】(1) ①. 噬菌体JG主要侵染铜绿假单胞菌PAO1,噬菌体PaP1主要侵染铜绿假单胞菌PA1 ②. 蛋白质外壳
(2) ①. PA1 ②. 重组噬菌体的DNA来自噬菌体PaP1,产生的子代噬菌体的蛋白质外壳和噬菌体PaP1的相同,因此子代噬菌体主要侵染铜绿假单胞菌PA1
(3) ①. 由GUC变为UUC ②. a
【解析】
【分析】噬菌体没有细胞结构,只能寄生在活细胞内,故噬菌体和铜绿假单胞菌之间的种间关系是寄生。噬菌体侵染铜绿假单胞菌时,其尾丝蛋白通过与细胞壁上的脂多糖结合进而吸附在铜绿假单胞菌表面,不同噬菌体的尾丝蛋白不同,这就使得噬菌体的侵染具有高度的特异性(专一性)。
【小问1详解】
分析题图,噬菌体JG对PAO1铜绿假单胞菌的吸附率高,噬菌体PaP1对PAl铜绿假单胞菌的吸附率高,所以噬菌体JG主要侵染铜绿假单胞菌PAO1,噬菌体PaPI主要侵染铜绿假单胞菌PAI;通过比较A、B、C三组的实验结果可知,重组噬菌体对铜绿假单胞菌的吸附率高,与噬菌体JG相似,重组噬菌体由噬菌体PaP1的DNA和噬菌体JG的蛋白质外壳组成,所以噬菌体对铜绿假单胞菌的吸附主要取决于其蛋白质外壳。
【小问2详解】
重组噬菌体的DNA来自噬菌体PaP1,产生的子代噬菌体的蛋白质外壳和噬菌体PaP1的相同,因此子代噬菌体主要侵染铜绿假单胞菌PA1。
【小问3详解】
起始密码子AUG,根据碱基互补配对原则可知:可知基因N转录时以a链为模板,基因H转录时以b链模板。若基因H的箭头所指碱基对G-C突变为T-A,根据碱基互补配对原则,其对应密码子由GUC变为UUC。
34. 类黄酮在植物应答各种环境胁迫和种皮发育调控中起着重要作用。通过甲基磺酸乙酯(EMS)诱变具有耐高盐特性的拟南芥,筛选获得 1个拟南芥突变体。与野生型拟南芥(不耐高盐褐色种皮)相比,突变体成熟的种子颜色为黄色,其种皮性状由5号染色体上单基因控制。回答下列问题:
(1)研究发现,拟南芥黄色种子出现的原因是5号染色体上某基因的碱基C变为T,使得甘氨酸突变为谷氨酸。这种变异改变了基因的_____(“种类”、“数量”或“种类和数量”)。将黄色种皮突变体与野生型拟南芥杂交,若子代的表型及比例为_____,说明该变异类型为隐性突变。
(2)正常情况下,植物体细胞内染色体数目是以_____为基数成倍存在,如拟南芥(2n=10),若二倍体在胚或幼苗时期受某种因素影响,体细胞进行有丝分裂时,_______,会形成四倍体。
(3)染色体数目变异也可能由于细胞中个别染色体的增加或减少导致,如拟南芥5号染色体多一条称为5号染色体三体。现有不耐高盐(显性)的拟南芥三体(5号染色体多一条)纯合子、耐高盐的二倍体突变体。请你利用最简单的方法,设计实验确定耐高盐基因是否也位于5号染色体上:
①实验方案:______,统计F2的性状表现及比例。
②预期结果及结论:若F2表现型及比例为_______,则耐高盐基因不位于5号染色体上;若F2表现型及比例为______,则耐高盐基因位于5号染色体上。
【答案】(1) ①. 种类 ②. 全为褐色种皮
(2) ①. 一套完整的非同源染色体(或染色体组) ②. (抑制纺锤体的形成)染色体只复制未分离
(3) ①. 不耐高盐的拟南芥三体纯合子和耐高盐的二倍体突变体进行杂交得F₁,将F₁进行自交得F₂ ②. 不耐高盐:耐高盐=3:1 ③. 不耐高盐:耐高盐=31:5
【解析】
【分析】1、基因突变是指DNA中发生碱基对的增添、缺失或替换,而引起的基因碱基序列的改变。基因突变可以产生新基因。
2、染色体数目变异分为两类:一类是细胞内个别染色体的增加或减少,另一类是以细胞内染色体数目以一套完整的非同源染色体为基数成倍地增加或成套地减少。
【小问1详解】
根据题意,5号染色体上某基因的碱基C变为T,这是基因中碱基对的替换,导致基因结构的改变,这种变异属于基因突变,改变了基因的种类,基因的数量并没有发生改变。若为隐性突变,黄色种皮突变体与野生型拟南芥(褐色种皮)杂交,子代均为褐色种皮。
【小问2详解】
正常情况下,植物体细胞内染色体数目是以一套完整的非同源染色体(或染色体组)为基数成倍存在,如拟南芥(2n=10),体细胞中含有2个染色体组。若二倍体在胚或幼苗时期受某种因素影响,体细胞进行有丝分裂时,在有丝分裂前期抑制纺锤体的形成,染色体只复制后期不能分离,会形成四倍体。
【小问3详解】
若发生的染色体数目变异是由于细胞中个别染色体的增加或减少导致,会出现非整倍体。实验方案:将不耐高盐的拟南芥三体纯合子和耐高盐的二倍体突变体进行杂交得F1,将F1进行自交得F2,统计F2的表型及比例。
假设控制不耐高盐和耐高盐的基因分别用A和a表示,如果耐高盐基因不位于5号染色体上,将不耐高盐的拟南芥三体纯合子(AA)和耐高盐的二倍体突变体(aa)进行杂交,得F1(Aa),F1自交得F2,根据基因的分离定律,F2表现型及比例为不耐高盐:耐高盐=3:1;如果耐高盐基因位于5号染色体上,将不耐高盐的拟南芥三体纯合子(AAA)和耐高盐的二倍体突变体(aa)进行杂交,F1为1/2Aa,1/2AAa,F1自交得F2,则F2的表型及比例为不耐盐:耐盐=31:5。
四川省成都市第七中学2022-2023学年高一生物下学期期末试题(Word版附解析): 这是一份四川省成都市第七中学2022-2023学年高一生物下学期期末试题(Word版附解析),共28页。试卷主要包含了单项选择题,非选择题等内容,欢迎下载使用。
精品解析:四川省成都市树德中学2022-2023学年高一下学期期末生物试题(解析版): 这是一份精品解析:四川省成都市树德中学2022-2023学年高一下学期期末生物试题(解析版),共35页。试卷主要包含了选择题,非选择题等内容,欢迎下载使用。
四川省成都市七中2022-2023学年高一下学期期末生物试题: 这是一份四川省成都市七中2022-2023学年高一下学期期末生物试题,共11页。试卷主要包含了单项选择题,简答题等内容,欢迎下载使用。

