安徽省蚌埠市2022-2023学年高二生物下学期期末试题(Word版附解析)
展开蚌埠市2022-2023学年度第二学期期末学业水平监测
高二生物
一、单选题
1. 下列与种群密度有关的叙述,正确的是( )
A. 影响种群密度变化的因素主要是年龄结构
B. 调查动物的种群密度时不能采用样方法
C. 样方法调查植物种群密度时应随机取样
D. 统计种群密度时应去掉数据较大的样方
【答案】C
【解析】
【分析】种群的数量特征包括出生率和死亡率、迁入率和迁出率、种群密度、年龄组成(年龄结构)、性别比例,其中出生率和死亡率、迁入率和迁出率决定种群密度的大小,性别比例直接影响种群的出生率,年龄组成预测种群密度变化。
【详解】A、影响种群密度变化的因素主要是出生率、死亡率、迁入率和迁出率,A错误;
B、调查活动能力弱、活动范围小的动物的种群密度可用样方法,B错误;
C、样方法调查植物种群密度时应随机取样,以保证实验结果的准确性,C正确;
D、统计种群密度时,应将采集数据的所有值取平均值,D错误。
故选C。
2. 热带雨林中的木蚁经过森林地表时,常会感染一种真菌的孢子。一经感染,便会脱离蚁群,爬到距地面较近的树叶下面一动不动,形成“僵尸蚂蚁”。木蚁死亡后,真菌从头部萌发,孢子成熟后被释放到雨林地面。以下分析错误的是( )
A. 真菌可能通过释放某些化学物质控制木蚁的神经系统
B. “僵尸蚂蚁”所在树叶温度、湿度适宜真菌的萌发和生长
C. 木蚁和真菌是捕食关系,两者相互选择协同进化
D. “僵尸蚂蚁”体内的有机物为真菌生存提供了所需营养
【答案】C
【解析】
【分析】根据题干信息分析,被某种真菌感染后的木蚁变成了“僵尸蚂蚁”,而真菌利用木蚁的营养物质并从木蚁的头部萌发,待孢子成熟后被释放到雨林地面,说明真菌与木蚁之间的种间关系为寄生。
【详解】A、被真菌感染后的木蚁形成“僵尸蚂蚁”,说明真菌可能通过释放某些化学物质控制木蚁的神经系统,A正确;
B、木蚁死亡后,真菌从头部萌发,说明“僵尸蚂蚁”所在树叶温度、湿度适宜真菌的萌发和生长,B正确;
C、真菌利用木蚁的营养物质并从木蚁的头部萌发,待孢子成熟后被释放到雨林地面,说明真菌与木蚁之间的种间关系为寄生,C错误;
D、“僵尸蚂蚁”体内的有机物为真菌生存提供了所需营养,所以真菌可以从其头部萌发,D正确。
故选C。
3. 稻田中生活着中国圆田螺(以底泥中的腐殖质和水生藻类为食)和水蚯蚓等多种底栖动物,还放养着以底栖动物和杂草为食的河蟹。下列说法正确的是( )
A. 中国圆田螺和水蚯蚓在该生态系统中只是分解者
B. 在一定范围内提高河蟹的种群密度,有利于水稻的生长
C. 河蟹数量的动态变化及与其他物种的种间关系均是群落水平上研究的问题
D. 水蚯蚓、中国圆田螺、河蟹均生活在底层,说明稻田群落中不存在垂直结构
【答案】B
【解析】
【分析】生态系统的结构包括生态系统的组成成分和营养结构,组成成分又包括生产者、消费者、分解者和非生物的物质和能量,营养结构包括食物链和食物网。
【详解】A、中国圆田螺以底泥中的腐殖质和水生藻类为食,因而可以作为分解者,也可作为消费者,水蚯蚓在该生态系统中只是分解者,A错误;
B、河蟹以底栖动物和杂草为食,因此,在一定范围内提高河蟹的种群密度,有利于水稻的生长,B正确;
C、河蟹数量的动态变化属于种群水平上研究的问题,而河蟹与其他物种的种间关系是群落水平上研究的问题,C错误;
D、水蚯蚓、中国圆田螺、河蟹均生活在底层,不能说明稻田群落中不存在垂直结构,因为群落均存在水平结构和垂直结构,D错误。
故选B。
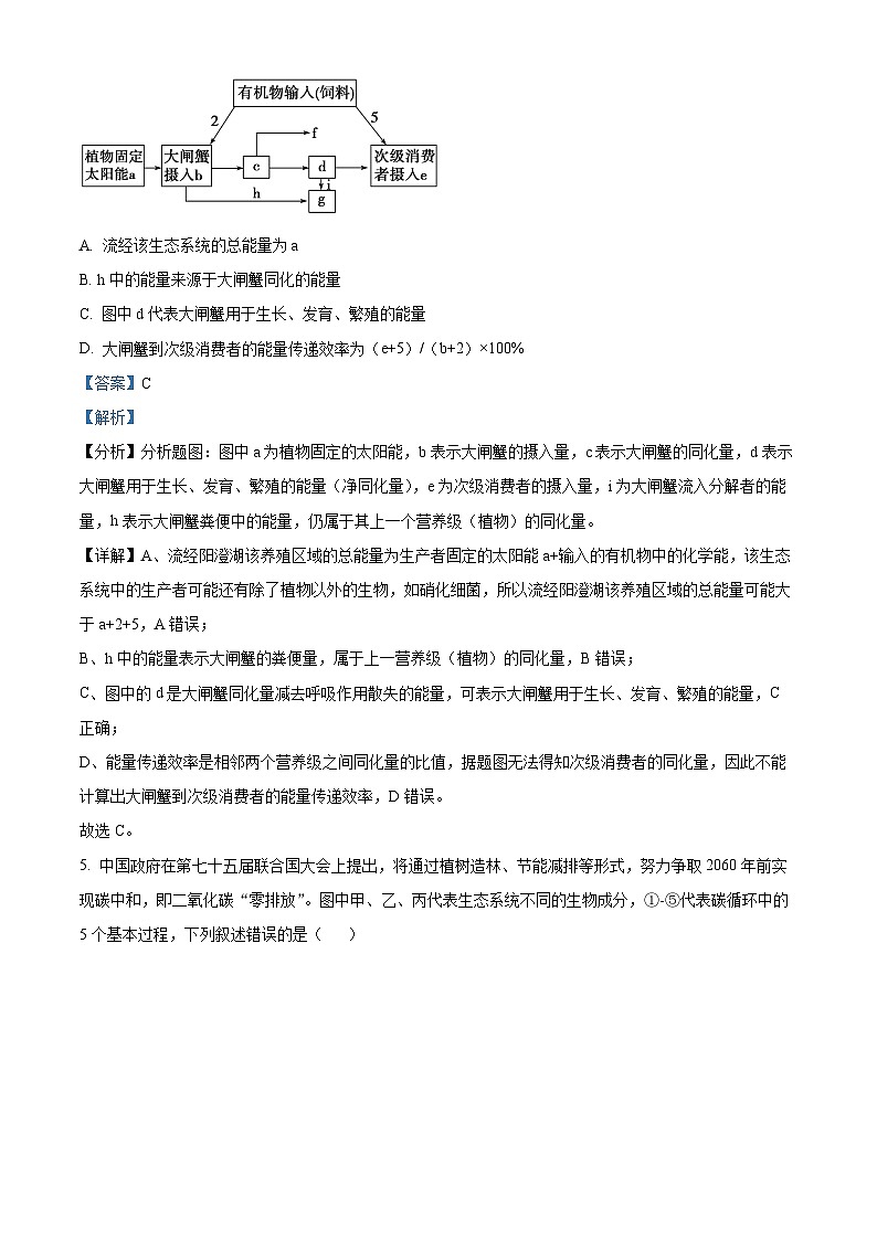
4. 如下图为养殖大闸蟹的阳澄湖某水域生态系统能量流动的部分图解,其中的英文字母表示能量(单位:kJ)。对该图的分析正确的是( )
A. 流经该生态系统的总能量为a
B. h中的能量来源于大闸蟹同化的能量
C. 图中d代表大闸蟹用于生长、发育、繁殖的能量
D. 大闸蟹到次级消费者的能量传递效率为(e+5)/(b+2)×100%
【答案】C
【解析】
【分析】分析题图:图中a为植物固定的太阳能,b表示大闸蟹的摄入量,c表示大闸蟹的同化量,d表示大闸蟹用于生长、发育、繁殖的能量(净同化量),e为次级消费者的摄入量,i为大闸蟹流入分解者的能量,h表示大闸蟹粪便中的能量,仍属于其上一个营养级(植物)的同化量。
【详解】A、流经阳澄湖该养殖区域的总能量为生产者固定的太阳能a+输入的有机物中的化学能,该生态系统中的生产者可能还有除了植物以外的生物,如硝化细菌,所以流经阳澄湖该养殖区域的总能量可能大于a+2+5,A错误;
B、h中的能量表示大闸蟹的粪便量,属于上一营养级(植物)的同化量,B错误;
C、图中的d是大闸蟹同化量减去呼吸作用散失的能量,可表示大闸蟹用于生长、发育、繁殖的能量,C正确;
D、能量传递效率是相邻两个营养级之间同化量的比值,据题图无法得知次级消费者的同化量,因此不能计算出大闸蟹到次级消费者的能量传递效率,D错误。
故选C。
5. 中国政府在第七十五届联合国大会上提出,将通过植树造林、节能减排等形式,努力争取2060年前实现碳中和,即二氧化碳“零排放”。图中甲、乙、丙代表生态系统不同的生物成分,①-⑤代表碳循环中的5个基本过程,下列叙述错误的是( )
A. 碳中和主要依靠有效减少①②③途径来实现
B. 可以通过植树造林等方式增强④途径的作用
C. “零排放”不等于“不排放”,简单来说就是“人为碳排放”≤“人为碳移除”
D. 化石燃料的燃烧是CO2的排放主要来源之一,这一过程也属于生态系统碳循环
【答案】A
【解析】
【分析】据图可知,丙是生产者,乙是消费者,甲是分解者,④是光合作用或化能合成作用,①②③是呼吸作用,据此分析作答。
【详解】A、碳中和是指通过节能减排、植树造林等形式,抵消二氧化碳或温室气体排放,达到相对“零排放”,故途径包括减少图中的①②③并增加④途径来实现,A错误;
B、④是生产者的光合作用,可以通过植树造林等方式增强④途径的作用,以增加CO2的吸收量,B正确;
C、“零排放”不等于“不排放”,简单来说就是“人为碳排放”≤“人为碳移除”,保持二氧化碳的相对较低值,C正确;
D、生态系统碳循环是指组成生物体的碳元素在生物群落和无机环境之间循环往复的过程,化石燃料的燃烧是CO2的排放主要来源之一,这一过程也属于生态系统碳循环,D正确。
故选A。
6. “栾树滴油”主要是蚜虫引起的,树叶上的蚜虫吸汁后会产生大量的分泌物,这些分泌物含有糖分,蚂蚁非常喜欢吃蚜虫分泌物,常用触角拍打蚜虫背部,通过拍打产生的振动频率促使蚜虫分泌“蜜露”。蚜虫受到它的天敌瓢虫袭击时,会从尾部发出报警信息素,蚂蚁接收到报警信息素就会驱除瓢虫。下列叙述错误的是( )
A. 蚂蚁拍打蚜虫背部产生的振动频率属于物理信息
B. 信息素等化学信息可以在异种生物之间进行传递
C. 蚂蚁吃“蜜露”,蚜虫同化量的一部分传递到蚂蚁
D. 调查蚜虫的种群密度可采用样方法
【答案】C
【解析】
【分析】生态系统中信息传递的种类:(1)物理信息:生态系统中的光、声、温度、湿度、磁力等,通过物理过程传递的信息,如蜘蛛网的振动频率。(2)化学信息:生物在生命活动中,产生了一些可以传递信息的化学物质,如植物的生物碱、有机酸,动物的性外激素等。(3)行为信息:动物的特殊行为,对于同种或异种生物也能够传递某种信息,如孔雀开屏。
【详解】A、物理信息是生态系统中的光、声、温度、湿度、磁力等,通过物理过程传递的信息,蚁拍打蚜虫背部产生的振动频率属于物理信息,A正确;
B、信息素属于化学信息,化学信息可以在同种或异种生物间传递,B正确;
C、蜜露是蚜虫的粪便,而粪便不属于蚜虫的同化量,是上一营养级同化的能量,C错误;
D、由于蚜虫活动能力弱、活动范围小,可用样方法调查其种群密度,D正确。
故选C。
7. 下列诗词不能体现生态系统的基本功能的是( )
A. 竹外桃花三两枝,春江水暖鸭先知 B. 落红不是无情物,化作春泥更护花
C. 稻花香里说丰年,听取蛙声一片 D. 野火烧不尽,春风吹又生
【答案】D
【解析】
【分析】1、生态系统的结构包括生态系统的组成成分和营养结构,组成成分又包括非生物的物质和能量,生产者、消费者和分解者,营养结构就是指食物链和食物网。生产者主要指绿色植物和化能合成作用的生物,消费者主要指动物,分解者指营腐生生活的微生物和动物。
2、生态系统具有一定的自我调节能力,自我调节能力的基础是负反馈调节,生态系统的自我调节能力是有一定限度的。
3、能量流动特点为单向,逐级递减。生态系统中,能量流动只能从第一营养级流向第二营养级,再依次流向后面的各个营养级,因此是单向不可逆转的。
【详解】A、竹外桃花三两枝,春江水暖鸭先知”,体现了温度作为物理信息对生态系统的影响,即生态系统具有信息传递的功能,A正确;
B、落红可以被微生物分解后又可被植物吸收利用,体现了物质循环的特点,B正确;
C、“稻花香里说丰年,听取蛙声一片”隐含了“青蛙捕食水稻害虫”的食物关系,体现了生态系统的能量流动的功能,C正确;
D、“野火烧不尽,春风吹又生“体现草原生态系统具有恢复力稳定性,不是生态系统的功能,D错误。
故选D。
8. 科学家统计了1961~2014年间全球生态足迹总量和生态承载力总量(地球为人类提供资源的能力)的变化情况,结果如图所示。下列叙述错误的是( )
A. 生态足迹越大,人类所需的资源越多,对环境和生态的影响越大
B. 若全球生态赤字持续扩大,可能会造成生态系统崩溃等严重后果
C. 降低肉食类食物比例,可提高能量传递效率,减小生态足迹
D. 培育良种、发展科技提高农业生产效率可以提高生态承载力
【答案】C
【解析】
【分析】生态足迹,又叫生态占用,是指在现有技术条件下,维持某一人口单位生存所需的生产资源和吸纳废物的土地及水域的面积。
【详解】AD、生态足迹的值越大,代表人类所需的资源越多,则其对生态和环境的影响越大,所以培育良种、发展科技提高农业生产效率可以减小生态足迹,从而提高生态承载力,AD正确;
B、由图可知,一个地区的生态承载力大于生态足迹时,出现生态盈余,一个地区的生态承载力小于生态足迹时,出现生态赤字,若全球生态赤字持续扩大,可能会造成生态系统崩溃等严重后果,B正确;
C、低碳出行、多吃素食等可减少人类对资源的消耗,因而可有效减小生态足迹,但能量的传递效率不能提高,C错误。
故选C。
9. “海底黑烟囱”是指海底富含硫化物的高温热液活动区,其热液喷出时形似“黑烟”。是高温、高压、没有阳光和缺乏氧气的极端环境,却发现了许多前所未见的奇异生物,包括大得出奇的红蛤、海蟹、血红色的管虫、形状类似蒲公英的水螅生物、蠕虫及依靠化学自养的硫细菌(类似硝化细菌)等许多生物。下列说法不正确的是( )
A. 该生态系统的能量输入是这里特殊的生产者固定的化学能
B. “海底黑烟囱”生态系统中的生物种间关系包括捕食、竞争等
C. 当前科学家利用该生态系统中的生物研制耐热酶,体现了生物多样性的间接价值
D. “海底黑烟囱”中的细菌若移到地面实验室富氧环境里,细菌会几乎全部死亡
【答案】C
【解析】
【分析】生物多样性的价值直接价值:对人类有食用、药用和工业原料等实用意义,以及有旅游观赏、科学研究和文学艺术创作等非实用意义的价值;间接价值:对生态系统起重要调节作用的价值(生态功能);潜在价值:目前人类不清楚的价值。
【详解】A、该生态系统没有阳光,其生产者为化能自养型,因此,该生态系统的能量输入是这里特殊的生产者固定的化学能,A正确;
B、该生态系统中的生物种间关系包括红蛤、海蟹、血红色的管虫、形状类似蒲公英的水螅生物、蠕虫之间的竞争和这些生物捕食自养的硫细菌,B正确;
C、科学家利用该生态系统中的生物研制耐热酶,体现了生物多样性的直接价值,C错误;
D、由于该生态系统所处环境是无氧环境,说明生态系统中的生物全部为厌氧型生物,不能在富氧环境中生存,D正确。
故选C。
10. 近几年来,某软件推出一项功能,即用人们每天走路的步数在软件上兑换“能量”,再用一定量的“能量”在现实生活中转换为栽种一颗小树苗,使人们在加强自身锻炼的同时,又能为改善自然环境贡献力量。减少开车,节约用纸,使用清洁能源等都是现代环保措施的重要方式。下列有关环境保护的说法,错误的是( )
A 多走路,少开车,低碳出行,有利于减缓温室效应
B. 减少生态足迹可减小对环境资源的压力
C. 环境污染造成生物多样性下降,可大量引进外来物种进行恢复
D. 应坚持可持续发展理念,处理好环境保护与经济发展的关系
【答案】C
【解析】
【分析】1、温室效应形成的原因:化石燃料的大量燃烧使大气中二氧化碳含量迅速增加,打破了碳循环的平衡。
2、生态足迹又叫生态占用,是指在现有技术条件下,维持某一人口单位(一个人、一个城市、一个国家或全人类)生存所需的生产资源和吸纳废物的土地及水域的面积。
【详解】A、多走路,少开车,低碳出行,可减少二氧化碳的排放,有利于减缓温室效应,A正确;
B、生态足迹越小,对环境资源的需求越少,对环境资源的压力越小,B正确;
C、大量引进外来物种,可能破坏当地生态平衡,造成生物多样性进一步下降,C错误;
D、可持续发展理念是正确处理环境保护与经济发展的关系,经济、社会和生态相互协调发展,我们应正确处理环境保护与经济发展的关系,D正确。
故选C。
11. 某桃园盛产大桃,但果园大量废弃枝条和落叶乱堆乱放占用土地,被焚烧后污染环境。为解决此问题,园主建设了“生态桥”工程,将废弃物加工成有机肥后施加到果园土壤中,减轻污染的同时又提高了桃的产量。相关叙述正确的是( )
A. 设计“生态桥”工程主要遵循的基本原理是循环、整体
B. 将废弃物加工成有机肥,实现了果树对废弃物能量的利用
C. 将有机肥施加到果园中,对土壤微生物的种类和密度无影响
D. 果园属于人工生态系统,自我调节能力高于自然生态系统
【答案】A
【解析】
【分析】生态工程建设的目的:遵循自然界物质循环的规律,充分发挥资源的生产潜力,防止环境污染,达到经济效益和生态效益的同步发展。
【详解】A、循环是指指在生态工程中促进系统的物质迁移与转化,既保证各个环节的物质迁移顺畅,也保证主要物质或元素的转化率较高,即保证物质循环再生,整体原理是指整体树立整体观,设计“生态桥”工程主要遵循的基本原理是循环、整体,A正确;
B、将废弃物加工成有机肥,被分解者分解成无机物后,实现了果树对无机物的利用,但果树不能利用有机肥中的能量,B错误;
C、有机肥施加到果园中,土壤中有机物含量升高,土壤微生物的种类和数量会发生改变,C正错误;
D、生态系统结构越复杂,其自我调节能力越强,果园属于人工生态系统,结构没有自然生态系统复杂,其自我调节能力低于自然生态系统,D错误。
故选A。
12. 朱鹮是濒危动物,朱鹮的食物1/3是小鱼,2/3是泥鳅,有关野生朱鹮的食物链如下图。下列有关分析不正确的是( )
A. 若朱鹮增加1kg体重(干重),则至少消耗水草25kg(干重)
B. 环境污染、食物短缺和栖息地的缩小等都是野生朱鹮大量减少的原因
C. 易地保护是保护野生朱鹮最有效的方式,可使朱鹮种群数量呈“S”型增长
D. 通过保护使朱鹮的种群数量增加,其遗传多样性也会随之提高
【答案】C
【解析】
【分析】生态系统中的能量流动的特点是:单向流动,逐级递减。一般地说,再输入到下一个营养级的能量中,只有10%~20%的能量能够流入下一个营养级。
【详解】A、若朱鹮增加1kg体重(干重),能量传递效率按照20%计算,则至少消耗水草1÷20%÷20%=25kg(干重),A正确;
B、环境污染、食物短缺和栖息地的缩小等使野生朱鹮的适应性降低,从而导致野生朱鹮大量减少,B正确;
C、就地保护是保护野生朱鹮最有效的方式,可使朱鹮种群数量呈“S”型增长,C错误;
D、通过保护使朱鹮的种群数量增加,同时由于由于变异等原因,其遗传多样性也会随之提高,D正确。
故选C。
13. “五一”期间,蚌埠市旅游业火爆,众多美食赢得了消费者的高度赞扬,油炸臭豆腐是我市众多风味小吃的一种,制作时需要将豆腐浸入含有乳酸菌、芽孢杆菌等微生物的卤汁中发酵。下列相关说法,错误的是( )
A. 乳酸菌和芽孢杆菌均属于原核生物
B. 卤汁中的乳酸菌和芽孢杆菌存在竞争关系
C. 经煮沸灭菌的卤汁需冷却后才能浸入豆腐
D. 乳酸菌在无氧条件下发酵产生了乳酸
【答案】C
【解析】
【分析】腐乳的制作原理:参与豆腐发酵的微生物有青霉、酵母、曲霉、毛霉等多种,其中起主要作用的是毛霉,其代谢类型为异养需氧型,适宜温度为15℃~18℃;毛霉能够产生蛋白酶和脂肪酶,将蛋白质和脂肪分别水解成小分子的肽和氨基酸、甘油和脂肪酸。
【详解】A、乳酸菌和芽孢杆菌均属于原核生物,两者均无以核膜为界限的细胞核,A正确;
B、乳酸菌和芽孢杆菌生活在同一环境下会竞争营养物质和空间等,故卤汁中的乳酸菌和芽孢杆菌存在竞争关系,B正确;
C、煮沸灭菌会杀灭菌种,导致发酵失败,C错误;
D、乳酸菌无氧呼吸的产物是乳酸,D正确。
故选C。
14. 菌落特征常作为鉴定微生物种类的依据。下列关于菌落的叙述,正确的是( )
A. 一个菌落一定是由一个微生物繁殖形成的种群
B. 微生物可在固体培养基的表面和内部繁殖形成菌落
C. 不同种类的微生物的菌落特征完全不一样
D. 菌落特征的差异与微生物细胞形态的差异没有关系
【答案】B
【解析】
【分析】菌落形态包括菌落的大小、形状、边缘、光泽、质地、颜色和透明程度等。每一种细菌在一定条件下形成固定的菌落特征。不同种或同种在不同的培养条件下,菌落特征是不同的。这些特征对菌种识别、鉴定有一定意义。
【详解】A、稀释涂布平板法操作中,当两个或多个细菌连在一起时,在平板上还是一个菌落,故一个菌落不一定是由一个微生物繁殖形成的种群,A错误;
B、单个微生物在适宜固体培养基表面或内部生长繁殖到一定程度,形成肉眼可见有一定形态结构的子细胞的群落,即微生物可在固体培养基的表面和内部繁殖形成菌落,B正确;
C、菌落形态包括菌落的大小、形状、边缘、光泽、质地、颜色和透明程度等,不同种类的微生物其菌落特征存在区别,但也可能存在相同特征,C错误;
D、不同种类的微生物所表现出来的菌落差异是个体细胞形态差异的反映,D错误。
故选B。
15. 制备牛肉膏蛋白胨固体培养基的过程中,关于倒平板的描述正确的是( )
①待培养基冷却至50℃左右时,在酒精灯火焰附近倒平板
②将皿盖与皿底分开,皿盖先单独倒置在桌面上,再将培养基倒入皿底
③拔出锥形瓶棉塞后,使锥形瓶瓶口迅速通过火焰
④配置好的培养基要进行干热灭菌
⑤将锥形瓶中培养基倒入培养皿,待培养基冷却后盖上皿盖
⑥等待培养基冷却凝固后,将培养皿倒过来放置
A. ①③⑥ B. ③⑤⑥ C. ②③⑤ D. ①②④
【答案】A
【解析】
【分析】倒平板操作的步骤:(1)将灭过菌的培养皿放在火焰旁的桌面上,右手拿装有培养基的锥形瓶,左手拔出棉塞;(2)右手拿锥形瓶,将瓶口迅速通过火焰;(3)用左手的拇指和食指将培养皿打开一条稍大于瓶口的缝隙,右手将锥形瓶中的培养基倒入培养皿,左手立即盖上培养皿的皿盖;(4)等待平板冷却凝固后,将平板倒过来放置,使盖在下、皿底在上,这样可以防止皿盖上的水分滴到培养基上造成培养基的污染。
【详解】①培养基冷却至50℃左右时,在酒精灯火焰附近倒平板,防止杂菌污染,①正确;
②倒平板时,灭过菌的培养皿放在酒精灯火焰旁,不能将皿盖先单独倒置在桌面上,而是将培养皿打开一个缝隙,将培养基倒入皿底,将皿盖单独倒置在桌面上会造成杂菌污染,②错误;
③右手拿锥形瓶,使瓶口迅速通过火焰,防止杂菌污染,③正确;
④配置好的培养基要进行高压蒸汽灭菌(湿热灭菌),④错误;
⑤倒平板时,灭过菌的培养皿在酒精灯火焰旁,左手将培养皿打开一个缝隙,右手将培养基倒入皿底,左手立即盖上皿盖,⑤错误;
⑥等待平板冷却5~10分钟,将平板倒过来放置,使皿盖在下,皿底在上,⑥正确。
综上所述,①③⑥正确,A正确,BCD错误。
故选A。
16. 如图为植物体细胞杂交技术流程图,下列有关叙述不正确的是( )
A. 体细胞杂交前必须先利用纤维素酶和果胶酶去除细胞壁获得原生质体
B. 杂种细胞经过④和⑤过程可以培育成杂种植株说明杂种细胞具有全能性
C. ④过程每日需给予适当时间和强度的光照,⑤过程一般不需要光照
D. 诱导原生质体A和B融合的方法分为物理法和化学法两大类
【答案】C
【解析】
【分析】据图可知,①表示去除细胞壁制备原生质体的过程,②是植物原生质体的融合,③是再生出细胞壁,④是脱分化,⑤是再分化。
【详解】A、由于植物细胞壁的成分主要是纤维素和果胶,根据酶的专一性,体细胞杂交前必须先利用纤维素酶和果胶酶去除细胞壁获得原生质体,A正确;
B、杂种细胞经过④脱分化和⑤再分化过程可以培育成杂种植株,说明杂种细胞具有全能性,B正确;
C、④是脱分化过程,该过程需要避光处理,⑤是再分化,再分化需要给予光照处理,C错误;
D、导原生质体A和B融合的方法分为物理法(如离心法)和化学法(如聚乙二醇诱导处理)两大类,D正确。
故选C。
17. 下列关于基因工程基本工具的描述,错误的是( )
A. 限制酶能识别DNA分子的特定的核苷酸序列具有特异性
B. DNA连接酶可将任意两个DNA分子连接起来不具有特异性
C. 限制酶切割产生的DNA片段通常有黏性末端和平末端两种
D DNA连接酶主要有E.coliDNA连接酶和T₄DNA连接酶两类
【答案】B
【解析】
【分析】限制酶:能够识别双链DNA分子的某种特定核苷酸序列,并且使每一条链中特定部位的两个核苷酸之间的磷酸二酯键断裂。
【详解】A、每种限制酶只能识别特定的脱氧核苷酸序列,并在特定位点进行切割,断开磷酸二酯键,具有特异性,A正确;
B、DNA连接酶只能连接DNA片段,但不能连接RNA片段,故具有特异性,B错误;
C、DNA分子经限制酶切割后产生的DNA片段有黏性末端和平末端两种形式,C正确;
D、根据酶的来源不同分为两类:E.coliDNA连接酶、T4DNA连接酶,这二者都能连接黏性末端,此外T4DNA连接酶还可以连接平末端,但连接平末端时的效率比较低,D正确。
故选B。
18. 下列关于基因工程和蛋白质工程的说法错误的是( )
A. 基因工程需要在分子水平对基因进行操作
B. 蛋白质工程需要在分子水平对基因进行操作
C. 基因工程能产生天然不存在的蛋白质
D. 蛋白质工程能产生天然不存在的蛋白质
【答案】C
【解析】
【分析】蛋白质工程是将控制蛋白质的基因进行修饰改造或合成新的基因,然后运用基因工程合成新的蛋白质。蛋白质工程的过程:预期蛋白质功能→设计预期的蛋白质结构→推测应有氨基酸序列→找到对应的脱氧核苷酸序列(基因)。蛋白质工程得到的蛋白质一般不是天然存在的蛋白质。
【详解】AB、蛋白质工程本质上属于基因工程的延伸,基因工程和蛋白质工程都需要在分子水平对基因进行操作,AB正确;
C、基因工程只能生产自然界中已经存在的蛋白质,C错误;
D、蛋白质工程是在深入了解蛋白质分子的结构与功能关系的基础上进行的,它最终要达到的目的是改造现有蛋白质或制造新的蛋白质,满足人类的需求,D正确。
故选C。
19. 我国科学家以一只雌性猕猴胎儿的成纤维细胞为核供体,成功克隆出两只猕猴,成为全球首例体细胞克隆灵长类动物。相关叙述错误的是( )
A. 研究中需要使用受精卵作为核移植的受体细胞
B. 克隆猕猴的成功为培育灵长类遗传病模型动物提供了可能
C. 培育出的两只雌性猕猴的基因组成几乎完全相同
D. 该研究结果可以说明成纤维细胞的细胞核具有全能性
【答案】A
【解析】
【分析】动物体细胞核移植是将动物的一个细胞的细胞核,移入一个已经去掉细胞核的卵母细胞中,使其重组并发育成一个新的胚胎,这个新的胚胎最终发育为克隆动物。
【详解】A、研究中需要使用处于MⅡ期的次级卵母细胞去核后作为核移植的受体,A错误;
B、由于猴属于灵长类动物,所以克隆猕猴的成功为大量培育灵长类遗传病模型动物提供可能,B正确;
C、由于培育出的两只猕猴的细胞核取自同一个体,核基因相同,所以培育出的两只猕猴的基因组成几乎完全相同,C正确;
D、这项技术证明高度分化的动物体细胞的细胞核具有全能性,D正确。
故选A。
20. 生物技术的进步在给人类带来福祉的同时,会引起人们对它安全性的关注,也会带来新的伦理困惑与挑战,下列关于生物技术与伦理问题的观点,正确的是( )
A. 转基因产品加贴“转基因”标识的目的是告诉消费者可放心购买
B. 我国政府坚持对生殖性克隆人实验进行有效监控和严格审查
C. 为了防止重大疾病基因携带者就业可以对就业者进行基因筛查
D. 需要基于完备的科学知识理性的讨论转基因作物的安全性问题
【答案】D
【解析】
【分析】1.转基因生物的安全性问题:食物安全(滞后效应、过敏源、营养成分改变)、生物安全 (对生物多样性的影响)、环境安全(对生态系统稳定性的影响),对待转基因技术的利弊,正确的做法应该是趋利避害,不能因噎废食。
2.中国政府:禁止生殖性克隆人,坚持四不原则(不赞成、不允许、不支持、不接受任何生殖性克隆人实验),不反对治疗性克隆人。
【详解】A、转基因产品加贴“转基因”标识的目的是维护消费者的知情权和选择权,A错误;
B、我国政府坚持主张对治疗性性克隆人实验进行有效监控和严格审查,B错误;
C、通过基因筛查禁止重大疾病基因携带者就业,属于基因歧视,C错误;
D、转基因技术有利有弊,需要基于完备的科学知识理性的讨论转基因作物的安全性问题,D正确。
故选D。
二、非选择题
21. 图甲是某草原中的昆虫数量变化曲线图;图乙表示某同学进行“探究培养液中酵母菌种群数量的变化”实验得到的曲线图。图丙为某昆虫种群数量变化曲线(无迁入、迁出)。请回答下列问题:
(1)图甲中种群数量增长曲线为曲线Ⅰ的前提条件是_______________________。
(2)草原上的昆虫对生态环境破坏极大,若图甲中曲线Ⅱ表示在草原中投放了一定数量的“昆虫的天敌”,曲线Ⅱ表明天敌发挥明显生态效应的时间段是______段。若投放的天敌因不适应当地草原的环境部分死亡,则图中α的角度将会______(填“变大”“变小”或“不变”)。
(3)为了绘制得到图乙的曲线图,可采取______法每天对酵母菌数量进行调查,de段种群数量下降的原因是___________________________________。
(4)据图丙分析,该昆虫种群呈“J”形增长的年份是______年,第______年时种群数量达到最大值。
【答案】(1)食物和空间充裕、气候适宜、没有天敌和其他物种竞争
(2) ①. ef ②. 变大
(3) ① 抽样检测 ②. 营养物质大量消耗、代谢物质大量积累、pH变化
(4) ①. 0-5 ②. 10
【解析】
【分析】1、J型(形)曲线:指数增长函数,描述在食物充足,无限空间,无天敌的理想条件下生物无限增长的情况。
2、“S“型(形)曲线:是受限制的指数增长函数,描述食物、空间都有限,有天敌捕食的真实生物数量增长情况,存在环境容纳的最大值K,种群增长率先增加后减少,在K/2处种群增长率最大。
【小问1详解】
曲线I是J形(型)曲线,图甲中种群数量增长曲线为曲线Ⅰ的前提条件是食物和空间充裕、气候适宜、没有天敌和其他物种竞争等理想条件。
【小问2详解】
在草原中投放了一定数量的“昆虫的天敌”之后,昆虫的天敌增加,环境容纳量下降,种群数量也会降低,因此,图甲曲线Ⅱ中,天敌发挥明显生态效应的时间段是ef时间段;若投放的天敌因不适应当地草原的环境部分死亡,昆虫的天敌增加量变小,昆虫种群数量下降速率将小一些,图中α角变大。
【小问3详解】
对酵母菌进行种群数量调查的方法是抽样检测法;de段种群数量下降的原因是营养物质大量消耗、代谢物质大量积累、pH变化。
【小问4详解】
据图丙可知,图中0-5年间种群的λ>1,说明该昆虫种群呈“J”形(型)增长;5-10年间该昆虫λ=1,故第10年时种群数量达到最大值。
22. “恐惧生态学”认为恐惧能影响猎物的取食行为,即使大型肉食动物没有捕杀猎物,它们的叫声、气味也会使猎物不安甚至逃离。莫桑比克内战导致该国某国家公园内植食性动物林羚的天敌一大型肉食动物几近灭绝,使一直生活在密林地带躲避捕食的林羚敢于冒险进入无树的平原地带。
(1)从生态系统的营养结构上划分,林羚属于______。大型肉食动物的叫声和气味使林羚不安甚至逃离,这一过程涉及的信息类型有______,这说明信息传递的作用是__________________________。
(2)为探究大型肉食动物的消失对当地生态系统造成的影响,生态学家们分别在密林地带和平原地带播放捕食者的叫声,随后测定实验前后林羚与声源间的距离变化,并分析了林羚的食物组成,结果如下:
表1
离声源的距离变化(m)
平原
密林
实验组
76.4
73
对照组
-5.1
-7.6
表2
平原
密林
食物中的比例
番荔枝科
0
0.08
沟繁缕科
0.1
0
豆科
0.8
0.25
食物中可消化的能量(KJ/g)
14.1
12.7
食物中可消化的蛋白质(%)
18
11.5
①该实验中对照组的处理是________________________。由表1可知大型食肉动物能够影响林羚的分布,理由是__________________。
②群落中每种生物都占据着相对稳定的生态位,其意义是____________。莫桑比克内战使林羚的天敌几近灭绝后,国家公园内林羚的生态位______(填“发生”或“未发生”)变化。
③结合上述研究结果,分析林羚从密林迁移到平原的原因有____________(答出两点)。
(3)林羚迁入平原地带后,某杂食性动物的植物性食物与动物性食物的比例由2:1调整为5:1,理论上讲,该生态系统供养的该杂食性动物的数量约为原来的______倍(能量传递效率按20%计算)。
【答案】(1) ①. 第二营养级 ②. 物理信息和化学信息 ③. 调节种间关系,维持生态系统稳定。
(2) ①. 播放无关的声音 ②. 平原和密林地带实验组林羚都远离声源,而对照组无显著变化 ③. 有利于不同生物充分利用环境资源 ④. 发生 ⑤. 平原中大型肉食动物减少和食物所含能量较多
(3)1.6
【解析】
【分析】1.生态系统中信息的类型:
(1)物理信息:生态系统中的光、声、颜色、温度、湿度、磁力等,通过物理过程传递的信息。
(2)化学信息:生物在生命活动过程中,产生的一些可以传递信息的化学物质。
(3)行为信息:是指某些动物通过某些特殊行为,在同种或异种生物间传递的某种信息。
2.信息传递的作用:
(1)生命活动的正常进行,离不开信息的作用;
(2)生物种群的繁衍,也离不开信息的传递;
(3)信息还能够调节生物的种间关系,以维持生态系统的稳定。
【小问1详解】
植食性动物林羚属于生态系统中的消费者,在营养结构上划分位于第二营养级。捕食者的气味是化学信息,而声音属于物理信息。捕食者发出的信息导致被捕食者不安甚至逃离,说明信息传递具有“调节生物的种间关系,以维持生态系统稳定”的作用。。
【小问2详解】
①为了排除其他因素的干扰,对照组的操作是播放无关的声音。由于平原和密林地带实验组林羚都远离声源,而对照组无显著变化,则说明大型食肉动物能够影响林羚的分布。
②不同的生物占据不同的生态位,有利于不同生物充分利用环境资源,并且减弱了不同生物之间的竞争。生态位会随着环境的变化而变化,所以莫桑比克内战使林羚的天敌几近灭绝后,国家公园内林羚的生态位发生了变化。
③平原中大型肉食动物减少和食物所含能量较多(营养丰富或蛋白较多),则林羚会从密林迁移到平原,躲避天敌或寻找食物。
小问3详解】
设调整前杂食动物同化的能量为a,植物性食物与动物性食物的比例由2:1,则所需生产者为1/3a÷10%÷10%+2/3a÷10%=40a,当植物性食物与动物性食物的比例由2:1调整为5:1后,杂食动物同化的能量为b,则所需生产者为1/6b÷10%÷10%+5/6b÷10%=25b,生产者的数量保持不变 ,即则食物比例调整后,该生态系统供养的该杂食性动物的数量约为原来的b/a=40/25=1.6倍。.
23. 牛奶是适合微生物生长的良好培养基,常采用巴氏消毒法消毒,某小组为检测用牛奶自制的酸奶是否被杂菌污染,进行了如图1所示操作,请回答下列问题。
(1)牛奶常采用巴氏消毒法的原因是______________________。
(2)图1所示的接种方法为______,应选择的工具是图2中的______(填字母)。
(3)接种操作完成后,需将平板倒置放入培养箱中培养,如果培养基上出现形状、大小、颜色不同的菌落,说明_________________________。
(4)若用该方法培养,设置了3个培养皿,菌落数分别为80、79、81,则可以推测每毫升酸奶中所含细菌数为______。运用这种方法统计的结果往往较实际值______(填“偏大”、“偏小”或“相等”)。
【答案】(1)可以杀死牛奶中绝大多数微生物,并且基本不破坏牛奶的营养成分
(2) ①. 稀释涂布平板法 ②. B (3)有杂菌污染
(4) ①. 8×107 ②. 偏小
【解析】
【分析】微生物常见的接种的方法:(1)平板划线法:将已经熔化的培养基倒入培养皿制成平板,接种,划线,在恒温箱里培养.在线的开始部分,微生物往往连在一起生长,随着线的延伸,菌数逐渐减少,最后可能形成单个菌落。(2)稀释涂布平板法:将待分离的菌液经过大量稀释后,均匀涂布在培养皿表面,经培养后可形成单个菌落。
【小问1详解】
巴氏消毒法可以杀死牛奶中绝大多数微生物,并且基本不破坏牛奶的营养成分,故常用做牛奶的消毒方法。
【小问2详解】
据图可知,图1中是将菌液稀释后涂布到平板的方法,属于稀释涂布平板法;该接种方法中需要的工具是涂布器,对应图中的B。
【小问3详解】
菌落通常具有特定的特征,若培养基上出现形状、大小、颜色不同的菌落,说明可能有杂菌污染。
小问4详解】
微生物计数时需要选择菌落在30-300的平板进行计数,据图可知,图中菌液稀释了105倍,则可以推测每毫升酸奶中所含细菌数为=(80+79+81)÷3÷0.1×105=8×107个;由于个别菌落可能是由2个或多个细菌形成,因此运用这种方法统计的结果往往较实际值偏小。
24. 将特定药物与单克隆抗体相结合制成的抗体-药物偶联物(ADC),实现了对肿瘤细胞的选择性杀伤。某同学以小鼠为实验材料设计了以下实验流程。
回答下列问题:
(1)免疫后脾脏中的细胞与骨髓瘤细胞的融合体现了细胞膜具有_____________________,诱导动物细胞融合的方法有PEG融合法、电融合法和_____________________________。
(2)若要使产生单克隆抗体的杂交瘤细胞大量增殖,可采用的方法有_______和_______________两种。
(3)由于单克隆抗体具有_____________________________的特点,因此被广泛用作诊断试剂,在多种疾病的诊断和病原体鉴定中发挥重要的作用。
(4)使用抗体-药物偶联物(ADC)治疗癌症的方法较普通化疗的优点为________。
【答案】(1) ①. 一定的流动性
②. 灭活病毒诱导法
(2) ①. 将杂交瘤细胞注射到小鼠腹腔内增殖 ②. 将杂交瘤在细胞外培养
(3)特异性强、灵敏度度高、可大量制备
(4)不损伤正常细胞,副作用小
【解析】
【分析】单克隆抗体制备流程:先给小鼠注射特定抗原使之发生免疫反应,之后从小鼠脾脏中获取已经免疫的B淋巴细胞;诱导B细胞和骨髓瘤细胞融合,利用选择培养基筛选出杂交瘤细胞;进行抗体检测,筛选出能产生特定抗体的杂交瘤细胞;进行克隆化培养,即用培养基培养和注入小鼠腹腔中培养;最后从培养液或小鼠腹水中获取单克隆抗体。
【小问1详解】
免疫后脾脏中的细胞与骨髓瘤细胞的融合体现了细胞膜具有一定的流动性,即体现了细胞膜的结构特点;诱导动物细胞融合的方法有PEG融合法(化学方法)、电融合法(物理方法)和灭活的病毒诱导法(生物方法)。
【小问2详解】
若要使产生单克隆抗体的杂交瘤细胞大量增殖,可采用的方法有将杂交瘤细胞注射到小鼠腹腔内增殖和将杂交瘤在细胞外培养,分别是体内培养和体外培养。
【小问3详解】
由于单克隆抗体具有特异性强、灵敏度度高、可大量制备等特点,故被广泛用作诊断试剂,在多种疾病的诊断和病原体鉴定中发挥重要的作用。
【小问4详解】
分析题意可知,将特定药物与单克隆抗体相结合制成的抗体-药物偶联物(ADC),实现了对肿瘤细胞的选择性杀伤,与普通化疗相比,优点是不损伤正常细胞,副作用小。
25. 干扰素α-1b是基因工程药物,该药物利用大肠杆菌作为受体获得具有抗病毒、抑制肿瘤细胞增生,调节人体免疫功能的作用。下图为干扰素α-1b生产原理示意图。回答下列问题:
(1)逆转录获取干扰素基因后,常用PCR特异性地快速扩增干扰素基因,PCR技术的原理是________________。实验人员在PCR反应溶液中加入模板、___________________Mg2+、4种脱氧核苷酸以及2种______,PCR的产物常采用____________来鉴定。
(2)在构建重组质粒的过程中,常用两种限制酶切割目的基因和质粒,这样做的目的是_____________________。
(3)在利用基因工程技术制备干扰素的过程中,常用大肠杆菌作为受体细胞,研究人员一般先用Ca2+处理大肠杆菌细胞,使细胞处于一种____________的生理状态。
【答案】(1) ①. DNA半保留复制 ②. 耐高温的DNA聚合酶 ③. 引物 ④. 琼脂糖凝胶电泳
(2)防止质粒与目的基因反向连接,以及自身的环化
(3)能吸收周围环境中DNA分子(感受态)
【解析】
【分析】基因工程的基本操作步骤主要包括四步:①目的基因的获取;②基因表达载体的构建;③将目的基因导入受体细胞;④目的基因的检测与鉴定。
【小问1详解】
PCR是一项体外扩增DNA分子的技术,其原理是DNA半保留复制;实验人员在PCR反应溶液中加入模板、耐高温的DNA聚合酶(Taq酶)、Mg2+、4种脱氧核苷酸(原料}和2种引物;PCR的产物常采用琼脂糖凝胶电泳进行鉴定。
【小问2详解】
为防止质粒与目的基因反向连接,以及自身的环化,在构建基因表达载体时,常用两种限制酶切割目的基因和质粒。
【小问3详解】
安徽省宣城市2022-2023学年高二生物下学期期末试题(Word版附解析): 这是一份安徽省宣城市2022-2023学年高二生物下学期期末试题(Word版附解析),共19页。试卷主要包含了单项选择题,非选择题等内容,欢迎下载使用。
安徽省合肥市庐江县2022-2023学年高二生物下学期期末试题(Word版附解析): 这是一份安徽省合肥市庐江县2022-2023学年高二生物下学期期末试题(Word版附解析),共19页。试卷主要包含了单选题,多选题,非选择题等内容,欢迎下载使用。
安徽省黄山市2022-2023学年高二生物下学期期末测试试题(Word版附解析): 这是一份安徽省黄山市2022-2023学年高二生物下学期期末测试试题(Word版附解析),共22页。试卷主要包含了选择题,非选择题等内容,欢迎下载使用。

