福建省连城县第二中学等校高二下学期期中联考物理试题
展开
这是一份福建省连城县第二中学等校高二下学期期中联考物理试题,共10页。试卷主要包含了 本试卷主要考试内容等内容,欢迎下载使用。
~第二学期半期考
高二物理试卷
注意事项:
1.答题前,考生务必将自己的姓名、考生号、考场号、座位号填写在答题卡上。
2. 回答选择题时,选出每小题答案后,用铅笔把答题卡上对应题目的答案标号涂黑。如需改动,用橡皮擦干净后,再选涂其他答案标号。回答非选择题时,将答案写在答题卡上。写在本试卷上无效。
3. 考试结束后,将本试卷和答题卡一并交回。
4. 本试卷主要考试内容:鲁科版选择性必修第一册第1章至第2章,选择性必修第二册第3章至第5章。
一、单项选择题:本题共4小题,每小题4分,共16分。在每小题给出的四个选项中,只有一项是符合题目要求的。
1. 一个弹簧振子做简谐运动,在t时刻和时刻振子具有相同的速度,下列说法正确的是( )
A. t时刻和时刻振子一定具有相同的位移
B. t时刻和时刻振子一定具有相同的加速度
C. t时刻和时刻振子一定具有相同的动能
D. t时刻和时刻弹簧的长度一定相等
2. 小型交流发电机的示意图如图所示,两磁极N、S间的磁场可视为水平方向的匀强磁场,矩形线圈绕垂直于磁场的水平轴沿逆时针方向以恒定的角速度匀速转动, 下列说法正确的是( )
A. 图示位置,线圈的感应电动势最大
B 图示位置,线圈位于中性面
C. 线圈经过图示位置,交变电流的方向不会发生改变
D. 若线圈转动的角速度增大1倍,则感应电动势的有效值变为原来的4倍
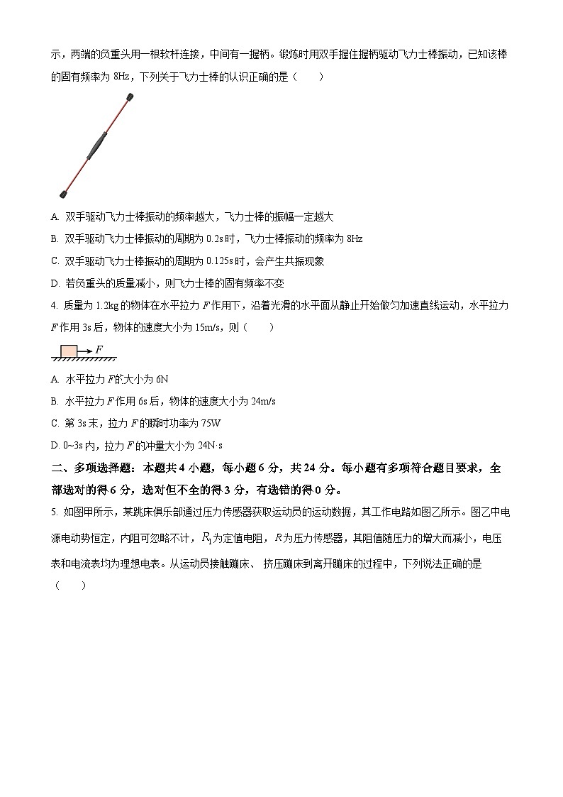
3. 飞力士棒是一种物理治疗康复器材,利用该棒能有效锻炼躯干肌肉。标准型飞力土棒的整体结构如图所示,两端的负重头用一根软杆连接,中间有一握柄。锻炼时用双手握住握柄驱动飞力士棒振动,已知该棒的固有频率为8Hz,下列关于飞力士棒的认识正确的是( )
A. 双手驱动飞力士棒振动的频率越大,飞力士棒的振幅一定越大
B. 双手驱动飞力士棒振动的周期为0.2s时,飞力士棒振动的频率为8Hz
C. 双手驱动飞力士棒振动的周期为0.125s时,会产生共振现象
D. 若负重头的质量减小,则飞力士棒的固有频率不变
4. 质量为1.2kg的物体在水平拉力F作用下,沿着光滑的水平面从静止开始做匀加速直线运动,水平拉力F作用3s后,物体的速度大小为15m/s,则( )
A. 水平拉力F大小为6N
B. 水平拉力F作用6s后,物体的速度大小为24m/s
C. 第3s末,拉力F的瞬时功率为75W
D. 0~3s内,拉力F的冲量大小为24N·s
二、多项选择题:本题共4小题,每小题6分,共24分。每小题有多项符合题目要求,全部选对的得6分,选对但不全的得3分,有选错的得0分。
5. 如图甲所示,某跳床俱乐部通过压力传感器获取运动员的运动数据,其工作电路如图乙所示。图乙中电源电动势恒定,内阻可忽略不计,为定值电阻,为压力传感器,其阻值随压力的增大而减小,电压表和电流表均为理想电表。从运动员接触蹦床、 挤压蹦床到离开蹦床的过程中,下列说法正确的是( )
A. 电流表的示数先增大后减小
B. 电压表的示数先增大后减小
C. 电压表与电流表示数的比值先增大后减小
D. 电路消耗的总功率先增大后减小
6. 如图甲所示,理想变压器的原线圈、端接入如图乙所示的正弦交流电,副线圈接有阻值的定值电阻,已知原、副线圈的匝数比,各电表均为理想交流电表。下列说法正确的是( )
A. 电压表的示数为90V B. 电流表的示数为3A
C. 原、副线圈消耗的功率之比为3:1 D. 理想变压器的输入功率为0.81kW
7. 如图所示,质量为的小球悬挂在一根劲度系数为的轻质弹簧下端,静止后小球所在的位置为点。现将小球从点缓慢竖直下拉一小段距离,然后释放小球,小球在竖直方向做振动周期为的简谐运动,小球运动过程中弹簧始终在弹性限度内,不计空气阻力。已知重力加速度大小为,下列说法正确的是( )
A. 小球的振幅为
B. 当弹簧处于原长时,小球的加速度大小为
C. 从任意位置开始,小球在内通过的路程均为
D. 从任意位置开始,小球在内通过的路程均为
8. 如图甲所示,静止在光滑水平面上的物块A、B通过轻弹簧连接在一起,初始时轻弹簧处于原长。现使A获得一水平向右的瞬时速度,并从此刻开始计时,两物块的速度随时间变化的规律如图乙所示,已知物块A的质量为2kg,下列说法正确的是( )
A. 时刻,弹簧的弹性势能为2J
B. 时刻,弹簧处于原长
C. ~时间内,物块A做加速度逐渐增大加速运动
D. 物块B的质量为4kg
三、非选择题:共60分,其中9、10题为填空题,11、12题为实验题,13~15题为计算题。考生根据要求作答。
9. 如图甲所示,竖直轻弹簧固定在水平地面上,将一木块固定在弹簧的另一端。现用力将木块向下缓慢压一段距离,松手后木块将上下振动。以竖直向下为正方向,木块相对平衡位置的位移随时间变化的图像如图乙所示,则时木块的位移为___________。内木块的动量逐渐___________(填“增大”或“减小”)。
10. 刷公交卡乘坐公交车可以极大方便我们的生活,公交卡是LC振荡电路的一个典型应用。在LC振荡电路中,某时刻线圈产生的磁场方向和电容器内的电场方向如图所示,该时刻振荡电流___________(填“增大”或“减小”),若要减小该LC振荡电路的周期,我们可以___________(填“增大”或“减小”)电容器两极板的间距。
11. 利用如图所示的装置验证动量守恒定律。正常工作的气垫导轨上有A,B两个滑块,滑块A和滑块B上都固定有完全相同、长度为d的遮光片。气垫导轨上装有光电门传感器1和2,与之连接的光电计时器(图中未画出)可以记录遮光片通过光电门的时间。将滑块A置于气垫导轨光电门1左侧某位置,滑块B置于光电门1和光电门2之间靠近光电门2的位置处。测得滑块A的质量为m1,滑块B的质量为m2。
(1)现给滑块A向的初速度,使它与静止的滑块B相碰。碰前与光电门1相连的光电计时器显示的时间是t1,则碰前滑块A的动量为___________(用题中给出的物理量符号表示)
(2)碰后滑块B向右运动,与光电门2相连光电计时器显示的时间是t2,滑块A向左运动,与光电门1相连的光电计时器显示的时间是t3。要验证碰撞中动量守恒,需要验证的表达式为___________。(用题中给出的物理量符号表示)
(3)若某同学在测量遮光片宽度时,由于人为的错误致使测得的长度偏大,请问该错误对于该实验的结论___________(填“有”或“没有”)影响。
12. 小宋同学在做“用单摆测定重力加速度”的实验,他使用的实验装置如图甲所示。
(1)组装单摆时,他应选用____________。
A.长度为1m左右的细线 B.长度为0.4m左右的细线
C.直径为1.5cm的塑料球 D.直径为1.5cm的铁球
(2)小宋同学组装好实验装置后,将摆球从平衡位置拉开一个小角度(小于5°),然后释放摆球,测得单摆完成n次全振动所用的时间为t,测出悬点O到小球球心的距离为L,则当地的重力加速度大小g=______(用L,n,t表示)。
(3)小宋同学改变了摆线的长度继续实验,匆忙中他误将悬点O到小球上端的距离记为摆长L,利用测得的实验数据作出T2—L图线,则他作出的图线为图乙中的_________(填“a”、“b”或“c”)。
13. 为特种设备设计的供电系统以及输电电路如图所示,发电机的矩形线框ABCD处于水平向右的匀强磁场中,匀强磁场的磁感应强度大小,线框面积、匝数,线框绕垂直于磁场的轴以25r/s的转速匀速转动。线框输出端通过电刷E、F与理想变压器的原线圈相连,变压器的副线圈输出电压为220V。线框的电阻不计。求:
(1)图中电压表(视为理想电表)的示数;
(2)变压器原、副线圈的匝数之比。
14. 如图所示,弹簧振子以点为平衡位置,在两点之间做简谐运动,两点相距。振子从点到第二次经过点,所用的时间为。
(1)求该振子做简谐运动的圆频率;
(2)若从振子某次经过点时开始计时,求内振子通过的路程。
15. 如图所示,质量的小球A系在细线的一端,细线的另一端固定在点,点到光滑水平面的高度。物块B的质量,置于水平传送带左端的水平面上且位于点的正下方。传送带右端有一带半圆光滑轨道的小车,水平面、传送带及小车的上表面三者等高且平滑连接。现拉动小球A使细线水平伸直后由静止释放,小球A运动到最低点时与物块B发生正碰(碰撞时间极短),小球A反弹后上升到最高点到水平面的高度。传送带长,始终以的恒定速率顺时针运转,物块B刚好能滑到与圆心等高的点。物块与传送带间的动摩擦因数,其余摩擦不计。小车的质量且不固定,取重力加速度大小,小球A与物块B均可视为质点,求:
(1)小球A和物块B相碰后瞬间物块B的速度大小;
(2)物块B受到的摩擦力的冲量大小;
(3)小车上半圆轨道的半径。
2022~2023学年第二学期半期考
高二物理试卷
注意事项:
1.答题前,考生务必将自己的姓名、考生号、考场号、座位号填写在答题卡上。
2. 回答选择题时,选出每小题答案后,用铅笔把答题卡上对应题目的答案标号涂黑。如需改动,用橡皮擦干净后,再选涂其他答案标号。回答非选择题时,将答案写在答题卡上。写在本试卷上无效。
3. 考试结束后,将本试卷和答题卡一并交回。
4. 本试卷主要考试内容:鲁科版选择性必修第一册第1章至第2章,选择性必修第二册第3章至第5章。
一、单项选择题:本题共4小题,每小题4分,共16分。在每小题给出的四个选项中,只有一项是符合题目要求的。
【1题答案】
【答案】C
【2题答案】
【答案】B
【3题答案】
【答案】C
【4题答案】
【答案】A
二、多项选择题:本题共4小题,每小题6分,共24分。每小题有多项符合题目要求,全部选对的得6分,选对但不全的得3分,有选错的得0分。
【5题答案】
【答案】AD
【6题答案】
【答案】AD
【7题答案】
【答案】BC
【8题答案】
【答案】BD
三、非选择题:共60分,其中9、10题为填空题,11、12题为实验题,13~15题为计算题。考生根据要求作答。
【9题答案】
【答案】 ①. ②. 减小
【10题答案】
【答案】 ①. 减小 ②. 增大
【11题答案】
【答案】 ①. ②. ③. 没有
【12题答案】
【答案】 ①. AD ②. ③. a
【13题答案】
【答案】(1)100V;(2)
【14题答案】
【答案】(1);(2)
【15题答案】
【答案】(1);(2);(3)
相关试卷
这是一份新疆兵团地州十二校高二下学期期中联考物理试题,共11页。试卷主要包含了请将各题答案填写在答题卡上等内容,欢迎下载使用。
这是一份湖南省多校高二下学期期中联考物理试题,共10页。试卷主要包含了4m/s, 下列说法正确的是, 下列有关分子运动说法正确的是, 传感器在生活中应用很广泛等内容,欢迎下载使用。
这是一份2022-2023学年福建省连城县第一中学高二上学期月考二物理试题(Word版),共7页。试卷主要包含了单选题,多选题,填空题,实验题,解答题等内容,欢迎下载使用。

