精品解析:山西省临汾市洪洞县2022-2023学年八年级下学期期末地理试题(解析版)
展开2022-2023学年度第二学期期末教学质量监测
八年级地理试题
一、选择题(在每小题的四个选项中,只有一项最符合题意。本大题共15小题,每小题3分,共45分)
1. 下列有关秦岭—淮河一线南北地理差异的叙述,不正确的是( )
A. 以北为半湿润区,以南为湿润区
B. 以北以旱地耕作为主,以南以水田耕作为主
C. 以北河流冬季有封冻,以南河流冬季无封冻
D. 以北为中温带,以南为暖温带
【答案】D
【解析】
【详解】秦岭—淮河一线是我国南北方的分界线,此线以北为半湿润区,此线以南为湿润区,A正确;以北以旱地为主,以南以水田为主,B正确;以北河流冬季在0℃以下有封冻现象,以南河流冬季在0℃以上无封冻现象,C正确;此线以北是暖温带,以南为亚热带,D错误。故选D。
2. 下列界线中,与秦岭-淮河一线位置大致相同的是
①1月0℃等温线 ②400毫米年等降水量线
③800毫米年等降水量线 ④季风区与非季风区的分界线
A. ①② B. ②④ C. ①③ D. ①④
【答案】C
【解析】
【详解】秦岭-淮河一线是我国最重要的分界线,是1月份0℃等温线经过线;是亚热带与暖温带的分界线,是年降水量800毫米经过线,是湿润区与半湿润区的分界线,也是水田与旱地的分界线,故选C。
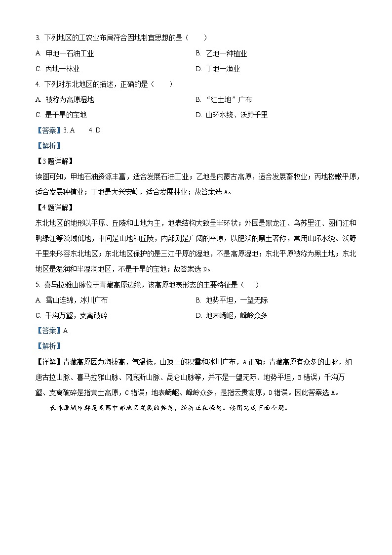
读下图,完成下面小题。
3. 下列地区的工农业布局符合因地制宜思想的是( )
A. 甲地一石油工业 B. 乙地一种植业
C. 丙地一林业 D. 丁地一渔业
4. 下列对东北地区的描述,正确的是( )
A. 被称为高原湿地 B. “红土地”广布
C. 是干旱的宝地 D. 山环水绕、沃野千里
【答案】3. A 4. D
【解析】
【3题详解】
读图可知,甲地石油资源丰富,适合发展石油工业;乙地是内蒙古高原,适合发展畜牧业;丙地松嫰平原,适合发展种植业;丁地是大兴安岭,适合发展林业;故答案选A。
【4题详解】
东北地区的地形以平原、丘陵和山地为主,地表结构大致呈半环状;外围是黑龙江、乌苏里江、图们江和鸭绿江等流域低地,中间是山地和丘陵,内部则是广阔的平原,以肥沃的黑土著称,常用山环水绕、沃野千里来形容东北地区;东北地区保护的是三江平原的湿地,不是高原湿地;东北平原被称为黑土地;东北地区是湿润和半湿润地区,不是干旱的宝地;故答案选D。
5. 喜马拉雅山脉位于青藏高原边缘,该高原地表形态的主要特征是( )
A. 雪山连绵,冰川广布 B. 地势平坦,一望无际
C. 千沟万壑,支离破碎 D. 地表崎岖,峰岭众多
【答案】A
【解析】
【详解】青藏高原因为海拔高,气温低,山顶上的积雪和冰川广布,A正确;青藏高原有众多的山脉,如唐古拉山脉、喜马拉雅山脉、冈底斯山脉、昆仑山脉等,并不是一望无际、地势平坦,B错误;千沟万壑、支离破碎是指黄土高原,C错误;地表崎岖、峰岭众多,是指云贵高原,D错误。因此答案选A。
长株潭城市群是我国中部地区发展的典范,经济正在崛起。读图完成下面小题。
6. 下列关于长株潭城市群的描述,正确的是( )
A. 我国最大城市群 B. 位于湖南省西部
C. 地处湘中丘陵地区 D. 自然地理条件差异悬殊
7. 图中字母A表示的湖泊是( )
A. 洞庭湖 B. 巢湖 C. 太湖 D. 鄱阳湖
【答案】6. C 7. A
【解析】
【6题详解】
我国最大的城市群是长江三角洲城市群,A错误;从图示来看,长株潭城市群并不在湖南省的西部,B错误;长株潭城市群大体上位于湘中丘陵地区,略偏东,C正确;长株潭城市群自然地理条件比较接近,D错误。故选C。
【7题详解】
A位于湖南省以北、湖北省以南,洞庭湖,A选项正确;巢湖位于安徽省,B选项错误;太湖位于江苏省与浙江省之间,C选项错误;鄱阳湖位于江西省,D选项错误。故选A。
【点睛】长株潭城市群在经济上具有较强的实力和活力。这个城市群拥有丰富的自然资源和劳动力资源,涵盖了多个产业领域,包括制造业、电子信息、汽车制造、冶金等。同时,长株潭城市群还是湖南省的科技创新中心,吸引了许多高新技术企业和研发机构的进驻。
国家科技惠民计划项目“石漠化治理及其生态产业培育科技惠民示范工程”在贵州普定县启动。此次启动的科技计划项目示范工程,由中科院地化所牵头实施,选取滇桂黔石漠化集中连片贫困地区的典型代表——贵州普定县为示范区,针对喀斯特山区石漠化严重、工程性缺水、土地生产能力低下的主要瓶颈问题,展开技术攻关研究和集成应用示范。完成下面小题。
8. 贵州省石漠化现象产生的自然原因是( )
A 土层贫瘠,植被根系浅 B. 过度放牧和樵采
C. 毁林开荒 D. 不合理的开发建设活动
9. 为减轻水土流失和石漠化造成的危害,下列措施不正确的是( )
A. 封山育林 B. 人工种草 C. 草地改良 D. 陡坡开垦
【答案】8. A 9. D
【解析】
【8题详解】
贵州省石漠化现象产生的自然原因是土层贫瘠,植被根系浅,植被容易被破坏,A正确。过度放牧和樵采、 陡坡开垦、 不合理的开发建设活动都是人为原因,BCD错误。故选A。
【9题详解】
为减轻水土流失和石漠化造成的危害,可以进行封山育林、 人工种草、 草地改良,提高植被覆盖率,减轻石漠化的危害,ABC正确。陡坡开垦会进一步加剧水土流失和石漠化,D错误。根据题意,故选D。
【点睛】石漠化是指因水土流失而导致地表土壤损失,基岩裸露,土地丧失农业利用价值和生态环境退化的现象。主要在我国的西南石灰岩地区。
香港、澳门和台湾省位于我国东南部,地理位置优越。图左为“香港、澳门和台湾省位置图”,图右为“香港与祖国内地的优势互补图”。据此完成下面小题。
10. 关于香港、澳门和台湾省共同特点叙述正确的是( )
A. 临海,交通便利 B. 都有北回归线穿过
C. 地广人稀 D. 经济支柱为博彩旅游业
11. 香港的经济发展与祖国内地联系紧密,祖国内地为其发展提供( )
①淡水②资金③日常生活消费品④信息、技术
⑤众多的劳动力资源
A. ①②④ B. ②③④ C. ②③⑤ D. ①③⑤
【答案】10. A 11. D
【解析】
【10题详解】
香港、澳门和台湾都濒临海阔,交通都很便利,故A正确。北回归线只穿过了台湾,没有穿过香港和澳门,故B错误。三个地方都是地狭人稠,尤其是香港和澳门更加突出,故C错误。澳门的经济支柱是博彩旅游业,香港以对外贸易为经济支柱,台湾以外向型经济和高新技术产业为支柱,故D错误。故选A。
【11题详解】
香港的经济发展离不开内地的支持,祖国内地为香港的发展提供淡水、日常生活消费品和众多的劳动力资源,香港为内地提供资金、信息和技术等,故①③⑤正确,故选D。
【点睛】港澳台是对中华人民共和国香港特别行政区、中华人民共和国澳门特别行政区、中华人民共和国台湾地区的统称,因为此三地在政治、经济和文化体制上有诸多类似,有别于中国内地, 故我们常常将香港特别行政区、澳门特别行政区和台湾地区统称为"港澳台",作为一个类型来讨论。
氢能出行是北京奥运会一大亮点。国际氢能示范区是大兴区和清华大学的共建项目,大兴区成为北京新的产业集聚区。图示意北京市大兴区的位置,完成下面小题。
12. 北京奥运会采用氢能源汽车,主要原因可能( )
A 制造成本低 B. 减排效果更好 C. 技术门槛低 D. 燃料容易获得
13. 清华大学等机构为研发氢能汽车提供( )
A. 广阔的市场 B. 廉价劳动力 C. 先进的科技 D. 廉价的原料
【答案】12. B 13. C
【解析】
【12题详解】
相对于传统燃油汽车,目前来说,氢能源汽车的制造成本通常较高,A错误;氢能源汽车使用燃料电池系统将氢气与氧气发生反应产生电能驱动车辆,其唯一的尾气排放物是水蒸气。相比之下,传统的燃油汽车在燃烧过程中会产生诸如二氧化碳、氮氧化物和颗粒物等有害的尾气排放物,对空气质量和环境造成严重污染,故B正确;氢能源汽车使用燃料电池系统作为动力来源,燃料电池系统的开发和制造需要掌握先进的工艺和技术,包括储氢技术、燃料电池的材料和设计、电池管理系统等方面知识,故技术门槛高,C错误;氢能源生产成本高,储存和输送困难,故D错误。因此答案选B。
【13题详解】
广阔的市场、廉价的劳动力是指人口城市众多的地方,廉价的原料是产品供应地某种原料多,清华大学作为一所名牌高校,显然与上述无多大关系,ABD错误;清华大学等机构在氢能汽车领域的科技贡献体现在技术研发、创新成果、国际合作和人才培养等方面,故选C。
【点睛】氢能源汽车是一种使用氢气作为燃料的车辆,它通过燃料电池将氢气与氧气反应产生电能,从而驱动电动机工作。相比传统的内燃机汽车和纯电动汽车,氢能源汽车具有以下特点:高效环保:氢能源汽车的唯一废气排放物是水蒸气,不产生尾气污染物,对环境更加友好。而燃料电池的能量转化效率较高,比燃油发动机更加节能。快速加注:与电动汽车需要较长时间充电相比,氢能源汽车可以通过加氢站快速加注氢气,时间与加油相当。这样有助于缩短行驶里程的等待时间,提高用户体验。长续航里程:氢能源汽车的续航里程通常比纯电动汽车更远,因为氢气的能量密度较高。一次加满氢气后,可以行驶更长的距离,满足长途驾驶需求。多用途性:氢气除了用于燃料电池汽车外,还可以用于其他领域,如发电、工业等。这种多用途性可以提高氢能源的整体利用效率。
新疆维吾尔自治区是我国重要的长绒棉产地。长绒棉因其柔软细腻、光泽度好,成为棉花界的“明星”。新中国成立后,我国加大育种科研投入,生产用种已实现自育品种化。近年来,新疆还利用高科技生产出优质长绒棉和天然彩色棉,热卖国际市场,供不应求。下图为新疆棉花主要产地分布示意图。完成下面小题。
14. 新疆棉花主要产地分布在( )
A. 天山山脉以北 B. 昆仑山脉以南 C. 准噶尔盆地边缘 D. 塔里木盆地边缘
15. 新疆适合棉花生产的有利条件是( )
A. 昼夜温差小 B. 空气湿润 C. 日照充足 D. 多阴雨天气
【答案】14. D 15. C
【解析】
【14题详解】
棉花属于暖温带的农作物,新疆的塔里木盆地属于暖温带,准噶尔盆地属于中温带。读图可知,新疆棉花产区主要分布塔里木盆地边缘,有高山冰雪融水可供灌溉,D正确。 准噶尔盆地边缘、天山山脉北部属于中温带,不适合种植棉花,AC错误。昆仑山脉西部海拔太高,水源不足,不是棉花产区,B错误。故选D。
【15题详解】
新疆适合棉花生产的有利条件是:新疆属于温带大陆性气候,晴天多,降水稀少,气候干旱,光照充足,昼夜温差大。C正确,ABD错误,故选C。
【点睛】新疆维吾尔自治区,简称新疆,位于中国西北边陲,首府乌鲁木齐,是中国五个少数民族自治区之一, 也是中国陆地面积最大的省级行政区,面积166万平方公里, 占中国国土总面积六分之一。农业区位因素包括自然区位因素(气候、地形、土壤、水源)和社会经济因素(市场、交通、政策、劳动力、科技等)。
二、非选择题(本大题有4小题,共55分)
16. 【一方水土养一方人】我国疆域辽阔,各地自然环境各不相同,因此各地风土人情也有很大差异。阅读图文资料,完成下列内容。
探究一找位置,说简称
(1)写出山西省和浙江省这两个省级行政区域的简称。
探究二识区域,明界线
中国有许多描写景色的诗词,如“大漠孤烟直,长河落日圆”“珠穆顶峰云袅绕,雅江深谷水蜿蜒”“黄梅时节家家雨,青草池塘处处蛙”“千里冰封,万里雪飘”等。
(2)写出四首诗句分别描述的四大地理区域。
探究三辨原因,显特色
(3)结合图文资料,分析山西省和浙江省主食差异的主要原因。
(4)西北地区和青藏地区也有自己的特色食品,请各举一例。
【答案】(1)晋 浙
(2)西北地区 青藏地区 南方地区 北方地区
(3)山西省以面食为主,浙江省以米饭为主。原因:山西省农作物以小麦为主,浙江省则以水稻为主。
(4) ①. 羊肉泡馍 ②. 酥油茶
【解析】
【分析】本题以四大地理区域图为材料,涉及省级行政区的简称、四大地理区域的景观、山西与浙江主食差异的原因、西北地区与青藏地区的特色食品等知识点,考查对这些知识的熟练掌握程度。
【小问1详解】
山西省简称为晋、浙江省简称为浙。
【小问2详解】
“大漠孤烟直,长河落日圆”:“大漠”是指沙漠,我国四大地理区域中,西北地区降水稀少,有沙漠,故这首诗指我国的西北地区。“珠穆顶峰云袅绕,雅江深谷水蜿蜒”,“珠峰”是指珠穆朗玛峰,“雅江”是指雅鲁藏布江,均在青藏地区,故这首诗指青藏地区。“黄梅时节家家雨,青草池塘处处蛙”:前半句指梅雨时节,后半句是指池塘多,南方地区降水多,因而河湖池塘较多,所以这里指南方地区。“千里冰封,万里雪飘”:描写的是北方地区冰天雪地、广袤无垠的银色世界,故指北方地区。
【小问3详解】
山西省以面食为主要饮食特色,主要是因为这个地区适宜小麦的种植。山西省的土地肥沃,气候条件适宜,以温带季风气候为主,处于半湿润地区,农作物种植以小麦为主。因此,面食成为当地人们的主要食物选择,如刀削面、炸酱面等。而浙江省地处亚热带季风气候,气候湿润,则以水稻种植为主。
【小问4详解】
在西北地区,一个典型的特色食品是羊肉泡馍。羊肉泡馍起源于陕西省,主要流行于西北地区。它由炖煮的嫩羊肉块和炸酥的馍片组成。吃羊肉泡馍时,先将炖好的羊肉放入碗中,然后配以馍片和适量的调料,如蒜末、辣椒油等。最后将煮沸的羊汤倒入碗中,使馍片吸满汤汁。这道美食有着浓厚的西北地区风味和独特的口感。在青藏地区,一种著名的特色食品是酥油茶。酥油茶是藏族人民日常生活中必不可少的饮品,也是他们对客人表示款待的重要方式。酥油茶是将砖茶或散茶与酥油、盐巴、水和牛奶等混合煮沸制作而成。它具有浓郁的茶香和酥油的浓郁味道,既能够提供能量又具有保暖的效果。在高原寒冷的环境下,酥油茶被视为供给身体能量的重要饮品,并且在许多庆典和节日中扮演着重要的角色。
17. 【宝岛台湾】台湾岛是一个富饶的宝岛,自然环境优越,森林、矿产和水产资源丰富。阅读图文资料,完成下列问题。
探究一自然环境
(1)读图,写出台湾的主要地形及台湾山脉的走向。
探究二气候与农业
台湾省一年四季鲜果不断,被称为“水果之乡”,岛上水果大量外销,官方统计数据显示,台湾销往祖国大陆的水果约85%是从厦门口岸入境的,厦门已成为台湾水果销往祖国大陆的主要中转地。
(2)根据图文资料,写出台湾农产品的主要分布区,并分析该地区有利于农业发展的气候条件。
(3)台湾盛产水果,有“水果之乡”的美誉,试举两例台湾的水果。
探究三地形与交通
交通运输是经济发展的先行官,台湾岛交通运输发达,除中部山区外,铁路、公路遍及各地,环岛建有电气化铁路和高速公路。
(4)结合图文资料,从地形方面分析台湾岛交通线环岛建设的原因。
【答案】(1)以山地为主;呈东北--西南走向。
(2)西部;热量充足,降水丰富。 (3)香蕉、菠萝等
(4)中部为山地,四周沿海地区地势相对低平。
【解析】
【分析】本大题以台湾的图文资料为材料,设置四道小题,涉及台湾的地形、农业、交通等相关知识,考查学生对相关知识的掌握程度和读图分析能力。
【小问1详解】
读图可知,台湾岛地形以山地为主,山地约占总面积的三分之二。山脉集中分布在台湾岛的中部和东部,台湾山脉的走向是东北--西南走向,其中,玉山海拔3952米,是中国东部最高峰。平原约占总面积的三分之一,多分布在台湾岛的西部沿海地区。台湾岛的地形分布格局:中东部主要是山地,西部地形比较平坦,多平原。
【小问2详解】
由图可知,台湾的农产品主要分布在西部;台湾岛西部利于发展农业的气候条件是季风气候、雨热同期,降水丰富;西部地形平坦,土壤肥沃,水资源充足等。
【小问3详解】
台湾气候湿热,盛产香蕉、菠萝等热带、亚热带水果,有“水果之乡”的美誉。
【小问4详解】
台湾岛铁路、公路环岛建设的原因是中部为山地,四周沿海地区地势相对低平,加之台湾的人口和城市主要集中在沿海地区。
18. 阅读图文材料,回答下列问题。
长江三角洲地区是我国经济发展最活跃、开放程度最高、创新能力最强的区域之一,在我国现代化建设大局和全方位开放格局中具有举足轻重的战略地位。下面为“长江三角洲区域位置和范围示意图”。
(1)长江三角洲位于长江的下游,长江对该地区的发展起到了重要的沟通作用,同时也做出了重要贡献。请你归纳河流对区域经济发展的有利影响。
(2)根据材料并结合所学知识,概述长江三角洲地区发展经济的优势条件。
(3)写出两个位于长江三角洲地区的著名旅游景点。
【答案】(1)河流为农业提供灌溉水源;提供便利的水运交通,便于对外联系;提供淡水资源(工业、农业、生活);有利于发展水产养殖;丰富的水资源。
(2)处于我国东部沿海与长江流域的结合部,地理位置优越;位于长江入海口,交通运输便利;经济腹地广阔;高等院校多,科技人才多,技术力量强;工业基础雄厚等。
(3)苏州园林、杭州西湖、古镇周庄、嘉兴南湖、明孝陵等。
【解析】
【分析】本题以图文的形式为材料,涉及长江三角洲地区发展经济的优势条件,长江三角洲地区的著名旅游景点等知识点,考查学生对长江三角洲地区有关知识的掌握能力。
【小问1详解】
结合材料可知,长江为长江三角洲地区的农业提供灌溉水源,提供便利的水运交通,便于对外联系,提供淡水资源(工业、农业、生活),有利于发展水产养殖和丰富的水资源,拉动长江三角地区经济的发展。
【小问2详解】
读图可知,长江三角洲地区处于我国东部沿海与长江流域的结合部,地理位置优越;位于长江入海口,交通运输便利;经济腹地广阔;高等院校多,科技人才多,技术力量强;工业基础雄厚等。
【小问3详解】
据所学知识可知,位于长江三角洲地区的旅游景点有苏州园林、杭州西湖、古镇周庄、嘉兴南湖、明孝陵等。
19. 【落实活动建议】
资料一最新发布的《黄河流域水土保持公报(2020年)》(下文简称“公报”)显示,经过多年治理,黄河流域水土流失面积和强度实现“双下降”,生态环境持续向好,水土流失严重的状况得到了明显改善。《公报》旨在反映黄河流域水土流失现状、水土保持成效,科学指导流域水土资源保护和合理开发利用,增强全社会的水土保持意识,促进流域生态保护和高质量发展。
资料二某区域图
(1)请分别写出图中阴影部分是我国的哪个地形区及甲、乙代表的山脉。
(2)黄河流经A、B、C三个地点中,河流含沙量最大的是哪段?
(3)从降水季节分配、地表植被和土质等状况,分析黄河中游水土流失严重的主要原因。(答出2点即可)并写出治理水土流失的措施。(答出2点即可)
(4)简述资料一中《公报》的重要意义。
【答案】(1)黄土高原;甲:太行山;乙:秦岭。
(2)C
(3)原因:黄土高原土质疏松;植被稀少;措施:植树造林;修梯田。
(4)科学指导流域水土资源保护和合理开发利用,增强全社会的水土保持意识,促进流域生态保护和高质量发展。
【解析】
【分析】本大题以图文形式为材料,设置四道小题,涉及黄土高原的地理位置等相关内容,考查学生对相关知识的掌握程度。
【小问1详解】
图中阴影部分是我国的黄土高原,属于秦岭淮河一线以北,属于北方地区;甲是太行山,是中国东部地区的重要山脉和地理分界线。乙是秦岭,不仅是中国南北方的界山,还是南北方地理、气候、资源差异的分割线。
【小问2详解】
黄河流经的A、B、C三个地点中,C点位于土质疏松的黄土高原地区,水土流失严重,河水含沙量较大,AB位于黄河上游,水土流失较少。
【小问3详解】
该区域水土流失严重的主要自然原因是黄土高原土质疏松;植被稀少;夏季暴雨的冲刷下,水土流失严重,为治理严重的水土流失,当地人民把植树、种草等生物措施与修梯田、筑堤坝等工程措施相结合,治理水土流失。
【小问4详解】
《公报》的重要意义是:反映黄河流域水土流失现状、水土保持成效,科学指导流域水土资源保护和合理开发利用,增强全社会的水土保持意识,促进流域生态保护和高质量发展。
山西省临汾市尧都区2023—2024学年八年级上册期末地理试题(含解析): 这是一份山西省临汾市尧都区2023—2024学年八年级上册期末地理试题(含解析),共14页。试卷主要包含了选择题,非选择题等内容,欢迎下载使用。
66,山西省临汾市洪洞县名校协作2023-2024学年七年级上学期12月月考地理试题: 这是一份66,山西省临汾市洪洞县名校协作2023-2024学年七年级上学期12月月考地理试题,共1页。
山西省临汾市霍州市2022-2023学年八年级下学期期中地理试题(无答案): 这是一份山西省临汾市霍州市2022-2023学年八年级下学期期中地理试题(无答案),共6页。试卷主要包含了我国南方地区的自然特征是,北方地区的内部差异有,该地区森林资源主要分布在等内容,欢迎下载使用。

