- 2023年湖南省怀化市中考生物真题 试卷 0 次下载
- 2023年湖南省邵阳市中考生物真题 试卷 0 次下载
- 2023年湖南省岳阳市中考生物真题 试卷 0 次下载
- 2023年江西省中考生物真题 试卷 0 次下载
- 2023年山东省滨州市中考生物真题 试卷 0 次下载
2023年湖南省益阳市中考生物真题
展开试题卷
一、选择题(本题共25小题,每小题2分,共50分)下列各题均只有一个最符合题意的选项,请选出该选项,并将其序号在答题卡中相应的答案栏内填涂。
1. 大雨过后,菜地里爬出许多蚯蚓,几只鸭子忙着享受“美食”。以上没有体现的生物特征是( )
A. 生物的生活需要营养 B. 生物能进行呼吸
C. 生物能排出体内产生的废物 D. 生物能对外界刺激作出反应
【答案】C
【解析】
【分析】生物的特征:生物的生活需要营养;生物能够进行呼吸;生物能排出体内产生的废物;生物能够对外界刺激作出反应;生物能够生长和繁殖;除病毒外,生物都是由细胞构成的;生物都能遗传和变异。
【详解】大雨过后,土壤里缺水空气,菜地里爬出许多蚯蚓,说明生物的生活需要呼吸和能对外界的刺激作出反应,几只鸭子忙着享受“美食”,说明生物需要营养,因此ABD正确,C错误。
故选C。
2. 科学探究中提出的问题应具体、明确,具有探究价值。下列问题提得最好的是( )
A. 紫薇花和木槿花哪种更漂亮 B. 到底是先有鸡还是先有蛋呢
C. 为什么昆虫的发育要经过几次蜕皮 D. 土壤湿度会影响鼠妇的分布吗
【答案】D
【解析】
【分析】人类的认识史常以提出问题作为发展的起点,科学探究的一般过程也是从发现问题、提出问题开始的。中学生要培养自己从生活、实践和学习中发现问题的能力,当提出、表述这些问题时,要具体、有探究价值。
【详解】A.紫薇花和木槿花的美丽程度是主观的,不同的人有不同的看法,无法具体比较,A错误。
B.这个问题涉及到生物学中的一个经典难题——“鸡生蛋还是蛋生鸡”,至今没有得到确定的答案,因此无法回答哪个先出现,B错误。
C.“为什么昆虫的发育要经过几次蜕皮”这个问题不够具体、明确,C错误。
D.土壤湿度会影响鼠妇等一些动物的分布和生存环境。可见,“土壤湿度会影响鼠妇的分布吗?”是一个具体的、明确的问题,具有探究价值,D正确。
故选D。
3. 海洋软体动物海活蝓进食一种藻类植物后身体变成绿色,并能利用该藻类相关结构进行光合作用制造有机物。下列有关说法错误的是( )
A. 海蛞蝓具有细胞壁
B. 海蛞蝓利用叶绿体进行光合作用
C. 海蛞蝓靠线粒体为细胞提供能量
D. 海蛞蝓细胞内外无机盐含量差别大与细胞膜有关
【答案】A
【解析】
【分析】动物细胞没有细胞壁,叶绿体是光合作用的场所,线粒体是呼吸作用的场所。
【详解】A.海蛞蝓属于动物,细胞中没有细胞壁,A错误。
B.海蛞蝓能利用藻类植物中的叶绿体进行光合作用制造有机物,B正确。
C.海蛞蝓靠线粒体进行呼吸作用分解有机物,为细胞提供能量,C正确。
D.细胞膜具有控制物质进出的作用,海蛞蝓细胞内外无机盐含量差别大与细胞膜有关,D正确。
故选A。
4. 洞庭湖湿地土地肥沃,水草丰美,鱼鸟成群,右图为部分生物的食物关系图,下列描述错误的是( )
A. 图中的生物构成了一个生态系统
B. 图中的箭头可表示物质和能量的流动方向
C. 若有毒工业废水排入湖中,鹰体内有毒物质含量最高
D. “十年禁渔”有利于提高洞庭湖生态系统的自动调节能力
【答案】A
【解析】
【分析】1.生态系统包括非生物成分和生物成分。非生物成分如阳光、空气、水、温度、土壤等,是生物赖以生存的物质和能量的源泉,为各种生物提供必要的营养物质和必要的生存环境。生物成分包括生产者、消费者和分解者。
2.物质循环和能量流动是生态系统的主要功能,它们将生态系统的各种成分联系成了一个统一的整体。碳主要以有机物的形式沿食物链传递。在生态系统中,能量是沿着食物链和食物网流动的。
3.在生态系统中,有害物质可以通过食物链在生物体内不断积累,其浓度随着营养级别的升高而逐步增加,这种现象叫生物富集。
4.生态平衡是指在一定的时间内,一个自然生态系统内的生物种类和数量一般是相对稳定的,它们之间及其与环境间的能量流动和物质循环也保持相对稳定的状态。生态平衡是一种动态的平衡,它依赖于生态系统的自我调节能力。一般来说,生态系统中生物的种类越多,食物链和食物网越复杂,生态系统的调节能力就越强。
【详解】A.生态系统包括非生物成分和生物成分。非生物成分如阳光、空气、水、温度、土壤等,是生物赖以生存的物质和能量的源泉,为各种生物提供必要的营养物质和必要的生存环境。生物成分包括生产者、消费者和分解者。故图中的生物不能构成了一个生态系统,A错误。
B.生态系统中能量、物质是沿着食物链和食物网流动的,图中的箭头可表示物质和能量的流动方向,B正确。
C.该生态系统中,鹰的营养级最高,故若有毒工业废水排入湖中,鹰体内有毒物质含量最高,C正确。
D.一般来说,生态系统中生物的种类越多,食物链和食物网越复杂,生态系统的调节能力就越强。“十年禁渔”有利于稳定生物物种的多样性,故“十年禁渔”有利于提高洞庭湖生态系统的自动调节能力,D正确。
故选A。
5. 小清在阴凉潮湿的山地林间发现一种生物,该生物全株无叶绿素,白色肉质,腐生,在幽暗潮湿处发出白色亮光。茎直立,不分枝,叶鳞片状,花顶生,果实椭球形。该生物为( )
A. 真菌 B. 蕨类植物 C. 裸子植物 D. 被子植物
【答案】D
【解析】
【分析】植物根据生殖细胞的不同可分为孢子植物和种子植物。孢子植物用孢子来繁殖后代,包括藻类植物、苔藓植物和蕨类植物,种子植物用种子来繁殖后代,包括裸子植物和被子植物。种子植物又包括裸子植物和被子植物。
【详解】A.真菌类生物不会开花、结果,故该生物不是真菌,A错误。
B.蕨类植物有了根、茎、叶的分化,且体内有输导组织和机械组织,该植物类群不会开花、结果,故该生物不是蕨类植物,B错误。
C.裸子植物的种子没有果皮包被,种子裸露在外面,不会开花、结果,故该生物不是裸子植物,C错误。
D.被子植物的种子有果皮包被,被子植物就是常说的绿色开花植物,具有根、茎、叶、花、果实六大部分。由题干“该生物全株无叶绿素,白色肉质,腐生,在幽暗潮湿处发出白色亮光。茎直立,不分枝,叶鳞片状,花顶生,果实椭球形”,可知该生物属于被子植物,D正确。
故选D。
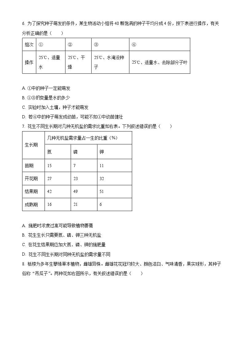
6. 为了探究种子萌发的条件,某生物活动小组将40颗饱满的种子平均分成4份,按下表进行操作,有关分析正确的是( )
组次
①
②
③
④
操作
25℃、适量水
25℃、干燥
25℃、水淹没种子
25℃、适量水、去除部分子叶
A. ①中的种子一定能萌发
B. ①③的变量是水的多少
C. 实验时加入土壤,种子才能萌发
D. 若④中的种子萌发成幼苗,可能不如①中幼苗健壮
【答案】A
【解析】
【分析】(1)种子的萌发的环境条件为一定的水分、适宜的温度和充足的空气;自身条件是胚是完整的、胚是活的、种子不在休眠期以及胚发育所需的营养物质。(2)对照实验:在探究某种条件对研究对象的影响时,对研究对象进行的除了该条件不同以外,其他条件都相同的实验。根据变量设置一组对照实验,使实验结果具有说服力。一般来说,对实验变量进行处理的,就是实验组。没有处理的就是对照组。
【详解】A.由实验可知,①中的种子具有的条件是一定的水分、适宜的温度和充足的空气,所以一定能萌发,A正确。
B. 由实验可知,①③的变量是空气的有无,B错误。
C.土壤不是种子萌发的必需条件,C错误。
D.④中的种子去除部分子叶,则不能萌发,D错误。
故选A。
7. 花生不同生长期对几种无机盐的需求比重如右表。下列叙述错误的是( )
生长期
几种无机盐需求量占一生的比重(%)
氮
磷
钾
苗期
15
7
11
开花期
27
23
32
结果期
42
49
51
成熟期
16
21
6
A. 施肥时浓度过高可能导致植物萎蔫
B. 花生生长只需要氮、磷、钾三种无机盐
C. 在花生结果期应加大氮、磷、钾的施肥量
D. 花生不同生长期对同种无机盐的需求量不同
【答案】B
【解析】
【分析】植物生长需要量最多的是含氮、磷、钾的无机盐,但是不同植物不同生长期对几种无机盐的需求比重是不一样的。
【详解】A.施肥时浓度过高可能导致植物萎蔫,A正确。
B.花生生长需要氮、磷、钾三种无机盐,还需要硼等无机盐,缺硼是花生只开花不结果,B错误。
C.根据图表分析可得花生在结果时期需要无机盐氮、磷、钾的量最多,所以在花生结果期应加大氮、磷、钾的施肥量,C正确。
D.根据图表分析可得花生不同生长期对同种无机盐的需求量不同,如在苗期和开花期氮肥的需求量分别是15%和27%,D正确。
故选B。
8. 栝楼为多年生攀缘草本植物,雌雄异株。雌雄花花冠均较大、颜色洁白、气味清香,果实球形,其种子俗称“吊瓜子”。两种花如右图所示,有关叙述错误的是( )
A. 能够结出果实的是图甲中的花
B. 根据花的特点,可推断它属虫媒花
C. 栝楼的果实中有许多种子是因为子房中有许多胚珠
D. 栝楼攀缘在其它植物体上,与被攀缘的植物之间为竞争关系
【答案】A
【解析】
【分析】1.按雌蕊和雄蕊的状况,花可以分为两种:一朵花中,雄蕊和雌蕊同时存在的,叫做两性花,如桃、小麦的花。一朵花中只有雄蕊或只有雌蕊的,叫做单性花,如南瓜、丝瓜的花。花中只有雄蕊的,叫做雄花;只有雌蕊的,叫做雌花。
2.在完成传粉和受精两个重要的生理过程以后,花的大部分结构凋落,只有子房继续发育,最终子房发育成果实,子房壁发育成果皮,胚珠发育成种子,珠被发育为种皮,受精卵发育为胚,受精极核发育为胚乳。
【详解】A.栝楼,雌雄异株。图甲中是雄花,图乙中是雌花(具有膨大的子房),因此能够结出果实的是图乙中的雌花,A错误。
B.虫媒花的特点:多特殊气味以吸引昆虫;多半能产蜜汁;花大而显著,并有各种鲜艳颜色;结构上常和传粉的昆虫形成互为适应的关系。可见,栝楼雌雄花花冠均较大、颜色洁白、气味清香。根据花的特这些点,可推断它属虫媒花,B正确。
C.结合分析可知,胚珠发育成种子。可见,栝楼的果实中有许多种子,是因为子房中有许多胚珠,C正确。
D.竞争是指由于争夺同一食物、栖息地等两物种之间的争斗关系。栝楼攀缘在其它植物体上,与被攀缘的植物之间为竞争关系,主要是争夺阳光,D正确。
故选A。
9. 青春期是人一生中身体发育和智力发展的黄金时期,下列有关青春期的叙述错误的是( )
A. 进入青春期后女孩会来月经 B. 男孩出现胡须与睾丸的迅速发育无关
C. 身高突增是青春期的一个显著特点 D. 女孩进入青春期的年龄一般比男孩早
【答案】B
【解析】
【分析】青春期是一个生长和发育发生重要变化的时期,其中身高突增是青春期的一个显著特点,另外,体重增加,神经系统和心、肺等内脏器官的功能也显著增强,青春期是人一生中身体发育和智力发展的黄金时期。
【详解】A.进入青春期以后,女孩的性器官迅速发育,女性的卵巢重量增加,并能够产生生殖细胞和分泌性激素,性激素能促进第二性征的出现,女孩会来月经,A正确。
B.男孩出现胡须属于第二性征,与睾丸的迅速发育有关,B错误。
C. 身高突增是青春期的显著特点,C正确。
D. 女孩进入青春期的年龄一般比男孩早两年,D正确。
故选B。
10. 图甲是人体消化系统示意图,图乙是中国居民“平衡膳食宝塔”。下列说法错误的是( )
A. 蛋白质最先在③中开始被消化
B. 图甲中④分泌的胆汁能乳化脂肪
C. 淀粉在图甲中①和⑥所示器官被消化
D. 为保持身材,可用乙图中其它层食物代替E层食物
【答案】D
【解析】
【分析】消化系统的组成:消化道和消化腺。①口腔,②食道,③胃,④肝脏,⑤胰,⑥小肠,⑦大肠,⑧肛门。合理营养指全面而平衡的营养,全面指的是摄取的营养素(六类营养物质和膳食纤维)种类齐全,平衡指的是摄取的营养素的量要合适(不多也不少,比例适当),与身体需要保持平衡。
【详解】A.蛋白质的消化产所是胃喝小肠,最先在③胃中开始被消化,A正确。
B.肝脏是最大的消化腺,分泌的胆汁能乳化脂肪,B正确。
C.淀粉在①口腔开始消化,初步被消化成麦芽糖,在⑥小肠彻底消化,彻底消化成葡萄糖,C正确。
D.为保持身材,如果用乙图其它层食物代替E层食物会导致营养不均衡,低血糖等,D错误。
故选D。
11. 下列关于人体呼吸系统及其生理活动的叙述错误的是( )
A. 空气经呼吸道处理后变得温暖、湿润、清洁
B. 膈肌收缩时肺内气压变化如CE段所示
C. 气管和支气管中有软骨作支架有利于气流顺畅通过
D. 溺水造成呼吸暂停是因为肺与外界的气体交换受阻
【答案】B
【解析】
【分析】AC段的肺内气压与大气压的气压差是负值,表示肺内气压低于外界大气压,是吸气过程;曲线CE段的肺内气压与大气压的气压差是正值,表示肺内气压高于外界大气压,是呼气过程。
【详解】A.呼吸道的组成由上到下依次是鼻腔、咽、喉、气管和支气管,鼻腔内有鼻毛,可以阻挡灰尘,呼吸道都有骨或软骨做支架,其内表面覆盖着黏膜,黏膜内还分布有丰富的毛细血管。这些特点既保证了气体的畅通,又对吸入的空气具有清洁、温暖和湿润的作用,A正确。
B. AC段为吸气,此时膈肌收缩,B错误。
C.气管和支气管中有软骨作支架有利于保证气流顺畅通过,C正确。
D. 溺水造成呼吸暂停是阻止了肺与外界的气体交换过程,D正确。
故选B。
12. 每年6月14日是世界献血日。关于献血与输血的叙述错误的是( )
A. 献血时应从静脉血管采血 B. 严重贫血的人应输入血小板治疗
C. 异型输血容易导致红细胞凝集 D. 健康成人每次献血200-300毫升不影响健康
【答案】B
【解析】
【分析】1.血液由血浆和血细胞组成,血细胞由红细胞、白细胞、血小板组成。血液的功能:运输功能;防御和保护功能。
2.血液的总量占体重的7%~8%。一个健康的人,按规定献血,对身体不会有任何影响。一个健康的成年人,一次失血超过体内血量的30%(1200~1500毫升),就会发生生命危险。一次失血超过体内血量的20%(800~1000毫升),就会出现头晕、眼前发黑和出冷汗等症状。但是一次失血不超过体内血量的10%(约400毫升),所丧失的血浆成分和血细胞可以在短期内得到补充而恢复正常。
【详解】A.献血时应从静脉血管采血。因为静脉的管壁较薄、弹性小,血流速度慢,A正确。
B.血液中红细胞数量过少或红细胞中血红蛋白的含量过少称为贫血。因此严重贫血的人应输入红细胞治疗,B错误。
C.输血时,如果受血者和献血者的血型不合,输血后受血者的红细胞会凝集成团,阻碍血液循环,而给受血者带来严重的后果,甚至死亡。因此,安全输血非常重要,安全输血以输同型血为原则,C正确。
D.一个健康的成年人每次献血200~300mL不会影响身体健康,而且还有利于提高自身造血器官的造血功能,D正确。
故选B。
13. 正常人肾小囊中的液体流至肾小管末端后,下列哪些物质含量(指浓度)上升( )
A. 蛋白质、尿素 B. 尿素、葡萄糖
C. 无机盐、尿素 D. 无机盐、蛋白质
【答案】C
【解析】
【分析】尿的形成要经过肾小球(和肾小囊壁)的滤过和肾小管的重吸收作用。血浆通过肾小球的滤过作用,除了大分子的蛋白质外,其他的如水、无机盐、尿素、葡萄糖会滤过到肾小囊腔形成原尿;原尿流经肾小管时,其中大部分水、部分无机盐和全部的葡萄糖被重新吸收回血液,而剩下的如尿素、一部分无机盐和水等由肾小管流出形成尿液。
【详解】原尿流经肾小管时,其中大部分水、部分无机盐和全部的葡萄糖被重新吸收回血液,而剩下的如尿素、一部分无机盐和水等由肾小管流出形成尿液。由于大部分水被肾小管重吸收,故尿素、无机盐的浓度增加了。原尿里没有大分子的蛋白质,葡萄糖都被肾小管处的毛细血管重吸收到血液了,C正确,ABD 错误。
故选C。
14. 某校学生在实践课上利用物理仪器制作了如下装置(内推注射器可使水透镜曲度变大,反之则变小)进行探究活动,下列说法错误的是( )
A. 光屏模拟形成物像的视网膜
B. 水透镜模拟晶状体,注射器模拟睫状体
C. F光源左移时,为在光屏上形成清晰物像,应向外拉注射器
D. 模拟近视的矫正时,在F光源和水透镜之间竖一块放大镜
【答案】D
【解析】
【分析】视觉形成的过程是外界物体反射来的光线,经过角膜、房水,由瞳孔进入眼球内部,再经过晶状体和玻璃体的折射作用,在视网膜上能形成清晰的物像,物像刺激了视网膜上的感光细胞,这些感光细胞产生的神经冲动,沿着视神经传到大脑皮层的视觉中枢,就形成视觉。
【详解】A.眼球中的视网膜,为一层柔软而透明的膜,紧贴在脉络膜内面,有感受光刺激的作用。视网膜上的感光细胞能够把物体的色彩、亮度等信息转化为神经冲动,故视网膜是视觉感受器,是眼球内成像的部位。可见,光屏模拟形成物像的视网膜,A正确。
B.在眼球的结构中,晶状体透明、有弹性,类似照相机的镜头。睫状体内有平滑肌,通过平滑肌的收缩和舒张来调节晶状体的曲度,从而使眼睛能够看清远近不同的物体。可见,水透镜模拟晶状体,注射器模拟睫状体,B正确。
C.人视近物时,睫状体收缩,晶状体曲度变大;视远物时,睫状体舒张,晶状体曲度变减小。可见,F光源左移时,代表人在视远物,此时为在光屏上形成清晰物像,应向外拉注射器,使得水透镜的曲度变减小,C正确。
D.近视眼的成因是晶状体曲度过大,折光能力太强,或者眼球在前后方向上太长,导致来自远处物体的光会聚在视网膜前,而不是视网膜上。而凹透镜具有能使光线发散的特点,因此,在眼睛前面放一个凹透镜,就能使来自远处物体的光会聚在视网膜上,从而矫正了近视眼。可见,模拟近视的矫正时,在F光源和水透镜之间竖一块凹透镜,而放大镜是凸透镜,D错误。
故选D。
15. 科研人员用脊蛙(去除脑保留脊髓的蛙)为材料进行如下实验:①刺激脊蛙左后肢的趾部,出现屈腿反射;②用针破坏脊髓,刺激脊蛙左后肢的趾部,未出现屈腿反射。下列叙述错误的是( )
A. 去除脑是为了排除脑对实验的干扰
B. 综合①②可知,反射弧结构受损,反射无法完成
C. 该实验说明屈腿反射不需大脑参与,属于简单反射
D. 屈腿反射的反射弧可用图中“⑤→④→③→②→①”表示
【答案】D
【解析】
【分析】图中的反射弧通常由①感受器、②传入神经、③神经中枢、④传出神经、⑤效应器组成,据此回答。
【详解】A.由实验设置可知,该实验是要脊髓的作用,故去除脑是为了排除脑对实验的干扰,A正确。
B.反射活动需要经过完整的反射弧来实现,若反射弧中任何环节在结构或功能上受损,反射就不能完成。由题干,综合①刺激脊蛙左后肢的趾部,出现屈腿反射;②用针破坏脊髓,刺激脊蛙左后肢的趾部,未出现屈腿反射,可知,反射弧结构受损,反射无法完成,B正确。
C.由题干,科研人员用脊蛙(去除脑保留脊髓的蛙)为材料进行如下实验:①刺激脊蛙左后肢的趾部,出现屈腿反射,可知,该实验说明屈腿反射不需大脑参与,属于简单反射,C正确。
D.完成反射的结构基础是反射弧,屈腿反射的反射弧可用图中“①→②→③→④→⑤”表示,D错误。
故选D。
16. 下列关于几种无脊椎动物的叙述错误的是( )
A. 软体动物用足运动,大多具有贝壳
B. 环节动物身体分节,比线形动物运动更灵活
C. 比较节肢动物和环节动物的结构特点,推测前者可能由后者进化而来
D. 腔肠动物身体辐射对称,可从各方向捕获猎物、进行防御,因而比扁形动物更高等
【答案】D
【解析】
【分析】生物进化的总体趋势:由简单到复杂、由低等到高等、由水生到陆生。无脊椎动物的进化历程:原始单细胞动物→原始腔肠动物→原始扁形动物→原始线形动物→原始环节动物→原始软体动物→原始节肢动物。无脊椎动物进化为脊椎动物。脊椎动物的进化历程是:原始鱼类→原始两栖类→原始爬行类→原始的鸟类和原始的哺乳类。
【详解】A.软体动物柔软的身体表面有外套膜,大多具有贝壳,运动器官是足。代表动物有:章鱼、枪乌贼、扇贝、缢蛏、牡蛎、鲍等,A正确。
B.动物的身体分节,可以使该类动物的运动更灵敏,转向更灵活,有利于其捕食或逃避敌害,对环境的适应能力强。可见,环节动物身体分节,比不分节的线形动物运动更灵活,B正确。
C.节肢动物的身体许多体节构成的,并且分部,体表有外骨骼,足和触角也分节,包括昆虫纲、多足纲、蛛形纲、甲壳纲。环节动物的身体呈圆筒形,由许多彼此相似的体节组成;靠刚毛或疣足辅助运动。结合分析可知,比较节肢动物和环节动物的结构特点,推测前者可能由后者进化而来,C正确。
D.结合分析可知,腔肠动物身体辐射对称,可从各方向捕获猎物、进行防御,但是腔肠动物比扁形动物更低等,D错误。
故选D。
17. 乌梢蛇全身黑色,行动迅速,性情温顺不咬人,常在农村房前屋后捕食老鼠,在益阳市分布广泛。乌梢蛇属于爬行动物的原因不包括( )
A. 乌梢蛇的幼体、成体均用肺呼吸
B. 乌梢蛇身体表面有乌黑锃亮的细鳞片
C. 乌梢蛇虽然四肢退化,仍可快速爬行
D. 乌梢蛇在陆地上产卵,卵内营养丰富,外有坚韧卵壳
【答案】C
【解析】
【分析】爬行动物的体表覆盖角质的鳞片或甲;用肺呼吸;在陆地上产卵,卵表面有坚韧的卵壳。
【详解】乌梢蛇身体表面有乌黑锃亮的细鳞片,可以减少水分的蒸发,其幼体、成体均用肺呼吸,适于生活在陆地,在陆地上产卵,卵表面有坚韧的卵壳,卵内营养丰富,生殖发育不需要水,是真正的陆生脊椎动物,但乌梢蛇虽然四肢退化,仍可快速爬行,不是爬行动物的主要特征,C符合题意,ABD不符合题意。
故选C。
18. 日前,我国科研人员在大别山发现了新物种——大别山缺齿鼩,与2017年发现的烟黑缺齿鼩、霍氏缺齿鼩同属于哺乳纲、鼩形目、鼩鼱科、缺齿鼩鼱属。缺齿鼩在中国物种红色名录中评估为“易危”等级。其体型小于中华田鼠(属于啮齿目);喜食昆虫、蚯蚓、蜘蛛等小动物,也吃嫩草、种子等。下列叙述错误的是( )
A. 缺齿鼩种类较多是由基因的多样性决定的
B. 大别山缺齿鼩能促进大别山地区的物质循环
C. 在大别山建立自然保护区是保护当地生物多样性的最有效措施
D. 大别山缺齿鼩与霍氏缺齿鼩之间的共同特征,少于大别山缺齿鼩与中华田鼠的共同特征
【答案】D
【解析】
【分析】1.生物多样性的内涵通常包括三个方面,即生物种类(物种)的多样性、基因(遗传)的多样性和生态系统的多样性。
2.保护生物多样性最为有效的措施是建立自然保护区,建立自然保护区是指把包含保护对象在内的一定面积的陆地或水体划分出来,进行保护和管理,也叫就地保护。
【详解】A.大别山缺齿鼩、烟黑缺齿鼩、霍氏缺齿鼩同属于缺齿鼩鼱属,但不同种,体现了物种的多样性。每种生物都是一个丰富的基因库,基因的多样性决定了生物种类的多样性,因此生物种类的多样性实质上是基因(或遗传)多样性。所以,缺齿鼩种类较多是由基因的多样性决定的,A正确。
B.大别山缺齿鼩作为消费者,直接或间接地以绿色植物为食,经过消化和吸收,将摄取的有机物变成自身能够利用的物质,再经过自身的呼吸作用,将有机物分解成简单的物质,回归到自然界中。可见,大别山缺齿鼩能促进大别山地区的物质循环,B正确。
C.结合分析可知,在大别山建立自然保护区是保护当地生物多样性的最有效措施,C正确。
D.大别山缺齿鼩与霍氏缺齿鼩都属于缺齿鼩鼱属,之间的共同特征较多;大别山缺齿鼩与中华田鼠都属于哺乳纲,但不同目,之间的共同特征较更少,D错误。
故选D。
19. 体育课上,小明因运动不当造成脱臼,下列叙述错误的是( )
A. 剧烈运动前热身可减少脱臼现象发生
B. 脱臼后无需处理,休息几天即可康复
C. 经常运动的人关节囊增厚,不易脱臼
D. 脱臼时关节头会从关节窝里滑脱出来
【答案】B
【解析】
【分析】关节头从关节窝中滑脱的现象,称为脱臼。脱臼后,关节无法正常活动,需要由专业医生进行复位。经常参加体育锻炼,剧烈运动前做好准备活动,可以减少脱臼现象的发生。
【详解】A.通过适当的热身运动,可以增加肌肉的灵活性和关节的稳定性,从而降低脱臼的风险,A正确。
B.当关节脱臼发生时,必须及时处理。这通常需要由专业医生进行复位,有时也可能需要进行其他治疗方法,如物理疗法或手术,B错误。
C.经常进行适度的运动可以促进关节周围肌肉的发达和关节囊的增厚,这增加了关节的稳定性,减少了脱臼的风险,C正确。
D.结合分析可知,脱臼时关节头会从关节窝里滑脱出来,D正确。
故选B。
20. 如图为雄果蝇体细胞染色体组成,以下可表示其精子染色体组成的是( )
A. Ⅱ、Ⅲ、Ⅳ、X B. Ⅱ、Ⅳ、X、Y C. Ⅱ、Ⅱ、Ⅲ、Ⅲ D. Ⅱ、Ⅱ、Ⅳ、X
【答案】A
【解析】
【分析】果蝇体细胞中都有4对染色体,有3对染色体的形态、大小雌性、雄性基本相同,其中有一对染色体在形态、大小上存在着明显差异,这对染色体与果蝇的性别决定有关,称为性染色体。雌性体细胞中的性染色体形态大小基本相同,称为XX染色体,雄性体细胞的性染色体中,较大的一条命名为X染色体,较小一条称为Y染色体,称为XY。
【详解】在形成精子或卵细胞的细胞分裂过程中,染色体要减少一半,而且不是任意的一半,是每对染色体中的一条分别进入不同的精子或卵细胞中。故生殖细胞(精子或卵细胞)中的染色体是体细胞的一半。所以,雄性果蝇的体细胞内染色体组成表示为Ⅱ、Ⅲ、Ⅳ、X或Ⅱ、Ⅲ、Ⅳ、Y,A正确,BCD错误。
故选A。
21. 关于生命的起源和进化的描述错误的是( )
A. 陆生生物一定比水生生物高等
B. 科学实验表明,原始地球上能产生构成生物体的有机物
C. 比较不同生物体蛋白质的差异,可了解生物间的亲缘关系
D. 比较不同生物化石在地层中出现的先后顺序,可了解生物进化的大致历程
【答案】A
【解析】
【分析】1.越古老的地层中,形成化石的生物越简单、低等、水生生物较多。越晚近的地层中,形成化石的生物越复杂、高等、陆生生物较多,因此证明生物进化的总体趋势是从简单到复杂,从低等到高等,从水生到陆生。
2.随着认识的不断深入和各种不同的证据的发现,人们对生命起源的问题有了更深入的研究,其中化学起源说是被广大学者普遍接受的生命起源假说。在地球形成的最初是没有生命的,在地球上生命发生之前,经历了由无机物转变为有机物的化学进化过程,米勒用实验验证了这一步,据此解答。
【详解】A.越古老的地层中,形成化石的生物越简单、低等、水生生物较多。越晚近的地层中,形成化石的生物越复杂、高等、陆生生物较多,但陆生生物不一定比水生生物高等,A错误。
B.米勒的实验试图向人们证实,生命起源的第一步,即从无机物形成有机物质在原始地球的条件下是完全可能实现的,即原始地球上能产生构成生物体的有机物,B正确。
C.生物之间蛋白质分子相似性越多,生物之间的相似性越大,亲缘关系越近;生物之间的蛋白质分子的差别就越大,生物之间的相似性越小,亲缘关系越远,C正确。
D.生物化石是古代生物的遗体、遗物(如卵、粪便等)或生活痕迹(如动物的脚印、爬迹等),由于某种原因被埋藏在地层中,经过若干万年的复杂变化而逐渐形成的。故比较不同生物化石在地层中出现的先后顺序,可了解生物进化的大致历程,D正确。
故选A。
22. 下列关于图中所示内容的叙述,错误的是( )
A. 嫁接时应使甲图中①与②的形成层紧密结合
B. 昆虫的发育都要经过乙图所示四个阶段
C. 丙图所示动物生殖和发育离不开水,为变态发育
D. 丁图中为鸟类胚胎发育提供营养的主要结构是③
【答案】B
【解析】
【分析】(1)图甲中①是接穗,②是砧木。
(2)乙图表示完全变态发育经过卵、幼虫、蛹和成虫等4个时期。昆虫的发育分为完全变态发育和不完全变态两种方式。完全变态经过受精卵、幼虫、蛹、成虫四个阶段,且幼虫和成虫的形态结构差别明显,例如果蝇、蜜蜂、蝴蝶、家蚕就属于完全变态发育。不完全变态发育指的是发育要经过受精卵、若虫、成虫三个阶段,且若虫和成虫的形态结构差别不大,例如蝗虫、蝉就属于不完全变态发育。
(3)在繁殖季节,雄蛙的鸣叫是一种求偶行为,雌雄蛙经过抱对,分别把精子和卵细胞排放到水中,精子和卵细胞在水中结合,形成受精卵;青蛙的幼体生活在水中,用鳃呼吸,成体既能生活在水中也能生活在陆地上,主要用肺呼吸,幼体和成体在外形上和内部结构都发生了很大变化,属于变态发育,因此,青蛙的生殖发育特点是雌雄异体、体外受精、水中发育。
(4)图丁中①是卵壳,②气室,③卵黄,④卵白。
【详解】A.甲图表示植物的嫁接,嫁接时①接穗与②砧木的形成层紧密结合,A正确。
B.昆虫的发育分为完全变态发育和不完全变态发育两种,乙图为完全变态发育方式,B错误。
C.青蛙是体外受精,变态发育,生殖和发育离不开水,C正确。
D.③卵黄是卵细胞的主要营养部分,为胚胎发育提供营养物质,D正确。
故选B。
23. 用一种化学物质处理草莓幼苗,选育出的草莓品种果实又大又甜,汁水丰富。该育种方法从根本上看是因为改变了草莓的( )
A. 生活环境 B. 营养成分 C. 遗传物质 D. 外部形态
【答案】C
【解析】
【分析】变异是指子代与亲代之间的差异,子代个体之间的差异的现象。
【详解】由题干“用一种化学物质处理草莓幼苗,选育出草莓品种果实又大又甜,汁水丰富”,由此,可知该育种方法从根本上看是因为改变了草莓的遗传物质,因此草莓才变得又大又甜,汁水丰富。该育种方法没有改变生活环境,不单外部形态改变了,还品质也改变了,但没能得出营养成分是否不一样,C正确,ABD错误。
故选C。
24. 下表所列实验操作步骤与实验目的对应关系错误的是( )
选项
实验名称
操作步骤
实验目的
A
测定某种食物中的能量
点燃种子后迅速放到锥形瓶底部
减少热量的散失
B
观察小鱼尾鳍内血液流动
时常往包裹小鱼的棉絮上滴水
保持小鱼正常呼吸
C
观察人的口腔上皮细胞
在载玻片中央滴一滴清水
维持细胞正常形态
D
探究蚂蚁的通讯方式
实验前进行饥饿处理
促使蚂蚁积极觅食
A. A B. B C. C D. D
【答案】C
【解析】
【分析】科学探究的主要环节有:提出问题→猜想与假设→制定计划(或设计方案)→进行实验→收集证据→解释与结论→反思与评价→拓展与迁移。
【详解】A.在实验测定某种食物中的能量中,点燃种子迅速放到锥形瓶底部这一步骤的实验目的是减少热量散失,种子燃烧较快,若不及时放到锥形瓶底部,会造成热量释放到空气中,A正确。
B.在实验观察小鱼尾鳍内血液流动中,时常往包裹小鱼的棉絮上滴水这一步骤的实验目的是保持小鱼正常呼吸,鱼用鳃呼吸,湿棉絮可以维持小鱼正常呼吸,B正确。
C.在实验观察人的口腔上皮细胞中,在载玻片中央滴一滴生理盐水,而并非清水,这一步骤的实验目的是维持细胞正常形态,C错误。
D.在实验探究蚂蚁的通讯方式中,实验前进行饥饿处理,这一步骤的实验目的促使蚂蚁积极觅食,确保实验顺利进行,D正确。
故选C。
25. “大卫生、大健康”的新健康观推动“以治病为中心”向“以人民健康为中心”转变,坚持预防为主,倡导文明健康、绿色环保的生活方式。下列说法错误的是( )
A. 为了预防感冒可提前服用抗生素
B. 青少年应该合理利用网络避免沉湎于网络
C. 吸烟会影响自己和周围人的健康
D. 吸食毒品会损害人的神经系统,降低人体的免疫功能等
【答案】A
【解析】
【分析】1.安全用药是指根据病情需要,正确选择药物的品种、剂量和服用时间等,以充分发挥最佳效果,尽量避免药物对人体产生的不良作用或危害。
2.香烟烟雾中含有尼古丁、焦油等多种有害物质,这些物质进入吸烟者和周围的人体内会诱发多种疾病,可以引发心脑血管病,严重的可能诱发肺癌。酗酒会导致心血管疾病,还会导致骨骼异常,增加骨折的发生率。毒品具有很强的成瘾性,一旦沾染,很难戒除,严重危害人体身心健康,危害社会。因此,青少年各系统和器官发育还不完善,应远离烟酒、拒绝毒品。
【详解】A.抗生素只能对抗细菌感染,而感冒一般由病毒引起,抗生素对病毒感染无效因此,提前服用抗生素不能预防感冒,A错误。
B.网络可以提供许多有益的信息和资源,但过度使用网络可能导致时间浪费和健康问题。因此,青少年应该学会合理利用网络,避免沉迷,保持健康的生活方式,B正确。
C.吸烟会释放出各种有害物质,对自身健康造成严重影响,同时也会对周围的人造成“二手烟”危害,C正确。
D.吸食毒品会对神经系统造成严重损害,长期使用还会降低人体的免疫功能,使身体容易受到疾病的侵袭。因此,吸食毒品对身体健康会带来极大的危害,D正确。
故选A。
二、非选择题(本题共8小题,共50分)
26. 香樟四季常青,能吸烟滞尘、涵养水源、美化环境,在益阳市普遍种植,2023年被评为我市市树。据图回答问题:
(1)图中能表示细胞分化的是[___](填数字),图中A为生物体结构层次中的____________。
(2)香樟受精卵细胞中染色体数目为24条,经过两次分裂后,子细胞中染色体数目为____________条。
(3)据图可知,香樟为____________植物(填“单子叶”或“双子叶”)。
(4)移栽香樟后,通过打“点滴”补充水和无机盐提高其成活率,针头应插入树木的[___]组织(填字母)。
【答案】(1) ①. ③ ②. 器官
(2)24条 (3)双子叶
(4)e
【解析】
【分析】1、①②③细胞分裂,③细胞分化,a营养组织,b机械组织,c分生组织,d保护组织,e输导组织。
2、植物体的结构层次:细胞→组织→器官→植物体。
【小问1详解】
.细胞分化:在个体发育过程中,一个或一种细胞通过分裂产生的后代,在形态、结构和生理功能上发生差异性的变化,这个过程叫细胞分化。所以③代表细胞分化。
【小问2详解】
细胞分裂后形成的两个新细胞的染色体形态和数目相同 ,新细胞与原细胞的染色体形态和数目也相同。香樟受精卵细胞中染色体数目为24条,经过两次分裂后,子细胞中染色体数目为24条。
【小问3详解】
据图可知香樟叶片的叶脉为网状脉,香樟为双子叶植物。
【小问4详解】
输导 组织由运输水和无机盐的导管和运输有机物的筛管构成。所以移栽香樟后,通过打“点滴”补充水和无机盐提高其成活率,针头应插入树木的e输导组织。
27. 某校生物课外活动小组在实践基地种植蔬菜瓜果,体验农业生产过程。
(1)小丽移栽黄瓜秧时,选择在傍晚而不是中午进行的原因是___________。
(2)图1为甲、乙两种作物光合作用强度与光照强度关系曲线图,据图可知,在光照强度到达d点之前可以通过___________来提高甲作物产量,与乙相比,甲更适于___________(填“向阳”或“背阴”)环境中种植。
(3)小明测定并记录了一昼夜密闭大棚内二氧化碳含量,绘制成如图2所示曲线,你认为大棚里的作物___________(填“有”或“没有”)生长,为什么?___________。
【答案】(1)与中午比较,傍晚光照不强,植物蒸腾作用弱,水分散失的少,有利于移栽植物的成活
(2) ①. 增强光照强度
②. 向阳
(3) ①. 有 ②. 24时比0时的二氧化碳含量低,说明大棚里的作物进行光合作用吸收了二氧化碳,合成了有机物,能够生长
【解析】
【分析】(1)光合作用是绿色植物利用光能,在叶绿体内,把二氧化碳和水转化成贮存能量的有机物,并释放出氧气的过程。
(2)呼吸作用是细胞内的有机物在氧的参与下被分解成二氧化碳和水,同时释放出能量的过程。
(3)水分以气体状态通过叶片表皮上的气孔从植物体内散失到植物体外的过程叫做蒸腾作用。
【小问1详解】
影响蒸腾作用的因素光照、温度、湿度、空气流动状况等。在一定范围内,光照越强,蒸腾作用越强;光照越弱,蒸腾作用越弱。与中午比较,傍晚光照不强,植物蒸腾作用弱,水分散失的少,有利于移栽植物的成活。所以,小丽移栽黄瓜秧时,选择在傍晚而不是中午进行。
【小问2详解】
影响光合作用的因素:光照强度、二氧化碳浓度、温度。在一定范围内,光合作用随着光照的增强而增强,当增强到一定程度后,光合作用不再增强。据图1可知,在光照强度到达d点之前,甲曲线是上升趋势,因此可以通过增强光照强度来提高甲作物产量。根据植物与光照强度的关系,把植物分为阳性植物(阳生植物)、阴性植物(阴生植物)。阳性植物是指在强光环境中生长健壮,而在弱光条件下发育不良的植物。阴性植物是指在弱光条件下比强光条件下生长良好的植物。结合曲线图2可知,与乙相比,甲在强光条件下,光合作用比乙强,因此甲更适于在向阳环境中种植。
【小问3详解】
光合作用需要光,呼吸作用有光无光都可进行;光合作用吸收二氧化碳,呼吸作用释放二氧化碳;光合作用制造有机物,呼吸作用分解有机物。图2表示一昼夜密闭大棚内二氧化碳含量变化,结合题图可知,24时比0时的二氧化碳含量低,说明大棚里的作物进行光合作用吸收了二氧化碳,合成了有机物,能够生长。
28. 生物体是物质、能量和信息的统一体,不断从外界获取物质和能量、排出废物,维持生命活动的正常进行。请回答下列问题:
(1)人体组织细胞从外界获取物质:经消化吸收后,营养物质进入血液,依次经过心脏的___________(填字母)后被运输到全身各处;血液流经肺后变成___________血,再经体循环流向全身各处。组织细胞获得营养物质和氧气与毛细血管具有___________的特点密不可分。(答2点)
(2)人体组织细胞利用氧气和营养物质通过___________作用,释放出供生命活动需要的能量。
(3)人体细胞代谢产生的尿素,经血液循环由图中的[___]所在器官和皮肤中的汗腺分别形成尿液、汗液后排出,二氧化碳则由图中[___]所在器官排出(填数字)。
【答案】(1) ①. A、C、B、D
②. 动脉
③. 数量很多,分布很广;管壁薄,只由一层扁平上皮细胞构成;管内径十分小,只允许红细胞单行通过;管内血流速度最慢(写2条,合理即可)
(2)呼吸
(3) ①. ⑤
②. ②
【解析】
【分析】题图中:①身体上部的毛细血管,②肺部的毛细血管,③小肠部的毛细血管,④身体下部的毛细血管,⑤肾脏处的毛细血管,⑥肝脏处的毛细血管;A右心房,B左心房,C右心室,D左心室。
【小问1详解】
葡萄糖等营养物质被小肠吸收进入血液循环后,具体路线是:肠静脉→下腔静脉→A右心房→C右心室→肺动脉→肺部毛细血管网→肺静脉→B左心房→D左心室→主动脉→各级动脉→全身各处的毛细血管网→组织细胞。可见,人体组织细胞从外界获取物质,会依次经过心脏的A、C、B、D后被运输到全身各处。根据气体扩散作用的原理,血液流经肺泡外的毛细血管时,与肺泡进行气体交换。血液中的二氧化碳扩散进入肺泡,肺泡中的氧气扩散进入血液,因此血液由含氧少的静脉血转变为含氧丰富的动脉血。毛细血管在体内数量很多,分布很广;其管壁最薄,只由一层扁平上皮细胞构成;管的内径十分小,只允许红细胞单行通过;管内血流速度最慢;连通于最小的动脉和静脉。这些特点便于血液与组织细胞充分地进行物质交换。(答2点,合理即可)
【小问2详解】
人体的组织细胞利用氧,将有机物分解成二氧化碳和水,并且将储存在有机物中的能量释放出来,供给生命活动的需要,这个过程叫做呼吸作用。呼吸作用的主要部位是所有活的细胞,场所是细胞中的线粒体。呼吸作用的实质是:分机有机物,释放能量,为生物的生命活动提供能量。
【小问3详解】
人体内物质分解时产生的二氧化碳、尿素和多余的水等废物排出体外的过程叫做排泄。排泄的途径主要有三条:水和少量的无机盐、尿素以汗液的形式由皮肤排出;二氧化碳和少量的水以气体的形式通过呼吸系统排出;绝大部分水、无机盐和尿素等废物以尿的形式通过泌尿系统排出。结合题图可知,人体细胞代谢产生的尿素,经血液循环由图中的[⑤]肾脏和皮肤中的汗腺分别形成尿液、汗液后排出,二氧化碳则由图中[②]肺经过呼气排出。
29. 胰腺能分泌胰液,胰液的分泌是怎样调节的呢?19世纪,人们普遍认为是胃酸(主要成分为稀盐酸)刺激小肠的神经,神经冲动传到胰腺,促使胰腺分泌胰液。为验证这一观点是否正确,科学家做了如下实验。请回答相关问题:
①稀盐酸狗上段小肠肠腔—→胰腺分泌胰液
②稀盐酸狗血液—→胰腺不分泌胰液
③稀盐酸狗上段小肠肠腔(去除通往小肠的神经)—→胰腺分泌胰液
④稀盐酸处理后的小肠黏膜细胞磨碎制成提取液狗血液—→胰腺分泌胰液
(1)胰腺分泌的胰液经导管流入___________参与食物的消化。
(2)通过①②组实验可知,盐酸___________(填“能”或“不能”)通过血液循环直接引起胰液分泌。
(3)以上实验结果___________(填“支持”或“不支持”)题干中的观点,你的判断依据是_________。
(4)根据四组实验的结果推测胰液分泌的调节最可能为___________调节,具体调节过程为_____。
【答案】(1)小肠 (2)不能
(3) ①. 不支持 ②. 在盐酸的作用下,小肠黏膜可能产生了一种化学物质,该物质被吸收进入血液后,随血液循环到胰腺,引起胰液的分泌,而不是盐酸刺激小肠的神经,神经冲动传到胰腺,促使胰腺分泌胰液。
(4) ①. 体液 ②. 盐酸小肠黏膜某些物质血液→胰腺→胰液
【解析】
【分析】胰腺具有内分泌部和外分泌部。胰腺的内分泌部是胰岛,胰岛的分泌物(胰岛素)直接进入腺体内的毛细血管里,故胰腺是内分泌腺;胰腺的外分泌部能够分泌胰液,胰液通过导管进入十二指肠,故胰腺是外分泌腺。因此,胰既属于消化腺也属于内分泌腺。
【小问1详解】
胰腺的外分泌部属于外分泌腺,能够分泌胰液,胰液则通过导管进入小肠。
【小问2详解】
由题干“①稀盐酸注入 狗上段小肠肠腔→胰腺分泌胰液、②稀盐酸狗血液→胰腺不分泌胰液”,可知,盐酸不能通过血液循环直接引起胰液分泌。
【小问3详解】
19世纪,人们普遍认为是胃酸(主要成分为稀盐酸)刺激小肠的神经,神经冲动传到胰腺,促使胰腺分泌胰液。由①②组实验可知,盐酸不能通过血液循环直接引起胰液分泌,通过实验③④可知,在盐酸的作用下,小肠黏膜可能产生了一种化学物质,该物质被吸收进入血液后,随血液循环到胰腺,引起胰液的分泌。由以上结论,得出实验结果不支持题干中的观点,判断依据是在盐酸的作用下,小肠黏膜可能产生了一种化学物质,该物质被吸收进入血液后,随血液循环到胰腺,引起胰液的分泌,而不是盐酸刺激小肠的神经,神经冲动传到胰腺,促使胰腺分泌胰液。
【小问4详解】
①与③组成的实验自变量是通向小肠的神经,因变量是胰腺是否分泌胰液,其结果说明胰腺分泌胰液可以不通过神经调节产生,通过实验②④可知,在盐酸的作用下,小肠黏膜可能产生了一种化学物质,该物质被吸收进入血液后,随血液循环到胰腺,引起胰液的分泌。故通过①②③④实验结果可知,测胰液分泌的调节最可能为体液调节,调节过程为:盐酸小肠黏膜某些物质血液→胰腺→胰液。
30. 在学校组织的食品制作比赛活动中,同学们制作了豆浆、苹果醋、酸奶、腐乳、泡菜。小明制作了一份甜酒,他的操作过程如下,请回答有关问题:
①将浸泡好的糯米蒸成糯米饭;②冷却糯米饭至微热→添加妈妈上次用过的酒曲→搅拌均匀→压实米饭→在米饭中间挖个凹坑→加入少量凉开水;③将容器盖好置于温暖的地方。
(1)同学们制作的___________(填食品名称)无需发酵,制作酸奶用到的微生物在结构上与动植物细胞最大的区别是___________。
(2)制作甜酒用到的微生物主要是___________。小明将糯米饭和酒曲拌匀相当于细菌、真菌培养过程中的___________。
(3)在甜酒制作过程中容器内的氧气、二氧化碳和酒精的含量变化如图所示,由此推测步骤②将米饭压实、③将容器盖好的原因是___________。
(4)小明制作的甜酒颜色微红,有酸味,这很可能是因为___________。
(5)人类对细菌和真菌的利用非常广泛,除用于制作食品外还可以___________(试举一例)。
【答案】(1) ①. 豆浆 ②. 无成形细胞核
(2) ①. 酵母菌
②. 接种
(3)酵母菌发酵酿酒需要无氧的环境
(4)酿造过程受到了杂菌污染
(5)抗生素的获取与使用;清洁能源甲烷;污水净化;转基因技术中的应用
【解析】
【分析】(1)微生物的发酵技术在食品、药品的制作中具有重要意义,如制馒头、面包和酿酒要用到酵母菌,制酸奶和泡菜要用到乳酸菌,制醋要用到醋酸杆菌,利用青霉发酵可以提取出青霉素等。
(2)细菌与动植物细胞的主要区别是细菌虽有DNA集中的区域,却没有成形的细胞核。这样的生物称为原核生物。
(3)培养细菌、真菌的一般方法:①配制培养基;②高温灭菌冷却;③接种;④ 培养。
(4)酵母菌在有氧和无氧的条件下都能够生活。在有氧的条件下,酵母菌能够将葡萄糖分解为二氧化碳和水;在无氧的条件下,酵母菌能够将葡萄糖分解为二氧化碳和酒精。
【小问1详解】
同学们制作的豆浆、苹果醋、酸奶、腐乳、泡菜这五种食物中,苹果醋的制作要用到酵母菌,酸奶和泡菜的制作要用到乳酸菌,腐乳的制作要用到霉菌,只有豆浆没有用微生物发酵;细菌与动植物细胞的主要区别是细菌虽有DNA集中的区域,却没有成形的细胞核。
【小问2详解】
制作甜酒用到的微生物主要是酵母菌,酵母菌在无氧的条件下,能够将葡萄糖分解为二氧化碳和酒精,从而制作甜酒;培养细菌、真菌的一般方法是①配制培养基;②高温灭菌冷却;③接种;④ 培养。酒曲中含有酵母菌,将糯米饭和酒曲,拌匀相当于细菌、真菌培养过程中的接种。
【小问3详解】
酵母菌发酵酿酒需要无氧的环境,容器密封,由于酵母菌的生殖繁殖,很快就会把密封的容器中有限的氧气消耗掉,因此急剧减少的物质甲是氧气;在开始的生长繁殖过程中就会有二氧化碳产生,繁殖的足够的数量之后,再发酵产生酒精和二氧化碳;因此在甜酒制作过程中容器内的氧气、二氧化碳和酒精的含量变化如图所示,由此推测步骤②将米饭压实、③将容器盖好的原因是酵母菌发酵酿酒需要无氧的环境,
【小问4详解】
乳酸杆菌的大量生长还会导致甜酒酿的PH降低,让酵母菌凝聚变性而死亡,中止正常的发酵过程。感染醋酸菌也是导致甜酒酿发酸的常见原因,它能把酵母菌产生的酒精转化为醋酸,也会让甜酒酿产生酸味。因此,小明制作的甜酒颜色微红,有酸味,这很可能是因为酿造过程受到了杂菌污染。
【小问5详解】
人类对细菌和真菌的利用非常广泛,例如:抗生素的获取与使用;清洁能源甲烷;污水净化;转基因技术中的应用
31. 卷叶象甲是一类常见的农业害虫。繁殖时,雌虫先将叶片基部切开,沿主叶脉折叠叶片,在叶片尖端产卵,再向上将整个叶片卷成筒状并切下,作为幼虫的食物和栖息场所。
(1)叶片基部被切开,叶脉中导管被切断,叶片逐渐萎蔫。从行为获得的途径看,卷叶象甲的这种卷叶行为属于__________行为。
(2)某类植物有些变种的叶片不是全缘的,突变为深裂状,观察发现,具有深裂的叶片更能抵抗卷叶象甲破坏。有人对此提出两个假设:
假设1:具有深裂的叶片营养(口感)不好,卷叶象甲的幼虫不喜食。
假设2:具有深裂叶片不利于折叠成卷筒状。
为检验哪个假设更合理,某同学进行了探究,实验过程及结果如下:
组别
实验步骤
实验结果
叶片形状
卷筒方式
卷筒数
每个叶片虫卵数
一段时间后
甲乙两组成虫平均体重无显著差异
甲组全缘叶片
卷叶象甲自主卷叶
30个
1枚
乙组具深裂叶片
人工模拟制作卷叶
30个
1枚
实验中统计卷筒的数量达30个,目的是__________。
该实验结果支持哪个假设?__________,理由是____________________。
(3)有同学提出,通过喷洒农药的方式防治卷叶象甲可能污染环境。请你提出其他防治措施(写一种即可)。__________。
【答案】(1)先天性 (2) ①. 减少误差,排除偶然性,增强实验的准确性、可靠性 ②. 假设2 ③. 甲乙两组成虫平均体重无显著差异 (3)生物防治
【解析】
【分析】1.先天性行为是动物生来就有的,由动物体内的遗传物质所决定的行为,又称为本能,如蜜蜂采蜜、蜘蛛结网、亲鸟育雏等。
2.对照实验是在研究一种条件对研究对象的影响时,所进行的除了这种条件不同外,其他条件都相同的实验,这个不同的条件,就是唯一变量。一般的对实验变量进行处理的,就是实验组,没有对实验变量进行处理的就是对照组。为确保实验组、对照组实验结果的合理性,对影响实验的其他相关因素应设置均处于相同且理想状态,这样做的目的是控制单一变量,便于排除其它因素对实验结果的影响和干扰。
【小问1详解】
繁殖时,雌虫先将叶片基部切开,沿主叶脉折叠叶片,在叶片尖端产卵,再向上将整个叶片卷成筒状并切下,作为幼虫的食物和栖息场所,是动物生来就有的,由动物体内的遗传物质所决定的行为,属于先天性行为。
【小问2详解】
①每组只用少量的实验材料做实验不科学,可能因实验材料自身原因等偶然性而影响实验结果。因此,实验中统计卷筒的数量达30个,这样可以减少其他因素的影响而导致的误差,排除偶然性,增强实验的准确性、可靠性。
②该实验支持假设2:具有深裂的叶片不利于折叠成卷筒状。理由是一段时间后,甲组、乙组成虫平均体重无显著差异,说明具有深裂的叶片更能抵抗卷叶象甲破坏,不是因为叶片营养(口感)不好。
【小问3详解】
生物防治是降低杂草和害虫等有害生物种群密度的一种方法,它利用了生物物种间的相互关系,以一种或一类生物抑制另一种或另一类生物。故通过喷洒农药的方式防治卷叶象甲可能污染环境,可以利用生物防治的方法,专一性强,控制害虫持久;不污染环境(防止环境污染)。
32. 分析以下材料,回答有关问题。
今年春季我国多地出现甲流疫情,该病是急性呼吸道传染病,由甲型流感病毒所致,主要通过飞沫、接触等传播,已上市的多款流感疫苗对预防甲型流感均有效。专家建议:在人群密集的地方,佩戴一次性医用外科口罩,平时勤洗手、勤通风,保持社交距离;流感季到来前接种流感疫苗;感染后自我隔离,避免交叉感染。
(1)从传染病的角度分析,甲型流感病毒属于__________。
(2)材料中专家建议的做法属于预防传染病中的哪些措施?__________(填字母)
A.控制传染源 B.切断传播途径 C.保护易感人群
(3)专家建议在流感季到来前接种疫苗,因为人体注射疫苗后会刺激体内的__________产生抗体。当流感病毒侵入人体后,已产生的抗体就能与流感病毒结合使其失去致病性,或促进吞噬细胞将其清除。该过程属于人体的__________免疫(填“非特异性”或“特异性”)。
(4)某同学已接种了流感疫苗,下一个流感季节到来时仍要接种流感疫苗。为什么?__________
【答案】(1)病原体 (2)ABC
(3) ①. 淋巴细胞
②. 特异性
(4)疫苗属于免疫属特异性免疫。因为流感病毒会不断变异,每年的流感季节都会出现新的病毒株,这些病毒株与以前的病毒株可能有较大的差异,之前接种的疫苗可能不再有效,所以下一个流感季节到来时仍要接种流感疫苗。
【解析】
【分析】传染病:由病原体(如细菌、病毒、寄生虫等)引起的,能在人与人之间或人与动物之间传播的疾病。如蛔虫病(寄生虫性传染病)、肺结核(细菌性传染病)、艾滋病(病毒性传染病)等。特点:传染性和流行性,有的还具有季节性和地方性。病原体:引起传染病的细菌、病毒、寄生虫等生物。传染病的预防措施:1.控制传染源:如隔离患者、封锁疫区、给生病的人打针吃药、让生病的人在家休养、对携带病原体的动物进行焚毁、掩埋处理等;2.切断传播途径:如喷洒消毒液、自来水消毒、杀灭蚊虫、搞好个人卫生、流感流行时戴口罩出门等;3.保护易感人群:如注射疫苗、加强体育锻炼、远离疫区等。由免疫器官和免疫细胞构成,能产生抗体、消除抗原,属于特异性免疫。
【小问1详解】
病原体是引起传染病的细菌、病毒、寄生虫等生物。所以从传染病的角度分析,甲型流感病毒属于病原体。
【小问2详解】
传染病的预防措施:1.控制传染源:如隔离患者、封锁疫区、给生病的人打针吃药、让生病的人在家休养、对携带病原体的动物进行焚毁、掩埋处理等;2.切断传播途径:如喷洒消毒液、自来水消毒、杀灭蚊虫、搞好个人卫生、流感流行时戴口罩出门等;3.保护易感人群:如注射疫苗、加强体育锻炼、远离疫区等。所以材料中专家建议的做法属于预防传染病中的措施有:ABC。
【小问3详解】
疫苗通常是用失活或减毒的病原体制成的生物制品。疫苗相当于抗原,接种到人体后,会刺激人体内的淋巴细胞产生相应的抗体,从而提高对特定传染病起到免疫作用,而对其它的病原体不起作用,故这种免疫属特异性免疫。
【小问4详解】
疫苗相当于抗原,接种到人体后,会刺激人体内的淋巴细胞产生相应的抗体,从而提高对特定传染病起到免疫作用,而对其它的病原体不起作用,故这种免疫属特异性免疫。因为流感病毒会不断变异,每年的流感季节都会出现新的病毒株,这些病毒株与以前的病毒株可能有较大的差异,之前接种的疫苗可能不再有效,所以下一个流感季节到来时仍要接种流感疫苗。
33. 下表为人类ABO血型系统中血型、基因组成及红细胞表面抗原类型对应表。
血型
A型
B型
AB型
0型
基因组成
IAIA或IAi
IBIB或IBi
IAIB
ii
红细胞表面抗原类型
A型抗原
B型抗原
A型和B型抗原
无A型和B型抗原
(1)IA和IB分别控制A型和B型抗原的合成,而i不能控制A型和B型抗原的合成,从而表现出相应血型。这一事实说明__________控制生物的性状。
(2)人类ABO血型系统中的A型血、B型血、AB型血、O型血属于__________性状;子代与父母血型不同,这种现象在遗传学上称为__________。
(3)基因组成分别为IAIB、ii的夫妇的子代可能有______种血型,出现B型血的几率为______。
(4)有人认为“夫妻均为A型血,不可能生出O型血的子女。”这种说法对吗?为什么?______。
【答案】(1)基因
(2) ①. 相对
②. 变异
(3) ①. 两##二##2
②. 50%
(4)这种说法不对;如果夫妻均为A型血,基因组成都是IAi,则可能会生出O型血(ii)的子女
【解析】
【分析】生物体的某些性状是由一对基因控制的,而成对的基因往往有显性和隐性之分,显性基因是控制显性性状的基因,隐性基因是控制隐性性状的基因。当细胞内控制某种性状的一对基因,一个是显性、一个是隐性时,只有显性基因控制的性状才会表现出来;当控制某种性状的基因都是隐性基因时,才会表现出隐性性状。
【小问1详解】
通常,基因是包含遗传信息(具有遗传效应)的DNA片段,是控制生物性状的遗传物质的功能单位和结构单位。可见,IA和IB分别控制A型和B型抗原的合成,而i不能控制A型和B型抗原的合成,从而表现出相应血型。这一事实说明基因控制生物的性状。
【小问2详解】
人类ABO血型系统中的A型血、B型血、AB型血、O型血是同种生物同一性状的不同表现形式,属于相对性状。遗传是指生物亲子间的相似性,变异是生物的亲代与子代之间以及子代的个体之间在性状上的差异性。可见,子代与父母血型不同,这种现象在遗传学上称为变异。
【小问3详解】
基因组成分别为IAIB、ii的夫妇遗传图解如下:
可见,他们的子代可能有两种血型(A型、B型),出现B型血的几率为50%。
【小问4详解】
“夫妻均为A型血,不可能生出O型血的子女”这种说法是不对的。夫妻均为A型血,如果基因组成都是IAi,遗传图解如下:
所以,夫妻均为A型血,可能会生出O型血(ii)的子女。
2023年湖南省株洲中考生物真题: 这是一份2023年湖南省株洲中考生物真题,文件包含精品解析湖南省株洲中考生物真题原卷版docx、精品解析湖南省株洲中考生物真题解析版docx等2份试卷配套教学资源,其中试卷共39页, 欢迎下载使用。
2023年湖南省衡阳中考生物真题: 这是一份2023年湖南省衡阳中考生物真题,文件包含精品解析湖南省衡阳中考生物真题原卷版docx、精品解析湖南省衡阳中考生物真题解析版docx等2份试卷配套教学资源,其中试卷共39页, 欢迎下载使用。
2023年湖南省衡阳中考生物真题: 这是一份2023年湖南省衡阳中考生物真题,文件包含湖南省衡阳中考生物真题原卷版docx、湖南省衡阳中考生物真题解析版docx等2份试卷配套教学资源,其中试卷共39页, 欢迎下载使用。

