- 2023年甘肃省武威市、嘉峪关市、临夏州中考生物真题 试卷 1 次下载
- 2023年湖北省黄冈市孝感市咸宁市生物中考真题试题 试卷 0 次下载
- 2023年湖北省十堰市生物中考真题 试卷 0 次下载
- 2023年湖北省随州市中考生物真题 试卷 0 次下载
- 2023年湖北省宜昌市中考生物真题 试卷 0 次下载
2023年湖北省荆州市生物中考真题
展开荆州市2023年初中学业水平考试
地理生物综合试题
注意事项:
1.本试卷为题卡分离,其中试题卷8页,共45小题,满分100分,考试时间100分钟。
2.本卷为试题卷,不能答题,答题必须写在答题卡上。
3.答题前,考生务必将自己的姓名、准考证号填写在试题卷和答题卡上,认真核对条形码上的姓名、准考证号。
4.考试结束后,试题卷、答题卡和草稿纸均不得带出考场。
一、单项选择题(共30小题,每小题2分,共60分)
1. 生物不仅能适应环境,也能影响和改变环境。下列实例属于生物影响环境的是( )
A. 荒漠中的骆驼刺,根系非常发达 B. 寒冷海域中的海豹,皮下脂肪很厚
C. 土壤中的蚯蚓,可以使土壤疏松 D. 炎热荒漠中的骆驼,尿液非常少
2. 细胞具有极其精妙的结构,每个结构都有其对应的功能。下列相关叙述不正确的是( )
A. 细胞壁具有保护和支持作用
B. 细胞膜能够控制物质的进出,细胞不需要的物质一定不能通过细胞膜
C. 细胞质中的叶绿体和线粒体都是细胞中的能量转换器
D. 细胞核控制着生物的发育和遗传
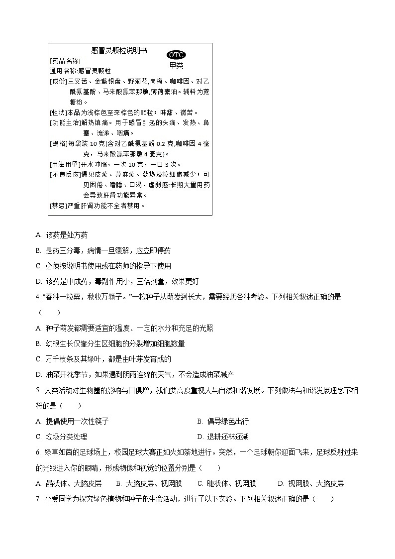
3. 下图是“感冒灵颗粒”说明书的部分内容。下列有关安全用药的叙述正确的是( )
A. 该药是处方药
B. 是药三分毒,病情一旦缓解,应立即停药
C. 必须按说明书使用或在药师的指导下使用
D. 该药是中成药,毒副作用小,三倍剂量,效果更好
4. “春种一粒粟,秋收万颗子。”一粒种子从萌发到长大,需要经历各种考验。下列相关叙述正确的是( )
A. 种子萌发都需要适宜的温度、一定的水分和充足的光照
B. 幼根生长仅靠分生区细胞的分裂增加细胞数量
C. 万千枝条及其绿叶,都是由叶芽发育成的
D. 油菜开花季节,如果遇到阴雨连绵的天气,不会造成油菜减产
5. 人类活动对生物圈的影响与日俱增,我们要高度重视人与自然和谐发展。下列做法与和谐发展理念不相符的是( )
A. 提倡使用一次性筷子 B. 倡导绿色出行
C. 垃圾分类处理 D. 退耕还林还湖
6. 绿草如茵的足球场上,校园足球大赛正如火如荼地进行。突然,一个足球朝你迎面飞来,足球反射过来的光线进入你的眼睛,形成物像和视觉的位置分别是( )
A. 晶状体、大脑皮层 B. 大脑皮层、视网膜 C. 睫状体、视网膜 D. 视网膜、大脑皮层
7. 小爱同学为探究绿色植物和种子生命活动,进行了以下实验。下列相关叙述正确的是( )
A. 甲装置可探究光合作用的场所是叶绿素
B. 乙装置中试管收集的气体不能使带火星的木条复燃
C. 丙装置中澄清的石灰水变浑浊,说明萌发的种子呼吸作用产生了二氧化碳
D. 将丁装置中萌发的种子换成煮熟的种子,燃烧的蜡烛也会立刻熄灭
8. 人体生命活动会产生许多代谢废物,这些废物主要通过泌尿系统排出体外。下列相关叙述不正确的是( )
A. 尿液的主要成分有水、无机盐和尿素
B. 在尿液形成过程中,肾小球和肾小囊内壁起过滤作用
C. 原尿中有葡萄糖而尿液中没有,这主要依赖于肾小囊的重吸收作用
D. 人体排尿能调节体内水和无机盐的平衡
9. 竹子的地下部分有很多竹鞭(地下茎),竹鞭分节,节上的芽发育为竹笋,竹笋长成新竹。下列相关叙述不正确的是( )
A. 这是一种无性生殖方式
B. 这种生殖方式产生的后代具有双亲的遗传特性
C. 人们经常利用植物的无性生殖来栽培农作物
D. 植物组织培养也是利用无性生殖原理
10. 下图中的曲线表示淀粉、蛋白质、脂肪在消化道中被消化的程度,消化道的各部位依次用A、B、C、D、E表示。下列相关叙述不正确的是( )
A. 淀粉的消化开始于部位A
B. 曲线Ⅲ表示蛋白质的消化过程
C. 营养物质主要在部位D处被吸收
D. 部位C中含有胃蛋白酶
11. 黑暗条件下,将金鱼藻放在盛有水的试管中,将试管先后放在离白炽灯不同距离处,观察试管中产生的气泡数目,得到的实验数据如下表所示。下列相关叙述不正确的是
试管与灯的距离/厘米
每分钟产生的气泡数/个
10
60
20
25
30
10
40
5
A. 实验中的气泡最有可能是氧气
B. 如果不提供光照,预测试管中将没有气泡冒出
C. 实验中接受光照的金鱼藻只进行光合作用,不进行呼吸作用
D. 根据本实验结果得出的结论是:光照越强,光合作用越强
12. 下图是人体呼吸全过程示意图,其中①、②、③、④表示相应的生理过程。下列相关叙述正确的是( )
A. ③过程中的氧气直接在血浆中运输,不需要借助红细胞
B. ②、④过程中的气体交换是通过扩散作用来实现的
C. 呼吸道包括鼻、喉、气管、支气管,是气体进出肺的通道
D. 人在平静状态下呼气时,肋间外肌和膈肌收缩
13. 某同学在饲养家蚕时,发现了一只黑色斑的雄性变异个体。科研人员将这只黑色斑个体与普通斑个体杂交,得到了867只黑色斑和898只普通斑的家蚕。科研人员用上述子代个体又进行了三组杂交实验,结果如下表。下列相关叙述不正确的是
组别
亲本
子代数目(只)
黑色斑
普通斑
甲
普通斑×普通斑
0
1432
乙
黑色斑×普通斑
691
690
丙
黑色斑×黑色斑
1061
351
A. 家蚕的普通斑与黑色斑在遗传学上属于一对相对性状
B. 根据上表甲组实验数据推断,普通斑是显性性状
C. 若用字母A表示显性基因,a表示隐性基因,则乙组亲本的基因组合是Aa和aa
D. 丙组子代个体中,基因组成为AA的个体所占的比例理论上为1/4
14. 随着免疫学的不断发展,人类对免疫的认识也越来越高。下列相关叙述不正确的是( )
A. 免疫是人体的一种生理功能,人体依靠这种功能识别“自己”和“非已”成分
B. 免疫并不总是对人体有益,比如器官移植时的免疫排斥
C. 我们注射的疫苗相当于抗原,能刺激机体产生相应的抗体
D. 人体本身所产生的损伤细胞和肿瘤细胞不能靠免疫来清除
15. 下图为血液流经某器官A的示意图,①、②、③表示血管,箭头表示血流方向。下列相关叙述正确的是( )
A. 若A是肺,则血液中氧气含量②>①
B. 若A是大脑,则血液中二氧化碳含量①>②
C. 若A是小肠,则血液中营养物质含量①>②
D. 若A是肾脏,则血液中尿素含量②>①
二、填空题(共10个小题,每小题1分,共10分)
16. 人的个体发育是从受精卵开始的,受精卵形成的部位是___________。
17. “黄四娘家花满蹊,千朵万朵压枝低。”这是唐代诗人杜甫的著名诗句。从植物体的结构层次分析,花属于__________层次。
18. 篮球运动员要完成运球、过人、上篮等一系列的动作,这些运动都需要骨骼肌牵引骨绕____________活动来完成。
19. 一个鱼的受精卵细胞,经过一系列变化发育成游来游去的小鱼,其间经过了细胞分裂和________的过程。
20. 烟草燃烧时会产生尼古丁、焦油等多种对人体有害物质,这些物质进入人体能诱发多种____________系统疾病。
21. 科学家将绿色荧光蛋白基因导入到植物细胞中,成功培育出了能发绿色荧光的植物。这说明性状和基因的关系是__________________________________。
22. 酸奶营养丰富,深受人们的喜爱,小州同学尝试亲手制作酸奶,他需要利用的微生物是_______________。
23. 在某个经常刮大风的海岛上,有许多无翅和残翅的昆虫,这是长期进化的结果。达尔文的__________________学说对此作出了科学的解释。
24. 果蝇的性别遗传方式与人类相同,雄性果蝇正常体细胞中的染色体组成是3对+XY,则雌性果蝇正常卵细胞的染色体组成是_______________。
25. 生物多样性面临严重的威胁,保护生物多样性刻不容缓。保护生物多样性最有效的措施是:________________________。
三、简答题(共10个空,每空1分,共10分)
26. 近几年,在农技人员的指导下,荆州多地推广了“稻虾共作”模式,即在水稻种植期间养殖小龙虾。此生产模式可以实现一地两用、一水两收,帮助农民增产增收,同时还可以减少水产养殖带来的污染。请回答下列问题:
(1)虾所属动物类群是___________动物,是最大的动物类群。
(2)稻田里的所有生物________(选填“能”或“不能”)组成一个生态系统。
(3)水稻通过蒸腾作用,可以提高大气________,增加降水。
(4)小龙虾粪便中的有机物,需要被分解成无机物才能被植物利用,其中的水和____________ 被水稻的根吸收,供植物利用。
(5)水稻黄矮病又称黄叶病,由水稻黄矮病毒引起。病毒结构简单,其区别于其它生物最显著的特点是没有______________。
27. 随着“双减”政策的落实,广大中小学生有了充足的睡眠时间。睡眠不足会导致学习能力下降吗?某科研团队以小鼠为实验对象,建立模拟人类睡眠不足状态的模型,并进行了如下实验:
①选取生长发育状况一致的健康小鼠20只,随机均分为A、B两组。
②采用适当的实验方法,限制B组小鼠的每日睡眠时长,使其睡眠时长为每日3.5小时,持续21天。A组小鼠不限制睡眠时长,其他实验条件相同且适宜。
③在实验的第7天、第14天、第21天,分别对两组中的每只小鼠走出同一迷宫的时间进行四次测量,计算平均值。实验结果如下图所示。
(1)在本实验中,A组和B组是一组对照实验,实验组是______________。
(2)每组小鼠选取多只、多次测量且实验数据取平均值,目是减小______________。
(3)小鼠能顺利的走出迷宫,主要靠的是__________系统的调节作用。
(4)分析题图可知,随着实验时间增加,两组小鼠学习能力更强的是________组。
(5)对比两组小鼠走出迷宫的平均时间,可以得出的结论是____________________。
2023年湖北省荆州市生物中考真题: 这是一份2023年湖北省荆州市生物中考真题,文件包含精品解析湖北省荆州市生物中考真题原卷版docx、精品解析湖北省荆州市生物中考真题解析版docx等2份试卷配套教学资源,其中试卷共26页, 欢迎下载使用。
2023年湖北省荆州市生物中考真题(含解析): 这是一份2023年湖北省荆州市生物中考真题(含解析),共18页。
2023年湖北省荆州市生物中考真题: 这是一份2023年湖北省荆州市生物中考真题,文件包含湖北省荆州市生物中考真题解析版docx、湖北省荆州市生物中考真题原卷版docx等2份试卷配套教学资源,其中试卷共26页, 欢迎下载使用。

