还剩11页未读,
继续阅读
2023年河南省许昌市鄢陵第一高级中学高考政治模拟试卷(含解析)
展开相关试卷
2023-2024学年河南省信阳高级中学高二(上)开学政治试卷(含解析):
这是一份2023-2024学年河南省信阳高级中学高二(上)开学政治试卷(含解析),共22页。试卷主要包含了0分)等内容,欢迎下载使用。
河南省许昌市高级中学2023—2024学年高三(上)定位考试政治试卷及答案:
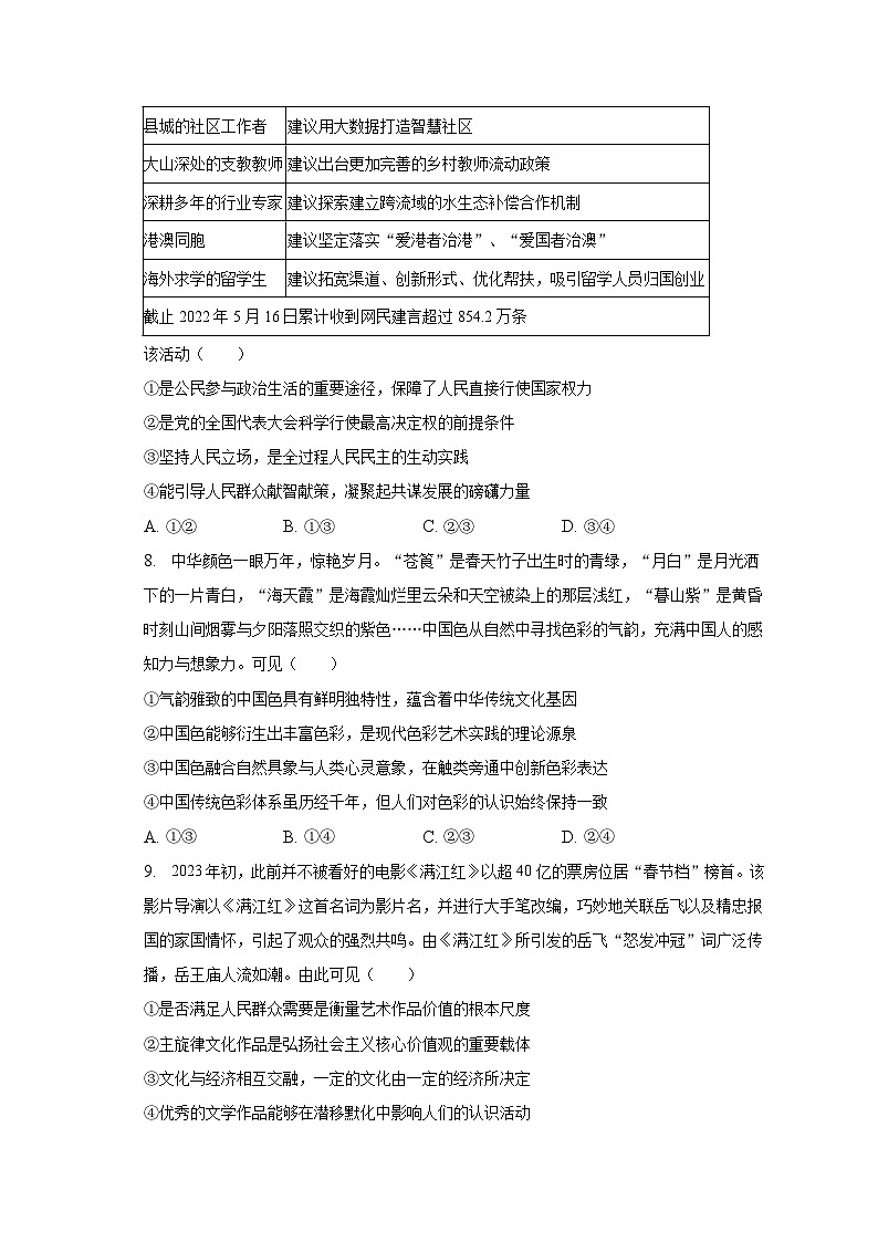
这是一份河南省许昌市高级中学2023—2024学年高三(上)定位考试政治试卷及答案,共12页。
2022-2023学年河南省许昌市高一(下)期末政治试卷(含解析):
这是一份2022-2023学年河南省许昌市高一(下)期末政治试卷(含解析),共23页。试卷主要包含了选择题,辨析题,材料题等内容,欢迎下载使用。

