- 2023年四川省宜宾市中考化学真题及答案解析 试卷 1 次下载
- 2023年天津市中考化学真题及答案解析 试卷 4 次下载
- 2023年新疆维吾尔自治区中考化学真题及答案解析 试卷 7 次下载
- 2023年云南省中考化学真题及答案解析 试卷 2 次下载
- 2023年重庆市中考化学真题(B卷)及答案解析 试卷 6 次下载
2023年重庆市中考化学真题(A卷)及答案解析
展开重庆市2023年初中学业水平暨高中招生考试
化学试题(A卷)
(全卷共四个大题,满分70分,与物理共用120分钟)
注意事项:
1.试题的答案书写在答题卡上,不得在试题卷上直接作答。
2.作答前认真阅读答题卡上的注意事项。
3.考试结束,由监考人员将试题卷和答题卡一并收回。
可能用到的相对原子质量:H1 C12 N14 O16 Mg24 S32 Ca40 Cu64 Ag108
一、选择题(本大题包括16个小题,每小题2分,共32分)每小题只有一个选项符合题意。
1. 斗转星移、日月变换,大自然美丽而神奇。下列自然现象与其他有本质区别的是
A. 铜雕锈蚀 B. 枯木腐朽
C 冰雪消融 D. 火山烈燃
2. 今年世界地球日主题是“众生的地球”,旨在提高公众环保意识。下列做法与该理念不相符的是
A. 垃圾分类处理 B. 污水处理排放
C. 合理开采矿石 D. 随意焚烧塑料
3. 为相对原子质量的测定作出卓越贡献的中国科学家是
A. 张青莲 B. 袁隆平 C. 侯德榜 D. 道尔顿
4. 食堂里的下列饮品属于溶液的是
A. 可乐 B. 西瓜汁 C. 冰水 D. 绿豆汤
5. 规范的操作是实验成功的保障。下列操作不规范或不能达到目的是
A. 加热粉末 B. 气密性检查
C. 液体读数 D. 收集气体
6. 粮食问题是2023年“中国一中亚峰会”的主题之一,下列物质富含蛋白质的是
A 小麦 B. 牛肉 C. 大米 D. 水果
7. 为了提高导弹的运载能力,增大其结构强度,弹体外壳材料通常选择
①铝合金 ②硬塑料 ③水泥 ④钛合金
A. ①③ B. ①②④ C. ①④ D. ②③④
8. 有关重庆缙云山山火扑救事件的说法错识的是
A. 湿毛巾捂口鼻可减少浓烟吸入
B. 挖掘隔离带是为了清除可燃物
C. 直升机洒水降低了可燃物的着火点
D. CO2灭火利用其密度大于空气,不助燃不可燃
9. 化学是人类进步的关键。下列叙述不正确的是
A. 服用葡萄糖酸锌可以预防大脖子病
B. 给铁制器具涂油漆可以防止生锈
C. 液氮可以保存活体组织和生物样品
D. 工业上可用CO与赤铁矿冶炼生铁
10. “醋酸视黄酯”是一种食品营养强化剂,化学式为C22H32O2,下列对该物质描述错误的是
A. 分子中含有56个原子
B. 由碳、氢、氧三种元素组成
C. 氢元素的质量分数大于氧元素
D. 分子中碳、氢原子的个数比是11:16
11. 《汉书·食货志》对酿酒有这样的记载“用粗米二斛,曲一料,得成酒六斛六斗”。下列有关说法错误的是
A. “粗米”到“得酒”发生了缓慢氧化
B. “曲”酿酒过程中可起催化作用
C. “酒”的主要成分乙醇属于有机物
D. “酒”中的乙醇是人体需要的营养物质
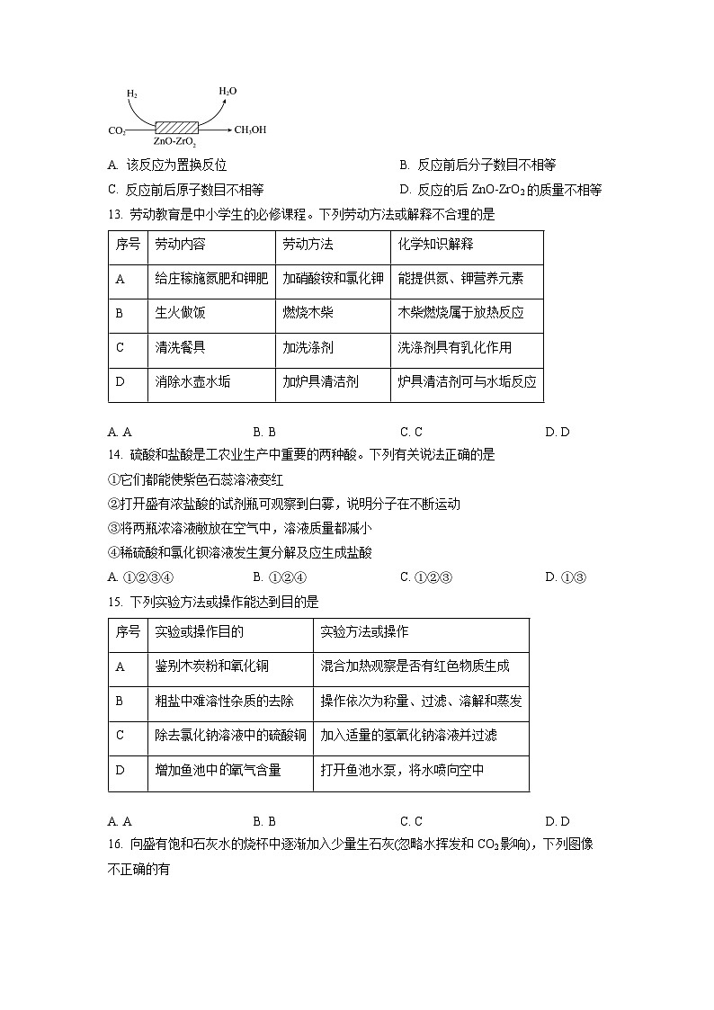
12. 《科学》刊登了用CO2为原料,不依赖光合作用人工合成淀粉的成果,其中第一步反应如下图所示。下列说法正确的是
A. 该反应为置换反位 B. 反应前后分子数目不相等
C. 反应前后原子数目不相等 D. 反应的后ZnO-ZrO2的质量不相等
13. 劳动教育是中小学生的必修课程。下列劳动方法或解释不合理的是
序号
劳动内容
劳动方法
化学知识解释
A
给庄稼施氮肥和钾肥
加硝酸铵和氯化钾
能提供氮、钾营养元素
B
生火做饭
燃烧木柴
木柴燃烧属于放热反应
C
清洗餐具
加洗涤剂
洗涤剂具有乳化作用
D
消除水壶水垢
加炉具清洁剂
炉具清洁剂可与水垢反应
A. A B. B C. C D. D
14. 硫酸和盐酸是工农业生产中重要的两种酸。下列有关说法正确的是
①它们都能使紫色石蕊溶液变红
②打开盛有浓盐酸的试剂瓶可观察到白雾,说明分子在不断运动
③将两瓶浓溶液敞放在空气中,溶液质量都减小
④稀硫酸和氯化钡溶液发生复分解及应生成盐酸
A. ①②③④ B. ①②④ C. ①②③ D. ①③
15. 下列实验方法或操作能达到目的是
序号
实验或操作目的
实验方法或操作
A
鉴别木炭粉和氧化铜
混合加热观察是否有红色物质生成
B
粗盐中难溶性杂质的去除
操作依次为称量、过滤、溶解和蒸发
C
除去氯化钠溶液中的硫酸铜
加入适量的氢氧化钠溶液并过滤
D
增加鱼池中氧气含量
打开鱼池水泵,将水喷向空中
A. A B. B C. C D. D
16. 向盛有饱和石灰水的烧杯中逐渐加入少量生石灰(忽略水挥发和CO2影响),下列图像不正确的有
A. 1个 B. 2个 C. 3个 D. 4个
二、填空题(本大题包括5个小题,共21分)
17. 水是生态之基、生产之要、生命之源。用化学用语填空。
(1)保持水的化学性质的最小粒子_____。
(2)生理盐水中含有的主要阴离子_____。
(3)大量使用磷肥容易使水体富营养化。KH2PO4中磷元素的化合价_____。
(4)正常雨水的pH约为5.6,用化学方程式表示其原因_____。
18. 下图是拉瓦锡测定空气成分的实验。他将汞放在密闭容器里连续加热12天,得到红色粉末(HgO),他又把红色粉末放在另外容器里加强热,最终得出了空气成分的结论。
(1)若用煤块作火炉燃料,该燃料属于_____(填“可”或“不可”)再生能源。
(2)连续加热12天的目的是_____,剩余气体约占原气体总体积的_____。
(3)将红色粉末加强热可生成初始物质,其化学方程式为_____。
19. 天舟6号货运飞船在2023年5月成功发射,标志着我国航天事业可再进一步。科研人员在空间站做了多孔铜、镁合金等材料性能实验,以及甲烷微重力燃烧实验。
(1)相同质量的镁和铜,含原子数更多的是_____,铜能拉成丝,说明铜具有良好的_____(填序号)。
A.导电性 B.导热性 C.延展性
(2)为了验证Mg(H)Cu的金属活动性顺序,小王同学做了如下两个实验:①将镁条和铜条分别放入相同的稀硫酸中②将镁条放入CuSO4溶液中。下列有关叙述正确的是_____(填序号)。
A. 只需要实验①就能得出结论
B. 实验②中有红色物质析出
C. 实验②反应后溶液的质量减轻
(3)利用甲烷、氧气和氢氧化钠溶液组成的燃料电池可供电。三种物质共同作用生成一种盐和水,该反应的化学方程式为_____。
20. 下图是A、B、C三种固体物质的溶解度曲线。
请回答以下问题:
(1)t2℃时,将40gA加入50g水中充分溶解,所得溶液溶质与溶剂质量比为_____。
(2)t2℃时,Q点代表_____(填字母,下同)物质溶液处于不饱和状态。
(3)在(0-t2)℃间,_____两种物质不能配成相同质量分数的饱和溶液。
(4)t1℃时,将等质量的A、B、C饱和溶液同时降低相同温度后,A、B、C溶液中溶剂质量的大小关系是_____。
21. (Li2CO3)是制备新能源汽车电池的重要原料。下图是一种摸拟提纯碳酸锂的工艺,根据要求回答问题。
【查阅资料】
I.锂辉矿主要成分为Li2CO3,含泥沙等杂质。
Ⅱ.Li2CO3(化学性质Na2CO3类似】为无色晶体,微溶于水,在冷水中的溶解度比热水中大。
(1)X是一种酸。其溶质化学式为_____,常用_____(填试剂名称)检验气体Y。
(2)②中发生中和反应的化学方程式为_____。
(3)有以下三种温度的饱和Na2CO3溶液,③中你选择的是_____(填序号)。
A. 0℃ B. 25℃ C. 80℃
(4)将滤液2蒸发,当有_____时(填现象),停止加热,可得到其他化工产品。
三、实验题(本大题包括2个小题,共11分)
22. 氧气的制备和性质是重要的化验,根据下图回答问题。
(1)图A、图B装置都可以用于实验室制备O2.,固体X的化学式为_____,固体Y可以是_____(填序号)。
A.红砖粉 B.硫酸铜 C.氯化钠
(2)图C中仪器a的名称是_____,该实验可观察到:发出明亮的蓝紫色火焰,同时生成一种有_____气味的气体。
(3)图D所示是将氨在纯净氧气中燃烧,生成一种单质和一种常见稳定氧化物,该反应的化学方程式为_____。
23. 大多数地下水是硬水,长期饮用会影响健康。家用饮水机的活性炭可以除异味和色素,利用了活性炭的_____性。活性炭能否降低地下水的硬度呢?下面是某兴趣小组设计的探究方案。
【查阅资料】
I.水的硬度:用于衡量水体中可溶性钙镁化合物含量的数值,数值越大硬度越大,反之则越小。
II.天然硬水煮沸后常有沉淀生成,存在反应_____(填化学式)。
【探究准备】
向装有足量活性炭的烧杯中倒入100mL某硬度较大的地下水,充分搅拌,静置,过滤,得到滤液。
【提出猜想】
猜想1:硬水硬度降低
猜想2:硬水硬度没有降低
【方案设计】
供选试剂:A.滤液 B.蒸馏水 C.原地下水 D.食盐水 实验仪器:自选
下表是两位同学设计的实验方案:
实验流程
实验目的
小红
分别取5mL上述两种供选试剂_____(填序号)于试管中,滴加等量肥皂水,充分振荡,静置
对比两者_____来验证猜想
小华
_____
_____
小华结合所查阅的资料,从理论上提出了可能的实验方案,请帮他完善方案设计。
【方案评价】
老师充分肯定了两位同学的方案,指出科学探究的结果固然重要,而科学思维更为可贵,并鼓励大家积极探索,勇于创新。
四、计算题(本大题包括1个小题,共6分)
24. AgNO3溶液是实验室中的常用试剂。AgNO3的化学性质不稳定,在温度稍高或光照条件下可以发生反应:(假设气体全部逸出)。现有一瓶100g10%的AgNO3溶液,久置后(不考虑水分挥发),将瓶内物质过滤,得到固体1.08g和若干滤液。试计算:
(1)AgNO3中N和O的质量比为_____。
(2)滤液中AgNO3的质量分数(结果精确到0.1%)。
(3)若要将滤液中的AgNO3恢复到原来的质量分数,并把溶液质量增加到200g。应在滤液出加入一定量水和AgNO3固体,计算加入AgNO3的质量。
2023年重庆市中考化学真题(B卷)及答案解析: 这是一份2023年重庆市中考化学真题(B卷)及答案解析,文件包含2023年重庆市中考化学真题B卷解析版docx、2023年重庆市中考化学真题B卷原卷版docx等2份试卷配套教学资源,其中试卷共21页, 欢迎下载使用。
精品解析:2023年重庆市中考化学真题(A卷)(解析版): 这是一份精品解析:2023年重庆市中考化学真题(A卷)(解析版),共16页。试卷主要包含了 食堂里的下列饮品属于溶液的是, 规范的操作是实验成功的保障, 化学是人类进步的关键等内容,欢迎下载使用。
2022年重庆市中考化学真题(A卷)附答案解析(高清版): 这是一份2022年重庆市中考化学真题(A卷)附答案解析(高清版),共18页。

