2023年吉林省中考化学真题及答案解析
展开吉林省2023年初中学业水平考试
化学试题
可能用到的相对原子质量:H—1 C—12 O—16
一、单项选择题(每小题1分,共10分)
1. 吉林雾凇,北国盛景。空气成分中与雾凇形成有关的是
A. 水蒸气 B. 二氧化碳 C. 氧气 D. 氮气
【答案】A
【解析】
【详解】空气成分中与雾凇形成是空气中的水蒸气遇冷凝华成固体的现象。
故选A。
2. 水在净化过程中。单一操作相对净化程度较高的是
A. 沉降 B. 过滤 C. 用活性炭吸附 D. 蒸馏
【答案】D
【解析】
【详解】A、沉降是将不溶物沉淀,故A错误;
B、过滤是将固体和液体分离,除去不溶物,故B错误;
C、活性炭具有吸附性,能吸附水中的色素和异味,故C错误;
D、蒸馏得到的是纯净水,净化程度最高,故D正确。
故选D。
3. 下列物质属于纯净物的是
A. 汽水 B. 碘酒 C. 生铁 D. 氧化铜
【答案】D
【解析】
【分析】物质分为混合物和纯净物,混合物是由两种或两种以上的物质组成;纯净物是由一种物质组成。
【详解】A、汽水中有水、碳酸等物质,属于混合物;故A错误;
B、碘酒是碘的酒精溶液,属于混合物;故B错误;
C、生铁是铁的合金,属于混合物;故C错误;
D、氧化铜是一种物质,属于纯净物;故D正确。
故选D。
4. 下列属于化石燃料的是
A. 氢气 B. 石油 C. 乙醇 D. 一氧化碳
【答案】B
【解析】
【详解】化石燃料包括煤、石油、天然气,故选B。
5. 下列“粗盐中难溶性杂质去除”实验中的操作,正确的是
A. 溶解 B. 过滤 C. 蒸发 D. 熄灭酒精灯
【答案】A
【解析】
【详解】A、在烧杯中溶解粗盐,用玻璃棒搅拌,故A正确;
B、过滤时应用玻璃棒引流,漏斗尖端紧挨烧杯内壁,故B错误;
C、蒸发操作应用蒸发皿,不用烧杯,故C错误;
D、不能吹灭酒精灯,应用灯帽盖灭,故D错误。
故选A。
6. “让中国人的饭碗多装吉林粮”,为绘就好“丰”景,下列措施合理的是
A. 均衡适度施用化肥 B. 用工业废水灌溉农田
C. 禁止施用任何农药 D. 用氢氧化钠改良酸性土壤
【答案】A
【解析】
【详解】A、要均衡适度施用化肥,否则会造成水体、土壤污染,故选项说法正确;
B、工业废水中可能含有有毒、有害物质,不能用工业废水灌溉农田,故选项说法错误;
C、农药在农业生产中起着重要作用,不能禁止施用任何农药,故选项说法错误;
D、氢氧化钠具有强烈的腐蚀性,不能用氢氧化钠改良酸性土壤,故选项说法错误。
故选A。
7. 下列有关金刚石和石墨的说法,错误的是
A. 都是碳的单质 B. 都由碳元素组成
C. 物理性质相同 D. 碳原子排列方式不同
【答案】C
【解析】
【详解】A、金刚石和石墨都是由碳元素组成的单质,故A正确;
B、金刚石和石墨都是由碳元素组成的,故B正确;
C、金刚石和石墨都是由碳原子构成的,但碳原子的排列方式不同,金刚石和石墨的物理性质差异较大,故C错误;
D、金刚石和石墨都是由碳原子构成的,但碳原子的排列方式不同,故D正确。
故选C。
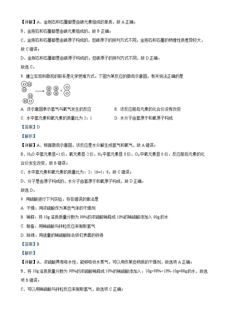
8. 建立宏观和微观的联系是化学思维方式。下图为某反应的微观示意图,有关说法正确的是
A. 该示意图表示氢气与氧气发生的反应 B. 该反应前后元素的化合价没有改变
C. 水中氢元素和氧元素的质量比为2:1 D. 水分子由氢原于和氧原子构成
【答案】D
【解析】
【详解】A、根据微观示意图,该反应是水分解生成氢气和氧气,故A错误;
B、H2O中氢元素显+1价,氧元素显-2价,H2中氢元素显0价,O2中氧元素显0价,反应前后元素的化合价发生改变,故B错误;
C、水中氢元素和氧元素的质量比为:2:16=1:8,故C错误;
D、分子是由原子构成的,水分子由氢原于和氧原子构成,故D正确。
故选D。
9. 用硫酸进行下列实验,存在错误的做法是
A. 干燥:用浓硫酸作为某些气体的干燥剂
B. 稀释:将10g溶质质量分数为98%的浓硫酸稀释成10%的稀硫酸添加入90g的水
C. 制备:用稀硫酸与锌粒反应来制取氢气
D. 除锈:用适量的稀硫酸除去铁钉表面的铁锈
【答案】B
【解析】
【详解】A、浓硫酸具有吸水性,能够吸收水蒸气,可以用作某些物质的干燥剂,故选项A正确;
B、将10g溶质质量分数为98%的浓硫酸稀释成10%的稀硫酸添加入:10g×98%÷10%-10g=88g的水,故选项B错误;
C、可以用稀硫酸与锌粒反应来制取氢气,故选项C正确;
D、可以用适量的稀硫酸除去铁钉表面的铁锈,故选项D正确;
故选:B。
10. 下列实验,不能证明氢氧化钠与稀盐酸发生化学反应的是
A. 向滴有酚酞溶液的稀盐酸中,逐滴加入稀氢氧化钠溶液
B. 向滴有酚酞溶液的稀氢氧化钠溶液中,逐滴加入足量的稀盐酸
C. 取稀氢氧化钠溶液和稀盐酸混合后的溶液,蒸干得到白色固体
D. 向稀氢氧化钠溶液中逐滴加入足量的稀盐酸,并不断测定混合溶液的pH
【答案】C
【解析】
【详解】A、无色酚酞遇酸性溶液、中性溶液不变色,遇碱性溶液变红,将酚酞溶液滴入稀盐酸中,溶液没有变化。逐滴加入稀氢氧化钠溶液,氢氧化钠和稀盐酸反应HCl+NaOH=NaCl+H2O,刚开始溶液无明显现象,直到氢氧化钠过量,溶液变红,可以判断氢氧化钠与稀盐酸发生化学反应,故选项A不符合题意;
B、无色酚酞遇酸性溶液、中性溶液不变色,遇碱性溶液变红,将酚酞溶液滴入氢氧化钠溶液中,溶液变红,逐滴加入足量的稀盐酸,氢氧化钠和稀盐酸反应 HCl+NaOH=NaCl+H2O,刚开始溶液无明显现象,溶液颜色依旧为红色,逐滴加入足量的稀盐酸,则氢氧化钠和稀盐酸恰好完全反应,溶液变为无色,可以判断氢氧化钠与稀盐酸发生化学反应,故选项B不符合题意;
C、若氢氧化钠和盐酸反应,HCl+NaOH=NaCl+H2O,产物为氯化钠,蒸干可以得到白色固体,若氢氧化钠和盐酸不反应,蒸干后盐酸会挥发成氯化氢气体,没有固体出现的,氢氧化钠变为白色固体,故无法判断氢氧化钠与稀盐酸发生化学反应,故选项C符合题意;
D、氢氧化钠溶液呈碱性,pH>7,盐酸呈酸性,pH<7,氯化钠溶液呈中性,pH=7,向稀氢氧化钠溶液中逐滴加入足量的稀盐酸,并不断测定混合溶液的pH,开始时,测得pH>7,稀盐酸和氢氧化钠充分反应后,测得pH=7,稀盐酸过量,测得<7,可以判断氢氧化钠与稀盐酸发生化学反应,故选项D不符合题意;
故选:C。
二、填空题(每空1分,共10分)
11. 锂是制造新能源汽车电池的重要原料。图1是锂在元素周期表中的信息,图2是锂原子的构成示意图。
(1)锂原子的质子数为_______。
(2)锂的相对原子质量为_______。
(3)图2中带负电荷的微观粒子名称是_______。
【答案】(1)3 (2)6.941
(3)电子
【解析】
【小问1详解】
周期表中左上角的数字是原子序数,质子数=原子序数,故锂原子的质子数是3;
【小问2详解】
周期表中下面的数字是相对原子质量,故锂的相对原子质量为6.941;
【小问3详解】
原子是由原子核和核子电子构成的,电子带负电荷,故填电子。
12. 乡村“冬忙”承,白雪换“白银”,冰雪旅游助力吉林经济。
(1)冰雪运动时,为了安全所佩戴的塑料头盔,属于_______材料;
(2)保暖使用的“暖贴”,利用了铁生锈放热的原理,铁生锈属于_______变化;
(3)冰雪运动后,可食用面包补充体力,面包中主要含有的基本营养素为_______。
【答案】(1)合成 (2)化学 (3)糖类
【解析】
【小问1详解】
塑料属于合成材料;
小问2详解】
铁生锈是铁与氧气和水共同作用的结果,属于化学变化;
【小问3详解】
面包中富含糖类。
13. 下图为源自长白山原始森林的某矿泉水标签,阅读标签内容,回答问题。
(1)偏硅酸由_______种元素组成;
(2)镁的元素符号是_______;
(3)该矿泉水的酸碱性是_______性;
(4)饮用后的空矿泉水瓶要进行回收,目的是_______。
【答案】(1)3##三
(2)Mg (3)碱
(4)减少白色污染、节约资源 (合理即可)
【解析】
【小问1详解】
偏硅酸是由氢、硅、氧三种元素组成的。
【小问2详解】
书写元素符号注意“一大二小”,镁的元素符号是Mg。
【小问3详解】
该矿泉水的pH范围是7.1-7.6,大于7,显碱性。
【小问4详解】
饮用后的空矿泉水瓶要进行回收,目的是减少白色污染、节约资源 (合理即可)。
三、简答题(每空1分,化学方程式2分,共12分)
14. 《天工开物》记载“凡钟为金乐之首”,在古代的金属乐器之中,钟是最重要的乐器。铸钟的材料,铜为上等,铁为下等。
(1)古代炼铜的方法之一是用铁与硫酸铜溶液反应,该反应的化学方程式为_______。
(2)此反应的发生,表现出铁与铜的金属活动性强弱关系是_______。
【答案】(1)
(2)铁比铜活泼
【解析】
【小问1详解】
铁与硫酸铜反应生成硫酸亚铁和铜,该反应的化学方程式为。
【小问2详解】
此反应的发生,表现出铁与铜的金属活动性强弱关系是铁比铜活泼。
15. 绘制溶解度曲线,回答问题(温馨提示:用黑色签字笔在答题卡上绘制曲线)。
氯化钠在不同温度时的溶解度
温度/℃
0
10
20
30
40
溶解度/g
35.7
35.8
36.0
36.3
36.6
(1)请根据表中的数据,在答题卡中图1的坐标纸上绘制氯化钠的溶解度曲线_____;
(2)图2为绘制的硝酸钾溶解度曲线,10℃时硝酸钾的溶解度是_______g;
(3)请根据硝酸钾和氧化钠的溶解度曲线或表中的数据,分析溶解度受温度变化影响较大的物质是_______。
【答案】(1) (2)21(合理即可)
(3)硝酸钾##KNO3
【解析】
【小问1详解】
用纵坐标表示溶解度,横坐标表示温度,根据表1中的数据,使用描点法绘制的氯化钠的溶解度曲线如图: ;
【小问2详解】
根据图2为绘制的硝酸钾溶解度曲线可知,10℃时硝酸钾的溶解度大约是21g;
【小问3详解】
根据硝酸钾和氯化钠的溶解度曲线可知,硝酸钾、氯化钠两种固体物质的溶解度都是随温度升高而增大,硝酸钾溶解度曲线较陡,氯化钠溶解度曲线较平缓,硝酸钾的溶解度随温度的升高变化比氯化钠大,两种物质中,溶解度受温度影响较小的是氯化钠,溶解度受温度变化影响较大的物质是硝酸钾。
16. 化学兴趣小组用气密性良好的不同装置进行下列实验,验证质量守恒定律。
(1)实验一:称量装置和药品的总质量为m1保持装置密闭。使红磷燃烧,待装置冷却后。再次称量装置和药品的总质量为m2,m1与m2的大小关系是:m1_______m2;
(2)实验二:将气球中的磷酸钠粉末倒入稀盐酸后,观察到的现象是_______,白色固体消失,气球瘪缩,受浮力影响电子天平示数减小;
(3)为克服实验二中气球受浮力的影响。在实验三中利用硬塑料纸改进实验装置,用电子天平称量装置和药品的总质量,接下来的实验操作为_______,待反应结束后,再次称量装置和药品的总质量,。电子天平示数不变;
(4)化学反应遵守质量守恒定律,其微观原因是_______。
【答案】(1)=##等于
(2)产生气泡,气球膨胀,电子天平示数减小
(3)倾斜瓶子,使稀盐酸和碳酸钠混合
(4)反应前后原子种类、个数和质量都不变
【解析】
【小问1详解】
实验一:称量装置和药品的总质量为m1保持装置密闭。使红磷燃烧,待装置冷却后。再次称量装置和药品的总质量为m2,根据质量守恒定律可知,m1与m2的大小关系是:m1=m2;
【小问2详解】
碳酸钠与盐酸反应生成氯化钠、水和二氧化碳。实验二:将气球中的碳酸钠粉末倒入锥形瓶中,观察到的现象是产生气泡,气球膨胀,电子天平示数减小(气球膨胀产生向上的浮力);
【小问3详解】
为克服实验二中气球受浮力的影响。在实验三中利用硬塑料纸改进实验装置,用电子天平称量装置和药品的总质量,接下来的实验操作是倾斜瓶子,使稀盐酸和碳酸钠混合,待反应结束后,由于二氧化碳没有逸出,再次称量装置和药品的总质量,电子天平示数不变;
【小问4详解】
化学反应遵守质量守恒定律,其微观原因是反应前后原子种类、个数和质量都不变。
17. 化学实验也要“数字化”。利用氧气浓度传感器,进行如下实验。
(1)如图1,打开传感器开关,实验进行至170秒时绘制出图2中曲线AB段,接下来用手给塑料瓶外壁加热130秒左右,绘制出曲线BC段、对比曲线AB段和BC段,分析推理氧分子具有的特征是_;
(2)300移时松开双手,停止加热。立即倒转使瓶口向下,绘制出曲线CD段。观察到氧气浓度比曲线AB段降低较快,分析推理氧气具有的物理性质是_______。
【答案】(1)在加热条件下,温度升高,氧分子运动的速率加快
(2)氧气的密度比空气大
【解析】
【小问1详解】
BC段曲线的下降程度远远大于AB段,说明在加热条件下,温度升高,氧分子运动的速率加快;
【小问2详解】
停止加热后,瓶子倒转,此时氧气浓度传感器位于上端而瓶口朝下,CD段氧气浓度远远小于AB段,说明此时的氧气分子主要集中在瓶口位置,也就是说明氧气的密度比空气大。
四、实验与探究题(每空1分,化学方程式2分,共12分)
18. 实验室制取氧气的方法有三种:加热高锰酸钾,在二氧化锰作催化剂的条件下分解过氧化氢,在加热和二氧化锰作催化剂的条件下分解氯酸钾。
(1)任选一种方法,写出发生反应的化学方程式_______;
(2)实验室用高锰酸钾制取氧气,明在图1中选用的发生装置和收集装置是_______;
(3)图2是学生制作的简易供氧器。在供氧使用时,左瓶中可放置的药品是_______;
A. 高锰酸钾 B. 氯酸钾和二氧化锰
C. 大理石和稀盐酸 D. 过氧化氢溶液和二氧化猛
(4)简易供氧器的右瓶中需加入适量的水,水的一种作用是_______。
【答案】(1)或或
(2)AC##AE (3)D
(4)湿润氧气或观察氧气流速
【解析】
【小问1详解】
高锰酸钾受热时能够分解生成锰酸钾、二氧化锰和氧气,发生反应的化学方程式:;
氯酸钾在二氧化锰的催化作用下,受热分解生成氯化钾和氧气,发生反应的化学方程式:;
过氧化氢在二氧化锰的催化作用下,分解生成水和氧气,发生反应的化学方程式:;
【小问2详解】
高锰酸钾加热分解生成锰酸钾、二氧化锰和氧气,该反应的反应物是固体,反应条件是加热,属于固体加热型,氧气密度大于空气,不易溶于水,可用向上排空气法收集或排水法收集,,在图1中选用的发生装置和收集装置是AC或AE;
【小问3详解】
图2是学生制作的简易供氧器。由于不需要加热,在供氧使用时,左瓶中可放置的药品是过氧化氢溶液和二氧化锰。
故选D;
【小问4详解】
简易供氧器的右瓶中需加入适量的水,水的一种作用是湿润氧气或观察氧气流速(根据气泡产生的速率)。
19. “锡纸烤鸡蛋”是一种特色小吃,它的一种做法是用“锡纸”包裹住鸡蛋,在炭火上烘烤。“锡纸”是由金属材料制成的,“锡纸”包裹的鸡蛋能被烤熟。体现了金属的物理性质是_______;烘烤结束后,用水熄灭炭火,其灭火的原理是_______;
某化学兴趣小组收集了残留的鸡蛋壳碎片,查阅资料得知。鸡蛋壳的主要成分是碳酸钙,在不考虑鸡蛋壳中其它成分影响的情况下,小组成员进行了如下探究。
[进行实验]
实验一,取蛋壳碎片。除去卵壳膜,灼烧蛋壳碎片得到白色固体,冷却备用。
[提出问题]
白色固体中主要含有什么物质?
[形成假设]
猜想一:有CaCO3,猜想二:有CaO 猜想三: 有CaCO3和CaO
[实验验证]
实验二:取少量白色固体。装入一支洁净试管中。再向试管中加入适量的水,用手触碰试管外壁,有发热现象。滴入酚酞溶液,溶液呈_______色;
实验三:取实验二中溶液的液体,用吸管向液体中吹入呼出的气体。观察到澄清的石灰水变浑浊,用化学方程式解释变浑浊的原因_______;
实验四:另取少量白色固体。加入足量的稀盐酸,有气泡产生。
[形成结论]
由实验二至实验四得出的结论是:猜想_______成立。
[表达交流 ]
在实验一至实验四过程中,没有涉及到的化学反应类型是_______。
A.化合反应 B.分解反应 C.置换反应 D.复分解反应
【答案】 ①. 导热性 ②. 降低温度 ③. 红 ④.
⑤. 三 ⑥. BC
【解析】
【详解】金属具有导热性,所以“锡纸”包裹的鸡蛋能被烤熟;用水熄灭炭火,水蒸发吸热,可以降低温度到可燃物着火点以下,灭火原理是降低温度;
实验验证:
实验二:用手触碰试管外壁,有发热现象,说明存在氧化钙,氧化钙和水反应生成氢氧化钙,反应放热;氢氧化钙溶液显碱性,能使酚酞变红,滴入酚酞溶液,溶液呈红色;
实验三:呼出的气体中含有二氧化碳,二氧化碳和氢氧化钙反应生成碳酸钙沉淀和水,化学方程式为:;
形成结论:
由实验二得出固体中含有氧化钙;实验四:向白色固体中加入稀盐酸,有气泡产生,说明含有碳酸钙,碳酸钙和盐酸反应生成二氧化碳气体,所以猜想三成立;
表达交流:
氧化钙和水反应生成氢氧化钙,该反应符合“多变一”,属于化合反应;碳酸钙和盐酸反应生成二氧化碳气体、氯化钙、水,该反应属于复分解反应,没有涉及的反应类型是分解反应、置换反应,故选BC。
五、计算题(共6分)
20. “碳中和”指力争实现二氧化碳的排放量等于二氧化碳的吸收量,二氧化碳的吸收方式有“自然吸收”和“人工转化”。
(1)“自然吸收”的途径之一是“海水吸收”,其涉及的原理包括水与二氧化碳发生的反应,其化学方程式为_______。
(2)“人工转化”的方法之一是指二氧化碳转化为优质的燃料甲醇()。请在答题卡中完成其化学方程式的配平;
(3)计算,要得到32吨甲醇,理论上可以吸收多少吨二氧化碳?(注:要写出计算过程)
【答案】(1)
(2)
(3)设理论上可以吸收二氧化碳的质量为
答:理论上可以吸收二氧化碳的质量为44t。
【解析】
【小问1详解】
海水吸收的原理是水与二氧化碳发生反应生成碳酸,反应的化学方程式为:;
【小问2详解】
“人工转化”的方法之一是指二氧化碳和氢气在催化剂的作用下转化为甲醇(CH4O)和水,根据质量守恒定律,反应前后原子的种类和数目不变,则反应的化学方程式为:;
【小问3详解】
解析见答案。
2023年吉林省中考化学真题(含解析): 这是一份2023年吉林省中考化学真题(含解析),共14页。试卷主要包含了单项选择题,填空题,简答题,实验与探究题,计算题等内容,欢迎下载使用。
2023年吉林省中考化学真题(含解析): 这是一份2023年吉林省中考化学真题(含解析),共14页。试卷主要包含了单项选择题,填空题,简答题,实验与探究题,计算题等内容,欢迎下载使用。
2022年吉林省中考化学真题(解析版): 这是一份2022年吉林省中考化学真题(解析版),共13页。试卷主要包含了单项选择题,填空题,简答题,实验与探究题,计算题等内容,欢迎下载使用。

