- 2023年湖南省郴州市中考化学真题及答案解析 试卷 1 次下载
- 2023年湖南省衡阳市中考化学真题及答案解析 试卷 4 次下载
- 2023年湖南省邵阳市中考化学真题及答案解析 试卷 1 次下载
- 2023年湖南省益阳市中考化学真题及答案解析 试卷 1 次下载
- 2023年湖南省永州市中考化学真题及答案解析 试卷 1 次下载
2023年湖南省怀化市中考化学真题及答案解析
展开怀化市2023年初中学业水平考试试卷
化学试题
温馨提示:
(1)本学科试卷分试题卷和答题卷两部分,考试时量为90分钟,满分为100分。
(2)请你将姓名、准考证号等相关信息按要求填涂在答题卡上。
(3)请你按答题卡要求,在答题卡上作答,答在本试题卷上无放。
本卷可能用到的相对原子质量:H:1 C-12 O-16 Na-23 Mg-24 Al-27 S-32 Zn-65
一、我会选择(每小题只有一个正确选项,每小题2分,共40分)
1. 劳动教育贯穿义务教育阶段,小明的以下家务劳动,发生了化学变化的是
A. 扫地抹灰 B. 摘菜洗菜 C. 淘米下锅 D. 烧火做饭
【答案】D
【解析】
【详解】A、扫地抹灰,没有新物质的生成,属于物理变化,该选项不正确。
B、摘菜洗菜过程中,没有新物质的生成,属于物理变化,该选项不正确。
C、淘米下锅过程中,没有新物质的生成,属于物理变化,该选项不正确。
D、烧火做饭过程中,燃烧产生新物质,米做成饭,有新物质生成,属于化学变化,该选项正确。
故选:D。
2. 生活中常见的“加铁酱油”、“富硒大米”、“高钙奶粉”等物质中的“铁”、“硒”、“钙”指的是
A. 单质 B. 元素 C. 原子 D. 分子
【答案】B
【解析】
【详解】这里的“铁、钙、硒”等不是以单质、分子、原子、离子等形式存在,而是强调存在的元素,与具体形态无关;
故选B。
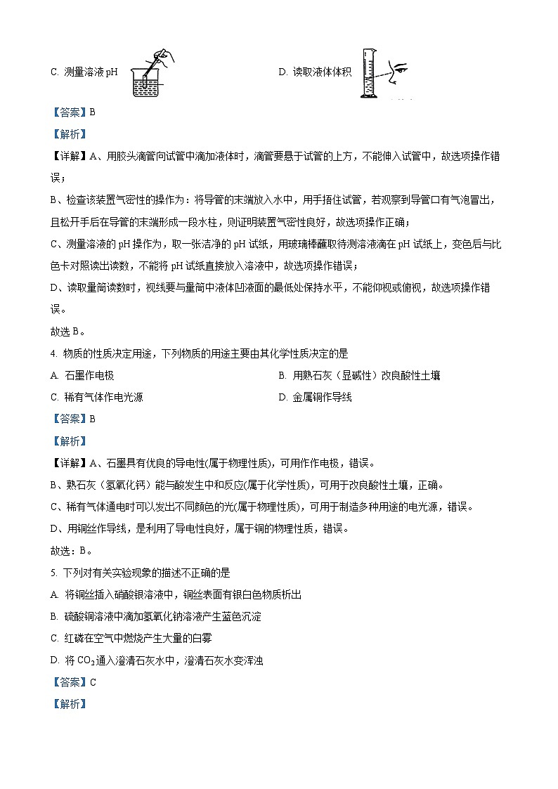
3. 如图所示的基本实验操作中正确的是
A. 滴加液体 B. 检查气密性
C. 测量溶液pH D. 读取液体体积
【答案】B
【解析】
【详解】A、用胶头滴管向试管中滴加液体时,滴管要悬于试管的上方,不能伸入试管中,故选项操作错误;
B、检查该装置气密性的操作为:将导管的末端放入水中,用手捂住试管,若观察到导管口有气泡冒出,且松开手后在导管的末端形成一段水柱,则证明装置气密性良好,故选项操作正确;
C、测量溶液的pH操作为,取一张洁净的pH试纸,用玻璃棒蘸取待测溶液滴在pH试纸上,变色后与比色卡对照读出读数,不能将pH试纸直接放入溶液中,故选项操作错误;
D、读取量筒读数时,视线要与量筒中液体凹液面的最低处保持水平,不能仰视或俯视,故选项操作错误。
故选B。
4. 物质的性质决定用途,下列物质的用途主要由其化学性质决定的是
A. 石墨作电极 B. 用熟石灰(显碱性)改良酸性土壤
C. 稀有气体作电光源 D. 金属铜作导线
【答案】B
【解析】
【详解】A、石墨具有优良的导电性(属于物理性质),可用作作电极,错误。
B、熟石灰(氢氧化钙)能与酸发生中和反应(属于化学性质),可用于改良酸性土壤,正确。
C、稀有气体通电时可以发出不同颜色的光(属于物理性质),可用于制造多种用途的电光源,错误。
D、用铜丝作导线,是利用了导电性良好,属于铜的物理性质,错误。
故选:B。
5. 下列对有关实验现象的描述不正确的是
A. 将铜丝插入硝酸银溶液中,铜丝表面有银白色物质析出
B. 硫酸铜溶液中滴加氢氧化钠溶液产生蓝色沉淀
C. 红磷在空气中燃烧产生大量的白雾
D. 将CO2通入澄清石灰水中,澄清石灰水变浑浊
【答案】C
【解析】
【详解】A、金属活动性Cu>Ag,则Cu能置换出AgNO3中的Ag,Ag为银白色固体,所以将铜丝插入硝酸银溶液中,铜丝表面有银白色物质析出,故选项说法正确;
B、CuSO4能与NaOH反应生成Cu(OH)2蓝色沉淀与Na2SO4,则硫酸铜溶液中滴加氢氧化钠溶液产生蓝色沉淀,故选项说法正确;
C、红磷与氧气燃烧生成五氧化二磷,五氧化二磷为白色固体,则红磷在空气中燃烧产生大量的白烟,故选项说法错误;
D、澄清的石灰水中含有氢氧化钙,氢氧化钙能与二氧化碳反应生成碳酸钙沉淀与水,则将CO2通入澄清石灰水中,澄清石灰水变浑浊,故选项说法正确。
故选C。
6. 因森林覆盖而积广,怀化市被誉为“会呼吸的城市”。林区内禁止吸烟,下列图标中属于“禁止吸烟”标志的是
A. B. C. D.
【答案】D
【解析】
【详解】A、该标志是当心火灾,不符合题意;
B、该标志禁止火种,不符合题意;
C、该标志是禁止燃放鞭炮,不符合题意;
D、该标志是禁止吸烟,符合题意。
故选D。
7. 化肥和农药影响农作物的产量。下列说法正确的是
A. 合理施用化肥和农药,可以提高农作物产量
B. 尿素[CO(NH2)2]属于复合肥料
C. 将铵态氮肥与草水灰混合用,有利于增加肥效
D. 大量施用农药会导致环境和农产品污染,因此要禁止施用农药
【答案】A
【解析】
【详解】A、合理施用化肥和农药,可以提高农作物产量,也可以防止污染环境,故选项说法正确;
B、尿素[CO(NH2)2]中只含有氮元素,则属于氮肥,不属于复合肥,故选项说法错误;
C、草木灰呈碱性,其中含有氢氧根离子,将铵态氮肥与草水灰混合用,铵根离子能与氢氧根离子结合生成氨气,氨气挥发导致氮元素流失,会降低肥效,故选项说法错误;
D、大量施用农药会导致环境和农产品污染,因此要合理的施用农药,不是禁止使用,故选项说法错误。
故选A。
8. 下列物质的俗称,化学式和物质类别不一致的是
A. 水银一Hg一单质 B. 生石灰一CaO一氧化物
C. 熟石灰一Ca(OH)2一碱 D. 纯碱一Na2CO3一酸
【答案】D
【解析】
【详解】A、汞俗称水银,属于金属单质,其化学式为:Hg,正确;
B、生石灰的氧化钙的俗称,其化学式为CaO,是两种元素组成的化合物,其中一种是氧元素属于氧化物,正确;
C、氢氧化钙俗称熟石灰、消石灰,是由金属离子与氢氧根离子构成的化合物,属于碱,化学式为Ca(OH)2,正确;
D、Na2CO3是碳酸钠的化学式,俗称纯碱、苏打,属于盐,错误;
故选D。
9. 下列说法正确的是
A. 合金属于合成材料
B. 将CO2通入紫色石蕊溶液中溶液变红,说明CO2呈酸性
C. 只要温度达到可物的着火点就能燃烧
D. 物质与氧气发生的反应属于氧化反应
【答案】D
【解析】
【详解】A、合金属于金属材料,不属于合成材料,故选项说法错误;
B、CO2与H2O反应生成碳酸,碳酸呈酸性,能使紫色石蕊试剂变红色,CO2本身不显酸性,故选项说法错误;
C、燃烧的三要素为:有可燃物、可燃物与氧气接触、可燃物温度达到着火点,三者必须同时满足才能燃烧,可燃物温度达到着火点,不一定能燃烧,还需要与氧气接触,故选项说法错误;
D、氧化反应是指物质与氧发生的反应,物质与氧气发生的反应一定是氧化反应,故选项说法正确。
故选D。
10. 玫瑰花中含有丁香油酚(C10H12O2),下列有关丁香油酸的说法正确的是
A. 丁香油酚中C、H两种元素质量比为5:6
B. 丁香油酚中氧元素的质量分数最小
C. 丁香油酚由三种元素组成
D. 丁香油酚是一种无机化合物
【答案】C
【解析】
【详解】A、丁香油酚中碳、氢元素的质量比为(12×10):(1×12)=10:1,错误;
B、丁香油酚中碳、氢、氧元素的质量比为(12×10):(1×12):(16×2)=30:3:8,所以丁香油酚中氢元素的质量分数最小,错误;
C、丁香油酚是由碳、氢、氧三种元素组成的化合物,正确;
D、丁香油酚是含有碳元素的有机物,错误;
故选:D。
11. 正确的操作是安全有效进行实验的重要保证。下列实验操作或对意外事故的处理方法错误的是
A. 油锅着火,用水扑灭
B. 进入久未开启的菜窖前,要先进行灯火实验
C. 点燃氢气等可燃性气体之前先检验其纯度
D. 若不慎将浓硫酸沾到皮肤上,应立即用大量的水冲洗,再涂上3%-5%的碳酸氢钠溶液
【答案】A
【解析】
【详解】A、油锅着火,不能用水来灭火,因为油难溶于水,且密度比水小,能浮在水面上,能够扩大着火面积,使火势更大;油锅着火,可立即盖上锅盖,利用隔绝氧气的方法达到灭火的目的,故A处理方法错误;
B、久未开启的菜窖中可能含有大量的二氧化碳,二氧化碳不能供给呼吸,直接进入,会有窒息的危险,二氧化碳不燃烧、不支持燃烧,应先做灯火实验,如果灯火熄灭,说明二氧化碳含量高,不能直接进入,故B处理方法正确;
C、可燃性气体与空气混合后点燃可能发生爆炸,为防止发生爆炸,点燃氢气等可燃性气体之前必须检验气体的纯度,故C处理方法正确;
D、浓硫酸具有强腐蚀性,若不慎将浓硫酸沾到皮肤上,应立即用大量水冲洗,再涂上3%~5%的碳酸氢钠溶液,故D处理方法正确;
故选A。
12. 下列变化的化学方程式书写不正确的是
A. 红磷在空气中燃烧:
B. 碳酸分解:
C. 铁和稀硫酸反应:
D. 硫酸钠溶液与氯化铜溶液混合:+=BaSO4↓+2NaCl
【答案】A
【解析】
【详解】A、磷和氧气点燃生成五氧化二磷,方程式是:,错误;
B、碳酸分解成二氧化碳和水,方程式是:,正确;
C、铁和稀硫酸反应产生硫酸亚铁和氢气,方程式是:,正确;
D、硫酸钠溶液与氯化铜溶液反应产生硫酸钡和氯化钠,方程式是:Na2SO4 + BaCl2 =BaSO4↓+2NaCl,正确;
故选:A。
13. 如图是汽车尾气处理装置中发生反应的微观示意图,下列说法正确的是
A. 装置中发生反应的化学方程式为
B. 该反应属于置换反应
C. 反应前后各原子的种类不变
D. 参加反应两物质的微粒个数比为2:3
【答案】C
【解析】
【详解】A、由图可知,该反应为NO和CO在催化剂的作用下反应生成氮气和二氧化碳,该反应的化学方程式为:,缺少反应条件,且未配平,不符合题意;
B、置换反应是一种单质与一种化合物反应生成另一种单质和另一种化合物的反应,该反应中,反应物均是化合物,不属于置换反应,不符合题意;
C、根据质量守恒定律,化学反应前后,原子的种类和数目不变,符合题意;
D、由化学方程式可知,参加反应的两种物质的微粒个数比为:2:2=1:1,不符合题意。
故选C。
14. 向Cu(NO3)2溶液中分别加入金属X、Y,反应一段时间后在X表面有红色物质板出,Y表面无明显变化,则X、Y、Cu三种金属的活动性由强到弱的顺序为
A. Cu>X>Y B. X>Cu>Y C. X>Y>Cu D. Y>Cu>X
【答案】B
【解析】
【分析】在金属活动性顺序中,位于前面的金属能把排在它后面的金属从其盐溶液中置换出来。
【详解】现有X、Y两种金属,分别把它们插入到 Cu(NO3)2溶液中,一段时间后,在X表面有红色固体析出,在Y表面无明显变化,说明X的金属活动性比铜强,Y的金属活动性比铜弱,即X>Cu>Y。
故选:B。
15. 现代社会,化学与生产、生活密切相关。下列描述错误的是
A. 某些商贩用甲醛水溶液(福尔马林)浸泡海鲜,这样的海鲜可放心食用
B. 人们正在开发和利用的新能源有太阳能、风能、地热能、潮汐能等
C. 日常使用的金属材料,大多数属于合会
D. 塑料、合成纤维、合成橡胶是当今社会使用的三大合成材料
【答案】A
【解析】
【详解】A、不能用甲醛水溶液(福尔马林)浸泡海鲜,甲醛本身有毒,甲醛会破坏蛋白质结构,有害身体,不能食用;选项错误,符合题意;
B、太阳能、风能、地热能、潮汐能是人们正在开发和利用的新能源;选项正确,不符合题意;
C、金属材料包含纯金属和合金,日常使用的金属材料,大多数都为合金,合金的性能更优异,如合金的硬度增大、熔点降低、抗腐蚀性强;选项正确,不符合题意;
D、塑料、合成纤维、合成橡胶都属于合成材料;选项正确,不符合题意;
故选:A。
16. 在怀化市初中学业水平实验操作考试中,小明同学抽到的化学考题是“配制50g质质量分数为6%的氯化钠流液”,他的以下实验操作步骤中不正确的是
A. 计算出配制该溶液需要3g氯化钠固体和47mL水
B. 称量时发现托盘天平指针偏向左边,于是向右移动游码
C. 量取水读数时,视线与量筒内凹液面的最低处保持水平
D. 将称得的氯化钠和量取的水倒入同一烧杯中,并用玻璃棒轻轻搅拌
【答案】B
【解析】
【详解】A、计算出配制该溶液需要氯化钠固体:,水:,水的密度是1g/mL则是47mL,正确。
B、称量固体时,是先调节好砝码的质量,再加药品,发现指针向左偏,说明药品的质量大于砝码的质量,应减少药品,直至天平平衡,错误。
C、量取水读数时,量筒应放在水平桌面上,视线与量筒内凹液面的最低处保持水平,正确。
D、溶解操作在烧杯中进行,则将称得的氯化钠和量取的水倒入同一烧杯中,并用玻璃棒轻轻搅拌,正确。
故选:B。
17. 下列各组物质在同一溶液中能大量共存,目溶液为无色的是
A. NaCl、BaCl2、HCl B. CuCl2、KCl、H2SO4
C. Ca(NO3)2、Na2CO3、KOH D. HCl、NaOH、Na2SO4
【答案】A
【解析】
【详解】A、三种物质相互不会产生沉淀、气体或水,即相互不会发生反应,可以在同一溶液中能大量共存,目溶液为无色,符合题意;
B、氯化铜在溶液中呈蓝色,不符合题意;
C、钙离子与碳酸根离子会结合生成碳酸钙沉淀,不能在同一溶液中大量共存,不符合题意;
D、氢离子与氢氧根离子会结合生成水,不能再同一溶液中大量共存,不符合题意;
故选A。
18. 除去下列物质中的少量杂质,所选试剂及操作方法正确的是
选项
物质
杂质
选用试剂及操作方法
A
CO
CO2
通过灼热的CuO
B
Cu
Fe
加入足量的稀盐酸、过滤、洗涤、干燥
C
CuO
CaCO3
加水溶解,过滤
D
NaOH溶液
Ca(OH)2溶液
加入过量的碳酸钠溶液,过滤
A. A B. B C. C D. D
【答案】B
【解析】
【详解】A、CO与灼热的CuO反应产生铜和二氧化碳,主要物质被除去,杂质二氧化碳没有除去,错误;
B、铁与盐酸反应生成氯化亚铁和氢气,铜不与盐酸反应,过滤得到铜,洗涤,再干燥,能除去杂质且没有引入新的杂质,符合除杂原则,正确;
C、氧化铜和碳酸钙都不溶于水,则加水溶解过滤的方式不能除去杂质,错误;
D、Ca(OH)2能与过量碳酸钠溶液反应生成碳酸钙沉淀和氢氧化钠,能除去杂质,但引入了新的杂质碳酸钠(过量的),错误;
故选:B。.
19. 下列图像能正确反映其对应关系的是
A. 某温度下,向一定量的硝酸钾饱和溶液中不断加入硝酸钾晶体
B. 向一定量的二氧化锰中加入过氧化氢溶液
C. 向盛有等质量,等溶质质量分数稀硫酸的两支试管中,分别加入过量的金属镁和铝
D. 向氢氧化钠溶液中滴加过量的稀盐
【答案】C
【解析】
【详解】A.饱和的硝酸钾溶液,再加入硝酸钾固体不能继续溶解,所以溶质的质量分数也不会改变,故A错误;
B.二氧化锰是过氧化氢分解的催化剂,反应前后质量不发生改变,故B错误;
C.将镁片和铝片(均足量)分别和等质量、等溶质质量分数的稀盐酸混合,则酸全部参加反应,酸相同,最后生成的氢气质量相同,图中横坐标表示的是金属的质量,当加入少量金属时,等质量的 Al 和 Mg , Al 产生氢气的质量比 Mg 多,因此 Al 所对应的曲线在 Mg 的上方,另一方面,产生等质量的氢气消耗 Al 的质量比 Mg 少,图象符合该特点,故C正确;
D.向氢氧化钠溶液加入过量稀盐酸,开始溶液的 pH 大于7,逐渐减小至小于7,故D错误;
故答案为:C。
【点睛】本题考查了化学反应与图象的关系,完成此题,可以依据已有的知识进行分析解答。
20. 一定条件下,下列物质在密闭容器内反应一段时间,测得反应前后各物质的质量关系如下表:
物质
X
Y
Z
W
反应前质量/g
5
2.2
16.2
0.9
反应后质量/g
a
4.4
8.1
1.8
根据上表信息判断,下列说法中不正确的是
A. a=10
B. 该反应属于置换反应
C. Z为化合物
D. 反应中Y、W两种物质发生改变的质量比为22:9
【答案】B
【解析】
【详解】A、根据质量守恒定律,化学反应前后,物质的总质量不变,则5g+2.2g+16.2g+0.9g=ag+4.4g+8.1g+1.8g,a=10,不符合题意;
B、反应后,X的质量增加,X是生成物,Y的质量增加,Y是生成物,Z的质量减小,Z是反应物,W的质量增加,W是生成物,该反应符合“一变多”的特点,属于分解反应,符合题意;
C、该反应中,Z是反应物,X、Y、W是生成物,故Z是化合物,不符合题意;
D、反应中Y、W两种物质发生改变的质量比为:(4.4g-2.2g):(1.8g-0.9g)=22:9,不符合题意。
故选B。
二、我会填空(本都有5道小题,化学方程式每空2分,其余每空1分。21题6分,2题7分,23题6分,24题6分,25题7分,共32分)
21. 化学用语是学习化学的重要工具,请用化学用语填空。
(1)人体中含量最多的金属元素______;
(2)2个氧原子______;
(3)5个水分子______;
(4)氢氧根离子______;
(5)标出氧化镁中镁元素的化合价______;
(6)最简单有机物的化学式______。
【答案】(1)Ca (2)2O
(3)5H2O (4)OH-
(5)
(6)CH4
【解析】
【小问1详解】
人体中含量最多的金属元素为钙元素,元素符号为Ca;
【小问2详解】
元素符号前面加数字表示原子的个数,则2个氧原子表示为2O;
【小问3详解】
分子式前面加数字表示分子的个数,水的分子式为H2O,则5个水分子表示为5H2O;
【小问4详解】
氢氧根离子由O、H元素组成,且带一个单位的负电荷,离子符号为OH-;
【小问5详解】
化学式中元素的化合价代数和为0,MgO中O为-2价,则Mg为+2价,元素的化合价表示在该元素的正上方,则MgO中Mg为+2价表示为;
【小问6详解】
甲烷为最简单的有机物,化学式为CH4。
22. 人类的日常生活处处与化学紧密相连,请按要求回答下列问题:
(1)水是生命之源,硬水给人们的生产、生活带来很多不便,通常用______来区分硬水和软水,生活中可用______的方法降低水的硬度。餐具上的油污可以用含有洗涤剂的水清洗,因为洗涤剂对油污有______作用。
(2)中考期间,小红妈妈为小红制定了午餐食谱:糙米饭、蛋汤、红烧牛肉、凉拌黄瓜、牛奶等,其中富含维生素的食物有______。
(3)必需的微量元素摄入不足或过量均不利于人体健康,其中缺铁会引起______。
(4)我们穿的衣服通常是纤维织成的,下列属于天然纤维的是______。(填序号)
A. 腈纶 B. 涤纶 C. 棉花 D. 尼龙
(5)2022年夏季因持续干旱,我市多地淡水资源紧缺,请提出一条节约用水的措施______。
【答案】(1) ①. 肥皂水 ②. 煮沸 ③. 乳化
(2)凉拌黄瓜 (3)贫血症 (4)C (5)用洗菜水浇花
【解析】
【小问1详解】
在软水中加入肥皂水搅拌能产生较多的泡沫,在硬水中加入肥皂水搅拌能产生较少的泡沫,则肥皂水可以用来鉴别软水与硬水;
硬水中钙离子、镁离子加热后可会变成沉淀析出,则生活中常用加热煮沸的方式将硬水软化;
洗涤剂对油污具有乳化作用,能将大油滴分散成无数的小油滴进入水中形成乳浊液,乳浊液能被水冲走;
【小问2详解】
糙米饭中富含糖类,蛋汤、红烧牛肉中富含蛋白质,凉拌黄瓜中富含维生素;
【小问3详解】
人体缺少铁元素会患贫血症;
【小问4详解】
腈纶、涤纶、尼龙都属于合成纤维;棉花属于天然纤维;故选C;
【小问5详解】
将生活中的洗菜水用来浇花可以节约水资源。
23. 铼被誉为“超级金属”,铼及其合金被广泛应用到航空航天领域。铼元素的部分信息如下图所示,请回答下列问题:
(1)铼原子的质子数为______,x=______。
(2)铼元素属于______元素(填“金属”或“非金属”),铼的相对原子质量是______。
(3)请画出元素周期表中原子序数为12的元素的原子结构示意图______,该元素与铼元素的化学性质______(填“相似”或“不相似”)。
【答案】(1) ①. 75 ②. 13
(2) ①. 金属 ②. 186.2
(3) ①. ②. 相似
【解析】
【小问1详解】
根据元素的部分信息,可以知道铼原子的质子数为75;原子中核内质子数=核外电子数,则铼原子的电子数为75,x=75-2-8-18-32-2=13;
【小问2详解】
除汞外,金属元素的名称都带金字旁,非金属元素的名称不带金字旁;铼元素属于金属元素,根据元素周期表中的一格中获取的信息,可知元素的相对原子质量为186.2;
【小问3详解】
原子序数为12的元素是镁元素,镁元素的原子结构示意图是; 原子的最外层电子数相同,元素的化学性质相似。
24. 如图是甲、乙、丙三种物质的溶解度曲线,请回答下列问题:
(1)t1°C时,丙物质的溶解度是______g。
(2)t2°C时,甲、乙、丙三种物质的溶解度由大到小的顺序是______。
(3)t3°C时,将40g甲物质加入到100g水中,充分溶解后,所得溶液为______(填“饱和”或“不饱和”)溶液,溶质与溶剂的质量比是______。
(4)若乙中含有少量甲时。可用______(填“蒸发结晶”或“降温结晶”)的方法提纯乙。
(5)将t3°C时等质量的甲、乙、丙饱和溶液降温到t2°C,所得溶液中溶质的质量由大到小的顺序是______。
【答案】(1)10 (2)
(3) ①. 饱和 ②. 3:10
(4)蒸发结晶 (5)
【解析】
【小问1详解】
根据溶解度曲线,t1°C时,丙物质的溶解度是10g。
【小问2详解】
t2°C时,甲、乙、丙三种物质的溶解度由大到小的顺序甲=乙>丙。
【小问3详解】
t3°C时,甲的溶解度是30g,将40g甲物质加入到100g水中,充分溶解后,剩余甲物质40g-30g=10g,所得溶液为饱和溶液,溶质与溶剂的质量比是3:10。
【小问4详解】
乙的溶解度随温度的升高变化不大,甲的溶解度随温度的升高而增大,故固体乙中含有少量的甲,可用蒸发结晶的方法提纯乙。
【小问5详解】
将t3°C时等质量的甲、乙、丙饱和溶液降温到t2°C,甲乙析出晶体,溶液仍然是饱和的,t2°C甲乙的溶解度相等,溶液中溶质的质量分数相等;丙的溶解度增大,变成不饱和溶液,溶液的组成不变,以t3°C时丙的溶解度计算,t2°C甲乙的溶解度相等,且大于t3°C时丙的溶解度,则所得甲、乙、丙溶液中溶质的质量由大到小的顺序是甲=乙>丙 。
25. 海水是一种重要资源,利用海水可制取金属镁等物质。某化学兴趣小组的同学设计了如下实验流程:
根据流程回答下列问题:
(1)操作Ⅰ的名称是______,该操作用到的玻璃仪器有烧杯,漏斗和______;该仪器在操作Ⅰ中的作用是______。操作Ⅰ中加入的NaOH溶液应过量,其目的是______。
(2)试剂X是______(填名称),写出溶液A中加入试剂X发生反应的化学方程式______。
【答案】(1) ①. 过滤 ②. 玻璃棒 ③. 引流 ④. 将MgCl2完全转化为Mg(OH)2沉淀
(2) ① 稀盐酸 ②. NaOH+HCl=NaCl+H2O
【解析】
【小问1详解】
根据流程图可知操作Ⅰ为固液分离,则为过滤操作;过滤操作中需要用到的仪器为铁架台(带铁圈)、烧杯、漏斗、玻璃棒,其中烧杯、漏斗、玻璃棒为玻璃仪器;过滤操作中玻璃棒的作用为引流,防止液体溅出;NaOH能与MgCl2反应生成Mg(OH)2沉淀与NaCl,实验中需要加过量的NaOH,可以将MgCl2完全转化为Mg(OH)2沉淀;
【小问2详解】
MgCl2溶液中含有少量的NaCl,加入过量的NaOH溶液,反应后过滤得到的滤液A中溶质为NaOH、NaCl,固体B为Mg(OH)2;NaOH能与HCl反应生成NaCl与H2O,Mg(OH)2能与HCl反应生成MgCl2与H2O,则X试剂为稀盐酸;
溶液A中NaOH与稀盐酸反应的化学反应方程式为:NaOH+HCl=NaCl+H2O。
三、实验与探究题(本题有2道小题,化学方程式每空2分,其余每空1分。26题11分,27题9分,共20分)
26. 下图是实验室常用的装置。
请回答下列问题:
(1)写出标号①的仪器名称______。
(2)写出实验室用A装置(不考虑棉花)制取氧气的化学方程式______,若要收集较纯净的氧气应选用的装置是______(填装置字母),实验结束后应______(请从下列选项选择)。
a.先将导管从水槽中取出,再熄灭酒精灯 b.先灭酒精灯,再将导管从水槽中取出
(3)实验室若选用C装置作为制取CO2的发生装置,其优点是______;写出实验室制取CO2的化学方程式______,若用G装置收集CO2,气体应从______(填“a”或“b”)端通入。
(4)乙炔(C2H2)是一种密度比空气小、难溶于水的气体,实验室常用块状电石(主要成分是CaC2)和水在常温下制取乙炔气体,该反应非常剧烈,且会放出大量的热。为得到平稳的气流,应选择______(填装置字母)作为制取乙炔的发生装置,可选用______(填装置字母)装置收集乙炔气体。
【答案】(1)试管 (2) ①. 或 ②. F ③. a
(3) ①. 可以控制反应的发生和停止 ②. ③. a
(4) ①. B ②. E##F##G
【解析】
【小问1详解】
由图可知,标号①的仪器名称为试管;
【小问2详解】
A装置适用于固体加热反应制取气体,适用于加热氯酸钾和二氧化锰制取氧气,氯酸钾在二氧化锰的催化下受热分解生成氯化钾和氧气,该反应的化学方程式为:,或适用于加热高锰酸钾制取氧气,高锰酸钾受热分解生成锰酸钾、二氧化锰和氧气,该反应的化学方程式为:;
氧气不易溶于水,密度比空气大,可用排水法或向上排空气法收集,排水法收集的氧气比较纯净,故收集装置可选F;
实验结束后,应先将导管从水槽中取出,再熄灭酒精灯,防止水倒流,炸裂试管。
故选a;
【小问3详解】
实验室若选用C装置作为制取CO2的发生装置,C装置中可将固体置于多孔隔板上,关闭弹簧夹,通过长颈漏斗添加液体,固液接触,生成气体,装置内压强增大,将液体压入长颈漏斗中,固液分离,反应停止,打开弹簧夹,气体导出,固液接触,反应开始,故优点是:可以控制反应的发生和停止;
实验室通常用石灰石(或大理石)与稀盐酸反应制取二氧化碳,石灰石的主要成分是碳酸钙,碳酸钙和稀盐酸反应生成氯化钙、二氧化碳和水,该反应的化学方程式为:;
若用G装置收集CO2,二氧化碳的密度比空气大,气体应从a端通入;
【小问4详解】
实验室常用块状电石(主要成分是CaC2)和水在常温下制取乙炔气体,属于固液不加热反应,该反应非常剧烈,为了得到平稳气流,发生装置可选B,B装置可通过分液漏斗控制液体的滴加速率,从而控制反应速率;
乙炔(C2H2)是一种密度比空气小、难溶于水的气体,可用向下排空气法或排水法收集,故收集装置可选E或F或G。
27. Vc泡腾片是一种含有大量维生素C的片状药剂,可增强机体抵抗力,用于预防和治疗坏血病等疾病。泡腾片的成份中含有崩解剂,崩解剂在崩解过程中能迅速产生大量气泡(如图1所示)。针对Vc泡腾片投入水中迅速崩解产生大量气泡这一现象,激起了同学们浓厚的兴趣,在老师的指导下,兴趣小组的同学们对某Vc泡腾片的发泡原理进行如下探究活动。请回答相关问题。
【查阅资料】
①该Vc泡腾片的主要成分有:维生素C(化学式为C6H8O6、柠檬酸(H3Ci)、食盐(NaCl)、碳酸氢钠(NaHCO3、淀粉[(C6H10O5)n]、山梨糖醇(C6H14O6)等
②泡腾崩解剂包括酸源和碱源,常用的酸源有柠檬酸等,常用的碱源有碳酸氢钠等。
③柠檬酸是一种有机酸,碳酸氢钠俗称小苏打。
④碱石灰的主要成分为NaOH和CaO的混合物。
(1)该泡腾片属于______(填“混合物”或“纯净物”),其中维生素C由______种元素组成。
【实验探察】
探究一:Vc泡腾片的发泡原理
(2)按如图2装置进行实验,将稀盐酸滴入碳酸氢钠固体中,观察到的现象是:______,请写出其反应的化学方程式______。
(3)图3是稀盐酸与碳酸氢钠反应的微观示意图,结合图2。实验可知稀盐酸和NaHCO3反应的微观实质是______。
实验结论:结合资料得出该Vc泡腾片的发泡原理是柠檬酸与碳酸氢钠发生反应。
探究二:探究Vc泡腾片中NaHCO3的含量
为探究该Vc泡腾片中NaHCO3的含量,同学们进行了如图4所示的探究。
实验步骤:
Ⅰ、连接装置,检查装置的气密性
Ⅱ、向B装置中加入10.00g泡腾片,反应前称得D装置及药品的质量为200.00g;
Ⅲ、按图A所示连接好装置后,关闭K,向B装要中加入足是的稀硫酸,D中发生反应的化学方程式为:H2SO4+2NaHCO3=Na2SO4+2H2O+2CO2↑;
Ⅳ、当B装置中不再有气泡产生时,打开K,先通入一段时间的空气(将B装置中产生的CO2气体全部排入D装置),待D装置中质量不再发生变化,称量D装置及药品质量为201.32g。(原装置中的空气对实验结果的影响忽略不计)。
实验结论:
(4)根据以上实验可知:图4中A装置的作用是______,该Vc泡腾片中NaHCO3的质量分数为______。如果没有E装置,测得NaHCO3的质量分数将______(填“偏大”或“偏小”或“不变”)。
【实验反思】
①由于Vc泡腾片投入水中会迅速产生大量二氧化碳,直接服用易导致腹胀,腹痛甚至置肠穿孔,所以应先用水溶解摇匀后再服用;
②服用Vc泡腾片请遵医喝。
【答案】(1) ①. 混合物 ②. 3##三
(2) ①. 有大量气泡产生,固体减少(合理即可) ②.
(3)氢离子和碳酸氢根离子反应产生水和二氧化碳
(4) ①. 除去空气中的二氧化碳 ②. 25.2% ③. 偏大
【解析】
【小问1详解】
根据题目叙述,泡腾片由多种物质组成,属于混合物;维生素C(化学式为C6H8O6)由3钟元素组成;
【小问2详解】
稀盐酸滴入碳酸氢钠中,发生反应产生氯化钠、水和二氧化碳,则观察到的现象是:产生大量气泡,固体减少,方程式是;
【小问3详解】
分析图3是稀盐酸与碳酸氢钠反应的微观示意图,图2实验,可知稀盐酸和NaHCO3反应的微观实质是氢离子和碳酸氢根离子反应产生水和二氧化碳;
【小问4详解】
装置A中的作用是除去空气中的二氧化碳,避免影响实验结果;装置D中的增加质量就是产生的二氧化碳的质量,设碳酸氢钠的质量为x。
该Vc泡腾片中NaHCO3的质量分数为;如果没有E装置,空气中的水、二氧化碳会进入D中,则二氧化碳的质量增大,测得NaHCO3的质量分数将偏大。
四、我会计算(共8分)
28. 铜锌合金外观形似黄金,某化学兴趣小组为检测合金的成分,进行了如下图所示的实验。(注,铜与稀硫酸不反应,锌与稀硫酸反应的化学方程式为:。
根据图示数据进行如下计算:
(1)生成氢气的质量为______。
(2)稀硫酸中溶质的质量分数为多少?(写出计算过程)
【答案】(1)0.2g
(2)解:设硫酸的质量为x。
稀硫酸中溶质的质量分数为
答:稀硫酸中溶质的质量分数为19.6%。
【解析】
【小问1详解】
根据质量守恒定律,氢气的质量:20g+50g-69.8g=0.2g;
【小问2详解】
见答案
2023年湖南省怀化市中考化学真题(解析版): 这是一份2023年湖南省怀化市中考化学真题(解析版),共20页。试卷主要包含了我会选择,我会填空,实验与探究题,我会计算等内容,欢迎下载使用。
2023年湖南省怀化市中考化学真题(含答案): 这是一份2023年湖南省怀化市中考化学真题(含答案),共13页。试卷主要包含了我会选择,我会填空,实验与探究题,我会计算等内容,欢迎下载使用。
精品解析:2023年湖南省怀化市中考化学真题(解析版): 这是一份精品解析:2023年湖南省怀化市中考化学真题(解析版),共20页。试卷主要包含了我会选择,我会填空,实验与探究题,我会计算等内容,欢迎下载使用。

