高考生物一轮复习专题2.2细胞器精练(含解析)
展开
这是一份高考生物一轮复习专题2.2细胞器精练(含解析),共14页。
专题2.2 细胞器
1.(2019·辽宁六校协作体联考)下列有关细胞结构及功能的说法,正确的是( )
A.核糖体是噬菌体、蓝藻、酵母菌唯一共有的细胞器
B.性激素的合成都在内质网上,没有核糖体参与
C.mRNA与tRNA可通过氢键结合,发生的场所是细胞核
D.在植物细胞有丝分裂末期,若高尔基体被破坏,则赤道板不能形成,细胞不能分裂开
【答案】B
【解析】噬菌体没有细胞结构,没有核糖体,A错误;性激素属于脂质,它的合成都在内质网上,没有核糖体参与,B正确;mRNA与tRNA可通过氢键结合,发生的场所是核糖体,C错误;在植物细胞有丝分裂末期,若高尔基体被破坏,则细胞板不能形成,细胞不能分裂开,D错误。
2.(2019·河南信阳一中月考)如图为细胞器或细胞的某一结构示意图。下列相关叙述正确的是( )
A.组成图中各结构的主要化学元素都只有C、H、O、N
B.图中所有结构都含有的多聚体是蛋白质,其单体是氨基酸
C.原核细胞只具有图中E、G、H结构
D.具有双层膜的细胞器是图中C、F、H,它们与图中所有结构组成细胞的生物膜系统
【答案】B
【解析】由图可知,组成图中各结构的成分中都含蛋白质,除B、G外都具有膜结构,所以各结构的主要化学元素不都只有C、H、O、N,A错误,B正确;原核细胞无核膜包被的细胞核,只含核糖体一种细胞器,所以只具有图中E、G结构,C错误;细胞器C、F、H具有双层膜,H是细胞核,但不属于细胞器,B、G无膜,不属于生物膜系统,D错误。
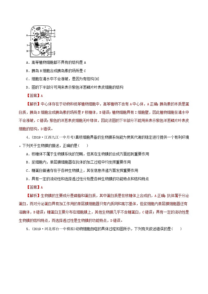
3.(2019·陕西西安长安一中质检)如图为动、植物细胞亚显微结构模式图,下列有关该图的叙述正确的是( )
A.高等植物细胞都不具有的结构是A
B.胰岛B细胞合成胰岛素的场所是C
C.细胞在清水中不会涨破,是因为有结构[H]
D.图的下半部分可用来表示紫色洋葱鳞片叶表皮细胞的结构
【答案】A
【解析】中心体存在于动物和低等植物细胞中,高等植物不含有A中心体,A正确;胰岛素的本质是蛋白质,胰岛B细胞合成胰岛素的场所是F核糖体,B错误;植物细胞具有I细胞壁,因此植物细胞在清水中不会涨破,C错误;紫色的洋葱表皮细胞无叶绿体,因此该图的下半部分不能用来表示紫色洋葱鳞片叶表皮细胞的结构,D错误。
4.(2019·江西九江一中月考)真核细胞具备的生物膜系统能为使其代谢的稳定进行提供一个有利环境。下列关于生物膜的描述,正确的是( )
A.核糖体不属于生物膜系统的范畴,但其在生物膜的合成方面起到重要作用
B.浆细胞内,单层膜细胞器在抗体的加工过程中均发挥重要作用
C.糖蛋白普遍存在于各种生物膜上,其在信息传递方面发挥重要作用
D.具有一定的流动性和选择透过性分别是各种生物膜的功能特点和结构特点
【答案】A
【解析】生物膜的主要成分是磷脂和蛋白质,其中蛋白质是在核糖体上合成的,A正确;抗体属于分泌蛋白,而对分泌蛋白具有加工作用的单层膜细胞器只有内质网和高尔基体,但浆细胞内单层膜细胞器还有溶酶体,B错误;糖蛋白主要分布在细胞膜上,其他生物膜几乎不含糖蛋白,C错误;具有一定的流动性是生物膜的结构特点,而选择透过性是生物膜的功能特点,D错误。
5.(2019·河北邢台一中模拟)动物细胞自噬的具体过程如图所示,下列有关叙述错误的是( )
A.自噬溶酶体的形成体现了生物膜的结构特点
B.直接参与水解酶合成和加工的细胞器有核糖体、内质网、高尔基体和线粒体
C.细胞自噬有利于维持细胞内的稳态
D.图中自噬体的膜由4层磷脂分子组成
【答案】B
【解析】本题A项的判断依据来自题图中的“外膜与溶酶体融合”,C项的判断依据来自题图中的“老化蛋白质和线粒体等细胞器”。
6.(2019·江苏宿迁一中期中)黑藻俗称温丝草、灯笼薇等,属单子叶多年生沉水植物,叶片小而薄。某同学利用黑藻叶片进行下列生物学实验,其中错误的选项是( )
选项
实验目的
所用试剂
A
观察叶绿体
蒸馏水
B
观察线粒体
健那绿染液
C
观察质壁分离及复原
0.3 g/mL蔗糖溶液、清水
D
提取叶绿体中的色素
无水乙醇、碳酸钙、二氧化硅
【答案】B
【解析】由于叶绿体本身有颜色,所以观察叶绿体时直接制作临时装片就可以观察,所用试剂是水,A项正确;观察线粒体时要用健那绿对线粒体进行染色,但由于黑藻叶片本来就为绿色,所以会影响观察,B项错误;观察质壁分离时,用0.3 g/mL蔗糖溶液,细胞失水发生质壁分离,然后在玻片一侧滴加清水,已经发生质壁分离的细胞复原,C项正确;提取叶绿体色素时,加入无水乙醇是为了溶解色素,加入碳酸钙是为了防止研磨中色素被破坏,加入二氧化硅是为了使研磨充分,D项正确。
7.(2019·湖北武汉三中调研)线粒体与叶绿体是植物细胞内进行能量转换的重要场所,二者具有一定的相似性。下列表述错误的是( )
A.二者都具有基质,在基质中都能合成ATP
B.二者都含有DNA,其DNA都能控制蛋白质的合成
C.二者都由两层膜包被而成,内膜、外膜的作用不同
D.二者在进行能量转换的过程中,都伴随着气体的交换
【答案】A
【解析】线粒体基质中进行有氧呼吸第二阶段,合成ATP;叶绿体的类囊体膜上进行光合作用的光反应,产生ATP,叶绿体基质中消耗ATP ,故A错误。线粒体、叶绿体含有DNA、RNA、核糖体等,能进行半自主复制,可以控制部分蛋白质的合成,故B正确。两者都含有两层膜,线粒体内膜是进行有氧呼吸第三阶段的场所,叶绿体内膜是进行光合作用光反应的场所,故C正确。线粒体消耗氧气产生二氧化碳,将有机物中的能量释放出来,大部分以热能的形式散失,一部分储存在ATP 中;叶绿体进行光合作用,将二氧化碳和水转变成有机物,释放氧气,在这一过程中将光能转变成化学能,故D正确。
8.(2019·湖北襄樊四中模拟)将用3H标记的尿嘧啶核糖核苷酸注入某绿色植物细胞内,然后设法获得各种结构,其中最可能表现有放射性的一组结构是( )
A.细胞核、核仁和中心体
B.细胞核、核糖体和高尔基体
C.细胞核、核糖体、线粒体和叶绿体
D.细胞核、核糖体、内质网和液泡
【答案】C
【解析】本题考查RNA的组成、分布与形成,意在考查考生的分析推理能力,难度中等。尿苷参与RNA的合成。细胞核内会进行转录产生RNA,叶绿体和线粒体作为半自主性细胞器也能进行转录产生RNA,核糖体由蛋白质和rRNA构成。
9.(2019·河南驻马店一中模拟)细胞或细胞的部分结构、成分有“骨架或支架”之说,下列有关叙述正确的是( )
A.真核细胞中有维持细胞形态的细胞骨架,细胞骨架与物质运输无关
B.磷脂双分子层构成了细胞膜的基本支架,其他生物膜无此基本支架
C.DNA分子中的脱氧核糖和磷酸交替连接,排列在外侧构成基本骨架
D.生物大分子以单体为骨架,每一个单体都以碳原子构成的碳链为基本骨架
【答案】C
【解析】细胞骨架是由蛋白纤维组成的网架结构,与细胞运动、分裂、分化以及物质运输、能量转换、信息传递等生命活动密切相关;生物膜的基本支架都是磷脂双分子层;生物大分子都是以碳链为基本骨架,他们的单体都是小分子,相互连接才构成碳链骨架;DNA分子的骨架是脱氧核糖和磷酸,以磷酸二酯键相连接而成。
10.(2019·天津十二重点中学联考)下图为真核细胞蛋白质合成和转运的示意图。下列叙述正确的是( )
A.图中由双层膜包被的结构只有①
B.图中与胰岛素合成有关的结构有①②③④⑤
C.若②合成的是呼吸酶,则该酶在⑥中发挥作用
D.若②合成的是染色体蛋白,则该蛋白会运送到①⑤⑥中
【答案】B
【解析】图中①~⑥依次是细胞核、核糖体、内质网、高尔基体、线粒体、叶绿体,其中双层膜的结构有细胞核、线粒体、叶绿体,A错误;胰岛素是由核基因控制,在核糖体上合成,内质网、高尔基体加工,线粒体供能,B正确;线粒体是细胞呼吸的场所,因此,呼吸酶应该在⑤线粒体中发挥作用,C错误;⑤线粒体和⑥叶绿体没有染色体,不需要染色体蛋白,D错误。
11.(2019·河北邯郸一中模拟)下列有关细胞中小泡的叙述,错误的是( )
A.溶酶体是由高尔基体形成的含有多种水解酶的小泡
B.高血糖刺激下,胰岛B细胞中包含胰岛素的小泡会与细胞膜融合
C.内质网膜可形成小泡,包裹蛋白质并转移到高尔基体
D.植物有丝分裂前期核膜解体所形成的小泡,将在末期聚集成细胞板
【答案】D
【解析】溶酶体含有多种水解酶,是由高尔基体形成的小泡,A正确;高血糖刺激下,胰岛B细胞中包含胰岛素的小泡会与细胞膜融合,释放较多的胰岛素,B正确;内质网膜可形成小泡,包裹蛋白质并转移到高尔基体,进行进一步的加工和分类包装,C正确;细胞板由高尔基体小泡聚集而成,D错误。
12.(2019·广西玉林一中模拟)美国和以色列的三位科学家因在核糖体结构和功能的研究中做出巨大贡献而获得诺贝尔奖。如图为核糖体立体结构模式图,下列有关叙述正确的是( )
A.在光学显微镜下可观察到原核细胞和真核细胞中都有核糖体分布
B.核糖体是蛔虫细胞和绿藻细胞中唯一共有的无膜结构的细胞器
C.发菜的核糖体一部分游离于细胞质基质中,一部分附着在内质网上
D.通常情况下,一条mRNA上可以结合多个核糖体,同时进行多条肽链的合成
【答案】D
【解析】核糖体属于亚显微结构,必须使用电子显微镜观察,使用光学显微镜观察不到;蛔虫细胞是动物细胞,绿藻细胞是低等植物细胞,二者共同含有的无膜结构细胞器是核糖体和中心体;发菜属于原核生物,细胞中不含内质网;细胞中合成蛋白质时,多个核糖体串联在一条mRNA分子上,同时进行多条肽链的合成,可以提高合成蛋白质的速率。
13.(2019·广东茂名一中模拟)下列关于“用高倍显微镜观察叶绿体和线粒体”实验的说法不正确的是( )
A.健那绿染液是一种细胞染料,可用于观察活体线粒体
B.在高倍显微镜下,可看到绿色、扁平的椭球形或球形的叶绿体
C.健那绿染液可将细胞质染成蓝绿色
D.水绵可直接放在载玻片上观察叶绿体
【答案】C
【解析】健那绿染液是活细胞染料,可将线粒体染成蓝绿色,而细胞质则几乎无色。在高倍显微镜下可以观察到叶绿体呈绿色、扁平的椭球形或球形。水绵是一种丝状绿澡,含有带状叶绿体,可直接用于制作临时装片。
14.(2019·四川广元一中模拟)真核细胞的细胞质中有许多细胞器,下列相关叙述正确的是( )
A.在细胞中,许多细胞器都有膜,如内质网、高尔基体、中心体等,这些细胞器膜和细胞膜、核膜等结构共同构成细胞的生物膜系统
B.在唾液腺细胞中,参与合成并分泌唾液淀粉酶的具膜细胞器有核糖体、内质网、线粒体、高尔基体
C.叶绿体是绿色植物所有细胞都含有的细胞器,是植物细胞的养料制造车间和能量转换站
D.硅肺的形成是由于吞噬细胞中的溶酶体缺乏分解硅尘的酶,而硅尘却能破坏溶酶体的膜,使其中的水解酶释放出来,破坏了细胞结构
【答案】D
【解析】中心体不具有膜结构,不属于生物膜系统,A错误;在唾液腺细胞中,参与合成并分泌唾液淀粉酶的具膜细胞器有内质网、线粒体、高尔基体,核糖体不具有膜结构,B错误;绿色植物的某些部位如根尖细胞无叶绿体,C错误;溶酶体是细胞的“消化车间”,内含多种水解酶,但缺乏分解硅尘的酶,而硅尘却能破坏溶酶体的膜,使其中的水解酶释放出来,破坏细胞结构,最终导致肺的功能受损,D正确。
15.(2019·山西大学附中模拟)下图为某动物细胞内部分蛋白质合成及转运的示意图,据图分析下列有关叙述错误的是( )
A.高尔基体对其加工的蛋白质先进行分类再转运至细胞的不同部位
B.附着核糖体合成的多肽通过囊泡运输到内质网加工
C.分泌蛋白经细胞膜分泌到细胞外体现了生物膜的结构特点
D.细胞膜上的糖蛋白的形成经内质网和高尔基体的加工
【答案】B
【解析】高尔基体具有加工、分类、包装和运输的功能,A正确;附着在内质网上的核糖体合成的多肽直接进入内质网腔进行粗加工、再通过囊泡运输到高尔基体进行深加工,B错误;分泌蛋白的分泌过程有膜融合的过程,体现了膜的结构特点——具有一定的流动性,C正确;分析题图可知:细胞膜蛋白和分泌蛋白都需要内质网和高尔基体的加工,D正确。
16.(2019·湖北襄阳四中模拟)研究显示:囊泡是由单层膜所包裹的膜性结构,主要司职细胞内不同膜性细胞器之间的物质运输,称之为囊泡运输,一般包括出芽、锚定和融合等过程(如图所示),需要货物分子、运输复合体、动力蛋白和微管等的参与以及多种分子的调节。下列有关说法正确的是( )
A.囊泡运输需要载体蛋白和ATP
B.囊泡中物质运输需要跨过多层生物膜,才能“锚定”
C.囊泡运输会导致某些生物膜成分更新
D.“出芽”和“融合”体现了细胞膜的功能特性,即具有流动性
【答案】C
【解析】囊泡运输依靠细胞膜的流动性消耗能量但不需要载体协助,A错误;囊泡中物质的运输是非跨膜运输,B错误;由图可知,囊泡是由某种生物膜“出芽”形成,又可溶于其他的生物膜,故可导致某些生物膜成分更新,C正确;“出芽”和“融合”体现了细胞膜的结构特性,具有流动性,D错误。
17.(2019·贵州遵义一中模拟)分离出某动物细胞的甲、乙、丙三种细胞器,测定其中三种有机物的含量结果如图所示。下列有关叙述正确的是( )
A.采用密度梯度离心法分离细胞器
B.丙酮酸脱氢酶存在于甲中
C.乙一定与分泌蛋白的修饰和加工有关
D.核仁参与丙中脱氧核糖核酸的形成
【答案】B
【解析】根据各细胞器中三种有机物的含量可以确定:甲为线粒体,乙为有膜结构,但不含核酸的细胞器,可能是内质网、高尔基体和溶酶体等,丙为核糖体。分离细胞器常用差速离心法,A错误;丙酮酸脱氢酶存在于线粒体中,即存在于甲中,B正确;乙可能是内质网、高尔基体、溶酶体,其中溶酶体与分泌蛋白的修饰和加工无关,C错误;核糖体中含有核糖核酸,不含脱氧核糖核酸,D错误。
18.(2019·陕西安康一中模拟)如图为某分泌蛋白的合成和分泌过程示意图,其中物质X代表氨基酸,a、b、c、d、e表示细胞结构。下列说法中正确的是( )
A.图中a、b、c和d结构依次表示内质网、高尔基体、具膜小泡和细胞膜
B.在图中a、b、c和d结构中分别进行的是脱水缩合、蛋白质加工和运输过程
C.在图中e结构内,[H]与O2的结合发生于其内膜,同时产生大量ATP
D.若将人胰岛素基因成功导入细菌中并表达,胰岛素合成与分泌过程与其相同
【答案】C
【解析】a、b、c、d结构依次代表核糖体、内质网、高尔基体、细胞膜,A错误;a结构中进行的是脱水缩合形成肽链的过程,b结构中进行的是蛋白质的加工和运输过程,c结构中进行的是蛋白质的加工和分泌过程,B错误;原核细胞只有核糖体一种细胞器,缺乏的是b、c、e等结构,故胰岛素在细菌中的合成与分泌过程与人体不相同,D错误。
19.(2019·河南焦作一中模拟)核基因编码的蛋白质在细胞内的运输取决于自身的氨基酸序列中是否包含了信号序列以及信号序列的差异,如图所示。
(1)研究发现,经②过程进入内质网的多肽,在内质网中折叠成为具有一定________的蛋白质,③过程输出的蛋白质并不包含信号序列,推测其原因是______________________。经②③过程形成的蛋白质经过④途径送往溶酶体、成为膜蛋白或________________。
(2)在内质网中未折叠或错误折叠的蛋白质,会在内质网中大量堆积,此时细胞通过改变基因表达减少新蛋白质的合成,或增加识别并降解错误折叠蛋白质的相关分子,进行细胞水平的________调节。
(3)某些蛋白质经⑥⑦过程进入线粒体、叶绿体时,需要膜上________的协助。线粒体和叶绿体所需的蛋白质部分来自⑥⑦过程,部分在______________的指导下合成。
(4)某些蛋白质经⑧过程进入细胞核需要通过________(结构),这一过程具有________性。
(5)除图中⑤以外,送往不同细胞结构的蛋白质具有________________,这是细胞内蛋白质定向运输所必需的。
【解析】本题考查分泌蛋白的有关知识,意在考查考生的分析和应用能力。(1)研究发现,经②过程进入内质网的多肽,在内质网中折叠成为具有一定空间结构的蛋白质;③过程输出的蛋白质并不包含信号序列,其原因可能是信号序列在内质网中被(酶)切除(水解)。由图可知,经②③过程形成的蛋白质经过④途径送往溶酶体、成为膜蛋白或分泌蛋白。(2)在一个系统中,系统本身的工作效果,反过来又作为信息调节该系统的工作,这种调节方式叫作反馈调节。在内质网中未折叠或错误折叠的蛋白质,会在内质网中大量堆积,此时细胞通过改变基因表达减少新蛋白质的合成,或增加识别并降解错误折叠蛋白质的相关分子,进行细胞水平的反馈调节。(3)某些蛋白质经⑥⑦过程进入线粒体、叶绿体时,需要膜上蛋白质的协助。线粒体和叶绿体也含有少量的DNA分子,因此线粒体和叶绿体所需的蛋白质部分来自⑥⑦过程,还有部分在线粒体或叶绿体基因(DNA)的指导下合成。(4)核孔是生物大分子进出细胞核的通道,同时核孔对进入细胞核的物质具有选择性。(5)由图可知,图中除⑤以外,送往不同细胞结构的蛋白质具有不同的信号序列,这是细胞内蛋白质定向运输所必需的。
【答案】(1)空间结构 信号序列在内质网中被(酶)切除(水解) 分泌蛋白(或“分泌至细胞外”)
(2)反馈
(3)蛋白质(或“膜蛋白”) 线粒体或叶绿体基因(DNA)
(4)核孔 选择
(5)不同的信号序列
20.(2019·湖北娄底市二中模拟)内质网在真核细胞生命活动中具有广泛作用。据图回答下列问题:
(1)内质网是蛋白质、糖类和________的合成和加工场所。
(2)内质网等细胞器膜与核膜、细胞膜等共同构成细胞的________,为多种酶提供附着位点。
(3)肌肉细胞受到刺激后,内质网腔内的 Ca2+释放到________中,使内质网膜内外 Ca2+浓度发生变化。Ca2+与相应蛋白结合后,导致肌肉收缩,这表明 Ca2+能起到________(填“物质运输”“能量转换”或“信息传递”)的作用。
(4)在病毒侵染等多种损伤因素的作用下,内质网腔内错误折叠或未折叠蛋白会聚集,引起如图所示的一系列应激过程:________与错误折叠或未折叠蛋白结合,结合后被运出内质网降解。内质网膜上的IRE1蛋白被激活,激活的IRE1蛋白____________Hac1 mRNA的剪接反应。剪接的Hac1 mRNA________的Hac1蛋白作为转录因子通过____________进入细胞核,____________(填“增强”或“减弱”)Bip基因的表达,以恢复内质网的功能。
(5)当细胞内 Ca2+浓度失衡或错误折叠、未折叠蛋白过多,无法恢复内质网正常功能时,引起细胞膜皱缩内陷,形成凋亡小体,凋亡小体被临近的吞噬细胞吞噬,在________内被消化分解。
【解析】(1)内质网是细胞内蛋白质、糖类和脂质的合成和加工场所。(2)细胞器膜和细胞膜、核膜等结构,共同构成细胞的生物膜系统。(3)内质网周围是细胞质基质,肌肉细胞受到刺激后,内质网腔内的Ca2+会释放到细胞质基质中,使内质网膜内外Ca2+浓度发生变化;Ca2+与相应蛋白结合后,导致肌肉收缩,体现的是信息传递的功能。(4)据图分析可知,Bip与错误折叠或未折叠蛋白结合;IRE1蛋白使未剪接的Hac1 mRNA形成剪接的Hac1 mRNA,可知IRE1蛋白在这一过程中起到催化作用;剪接的Hac1 mRNA形成Hac1蛋白的过程指的就是翻译过程;图示中,Hac1蛋白通过核孔进入细胞核;由于Bip被运出内质网降解,故需增强Bip基因的表达,才能恢复内质网的功能。(5)细胞内分解衰老、损伤的细胞器依靠溶酶体,因为溶酶体内有多种水解酶。
【答案】(1)脂质 (2)生物膜系统 (3)细胞质基质
信息传递 (4)Bip 催化 翻译 核孔 增强
(5)溶酶体
1.(2019·浙江选考)细胞质中有细胞溶胶和多种细胞器。下列叙述正确的是( )
A.液泡在有丝分裂末期时分泌囊泡
B.光面内质网是合成蛋白质的主要场所
C.叶绿体内膜向内折叠若干层利于色素附着
D.细胞溶胶中有与细胞呼吸糖酵解有关的酶
【答案】D
【解析】植物细胞有丝分裂末期细胞板周围会聚集许多小囊泡,产生这些囊泡的结构是高尔基体,与液泡无关,A选项错误;合成蛋白质的主要场所是粗面内质网,光面内质网主要作用是合成脂质,B选项错误;叶绿体膜是通过基粒的堆积形成类囊体,从而有利于色素附着,C选项错误;细胞呼吸糖酵解的场所是细胞溶胶,故细胞溶胶中含有相关的酶,D选项正确。
2.(2019全国卷III·1)下列有关高尔基体、线粒体和叶绿体的叙述,正确的是
A.三者都存在于蓝藻中
B.三者都含有DNA
C.三者都是ATP合成的场所
D.三者的膜结构中都含有蛋白质
【答案】D
【解析】蓝藻是原核生物,细胞中只有核糖体一种细胞器,没有高尔基体、叶绿体和线粒体,A错误;线粒体和叶绿体含有少量的DNA,而高尔基体不含DNA,B错误;线粒体是进行有氧呼吸的主要场所,叶绿体是进行光合作用的场所,线粒体和叶绿体的类囊体薄膜都可以合成ATP,高尔基体参与植物细胞壁、动物分泌物的形成,消耗ATP,C错误;高尔基体、线粒体和叶绿体都是具有膜结构的细胞器,而膜的主要成分中有蛋白质,D正确。故选D。
3.(2019·江苏高考卷)下图为高等动物细胞结构示意图,下列相关叙述正确的是
A.结构①的数量倍增发生于分裂前期的细胞中
B.具有单层生物膜的结构②与细胞分泌活动有关
C.RNA和RNA聚合酶穿过结构③的方向相同
D.④、⑤处的核糖体均由RNA和蛋白质组成
【答案】BD
【解析】结构①为中心体,在有丝分裂的间期因复制而导致其倍增,A错误;结构②为高尔基体,与细胞分泌物的形成有关,B正确;结构③是核孔,RNA聚合酶在核糖体中合成后穿过核孔进入细胞核,参与转录过程,而在细胞核中经转录过程形成的RNA穿过核孔进入细胞质,参与翻译过程,可见,二者穿过结构③的方向不同,C错误;④、⑤分别为附着在内质网上的核糖体、游离在细胞质基质中的核糖体,核糖体主要由RNA和蛋白质组成,D正确。
4.(2018·北京高考)哺乳动物肝细胞的代谢活动十分旺盛,下列细胞结构与对应功能表述有误的是( )
A.细胞核:遗传物质储存与基因转录
B.线粒体:丙酮酸氧化与ATP合成
C.高尔基体:分泌蛋白的合成与加工
D.溶酶体:降解失去功能的细胞组分
【答案】C
【解析】细胞核是遗传信息库,可以进行DNA复制和转录,A项正确;有氧呼吸第二阶段中丙酮酸分解与ATP合成发生在线粒体内,B项正确;分泌蛋白的合成发生在核糖体中,加工在内质网、高尔基体中完成,C项错误;溶酶体中的水解酶能降解衰老、损伤的细胞器,D项正确。
5.(2018浙江卷,8)人体细胞内存在一套复杂的膜系统。下列叙述错误的是( )
A.由单位膜包被的溶酶体含多种水解酶
B.高尔基体主要进行蛋向质的分拣和转运
C.肝脏细胞的光面内质网上含氧化酒精的酶
D.核被膜与质膜的相连可通过线粒体来实现
【答案】D
【解析】溶酶体由一层单位膜包被,内含多种水解酶,A正确;高尔基体主要是对来自内质网的蛋白质进行加工、分类和包装的“车间”及“发送站”,即高尔基体主要进行蛋向质的分拣和转运,B正确;与肝脏解酒精的功能相适应,人肝脏细胞的光面内质网上含氧化酒精的酶,C正确;核被膜与质膜的相连可通过线粒体来实现,D正确。
6. (2017·江苏高考改编)如图为某细胞结构示意图。下列有关叙述正确的是( )
(1)①②④属于生物膜系统
(2)结构③能增大细胞膜的面积
(3)⑤具有选择透过性,而⑥具有全透性
(4)细胞膜不同部位的化学成分和功能有差异
A.(1)(3) B.(2)(4)
C.(2)(3) D.(1)(4)
【答案】B
【解析】①为内质网,②为细胞膜,都属于生物膜系统;④为中心体,无膜结构,不属于细胞的生物膜系统,(1)错误。结构③为细胞膜的凸起,增大了细胞膜的面积,(2)正确。⑤为核膜,与其他生物膜一样有选择透过性;⑥为核孔,对大分子物质具有选择性,(3)错误。细胞膜不同部位的结构不同,化学成分和功能有差异,(4)正确。
相关试卷
这是一份专题05 细胞器和生物膜系统(精练)-备战2024年高考生物一轮复习精讲精练(新高考专用),文件包含专题05细胞器和生物膜系统精练原卷版docx、专题05细胞器和生物膜系统精练解析版docx等2份试卷配套教学资源,其中试卷共12页, 欢迎下载使用。
这是一份专题05 细胞器和生物膜系统(精练)-备战2024年高考生物一轮复习串讲精练(新高考专用)(原卷版),共5页。试卷主要包含了如图为动等内容,欢迎下载使用。
这是一份专题05 细胞器和生物膜系统(精练)-备战2024年高考生物一轮复习串讲精练(新高考专用)(解析版),共7页。试卷主要包含了如图为动等内容,欢迎下载使用。

