高考生物一轮复习专题1.2细胞中的元素和化合物细胞中的无机物精练(含解析)
展开细胞中的元素和化合物 细胞中的无机物
1.(2019·山西平遥中学期中)我们如何找到回家的路?荣获诺贝尔生理学的三位科学家发现大脑里的神经细胞——“位置细胞”和“网格细胞”起到了重要作用。下列叙述中正确的是( )
A.“位置细胞”鲜重中质量百分比最高的元素是C
B.“网格细胞”干重中质量百分比最高的元素是O
C.上述两种细胞鲜重中原子数量最多的元素均是H
D.P和S分别是“位置细胞”中的大量元素和微量元素
【答案】C
【解析】“位置细胞”鲜重中质量百分比最高的元素是O,A项错误;“网格细胞”干重中质量百分比最高的元素是C,B项错误;上述两种细胞鲜重中原子数量最多的元素均是H,C项正确;P和S均属于大量元素,D项错误。
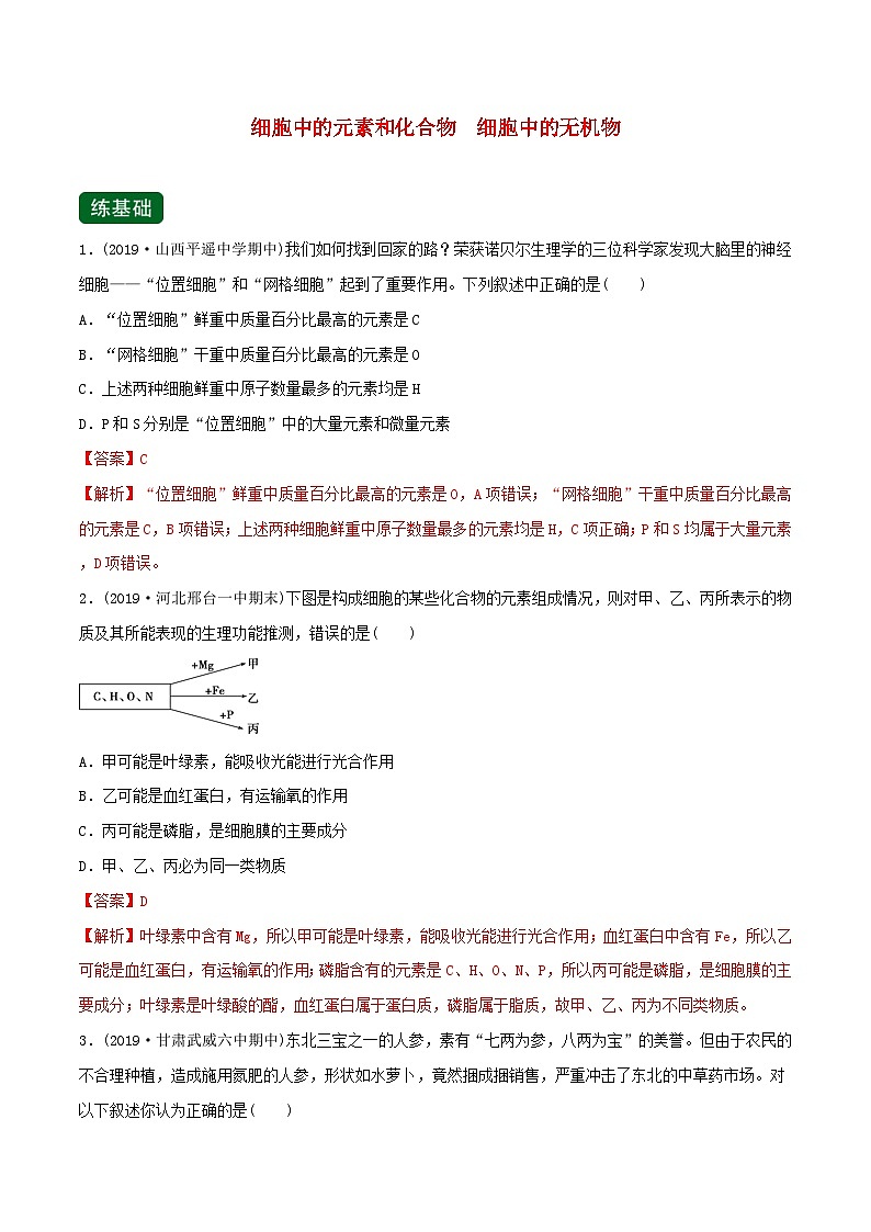
2.(2019·河北邢台一中期末)下图是构成细胞的某些化合物的元素组成情况,则对甲、乙、丙所表示的物质及其所能表现的生理功能推测,错误的是( )
A.甲可能是叶绿素,能吸收光能进行光合作用
B.乙可能是血红蛋白,有运输氧的作用
C.丙可能是磷脂,是细胞膜的主要成分
D.甲、乙、丙必为同一类物质
【答案】D
【解析】叶绿素中含有Mg,所以甲可能是叶绿素,能吸收光能进行光合作用;血红蛋白中含有Fe,所以乙可能是血红蛋白,有运输氧的作用;磷脂含有的元素是C、H、O、N、P,所以丙可能是磷脂,是细胞膜的主要成分;叶绿素是叶绿酸的酯,血红蛋白属于蛋白质,磷脂属于脂质,故甲、乙、丙为不同类物质。
3.(2019·甘肃武威六中期中)东北三宝之一的人参,素有“七两为参,八两为宝”的美誉。但由于农民的不合理种植,造成施用氮肥的人参,形状如水萝卜,竟然捆成捆销售,严重冲击了东北的中草药市场。对以下叙述你认为正确的是( )
A.氮元素参与构成蛋白质,主要存在于蛋白质的R基中
B.氮元素不仅参与叶绿素组成,也是核酸、纤维素等多种物质的构成元素
C.必需元素的种类和数量都对维持生物体正常的生命活动起重要作用
D.这一事实说明氮元素是人参的微量元素,应减少氮元素的供应
【答案】C
【解析】氮元素参与构成蛋白质,主要存在于蛋白质的肽键(—NH—CO—)中,A项错误;氮元素不仅参与叶绿素组成,也是核酸等多种物质的构成元素,但不是纤维素的构成元素,B项错误;必需元素是生命活动所必需的,其种类和数量都对维持生物体正常的生命活动起重要作用,C项正确;氮元素是人参的大量元素,应依据生命活动的需要而合理地供应,D项错误。
4.(2019·福建福州一中期末)一种植物和一种哺乳动物细胞中某些化学元素的含量(占细胞干重的质量分数:%)如下表,下列有关叙述正确的是( )
元素
C
H
O
N
P
Ca
S
植物
43.57
6.24
44.43
1.46
0.20
0.23
0.17
动物
55.99
7.46
14.62
9.33
3.11
4.67
0.78
A.碳元素的含量能说明有机物是动植物体内干物质的主要成分
B.由表可知,两种生物体内所含化学元素的种类和含量差异很大
C.测定该动物的某种小分子含C、H、O、N、S,此小分子不可能是氨基酸
D.N、S含量说明动物组织含蛋白质较多,H、O的含量说明植物体内含水多
【答案】A
【解析】据表格中数据可知,无论动物细胞还是植物细胞的干重中C元素含量较多,原因是动物细胞和植物细胞中含有大量的蛋白质和糖类,所以碳元素的含量说明有机物是干物质的主要成分,A项正确;由表可知,两种生物体内所含化学元素的种类基本相同,B项错误;氨基酸的R基当中可能含有S元素,C项错误;表中的数据为化学元素占细胞干重的质量分数,所以H、O的含量不能说明植物体内含水多,D项错误。
5.(2019·湖南师大附中期中)结合下列曲线分析,有关无机物在生物体内含量的说法,错误的是( )
A.曲线①可表示人一生中体内自由水与结合水的比值随年龄变化的曲线
B.曲线②可表示细胞由休眠转入旺盛代谢过程中自由水与结合水比值的变化
C.曲线③可以表示一粒新鲜的玉米种子在烘箱中被烘干的过程中,其内无机盐的相对含量变化
D.曲线①可以表示人从幼年到成年体内含水量的变化
【答案】C
【解析】随着年龄增加,人体内含水量逐渐减少,新陈代谢速率减慢,自由水与结合水比值下降,A、D正确;细胞由休眠转入旺盛代谢过程中自由水与结合水比值增加,B正确;随着新鲜的玉米种子在烘箱中被烘干,水分不断减少,无机盐相对含量逐渐增多,最后达到稳定,C错误。
6.(2019·河北唐山一中期末)在细胞内的液体、血浆等人和动物的体液及植物的汁液中,都含有多种多样生物必需的溶质。下列说法不正确的是( )
A.水既是良好的溶剂,又是物质运输的主要介质,还可以缓和温度变化
B.血浆中多种正、负离子对维持血浆的正常浓度非常重要
C.哺乳动物血液中Ca2+含量过低会导致肌肉发生抽搐
D.Mg2+是色素的必要成分,Fe3+是血红蛋白的必要成分
【答案】D
【解析】水既是良好的溶剂,又是物质运输的主要介质,还可以缓和温度变化,A正确;血浆中的离子对维持血浆渗透压有重要作用,B正确;哺乳动物血液中Ca2+含量过低会导致肌肉发生抽搐,C正确;Mg2+是色素中叶绿素的必要成分,Fe2+是血红蛋白的必要成分,D错误。
7.(2019·山西沂州二中期中)下列关于无机盐的叙述中,正确的是( )
A.运动员饮料中含钾、钠离子较多,主要与补充因大量出汗带走的钾、钠离子有关
B.叶绿素含镁、血红蛋白含铁,说明无机盐在细胞内主要是以化合物的形式存在
C.细胞合成ATP、DNA、激素、核糖等物质时均需要磷酸盐
D.为水中毒患者注射质量分数为1.8%的盐水,是为了升高细胞内液的渗透压
【答案】A
【解析】运动员饮料中含钾、钠离子较多,主要与补充因大量出汗带走的钾、钠离子有关,A项正确;叶绿素含镁、血红蛋白含铁,说明无机盐是细胞中某些复杂化合物的重要组成成分,而无机盐在细胞内主要以离子形式存在,B项错误;核糖只含有C、H、O,不含P元素,C项错误;为水中毒患者注射质量分数为1.8%的盐水,目的是为了升高细胞外液的渗透压,D项错误。
8.(2019·江西南昌一中期末)将小麦种子分别置于20 ℃和30 ℃培养箱中培养4天,依次取等量的萌发种子分别制成提取液Ⅰ和提取液Ⅱ。取3支试管甲、乙、丙,分别加入等量的淀粉液,然后加入等量的提取液和蒸馏水,如图所示。45 ℃(适宜温度)水浴保温5 min,立即在3支试管中加入等量斐林试剂并水浴加热2 min,摇匀观察试管中的颜色。则下列结果正确的是( )
A.甲呈蓝色,乙呈砖红色,丙呈无色
B.甲呈无色,乙呈砖红色,丙呈蓝色
C.甲、乙皆呈蓝色,丙呈砖红色
D.甲呈浅砖红色,乙呈砖红色,丙呈蓝色
【答案】D
【解析】20 ℃和30 ℃培养条件下相比较,30 ℃时淀粉酶的活性相对较高,淀粉酶催化淀粉水解成麦芽糖的速率更快,相同条件下产生的麦芽糖更多。麦芽糖属于还原糖,与斐林试剂反应生成砖红色沉淀,麦芽糖越多显色越明显,斐林试剂本身为蓝色,可得出甲试管呈浅砖红色,乙试管呈砖红色,丙试管呈蓝色。
9.(2019·吉林白城一中期末)下列关于“检测生物组织中的糖类、脂肪和蛋白质”实验的叙述,正确的是( )
A.常用番茄、苹果等组织样液作为检测植物组织内还原糖的实验材料
B.脂肪的检测中观察花生子叶切片细胞间不可能出现橘黄色脂肪颗粒
C.脂肪的检测中体积分数为50%的酒精是为了溶解组织中的脂肪
D.蛋白质的检测中加入的质量分数为0.1 g/mL的NaOH溶液可为反应提供碱性环境
【答案】D
【解析】番茄的红色会影响实验结果的观察,故检测还原糖时不能选择番茄作为实验材料,A项错误;切片时,被破坏的子叶细胞会释放出少量脂肪,细胞间会出现橘黄色脂肪颗粒,B项错误;检测脂肪的实验中,体积分数为50%的酒精的主要作用是洗去浮色,C项错误;蛋白质检测实验中,先加入双缩脲试剂A液(质量分数为0.1 g/mL的NaOH溶液),提供一个碱性环境,再加入双缩脲试剂B液(质量分数为0.01 g/mL的CuSO4溶液),能生成紫色的络合物,D项正确。
10.(2019·湖南长沙长郡中学期末)近些年由于温室效应导致北极海冰持续融化。已知降低空气中CO2的浓度能缓解温室效应,海洋浮游植物是吸收CO2的主力军。马丁设想:向海洋投放水溶性铁能促进浮游植物吸收CO2进行光合作用,降低CO2浓度,从而减缓温室效应。针对以上介绍,下列说法正确的是( )
A.铁元素和CO2中的C、O均是大量元素
B.铁以化合物的形式被浮游植物吸收
C.铁元素是构成浮游植物叶绿素的组成成分
D.海水温度的高低会影响浮游植物吸收铁
【答案】D
【解析】铁元素是微量元素,CO2中的C、O均是大量元素,A错误;铁以离子的形式被浮游植物吸收,B错误;镁元素是构成浮游植物叶绿素的组成成分,铁元素不是,C错误;浮游植物吸收铁的方式是主动运输,需要细胞呼吸提供能量,而海水温度的高低会通过影响酶的活性来影响细胞呼吸的强弱,因此海水温度的高低会影响浮游植物吸收铁,D正确。
11.(2019·河北沧州一中质检)某植物培养液中含有甲、乙、丙3种离子,它们对植物的生长都有影响。如表列出的5种培养液中,甲、乙、丙3种离子的浓度(单位:mmol/L)不同。为了研究丙离子的浓度大小对植物生长的影响,进行实验时可以选用的两种培养液是( )
培养液编号
①
②
③
④
⑤
甲离子
20
30
50
30
40
乙离子
55
45
60
45
55
丙离子
10
15
20
25
25
A.①⑤ B.②③
C.②④ D.③⑤
【答案】C
【解析】分析题干,在研究丙离子的浓度大小对植物生长的影响时,依据单一变量原则应选择甲、乙离子对植物生长影响相同的两组。分析表格可知,只有②④两组的甲、乙两种离子对植物生长的影响相同。
12.(2019·四川雅安中学模拟)图1表示甲、乙两种无机盐离子处于不同浓度时与作物产量的关系;图2表示不同浓度的钙对某种植物花粉萌发和花粉管生长的影响。下列相关描述错误的是( )
A.同一种作物对甲、乙两种无机盐离子的需求量不同
B.乙的浓度为d时,对提高产量最有利
C.适宜浓度的钙有利于花粉管的生长
D.在一定范围内,钙的浓度对花粉萌发率无影响
【答案】B
【解析】分析题图1可知,当甲的浓度为a,而乙的浓度在c~d范围内时,作物的产量相对较高,A项正确,B项错误;分析题图2可知,钙离子浓度对花粉管的生长有影响,适宜浓度的钙有利于花粉管的生长,C项正确;从花粉萌发率看,在一定范围内钙离子浓度对其没有影响,D项正确。
13.(2019·河北衡水中学调研)下列有关检测生物组织中还原糖、脂肪和蛋白质三个实验的叙述中,不正确的是( )
A.只有脂肪的检测需要使用显微镜
B.只有还原糖的检测需要水浴加热到50~65 ℃
C.检测还原糖、蛋白质所用试剂相同
D.三个实验的显色反应均不相同
【答案】C
【解析】三种物质的鉴定中,只有脂肪的鉴定需要使用显微镜。还原糖的鉴定需要加热。鉴定还原糖、脂肪和蛋白质分别呈现砖红色、橘黄色(或红色)和紫色。鉴定还原糖用的斐林试剂的甲液(0.1 g/mL的NaOH)和乙液(0.05 g/mL的CuSO4)是混合均匀后再加入样液中,现配现用。而鉴定蛋白质用的双缩脲试剂则是先加A液1 mL (0.1 g/mL的NaOH),再加B液(0.01 g/mL的CuSO4)4滴。两种试剂的使用方法也不相同。
14.(2019·齐齐哈尔市实验中学模拟)庐山黄杨和金背松鼠体内细胞的某些元素含量(占细胞干重的质量分数:%)如表所示,下列有关叙述正确的是( )
元素
C
H
O
N
P
Ca
S
庐山黄杨
43.57
6.24
44.43
1.46
0.20
0.23
0.17
金背松鼠
55.99
7.46
14.62
9.33
3.11
4.67
0.78
A.依据N、S含量可推知,金背松鼠细胞内蛋白质含量较多,该动物体内的无机盐对维持酸碱平衡均发挥作用
B.庐山黄杨的含水量比金背松鼠多
C.依据表中C的含量可知,有机物是干物质的主要成分
D.这两种生物体内所含的化学元素的种类和含量差异均很大
【答案】C
【解析】动物组织中蛋白质含量较多,故N、S含量金背松鼠细胞的多于庐山黄杨,该动物体内的无机盐有维持酸碱平衡的作用,但并非所有的无机盐均能维持酸碱平衡,如Na+、Ca2+,故A错误;干重中有关元素的含量不能作为判断其含水量多少的依据,故B错误;有机物都以碳链为基本骨架,故C在有机物中所占比例较大,表中动植物体内C含量较高,说明干物质的主要成分是有机物,故C正确;这两种生物体内所含的化学元素的种类基本相同,但含量差异较大,故D错误。
15.(2019·浙江杭州高级中学模拟)下列有关组成生物体的化学元素的说法,正确的是( )
A.相对K+来说,Na+对维持细胞内液的渗透压具有更重要的作用
B.血液中钙离子含量太低,会出现抽搐现象
C.由Fe参与组成的血红蛋白,是内环境的成分之一
D.P是磷脂、ATP及核糖等多种化合物的组成元素
【答案】B
【解析】K+对维持细胞内液的渗透压具有重要的作用;由Fe参与组成的血红蛋白存在于红细胞中,不是内环境的成分;磷脂、ATP中含有P,核糖由C、H、O三种元素组成,不含P。
16.(2019·陕西长安一中模拟)结合下列曲线,分析有关无机物在生物体内含量的说法,错误的是( )
A.曲线①可表示人一生中体内自由水与结合水的比值随年龄变化的曲线
B.曲线②可表示细胞呼吸速率随自由水与结合水比值的变化
C.曲线③可以表示一粒新鲜的玉米种子在烘箱中被烘干的过程中,其内无机盐的相对含量变化
D.曲线①可以表示人从幼年到成年体内含水量的变化
【答案】C
【解析】C中随着新鲜的玉米种子在烘箱中被烘干,水分不断减少,无机盐相对含量逐渐增多,因此C是错误的。A、D正确,随着年龄增加,新陈代谢减慢,自由水与结合水比值下降。B中自由水与结合水比值增加,会导致细胞呼吸速率加快。
17.(2019·江苏海门高中模拟)
Ⅰ.C、H、O、N、P、S在玉米和人细胞(干)以及活细胞中的含量(%)如下表,请分析回答下列问题:
元素
O
C
H
N
P
S
玉米细胞(干)
44.43
43.57
6.24
1.46
0.20
0.17
人细胞(干)
14.62
55.99
7.46
9.33
3.11
0.78
活细胞
65.0
18.0
10.0
3.0
1.40
0.30
(1)以上元素在活细胞中的含量明显比人细胞(干)多的是氧元素和氢元素,发生差异的原因是活细胞中含量最多的化合物是_______。这两种元素在人体细胞干物质中主要存在于________中。
(2)由表中数据可以看出在玉米细胞(干)中所占比例明显高于人细胞(干)的元素是氧,发生这种差异的一个主要原因是组成玉米细胞的化合物中________较多,此类化合物由________(元素)组成。
Ⅱ.水在生命活动中有极其重要的作用,细胞内含水量的多少直接影响细胞的代谢。
(1)大豆收获后,要进行晾晒才能入仓储存,所除去的水分主要是细胞中的________水。如果大豆细胞内的水分过多,会使细胞的________作用加强。
(2)从上述现象可以推断,植物细胞内自由水与结合水的比值越________,则细胞的代谢越强。
(3)浸泡约一周时间,黄豆芽已长得又白又粗,1 kg的黄豆能长出5 kg的黄豆芽。在这个过程中,黄豆细胞内的有机物含量______,种类________,其原因是__________________________。
【解析】本题主要考查细胞内的元素和化合物的含量及自由水和结合水的转化等知识,意在考查考生的分析理解能力。
Ⅰ.(1)活细胞中含量最多的化合物是水。因此活细胞中氧和氢的比例比干细胞中高。人体细胞干物质中含量最多的是蛋白质。
(2)玉米细胞含糖类较多,糖类由C、H、O组成。
Ⅱ.(1)大豆晾晒除去的水分主要是细胞中的自由水。细胞内的水分过多会使细胞的呼吸作用加强。
(2)细胞内自由水与结合水的比值越大,细胞的代谢越强。
(3)在种子萌发的过程中,细胞内有机物的含量减少,种类增多,因为细胞呼吸产生了中间产物。
【答案】Ⅰ.(1)水 蛋白质
(2)糖类 C、H、O
Ⅱ.(1)自由 呼吸
(2)大
(3)减少 增多 细胞进行呼吸作用,消耗有机物,产生许多代谢中间产物
18.(2019·济南外国语学校模拟)下图1、图2表示小麦开花数天后测定种子中几种物质的变化,请据图分析并回答下列问题:
(1)构成小麦植株的细胞中含量最多的化合物是________,种子成熟后期,含水量________(填“上升”或“下降”),结合水/自由水的值________(填“上升”或“下降”),进而改变干物质的量,干重的变化主要与________元素密切相关。
(2)小麦成熟过程中糖类物质之间可以发生转化,________含量增多,用________试剂检测还原糖的量,还原糖的多少可通过________________________________来判断。
(3)红薯和土豆都富含淀粉,但红薯吃起来比土豆甜。某兴趣小组猜测土豆中可能不含________酶,所以淀粉不能被分解成甜度比较高的还原糖。为验证这一说法,他们进行了相关实验,请帮助其完成以下实验。
实验原理:
①淀粉能被淀粉酶水解为还原糖;
②________________________________________________________________________。
备选材料与用具:去掉淀粉与还原糖的红薯提取液,去掉淀粉的土豆提取液;双缩脲试剂A液,双缩脲试剂B液,斐林试剂甲液,斐林试剂乙液,苏丹Ⅲ染液,质量分数为3%的淀粉溶液,质量分数为3%的蔗糖溶液等。
实验步骤:(请补充完整)
第一步
第二步
向A、B两支试管中分别加入等量的____________________,水浴加热至60 ℃,保温5 min
第三步
将________________注入C试管混合均匀后,向A、B试管中各加入2 mL,然后__________________。
实验结果预测:该实验最可能的结果是_______________________________________
________________________________________________________________________。
【解析】(1)活细胞中含量最多的化合物是水。在种子成熟后期,代谢减慢,含水量下降,结合水/自由水的比例上升。积累有机物增多,干重增加跟碳元素关系最大。(2)小麦成熟过程中糖类物质之间主要发生单糖转化为多糖(淀粉),因为淀粉不是还原糖,所以可以用斐林试剂检测还原糖的含量来检测它们之间的转化。(3)该实验中还原糖的鉴定原理:①淀粉能被淀粉酶水解为还原糖;②还原糖与斐林试剂反应生成砖红色沉淀。由还原糖的鉴定步骤可得该实验步骤:第一步:将A、B试管的提取液在60 ℃条件下保温备用;第二步:需加入实验材料;第三步:加斐林试剂,其作用条件为50~65 ℃水浴保温2 min。实验现象:有还原糖的试管出现砖红色沉淀,无还原糖的试管为蓝色(斐林试剂的颜色)。
【答案】(1)水 下降 上升 碳
(2)淀粉 斐林 砖红色沉淀的多少(或砖红色颜色的深浅)
(3)淀粉 实验原理:②还原糖与斐林试剂反应能生成砖红色沉淀
实验步骤:第二步:质量分数为3%的淀粉溶液
第三步:等量(或等体积)的斐林试剂甲液和斐林试剂乙液 50~65 ℃恒温水浴2 min
实验结果预测:A试管内液体为蓝色,B试管内出现砖红色沉淀
1.(2019江苏卷·30)为探究玉米籽粒发芽过程中一些有机物含量的变化,研究小组利用下列供选材料用具进行了实验。材料用具:玉米籽粒;斐林试剂,双缩脲试剂,碘液,缓冲液,淀粉,淀粉酶等;研钵,水浴锅,天平,试管,滴管,量筒,容量瓶,显微镜,玻片,酒精灯等。请回答下列问题:
(1)为了检测玉米籽粒发芽过程中蛋白质(肽类)含量变化,在不同发芽阶段玉米提取液中,分别加入__________试剂,比较颜色变化。该实验需要选用的器具有__________(填序号)。
①试管 ②滴管 ③量筒 ④酒精灯 ⑤显微镜
(2)为了检测玉米籽粒发芽过程中淀粉含量变化,将不同发芽阶段的玉米籽粒纵切,滴加__________,进行观察。结果显示,胚乳呈蓝色块状,且随着发芽时间的延长,蓝色块状物变小。由此可得出的结论是____________________________________________________________。
(3)为了验证上述蓝色块状物变小是淀粉酶作用的结果,设计了如下实验;在1~4号试管中分别加入相应的提取液和溶液(如下图所示),40 ℃温育30 min后,分别加入斐林试剂并60 ℃水浴加热,观察试管内颜色变化。
请继续以下分析:
①设置试管1作为对照,其主要目的是_________。
②试管2中应加入的X是__________的提取液。
③预测试管3中的颜色变化是_________。若试管4未出现预期结果(其他试管中结果符合预期),则最可能的原因是__________。
【答案】(1)双缩脲 ①②③
(2)碘液 玉米发芽过程中胚乳的淀粉逐渐减少
(3)①排除用于实验的淀粉溶液中含有还原性糖 ②发芽前玉米
③蓝色→砖红色 淀粉酶已失活
【解析】(1)根据以上分析可知,检测蛋白质或多肽应该用双缩脲试剂;该实验需要用量筒量一定量的蛋白质溶液、双缩脲试剂A液,需要用滴管滴加双缩脲试剂B液,但是该实验不需要加热,也不需要显微镜观察,故选①②③。(2)检测淀粉应该用碘液;胚乳呈现蓝色块状,说明胚乳含有大量的淀粉,而随着时间的延长,蓝色块状变小了,说明玉米发芽的过程中胚乳的淀粉逐渐减少了。(3)①该实验的目的是验证上述蓝色块状物变小是淀粉酶的作用,在淀粉酶的作用下淀粉水解产生了还原糖,还原糖用斐林试剂检测会出现砖红色沉淀。1号试管加的是缓冲液和淀粉,作为对照试验,其可以排除用于实验的淀粉溶液中含有还原糖。②根据单一变量原则,1号试管加的是缓冲液作为对照,3号、4号实验组分别加了发芽玉米提取液、淀粉酶溶液,则2号试管加的X溶液应该是发芽前玉米提取液。③3号试管发芽玉米提取液中含有淀粉酶,催化淀粉水解产生了还原糖,因此其颜色由蓝色变成了砖红色;如4号试管的颜色没有从蓝色变成砖红色,可能是因为淀粉酶已失活,不能催化淀粉水解。
2.(2017·全国卷Ⅰ)下列关于细胞结构与成分的叙述,错误的是( )
A.细胞膜的完整性可用台盼蓝染色法进行检测
B.检测氨基酸的含量可用双缩脲试剂进行显色
C.若要观察处于细胞分裂中期的染色体可用醋酸洋红液染色
D.斐林试剂是含有Cu2+的碱性溶液,可被葡萄糖还原成砖红色
【答案】B
【解析】台盼蓝是细胞活性染料,常用于检测细胞膜的完整性与细胞的存活率,是组织和细胞培养中最常用的细胞活性鉴定染色剂,A正确;双缩脲试剂的作用原理是Cu2+在碱性条件下与肽键发生反应生成紫色络合物,因为氨基酸中没有肽键,故不会与双缩脲试剂发生反应,也就不能用双缩脲试剂检测氨基酸的含量,B错误;染色体可被碱性染料染成深色,常用的碱性染料为龙胆紫溶液或醋酸洋红液,C正确;斐林试剂的甲液是质量浓度为0.1 g/mL的NaOH溶液,乙液是质量浓度为0.05 g/mL的CuSO4溶液,应现配现用,可溶性还原糖中含有的醛基或酮基具有弱还原性,在水浴加热的条件下可与氢氧化铜发生氧化还原反应,把Cu2+还原成砖红色的Cu2O(氧化亚铜)沉淀,D正确。
3.(2017·海南高考)无机盐对于维持生物体的生命活动具有重要作用。下列相关叙述错误的是( )
A.蔬菜中的草酸不利于机体对食物中钙的吸收
B.缺铁会导致哺乳动物血液运输O2的能力下降
C.和ATP一样,KH2PO4也能为生物体提供能量
D.植物秸秆燃烧产生的灰烬中含有丰富的无机盐
【答案】C
【解析】草酸与食物中钙结合形成沉淀物不利于吸收,A正确;铁是血红蛋白的组成成分,血红蛋白的主要作用是运氧,缺铁会导致哺乳动物血液运输O2的能力下降,B正确;无机盐的生理功能有组成细胞的结构成分、参与并维持生物体的代谢活动、维持生物体内的酸碱平衡、维持细胞的渗透压,但不能为机体提供能量,C错误;燃烧过程中有机物被分解,剩下来的是无机物,D正确。
专题02 细胞中的无机物、糖类和脂质(精练)-备战2024年高考生物一轮复习串讲精练(新高考专用)(解析版): 这是一份专题02 细胞中的无机物、糖类和脂质(精练)-备战2024年高考生物一轮复习串讲精练(新高考专用)(解析版),共5页。试卷主要包含了实验测得小麦等内容,欢迎下载使用。
专题02 细胞中的无机物、糖类和脂质(精练)-备战2024高考生物一轮复习串讲精练(新高考专用): 这是一份专题02 细胞中的无机物、糖类和脂质(精练)-备战2024高考生物一轮复习串讲精练(新高考专用),文件包含专题02细胞中的无机物糖类和脂质精练解析版docx、专题02细胞中的无机物糖类和脂质精练原卷版docx等2份试卷配套教学资源,其中试卷共10页, 欢迎下载使用。
高考生物一轮复习专题1.2细胞中的元素和化合物细胞中的无机物精讲(含解析): 这是一份高考生物一轮复习专题1.2细胞中的元素和化合物细胞中的无机物精讲(含解析),共11页。试卷主要包含了水和无机盐的生理作用,组成生物体的三大有机物检测等内容,欢迎下载使用。

