粤教版高中物理选择性必修第三册期末达标检测卷含答案
展开期末达标检测卷
(考试时间:60分钟 满分:100分)
一、选择题(本题共10小题,每小题6分,共60分.在每小题给出的四个选项中,第1~7题只有一项符合题目要求,第8~10题有多项符合题目要求.)
1.关于分子动理论的规律,下列说法正确的是( )
A.分子直径的数量级为10-15 m
B.压缩气体时气体会表现出抗拒压缩的力,是由于气体分子间存在斥力的缘故
C.某气体密度为ρ,摩尔质量为M,阿伏加德罗常数为NA,则该气体分子之间的平均距离为
D.气体体积是指所有气体分子的体积之和
【答案】C
【解析】分子直径的数量级为10-10 m,A错误;压缩气体时气体会表现出抗拒压缩的力,是由于气体压强的原因,气体分子间距离大于10r0,分子间的相互作用力几乎为零,B错误;设气体分子之间的平均距离为d,一摩尔气体分子占据的体积为NAd3=,得d=,C正确;气体体积是指所有气体分子占据的体积之和,不是所有气体分子的体积之和,D错误.
2.下列说法正确的是( )
A.若某种固体在光学上具有各向异性,则该固体可能为多晶体
B.液体表面张力的成因是表面层分子间的作用力表现为斥力
C.若液体P滴在固体Q上很难擦去,则说明液体P浸润固体Q
D.只有浸润液体在细管中才能发生毛细现象
【答案】C
【解析】若某种固体在光学上具有各向异性,则该固体应为单晶体,A错误.液体表面张力的成因是表面层分子间的作用力表现为吸引力,B错误.若液体P滴在固体Q上很难擦去,根据浸润的定义,说明液体P浸润固体Q,C正确.不论液体是否浸润细管壁都能产生毛细现象,毛细管插入浸润液体中,管内液面上升,高于管外液面;毛细管插入不浸润液体中,管内液面下降,低于管外液面,D错误.
3.航天员出舱前飞船要先“减压”,在航天员从太空返回进入航天器后要“升压”.因此将飞船此设施专门做成了一个舱,叫“气闸舱”,其原理如图所示,相通的舱A、B之间装有阀门K,指令舱A中充满气体(视为理想气体),气闸舱B内为真空,整个系统与外界没有热交换,打开阀门K后,A中的气体进入B中,最终达到平衡,则舱内气体( )
A.体积变大,气体对外做功
B.体积变大,气体分子势能增大
C.体积变大,温度升高,内能增加
D.体积变大,气体分子单位时间内对单位面积的舱壁碰撞的次数将减少
【答案】D
【解析】打开阀门K后,A中的气体进入B中,由于B中为真空,所以气体不对外做功,A错误;气体分子间作用力忽略不计,所以气体分子间没有分子势能,又因为系统与外界无热交换,气体的温度不变,所以气体内能不变,B、C错误;气体体积变大,温度不变,气体压强减小,所以气体分子单位时间内对单位面积的舱壁碰撞的次数将减少,D正确.
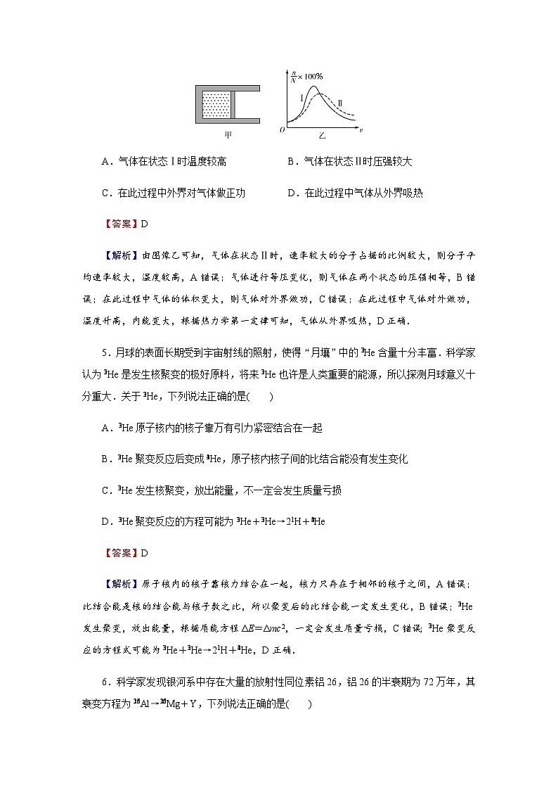
4.如图甲所示,汽缸内封闭了一定质量的气体(可视为理想气体),可移动活塞与容器壁光滑接触,开始时活塞处于Ⅰ位置静止,经历某个过程后,活塞运动到Ⅱ位置(图中未标出)重新静止,活塞处于这两个位置时,汽缸内各速率区间的气体分子数n占总分子数N的百分比与分子速率v之间的关系分别如图乙中Ⅰ(实线)和Ⅱ(虚线)所示,忽略大气压强的变化,则下列说法中正确的是( )
A.气体在状态Ⅰ时温度较高 B.气体在状态Ⅱ时压强较大
C.在此过程中外界对气体做正功 D.在此过程中气体从外界吸热
【答案】D
【解析】由图像乙可知,气体在状态Ⅱ时,速率较大的分子占据的比例较大,则分子平均速率较大,温度较高,A错误;气体进行等压变化,则气体在两个状态的压强相等,B错误;在此过程中气体的体积变大,则气体对外界做功,C错误;在此过程中气体对外做功,温度升高,内能变大,根据热力学第一定律可知,气体从外界吸热,D正确.
5.月球的表面长期受到宇宙射线的照射,使得“月壤”中的He含量十分丰富.科学家认为He是发生核聚变的极好原料,将来He也许是人类重要的能源,所以探测月球意义十分重大.关于He,下列说法正确的是( )
A.He原子核内的核子靠万有引力紧密结合在一起
B.He聚变反应后变成He,原子核内核子间的比结合能没有发生变化
C.He发生核聚变,放出能量,不一定会发生质量亏损
D.He聚变反应的方程可能为He+He→2H+He
【答案】D
【解析】原子核内的核子靠核力结合在一起,核力只存在于相邻的核子之间,A错误;比结合能是核的结合能与核子数之比,所以聚变后的比结合能一定发生变化,B错误;He发生聚变,放出能量,根据质能方程ΔE=Δmc2,一定会发生质量亏损,C错误;He聚变反应的方程式可能为He+He→2H+He,D正确.
6.科学家发现银河系中存在大量的放射性同位素铝26,铝26的半衰期为72万年,其衰变方程为Al→Mg+Y,下列说法正确的是( )
A.Y是氦核
B.Y是质子
C.再经过72万年,现有的铝26衰变一半
D.再经过144万年,现有的铝26全部衰变
【答案】C
【解析】根据核反应的质量数和电荷数守恒可知,该核反应是Al→Mg+e即Y是正电子,A、B错误;因72万年是一个半衰期,可知再过72万年,现有的铝26衰变一半;再过144万年,即两个半衰期,现有的铝26衰变四分之三,C正确,D错误.
7.在近代物理发展的过程中,实验和理论相互推动,促进了人们对世界的认识.对下列实验描述正确的是( )
甲 乙
丙 丁
A.卢瑟福通过甲图所示的实验,发现了质子和中子
B.汤姆孙通过乙图所示的气体放电管,提出了原子的核式结构模型
C.丙图所示的实验中,验电器因为带上负电指针张开
D.丁图放射源产生的三种射线中,射线1的电离本领最强
【答案】D
【解析】卢瑟福通过甲图所示的实验确立了原子的核式结构理论,并没有发现质子和中子,A错误;汤姆孙通过乙图所示的气体放电管发现了电子,B错误;丙图所示的实验中,从锌板中逸出光电子,则锌板带上正电,验电器因为带上正电指针张开,C错误;丁图放射源产生的三种射线中,射线1是α粒子,其电离本领最强,D正确.
8.如图所示,左端封闭、右侧开口的U形管内分别用水银封有两部分气体,右侧部分封闭气体的压强为p1,水银面高度差为h.当左侧部分气体温度升高较小的Δt,重新达到平衡后,h和p1的变化是( )
A.h变小 B.h不变
C.p1变小 D.p1不变
【答案】AD
【解析】设大气压强为p0,右侧水银柱的高度为h1,则右侧部分封闭气体的压强p1=p0+ρgh1,由于p0和h1均不变,所以p1不变,C错误,D正确.设左侧气体压强为p2,当左侧部分气体温度升高时,假设气体体积不变,根据理想气体状态方程=c,可知p2增大;由于p1=ρgh+p2,可知h变小,故A正确,B错误.
9.下列关于能量转换过程的叙述,不违背热力学第一定律,但违背热力学第二定律的有( )
A.压缩气体时气体内能的增加量可能大于外界对气体所做的功
B.气体向真空自由膨胀时不对外做功,不耗散能量,所以该过程是可逆的
C.某新型热机工作时将从高温热源吸收的热量全部转化为功,而不产生其他影响
D.冰箱的制冷机工作时从箱内低温环境中提取热量散发到温度较高的室内
【答案】BC
【解析】根据热力学第一定律可知,压缩气体时,有两种可能,一是如果不向外放出热量,气体增加的内能等于外界对气体做功;二是如果向外放出热量,气体增加的内能小于外界对气体的功,所以压缩气体时气体内能的增加量可能大于外界对气体所做的功,该过程违背热力学第一定律,A错误;气体向真空自由膨胀时不对外做功,不耗散能量,所以该过程是不可逆的,该过程不违背热力学第一定律,违背热力学第二定律,B正确;某新型热机工作时将从高温热源吸收的热量全部转化为功,不违背热力学第一定律,而不产生其他影响违背了热力学第二定律,C正确;制冷机消耗电能工作时从箱内低温环境中提取热量散发到温度较高的室内,发生了内能的转移,同时对外界产生了影响.既不违背热力学第一定律,也不违背热力学第二定律,D错误.
10.如图所示,固定汽缸侧壁绝热、底部导热良好,活塞B、P底部绝热,并可无摩擦滑动,活塞B将汽缸内气体分为甲、乙两部分,环境温度不变,现将活塞P缓慢向右拉动一段距离,则下列说法正确的是( )
A.甲气体分子的平均动能减小
B.甲气体从外界吸热
C.甲气体分子对器壁单位面积撞击力不变
D.乙气体温度降低
【答案】BD
【解析】由题分析可知,汽缸底部导热良好,则甲汽缸内气体温度与环境温度相同,保持环境温度不变,则气体的温度不变,温度是分子的平均动能的标志,温度不变,则甲气体分子的平均动能不变,A错误;因为向右缓慢拉动活塞P时,甲、乙的总体积增大,又因为活塞可以自由移动,即甲与乙对活塞的压力是相等的,故甲、乙的压强都减小,因为甲的温度不变,则由玻意耳定律可知,甲的体积增大,甲气体对外界做功,而甲气体的内能不变,根据热力学第一定律得知,气体从外界吸收热量,B正确;气体甲的温度不变,而压强减小,所以甲气体分子对器壁单位面积撞击力减小,C错误;假设乙的体积不变或变小,因为乙的压强减小,由理想气体状态方程知=c,乙气体的温度降低,内能减小.而乙气体与外界绝热,即Q=0,则乙气体需要对外界做功,即乙气体体积增大,与假设矛盾,故乙气体体积增大,气体对外界做功,气体内能减小,温度降低,D正确.
二、非选择题(本大题4小题,共40分)
11.(12分)有一组同学设计了一个如图所示的测温装置,C为测温泡,用玻璃管与水银气压计相连,气压计A、B两管内的水银面在同一水平面上,气压计A、B两管的下端通过软管相连且充满水银(图中虚线部分).在A管上画上刻度.测温时调节B管的高度使A管中的液面位置保持在a处,此时根据A、B两管水银面的高度差就能知道测温泡所处环境的温度.假设该测温装置在制定刻度时候的大气压为76 cmHg,测温泡所处环境的温度为30 ℃.
(1)当测温泡放入较低温度的液体中,即测温泡中气体温度降低时,为使水银气压计A管中的液面位置保持在a处,则水银气压计的B管应向__________(填“上”或“下”)移动.
(2)上述过程稳定后C内的理想气体内能__________(填“增大”或“减小”),气体不对外做功,气体将__________(填“吸热”或“放热”).
(3)该温度计的刻度是____________(填“均匀”或“不均匀”),且__________________ (填“温度上高下低”或“温度上低下高”).
(4)该温度计存在的缺陷之一,是当天气变化引起大气压强变大,而环境温度真实值仍为30 ℃,温度计上30 ℃的刻度应该如何调整:__________________________.
【答案】 (1)下 (2)减小 放热 (3)均匀 温度上高下低 向上平移
【解析】(1)液面位置保持在a处,则测温泡中的气体等容变化,测温泡中气体温度降低时,压强减小,因此B管向下移动.
(2)C内的理想气体温度降低则内能减小,气体不对外做功,根据热力学第一定律可知气体将放热.
(3)测温泡所处环境的温度为30 ℃时,热力学温度为T0,液面高度差为0,当摄氏温度为t时,热力学温度为T,液面高度差为Δh,则=,
即Δt=T-T0=T0-T0=ρgΔh.
因此温度计刻度是均匀的,温度降低B管向下移动,因此温度上高下低.
(4)大气压升高,a液面会上升,因此应该使30 ℃的刻度向上平移.
12.(6分)如图所示,利用特制的注射器做“探究气体等温变化时压强与体积的关系”的实验,已知压力表通过细管与注射器内的空气柱(可认为是理想气体)相连,细管隐藏在柱塞内部未在图中标明,实验时保持气体不漏出.
(1)某同学缓慢推动柱塞,注射器内空气温度保持不变而体积逐渐减小,则此过程单位时间内单位面积器壁上受到气体分子碰撞的次数________(填“增多”“不变”“减少”),注射器内空气热传递情况为________(填“吸热”“放热”“没有热传递”).
(2)另一同学多次缓慢推动柱塞,注射器内空气体积逐渐减小,根据测量结果描绘的p-V图像如图所示的虚线,实线为一条双曲线,a为实线与虚线的交点,b为虚线上的一点.虚线与玻意耳定律不够吻合,若是温度改变引起的,则可以判断Ta________(填“>”或“<”)Tb.
【答案】(1)增多 放热 (2)<
【解析】(1)注射器内空气温度保持不变而体积逐渐减小,根据=c,因此压强变大,而温度不变,分子平均动能不变,由压强的微观决定因素可知单位时间内单位面积器壁上受到气体分子碰撞的次数增多.根据热力学第一定律可知,气体温度不变则内能不变,体积减小说明外界对气体做功,则可知气体放热.
(2)结合图像可知由a到b过程,压缩气体过程中p与V的乘积增大,根据理想气体的状态方程,可分析出气体的温度升高了,即Ta<Tb.
13.(12分)某同学家里有一台三门冰箱,该冰箱分上、中、下三个门,上门是冷藏室、中门是变温室、下门是冷冻室.冰箱空置.
(1)若该冰箱冷藏室的容积为V1,变温室的容积为V2,冷冻室的容积为V3,每摩尔空气的体积为V0,阿伏加德罗常数为NA,求关闭冰箱密封门后,冰箱的冷藏室、变温室和冷冻室内的总空气分子数N;
(2)若室内温度t0=27 ℃,空气压强p0=1×105 Pa,该冰箱变温室的温度可在-18~6 ℃之间调节,取绝对零度为-273 ℃,关闭冰箱门后变温室不漏气,其内的空气视为理想气体,求该冰箱通电工作时,变温室内空气的压强变化的最大值Δp.
解:(1)冰箱的总容积V=V1+V2+V3,
总空气分子数N=NA=NA.
(2)变温室内的气体发生等容变化,若调为t1=6 ℃,则=,
若调为t2=-18 ℃,则=,
因此Δp=p1-p2,
代入数据整理得Δp=8×103 Pa.
14.(10分)太阳大约在几十亿年后,进入红巨星时期,其核心温度会逐渐升高.当温度升至某一温度时,太阳内部会发生氦闪:三个He生成一个C,瞬间释放大量的核能.已知C的质量是mC=12.000 0 u,He的质量是mHe=4.002 6 u,1 u的质量相当于931.5 MeV的能量.根据以上材料,完成下面问题:
(1)写出氦闪时的核反应方程;
(2)计算一次氦闪过程释放的能量(结果保留三位有效数字).
解:(1)核反应方程为3He→C.
(2)氦闪过程中质量亏损为Δm=3mHe-mC=0.007 8 u,
释放的核能为ΔE=Δmc2=7.27 MeV.
粤教版高中物理选择性必修第三册达标检测卷5含答案: 这是一份粤教版 (2019)选择性必修 第三册全册综合习题,共9页。
粤教版高中物理选择性必修第三册达标检测卷4含答案: 这是一份高中物理粤教版 (2019)选择性必修 第三册全册综合习题,共9页。
粤教版高中物理选择性必修第三册达标检测卷3含答案: 这是一份粤教版 (2019)选择性必修 第三册全册综合习题,共10页。

