湖南省彬州市2022-2023学年高二生物下学期期末试题(Word版附答案)
展开郴州市2023年上学期期末教学质量监测试卷
高二生物(高中生物)
(试题卷)
注意事项:
1.试卷分试题卷和答题卡。试卷共8页,有三大题,21小题,满分100分。考试时间75分钟;
2.答题前,考生务必将自己的姓名、班次、准考证号、考室号及座位号写在答题卡和试题卷的封面上;
3.考生作答时,选择题和非选择题均须作在答题卡上,在试题卷上作答无效。考生在答题卡上按答题卡中注意事项的要求答题;
4.考试结束后,将试题卷和答题卡一并交回。
一、选择题(本题共12小题,每小题2分,共24分。每小题只有一项符合题目要求。)
1.生物学实验设计中应遵循单一变量原则和对照原则,在对照实验中可以采用加法原理或减法原理实现对自变量的控制。下列有关实验的叙述中正确的是( )
A.在“探究过氧化氢醇的最适PH”的实验中,应将每一组温度控制在适宜温度属于对无关变量的控制
B.在“探究酵母菌细胞呼吸方式”的实验中,通入氧气的组别是实验组,没有通入氧气的组别是对照组
C.在“观察紫色洋葱鳞片叶外表皮细胞质壁分离与复原”的实验中不存在对照
D.在“比较过氧化氢在不同条件下的分解”实验中利用了减法原理来控制自变量
2.鸡蛋营养丰富。据分析,每百克鸡蛋含蛋白质超过12克,主要为卵白蛋白和卵球蛋白,其中含有人体必需的氨基酸;每百克鸡蛋含脂肪11~15克,主要集中在蛋黄里,蛋黄中含有丰富的卵磷脂、固醇类(包括胆固醇)、蛋黄素以及钙、磷、铁。下列相关叙述错误的是( )
A.组成人体细胞的大量元素包括钙、磷、钾等
B.煮熟变性的蛋白质加入双缩脉试剂,产生紫色反应
C.熟鸡蛋易消化是因为蛋白质在加热煮熟的过程中肽键发生断裂
D.胆固醇在人体内既参与构成细胞膜,也参与血液中脂质的运输
3.根尖等的分生组织细胞中有许多来源于内质网、高尔基体的小型原液泡,随着细胞的生长和分化,原液泡通过相互融合等作用,不断扩大形成中央大液泡。光合作用的中间产物柠檬酸和苹果酸可被转移到液泡中,以避免细胞质基质的PH下降。下列相关叙述错误的是( )
A.液泡膜与内质网膜、高尔基体膜的结构和组成成分相似
B.柠檬酸、苹果酸跨液泡膜的运输所需能量均来自线粒体
C.根尖细胞内中央大液泡的形成体现了生物膜具有流动性
D.液泡可以通过调节细胞液的PH维持细胞内部相对稳定
4.人体在剧烈运动过程中,既能进行有氧呼吸也能进行无氧呼吸。下列叙述正确的是( )
A.人体剧烈运动产生的CO2来自线粒体和细胞质基质
B.在人体无氧呼吸的第二个阶段会发生NADH的积累
C.人体剧烈运动时释放的能量主要以热能形式散失
D.人体剧烈运动时产生乳酸会使血浆PH急剧下降
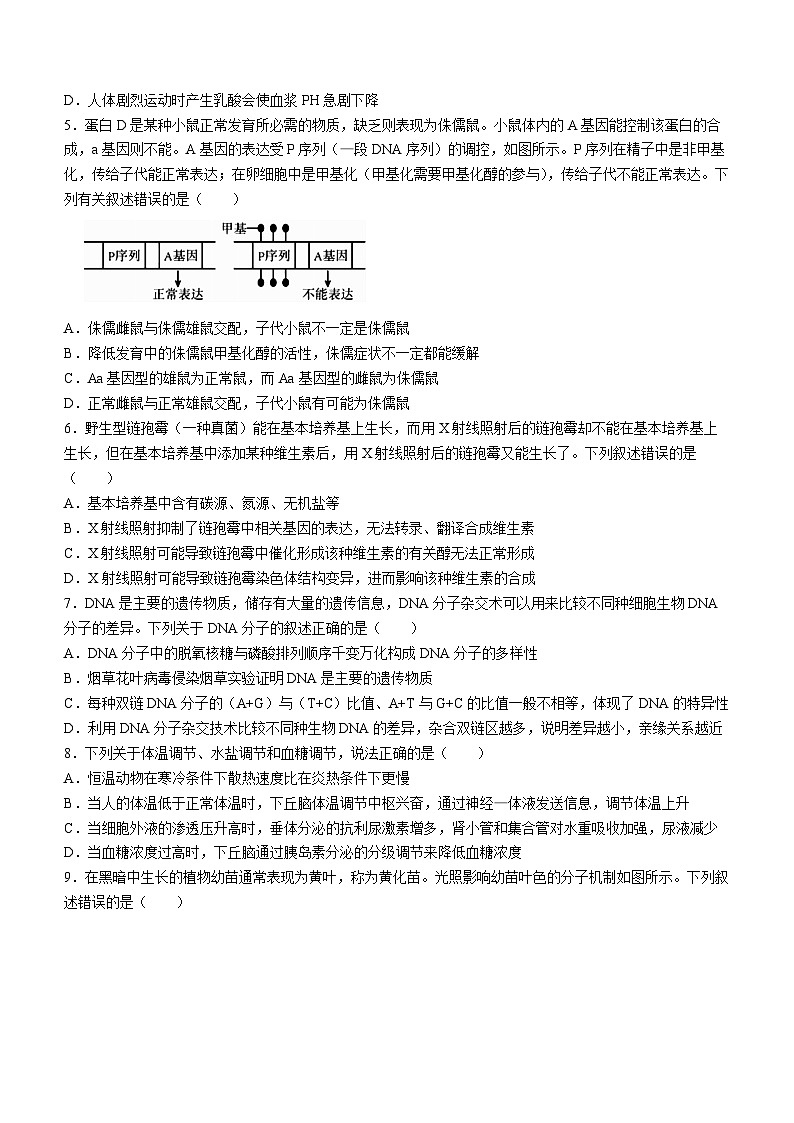
5.蛋白D是某种小鼠正常发育所必需的物质,缺乏则表现为侏儒鼠。小鼠体内的A基因能控制该蛋白的合成,a基因则不能。A基因的表达受P序列(—段DNA序列)的调控,如图所示。P序列在精子中是非甲基化,传给子代能正常表达;在卵细胞中是甲基化(甲基化需要甲基化醇的参与),传给子代不能正常表达。下列有关叙述错误的是( )
A.侏儒雌鼠与侏儒雄鼠交配,子代小鼠不一定是侏儒鼠
B.降低发育中的侏儒鼠甲基化醇的活性,侏儒症状不一定都能缓解
C.Aa基因型的雄鼠为正常鼠,而Aa基因型的雌鼠为侏儒鼠
D.正常雌鼠与正常雄鼠交配,子代小鼠有可能为侏儒鼠
6.野生型链孢霉(一种真菌)能在基本培养基上生长,而用X射线照射后的链孢霉却不能在基本培养基上生长,但在基本培养基中添加某种维生素后,用X射线照射后的链孢霉又能生长了。下列叙述错误的是( )
A.基本培养基中含有碳源、氮源、无机盐等
B.X射线照射抑制了链孢霉中相关基因的表达,无法转录、翻译合成维生素
C.X射线照射可能导致链孢霉中催化形成该种维生素的有关醇无法正常形成
D.X射线照射可能导致链孢霉染色体结构变异,进而影响该种维生素的合成
7.DNA是主要的遗传物质,储存有大量的遗传信息,DNA分子杂交术可以用来比较不同种细胞生物DNA分子的差异。下列关于DNA分子的叙述正确的是( )
A.DNA分子中的脱氧核糖与磷酸排列顺序千变万化构成DNA分子的多样性
B.烟草花叶病毒侵染烟草实验证明DNA是主要的遗传物质
C.每种双链DNA分子的(A+G)与(T+C)比值、A+T与G+C的比值一般不相等,体现了DNA的特异性
D.利用DNA分子杂交技术比较不同种生物DNA的差异,杂合双链区越多,说明差异越小,亲缘关系越近
8.下列关于体温调节、水盐调节和血糖调节,说法正确的是( )
A.恒温动物在寒冷条件下散热速度比在炎热条件下更慢
B.当人的体温低于正常体温时,下丘脑体温调节中枢兴奋,通过神经—体液发送信息,调节体温上升
C.当细胞外液的渗透压升高时,垂体分泌的抗利尿激素增多,肾小管和集合管对水重吸收加强,尿液减少
D.当血糖浓度过高时,下丘脑通过胰岛素分泌的分级调节来降低血糖浓度
9.在黑暗中生长的植物幼苗通常表现为黄叶,称为黄化苗。光照影响幼苗叶色的分子机制如图所示。下列叙述错误的是( )
A.光敏色素主要是蓝光和红光的受体
B.光敏色素接受光信号后,其空间结构会发生变化,影响特定基因的表达
C.黑暗条件下HY5被降解,导致特定基因转录受到抑制,进而影响叶绿素合成
D.光照环境下,进入细胞核的光敏色素抑制HY5降解,使幼苗发生去。化反应
10.柑橘果园产区时有病虫害发生。动马是昆虫纲缨翅目的统称,主要吸食柑橘嫩叶、嫩梢,危害幼果。果园内常放置动马信息素粘板来吸引动马,实现动马害虫的防控。下列叙述正确的是( )
A.化学防治虽见效快,但容易诱导突变产生抗药基因
B.利用动马信息素防止害虫属于化学防治
C.为了防治某些动马害虫,还可以适当引入捕食性天敌,实现生物防治
D.利用光照、声音信号诱捕或驱赶某些动物,属于物理防治
11.恰当使用植物激素或生长调节剂可以提高农作物的产量。下列有关叙述正确的是( )
A.细胞分裂素和油菜素内脂可分别用于叶菜类蔬菜的保鲜和提高产量
B.草莓、番茄、油菜等作物开花期若遇阴雨天气,可通过喷洒适宜浓度的生长素来提高产量
C.施用植物生长调节剂就一定能提高葡萄的产量和品质
D.给水稻幼苗喷洒一定量的赤霉素溶液,可导致茎秆快速增长,结实率大大提高
12.长效抗逆转录病毒疗法(ART)是目前治疗HIV感染的普遍办法,但是它并不能完全清除病毒。患者必须每天服用药物以保持病毒抑制。科学家利用CRISPR—Cas9基因编辑技术,对表达CCR5(HIV病毒进入T细胞的途径)受体基因进行编辑,降低CCR5受体的表达水平。并从宿主基因组中去除整合的HIV病毒DNA。此方法有望完全清除HIV病毒。下列说法正确的是( )
A.HIV病毒是一种DNA病毒
B.CCR5受体可以识别HIV病毒并使病毒进入T细胞
C.HIV病毒中仅包含蛋白质外壳和遗传物质
D.CRISPR—Cas9基因编辑技术可以通过改变HIV的碱基序列来改变遗传信息
二、不定项选择题(本题共4小题,每小题4分,共16分。每小题有一个或多个选项符合题意,全部选对得4分,选对但不全得2分,选错0分。)
13.科研人员偶尔发现了一株耐高温的拟南芥突变型植株(HT)。在适宜光照和一定的CO2浓度条件下,他们测定了HT植株和野生型植株(MT)在不同温度下的光合速率,结果如图所示。下列分析错误的是( )
A.温度为5℃时,HT植株叶肉细胞内产生ATP的场所为叶绿体和线粒体、细胞质基质
B.温度为30℃时,MT植株的真正光合速率等于HT植株的真正光合速率
C.HT植株适应高温环境的原因可能是植株遗传物质发生了改变
D.温度大于30℃时,HT植株有机物的积累量开始减少
14.果蝇的红眼对白眼为显性,为伴X遗传,灰身与黑身、长翅与截翅各由一对基因控制,显隐性关系及其位于常染色体或X染色体上未知(不考虑X、Y染色体同源区段)。纯合红眼黑身长翅雌果蝇与白眼灰身截翅雄果蝇杂交,F1相互杂交,F2中体色与翅型的表现型及比例为灰身长翅:灰身截翅:黑身长翅:黑身截翅=9:3:3:1。下列相关叙述正确的是( )
A.控制果蝇体色的基因可能位于X染色体上
B.F2长翅果蝇可能全部为雌性
C.F2截翅果蝇可能全部为雄性
D.F2截翅果蝇眼色全为白眼
15.某实验小组对有害动物甲进行调查并绘制了与甲种群密度相关的出生率和死亡率的变化情况,如图所示。下列叙述正确的是( )
A.出生率和死亡率是种群最基本的数量特征,能直接影响种群数量
B.食物、天敌等因素对有害动物甲种群的作用强度与其种群密度相关
C.调查期间有害动物甲的种群增长速率逐渐减小
D.对有害动物甲的防治应在B点开始,此后能使其种群数量持续下降
16.马铃薯是种植广泛的农作物,病毒侵染后导致产量大幅下降,培育脱毒和抗毒的马铃薯品种是提高产量的有效方法。为了有效获得脱毒苗,研究人员研究了茎尖外植体大小对马铃薯苗成活率和脱毒率的影响,实验结果如图所示。下列相关叙述正确的是( )
A.由图可知马铃薯脱毒培养中茎尖外植体的适宜大小为0.12mm
B.因为顶端分生区附近病毒极少,甚至无病毒,所以通常选取马铃薯茎尖作为外植体
C.脱毒苗的培育过程中,容易发生基因突变和基因重组,导致后代性状多样性
D.为了给愈伤组织细胞提供营养和调节渗透压,需要在培养基中加入适量的蔗糖
三、非选择题(本题共5小题,共60分。)
17.(12分)柑橘是郴州重点打造的百亿产业,2022年全市柑橘种植面积97万亩,预计产量75万吨,全产业链产值约70亿元。光照、水分、温度等环境因素对柑橘影响较大。
(1)光照下,柑橘叶肉细胞合成ATP的场所是____________________;据表1可知,在弱光下,柑橘通过__________和__________来吸收更多的光能,以适应弱光环境。
表1不同光照条件下生长的柑橘
光照强度
叶色
平均叶面积(cm2)
气孔密度
(个.mm—2)
净光合速率
(μmolCO2.m-2.s-1)
强
浅绿
13.6(100%)
826(100%)
4.33(100%)
中
绿
20.3(149%)
768(93%)
4.17(96%)
弱
深绿
28.4(209%)
752(91%)
3.87(89%)
(2)干旱条件下,柑橘体内较多的淀粉降解,可溶性糖(葡萄糖、果糖、麦芽糖等)的含量
增加,其意义是____________________。
(3)为了延长柑橘保鲜时间,果农经常把柑橘放在塑料袋中密封保存,此法保鲜的原理是____________________;柑橘贮藏时间长了会出现淡淡的酒精味,写出其中的反应式:____________________。
18.(12分)柑橘是雌雄同株植物,无核是其优良性状之一,利于鲜食和加工。我国科学家以多种方式进行柑橘无核育种,并建立了完整的无核培育体系。线粒体的雄性不育基因(CMS)可导致柑橘果实无核,显性的核基因R可使其育性恢复。部分柑橘品种雄性不育相关基因组成如表所示。回答下列问题:
细胞质
CMS
CMS
—
—
细胞核
RR/Rr
rr
RR/Rr
rr
(1)结合上表分析,上述4个柑橘品种,无核的是__________,原因是__________。
(2)若用表中纯合柑橘作亲本培育新的无核品种,选择G1作__________(填“父本”或“母本”)与另一亲本__________杂交。若仅考虑有性生殖,用G1和杂合的BTC交得F1,F1自交得F2,理论上F2中雄性可育与雄性不育的比例为__________。
(3)培育三倍体是获得无核品种的另一条有效途径,科研工作者以二倍体柑橘为母本,以四倍体柑橘为父本培育了57株三倍体柑橘。用分子标记技术对亲本及子代群体进行PCR扩增及凝胶电泳,结果如下图所示。若父本产生配子时染色体随机组合,两两分离,结合电泳结果可知母本和父本的基因型分别为aa、__________,理论上F1的基因型及比例为______________________________。
19.(12分)据中国疾控中心报告:2022年12月至2023年2月期间,全国超过82%的人口感染新冠病毒。感染新冠病毒一个典型的症状是发烧且伴全身疼痛。人体在发热时,身体会通过自身生理性的调节,释放一种叫做前列腺素的物质,许多实验结果证明,前列腺素E2与发热的关系密切相关。请回答下列问题:
(1)研究发现,前列腺素是非常重要的致痛物质,可激活外周痛觉感受器产生疼痛信号,并将疼痛信号传递给________,从而使人产生疼痛感。
(2)前列腺素E2作用于体温调节中枢下丘脑,通过复杂的细胞信号转导引起体温调节中枢调定点上移,最终导致发热。布洛芬等药物可以起到退烧的作用,根据题目有关前列腺素的信息,试推测布洛芬能够退烧的可能原因是________(答一点即可)。
(3)注射疫苗是应对新冠的有效措施。目前常见的新冠疫苗有灭活疫苗、重组腺病毒载体疫苗和mRNA疫苗。接种新冠灭活疫苗后,该疫苗在人体内作为________可诱导B细胞增殖分化为________。
(4)新冠病毒表面的刺突蛋白(S蛋白)是介导病毒入侵人体细胞的关键蛋白,据此,某科研团队研制出mRNA疫苗。接种mRNA疫苗后,该疫苗激发人体免疫反应产生抗体的基本过程是________________________。
20.果草模式是果园生态系统的一种新型模式。柑橘果园中,柑橘树行间或株间种植一定量的白三叶草、紫云英等豆科植物,以改善气候和土壤环境,是一种应用广泛的果园管理措施。
据下图回答下列问题:
(1)果草模式如果草类选择不恰当,容易加剧草类与果树之间的种间竞争,种间竞争指的是________________;果园中常种植豆科植物,豆科植物与根瘤菌形成________关系,提高土壤中的含氮量。
(2)果园种植若干年后,群落结构发生改变,若要研究某种植物的生态位,通常要研究它在研究区域内的________(答出两点即可)等特征,以及它与其他物种的关系等。
(3)果树和草的高度不同,形成了明显的垂直结构,这种分层现象显著提高了群落利用________等环境资源的能力
(4)和果园清耕(及时清除果树树下及行间杂草)相比,果草模式能提高生态系统的________,从而减少果园虫害的发生。从能量流动的角度分析,果园除害虫的意义是________________。
21.OsGLOl、EcCAT、EcGCL和TSR四个基因分别编码四种不同的醇,研究人员将这些基因分别与叶绿体转运肽(引导合成的蛋白质进入叶绿体)基因连接,构建多基因表达载体(载体中部分序列如图所示),利用农杆菌转化法转化棉花,在棉花叶绿体内构建了一条新的代谢途径,提高了棉花的产量。
(1)基因表达载体除启动子、目的基因、标记基因外,它还必须有________。启动子位于基因的上游,它是________识别和结合的部位;
(2)与叶绿体转运肽基因连接的四个基因的转录和翻译的场所________(“相同”或“不同”);其中以DNA的同一条单链为模板的进行转录的是基因,理由是________。
(3)应选用含________的培养基筛选被农杆菌转化的棉花细胞,可用________技术检测四种醇在转基因棉花中的表达量情况。
郴州市2023年上学期期末教学质量监测试卷
高二生物参考答案和评分细则
一、选择题(本题共12小题,每小题2分,共24分。每小题只有一项符合题目要求。)
1—5ACBCC 6—10BDBAC 11—12AB
二、不定项选择题(本题共4小题,每小题4分,共16分。每小题有一个或多个选项符合题意,全部选对得4分,选对但不全得2分,选错0分。)
13.BD 14.CD 15.B 16.BD
三、非选择题(本题共5小题,共60分。)
17.(12分,每空2分)
(1)细胞质基质、叶绿体、线粒体 增大叶片面积 增加叶绿素含量
(2)增大细胞内渗透压,防止细胞失水,以适应干旱环境(其他答案合理即可)
(3)通过减少水分散失、降低氧气含量来降低呼吸速率,起到保鲜作用
18.(12分,除标注外,每空2分)
(1)G1(1分) 线粒体中含有雄性不育基因CMS,且细胞核全为r基因,表现为雄性不育,所以无核。
(2)母本(1分)HBP3:1
(3)A1A2aa A1aa:A2aa:A1A2a:aaa=2:2:1:1
19.(12分,除标注外,每空2分)
(1)大脑皮层
(2)布洛芬能够抑制前列腺素E2的合成(或“布洛芬能够抑制前列腺素E2与受体的结合”)
(3)抗原 记忆细胞和浆细胞
(4)接种mRNA疫苗后,mRNA可在人体内翻译出S蛋白(1分);一些S蛋白可以作为激活B细胞的第一信号(1分);一些S蛋白由抗原呈递细胞摄取和处理后呈递给辅助性T细胞,辅助性T细胞表面的特定分子发生变化并与B细胞结合,这是激活B细胞的第二信号(1分);B细胞收到两个信号刺激后进行增殖分化,形成记忆细胞和浆细胞,由浆细胞产生抗体(1分)。(也可以流程图形式表示)
20.(12分,每空2分)
(1)两种或多种生物共同利用同样的有限资源和空间而产生的相互排斥的现象。
互利共生
(2)出现频率、种群密度、植株高度等
(3)阳光
(4)抵抗力稳定性(或自我调节能力)调整生态系统的能量流动关系,使能量持续高效地流向对人类最有益的部分
21.(12分,除标注外每空2分)
(1)终止子(1分) RNA聚合醇(1分)
(2)不同 EcCAT、EcGCL和TSR 启动子启动转录的方向相同
(3)潮霉素 抗原—抗体杂交
湖南省彬州市2022-2023学年高二生物下学期期末考试试题(Word版附解析): 这是一份湖南省彬州市2022-2023学年高二生物下学期期末考试试题(Word版附解析),共19页。试卷主要包含了选择题,不定项选择题,非选择题等内容,欢迎下载使用。
湖南省长沙市宁乡市2022-2023学年高二生物下学期期末试题(Word版附答案): 这是一份湖南省长沙市宁乡市2022-2023学年高二生物下学期期末试题(Word版附答案),共9页。试卷主要包含了农谚有云等内容,欢迎下载使用。
湖南省名校联盟2022-2023学年高二生物下学期期末联考试题(Word版附解析): 这是一份湖南省名校联盟2022-2023学年高二生物下学期期末联考试题(Word版附解析),共18页。试卷主要包含了选择题,非选择题等内容,欢迎下载使用。

