所属成套资源:【思维导图】统编版政治必修三(政治与法治)-全册每课知识梳理+思维导图
【思维导图】统编版政治必修三(政治与法治)-第八课《法治中国建设》知识梳理+思维导图
展开
这是一份【思维导图】统编版政治必修三(政治与法治)-第八课《法治中国建设》知识梳理+思维导图,共6页。
第八课 法治中国建设思维导图
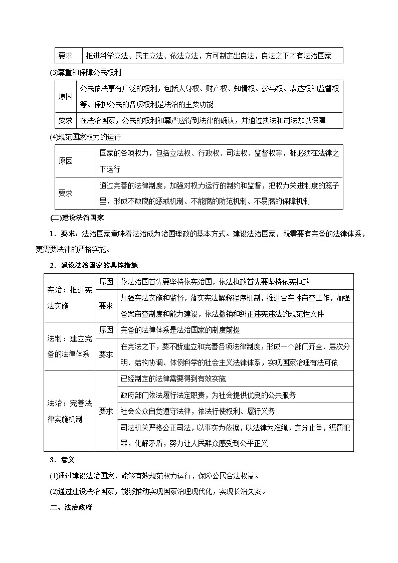
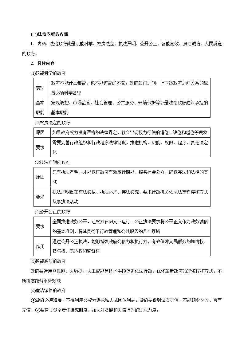
一、法治国家(一)法治国家的内涵1.内涵:法治国家,就是实行依法治国、依宪治国、依法执政、依宪执政的国家。在现代社会,法治国家意味着国家权力依法行使,国家各项工作依法开展。2.具体表现(1)坚持宪法法律至上表现宪法法律至上是法治的首要内容,即宪法法律是社会治理的最高准则,任何个人和组织都不享有法律之外的特权原因法律是通过民主程序制定出来的,反映了民众的意愿,符合民众的利益,体现了社会共同理想和信念,应该得到全社会的尊重和遵从(2)坚持良法之治原因只有良法才能最大限度地得到民众的认同,才能最大程度地发挥法律的效力标准一方面,良法应内容合理,在制定过程中应广泛听取各方意见,符合社会和人民的需要,符合社会公平正义的理念;另一方面,良法应体系完备、规范系统、类别齐全、协调统一,能够涵盖社会生活的各个方面要求推进科学立法、民主立法、依法立法,方可制定出良法,良法之下才有法治国家(3)尊重和保障公民权利原因公民依法享有广泛的权利,包括人身权、财产权、知情权、参与权、表达权和监督权等。保护公民的各项权利是法治的主要功能要求在法治国家,公民的权利和尊严应得到法律的确认,并通过执法和司法加以保障(4)规范国家权力的运行原因国家的各项权力,包括立法权、行政权、司法权、监督权等,都必须在法律之下运行要求通过完善的法律制度,加强对权力运行的制约和监督,把权力关进制度的笼子里,形成不敢腐的惩戒机制、不能腐的防范机制、不易腐的保障机制(二)建设法治国家1.要求:法治国家意味着法治成为治国理政的基本方式。建设法治国家,既需要有完备的法律体系,更需要法律的严格实施。2.建设法治国家的具体措施宪治:推进宪法实施原因依法治国首先要坚持依宪治国,依法执政首先要坚持依宪执政要求加强宪法实施和监督,落实宪法解释程序机制,推进合宪性审查工作,加强备案审查制度和能力建设,依法撤销和纠正违宪违法的规范性文件法制:建立完备的法律体系原因完备的法律体系是法治国家的制度前提要求在宪法之下,要不断建立和完善各项法律制度,形成一个部门齐全、层次分明、结构协调、体例科学的社会主义法律体系,实现国家治理有法可依法治:完善法律实施机制要求已经制定的法律需要得到有效实施政府部门依法履行法定职责,为社会提供优良的公共服务社会公众自觉遵守法律,依法行使权利、履行义务司法机关严格公正司法,以事实为依据,以法律为准绳,定分止争,惩罚犯罪,化解矛盾,努力让人民群众感受到公平正义3.意义(1)通过建设法治国家,能够有效规范权力运行,保障公民合法权益。(2)通过建设法治国家,能够推动实现国家治理现代化,实现长治久安。二、法治政府(一)法治政府的内涵1.内涵:法治政府就是职能科学、权责法定、执法严明、公开公正、智能高效、廉洁诚信、人民满意的政府。2.具体内容(1)职能科学的政府表现政府不能什么都管,也不能该管的不管。政府部门之间、上下级政府之间关系的配置必须科学合理基本职能宏观调控、市场监管、社会管理、公共服务、环境保护等都是法治政府必须承担的基本职能 (2)权责法定的政府原因如果政府权力没有严格的法律界定,就会出现权力行使的错位、缺位和越位等现象要求需要完善行政组织和行政程序法律制度,推进机构、职能、权限、程序、责任法定化 (3)执法严明的政府原因只有执法严明,才能保证政府有效履行职能,服务社会公众,确保宪法和法律的实施要求执法严明重在有法必依、执法必严、违法必究,要求行政机关依照法定程序和方式从事执法活动 (4)公开公正的政府要求全面推进政务公开,让权力在阳光下运行。公正执法要求将公平正义作为政务诚信的基本准则,将其贯彻于行政管理和公共服务的各个领域作用通过公开公正执法,能够增强政府公信力和执行力,有效保障人民群众的知情权、参与权、表达权和监督权(5)智能高效的政府政府要运用互联网、大数据、人工智能等技术手段促进依法行政,优化革新政府治理流程和方式,不断提高政务服务效能(6)廉洁诚信的政府①政府必须清廉,不得利用公权力谋求私人或团体利益;政府要做到诚实守信,不能朝令夕改、言而无信;②要建立健全责任追究制度,加大对贪腐和失信行为的惩戒力度。(7)人民满意的政府政府要把党和人民赋予的权力始终用来为人民谋幸福,不断提升行政执法水平,努力让人民群众在每一个执法行为中都能看到风清气正、从每一项执法决定中都能感受到公平正义。(二)建设法治政府1.基本要求把政府工作全面纳入法治轨道,让政府用法治思维和法治方式履行职责,确保行政权在法治框架内运行。各级政府及其工作人员要坚持有法必依、执法必严、违法必究,严格规范公正文明执法,规范执法自由裁量权,加大关系群众切身利益的重点领域执法力度。2.重大意义(1)通过建设法治政府,能够督促政府更好地行使权力,积极履行职责,提高行政服务水平,实现善政。(2)通过建设法治政府,能够更好地促进政府和公民、社会组织的沟通,形成互信互助的新型关系。三、法治社会(一)法治社会的内涵1.内涵:法治社会是指法律得到公认和普遍遵从、社会治理依法开展、公共生活和谐有序的社会。2.具体表现角度具体表现体现从法治意识看:信法全社会对法治普遍信仰,实施法治成为全社会的一致追求在法治社会中,人人尊法学法守法用法,全体公民、社会组织对于法律发自内心地认可和接受,普遍认可法律是社会生活中所有人都应遵守的基本规范从法律实施来看:守法宪法和法律得到有效实施和普遍遵守,社会各个领域依法运行无论是在私人生活领域,还是在公共生活领域,法律的要求得到普遍的遵守,权利得以实现,义务得到履行,违法犯罪行为得到有效遏制从实施效果来看:用法社会纠纷依法得到解决,公平正义得到切实维护和实现在纠纷发生后,人们普遍依据法律主张自己的权利,通过和解、调解、仲裁、诉讼等方式有效处理纠纷、化解矛盾(二)建设法治社会1.任务(1)深入开展法治宣传教育,推动全社会树立法治意识法治社会建设需要全社会共同参与,必须在全社会弘扬社会主义法治精神,建设社会主义法治文化,深入开展法治宣传教育,增强全社会法治观念,推动全社会树立法治意识。(2)提高社会治理法治化水平深化基层组织和部门、行业依法治理,支持各类社会主体自我约束、自我管理。发挥市民公约、乡规民约、行业规章、团体章程等社会规范在社会治理中的积极作用。(3)建设完备的法律服务体系推进覆盖城乡居民的公共法律服务体系建设,完善法律援助制度,扩大援助范围,健全司法救助体系,保证人民群众在遇到法律问题或者权利受到侵害时获得及时有效的法律帮助。(4)健全社会矛盾纠纷预防化解机制强化法律在维护群众权益、化解社会矛盾中的权威地位,引导和支持人们理性表达诉求、依法维护权益。完善调解、仲裁、行政裁决、行政复议、诉讼等有机衔接、相互协调的多元纠纷解决机制。2.意义(1)通过建设法治社会,能够更好地形成全社会学法、信法、用法的氛围,增进社会共识,维护社会秩序。(2)通过建设法治社会,能够更好地协调各方利益关系,有效化解社会矛盾,实现社会和谐。

