所属成套资源:高考化学二轮复习(新高考版) 题型专练(含解析)
高考化学二轮复习(新高考版) 第3部分 高考题型练 不定项选择题专练(七) 物质结构(含解析)
展开
这是一份高考化学二轮复习(新高考版) 第3部分 高考题型练 不定项选择题专练(七) 物质结构(含解析),共4页。试卷主要包含了下列有关说法正确的是等内容,欢迎下载使用。
不定项选择题专练(七) 物质结构
1.科学家曾预言一种可用作炸药的物质,分子式为C(N3)4,其爆炸反应方程式为:C(N3)4===C+6N2↑,下列说法一定正确的是( )
A.该物质为离子晶体
B.该物质可通过C60吸附N2直接制得
C.18 g该物质完全分解产生13.44 L N2
D.C(N3)4中碳元素为正价
答案 D
解析 该物质由非金属元素构成,没有阴、阳离子,故不为离子晶体,A错误;C和N之间存在共价键,故不是简单吸附,吸附为物理变化,B错误;气体未标明状态,C错误;氮对电子的吸引力大于碳,故碳显正价,D正确。
2.下列有关说法正确的是( )
A.CS2为含极性键的极性分子
B.MgO的熔点高于Na2O的熔点
C.基态Cl原子核外有17种能量不同的电子
D.C、N、O、P四种元素电负性最大的是O
答案 BD
解析 由不同元素的原子形成的共价键是极性键,分子中正电中心和负电中心能重合的是非极性分子,CS2为直线形分子,所以CS2为含极性键的非极性分子,A错误;MgO、Na2O都是离子晶体,离子晶体的熔点高低的比较要看离子键的强弱,离子键越强,熔点越高,而离子键的强弱要看离子半径的大小和离子所带的电荷,离子半径越小和离子所带电荷越多,离子键越强,熔点越高,离子半径:Na+>Mg2+,离子所带电荷:Mg2+>Na+,所以熔点:MgO>Na2O,B正确;基态Cl原子核外有17个电子,有5个能级,同一能级上电子能量相同,故有5种能量不同的电子,C错误;同周期从左到右元素的电负性依次增大,同主族从下到上元素的电负性依次增大,故C、N、O、P四种元素电负性最大的是O,D正确。
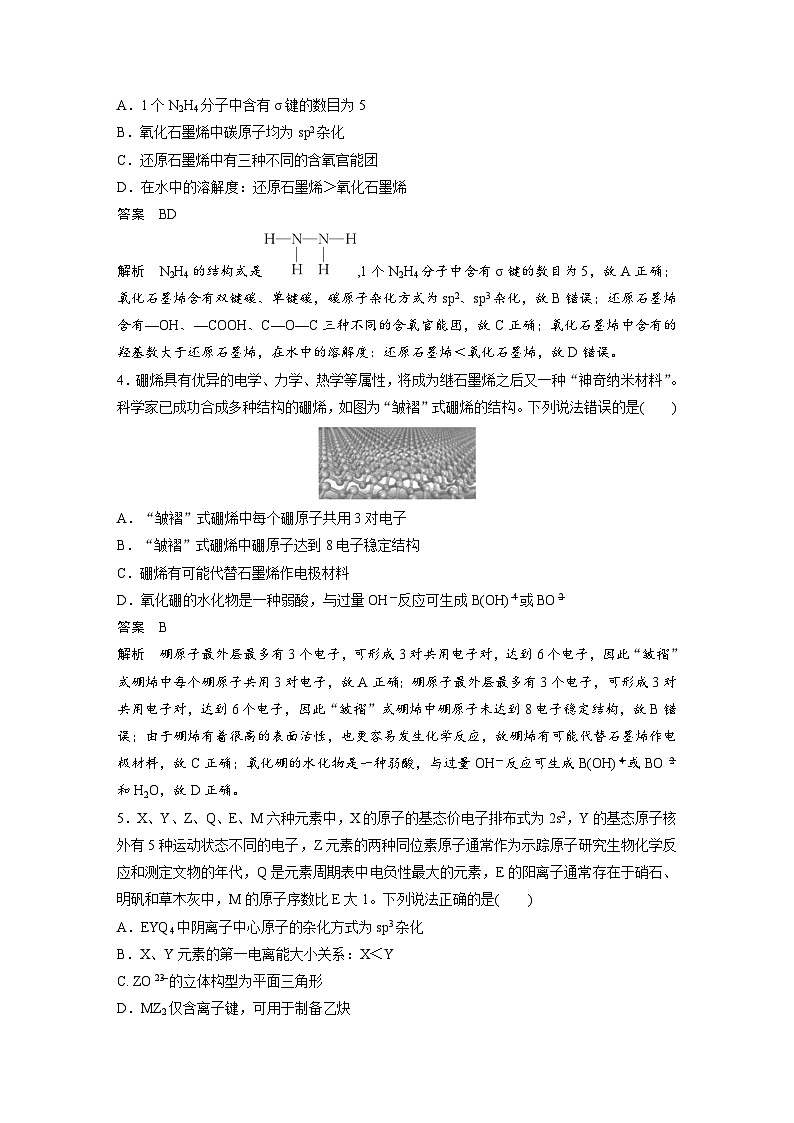
3.氧化石墨烯和还原石墨烯是两种新型材料,由氧化石墨烯制备还原石墨烯的原理如图所示。下列说法错误的是( )
A.1个N2H4分子中含有σ键的数目为5
B.氧化石墨烯中碳原子均为sp2杂化
C.还原石墨烯中有三种不同的含氧官能团
D.在水中的溶解度:还原石墨烯>氧化石墨烯
答案 BD
解析 N2H4的结构式是,1个N2H4分子中含有σ键的数目为5,故A正确;氧化石墨烯含有双键碳、单键碳,碳原子杂化方式为sp2、sp3杂化,故B错误;还原石墨烯含有—OH、—COOH、C—O—C三种不同的含氧官能团,故C正确;氧化石墨烯中含有的羟基数大于还原石墨烯,在水中的溶解度:还原石墨烯<氧化石墨烯,故D错误。
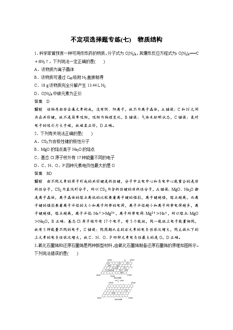
4.硼烯具有优异的电学、力学、热学等属性,将成为继石墨烯之后又一种“神奇纳米材料”。科学家已成功合成多种结构的硼烯,如图为“皱褶”式硼烯的结构。下列说法错误的是( )
A.“皱褶”式硼烯中每个硼原子共用3对电子
B.“皱褶”式硼烯中硼原子达到8电子稳定结构
C.硼烯有可能代替石墨烯作电极材料
D.氧化硼的水化物是一种弱酸,与过量OH-反应可生成B(OH)或BO
答案 B
解析 硼原子最外层最多有3个电子,可形成3对共用电子对,达到6个电子,因此“皱褶”式硼烯中每个硼原子共用3对电子,故A正确;硼原子最外层最多有3个电子,可形成3对共用电子对,达到6个电子,因此“皱褶”式硼烯中硼原子未达到8电子稳定结构,故B错误;由于硼烯有着很高的表面活性,也更容易发生化学反应,故硼烯有可能代替石墨烯作电极材料,故C正确;氧化硼的水化物是一种弱酸,与过量OH-反应可生成B(OH)或BO和H2O,故D正确。
5.X、Y、Z、Q、E、M六种元素中,X的原子的基态价电子排布式为2s2,Y的基态原子核外有5种运动状态不同的电子,Z元素的两种同位素原子通常作为示踪原子研究生物化学反应和测定文物的年代,Q是元素周期表中电负性最大的元素,E的阳离子通常存在于硝石、明矾和草木灰中,M的原子序数比E大1。下列说法正确的是( )
A.EYQ4中阴离子中心原子的杂化方式为sp3杂化
B.X、Y元素的第一电离能大小关系:X<Y
C. ZO的立体构型为平面三角形
D.MZ2仅含离子键,可用于制备乙炔
答案 AC
解析 由上述分析可知,X为Be、Y为B、Z为C、Q为F、E为K、M为Ca,KBF4中阴离子的中心原子价层电子对个数为4+=4,且不含孤对电子,则阴离子中心原子的杂化方式为sp3杂化,故A正确;Be的最外层电子数为全充满稳定结构,第一电离能较大,则X、Y元素的第一电离能大小关系:X>Y,故B错误;CO中阴离子的中心原子价层电子对个数为3+=3,且不含孤对电子,中心原子的杂化方式为sp2杂化,立体构型为平面三角形,故C正确;CaC2含离子键、非极性共价键,可用于制备乙炔,故D错误。
6.四硼酸钠的阴离子Xm-(含B、O、H三种元素)的球棍模型如图所示。下列说法不正确的是( )
A.阴离子中三种元素的第一电离能:O>B>H
B.在X中,硼原子轨道的杂化类型有sp2和sp3
C.配位键存在于4、5原子之间和4、6原子之间
D.m=2,NamX的化学式为Na2B4O5(OH)4
答案 AC
解析 H原子的电子轨道排布式为1s1,处于半充满状态,比较稳定,第一电离能为O>H>B,故A错误;2,4代表B原子,2号B形成3个键,则B原子为sp2杂化,4号B形成4个键,则B原子为sp3杂化,故B正确;2号B形成3个键,4号B形成4个键,其中1个键就是配位键,所以配位键存在4、5原子之间或4、6原子之间,故C错误;观察模型,可知Xm-是[H4B4O9]m-,依据化合价H为+1,B为+3,O为-2,可得m=2,NamX的化学式为Na2B4O5(OH)4,故D正确。
7.短周期主族元素W、X、Y、Z的原子序数逐渐增大,四种元素形成的化合物甲的结构如图所示:且W与X、Y、Z均可形成电子数相等的分子,W2Z常温常压下为液体。下列说法正确的是( )
A.YW3分子中心原子杂化类型为sp3杂化
B.W2Z的稳定性大于YW3
C.物质甲分子中存在6个σ键
D.Y元素的氧化物对应的水化物一定为强酸
答案 AB
解析 短周期主族元素W、X、Y、Z的原子序数逐渐增大,根据四种元素形成的化合物结构,其中各原子的核外电子排布均处于稳定结构。根据图示可知,X原子最外层含有4个电子,Y原子最外层含有5个电子,Z原子最外层含有6个电子,W最外层含有1个或7个电子,结合原子序数及“W与X、Y、Z均可形成电子数相等的分子,W2Z常温常压下为液体”可知,W为H,X为C,Y为N,Z为O元素,据此回答问题。NH3分子中心原子杂化类型为sp3杂化,故A正确;非金属性越强,氢化物越稳定,水的稳定性大于氨气,故B正确;物质甲的结构简式为CO(NH2)2,存在7个σ键和1个π键,故C错误;N元素的氧化物对应的水化物可能是硝酸,也可能为亚硝酸,其中亚硝酸为弱酸,故D错误。
相关试卷
这是一份高考化学二轮复习(新高考版) 第3部分 高考题型练 不定项选择题专练(一) 电化学(含解析),共5页。
这是一份高考化学二轮复习(新高考版) 第3部分 高考题型练 不定项选择题专练(五) 电解质溶液(含解析),共6页。试卷主要包含了柠檬酸是一种高效除垢剂等内容,欢迎下载使用。
这是一份高考化学二轮复习(新高考版) 第3部分 高考题型练 不定项选择题专练(四) 速率、平衡(含解析),共6页。试卷主要包含了已知,CO2催化重整CH4的反应,常压下羰基化法精炼镍的原理为等内容,欢迎下载使用。

