2023年甘肃省平凉市中考地理真题(解析版)
展开平凉市2023年初中毕业与高中阶段招生考试
生物学、地理综合试卷
考生注意:本试卷满分为100分,考试时间为90分钟。所有试题均在答题卡上作答,否则无效。
地理部分(50分)
一、选择题:本大题共12小题,每小题2分,共24分。在每小题给出的四个选项中,只有一项是符合题意的。
人类对地球的认识经历了漫长的过程。读“地球基本数据”图,完成下面小题。
1. 地球是一个( )
A. 半径为6371千米的正球体 B. 周长为4万千米的正球体
C. 两极稍鼓,赤道略瘦的不规则球体 D. 两极稍扁,赤道略鼓的不规则球体
2. 从地球仪上看,赤道是( )
A. 东西半球的分界线 B. 地球仪上最长的经线
C. 南北半球的分界线 D. 过南北两极点的线圈
【答案】1. D 2. C
【解析】
【1题详解】
根据所学知识可知,地球是一个两极稍扁,赤道略鼓的不规则球体,不是正球体,D正确,ABC错误。故选D。
【2题详解】
根据所学知识可知,从地球仪上看,赤道是0°纬线,也是南北半球的分界线,C正确;赤道是地球仪上最长的纬线,排除B;东西半球的分界线是由160°E和20°W组成的经线圈,排除A;赤道是东西走向,不经过南北极点,排除D。故选C。
【点睛】地球形状:地球是一个两极略扁、赤道略鼓的不规则球体,人类对地球形状的认识经历了四个阶段:天圆地方→根据太阳、月亮的形状推断地球是个球体→麦哲伦环球航行证明地球是个球体→地球卫星照片证实地球是个球体。
黑龙江省被誉为“冰雪之冠”,北京冬奥会上,中国代表团获得的9枚金牌中有4枚来自该省。图为黑龙江省雪期和雪厚分布示意图,据此,完成下面小题。
3. 黑龙江省发展冰雪运动的有利自然条件有( )
①冬季气温低 ②河流结冰期长 ③雪期长 ④积雪厚⑤黑土广阔
A. ①②③④ B. ②③④⑤ C. ①②④⑤ D. ①③④⑤
4. 雪期是指一年内第一次降雪和最后一次降雪之间的时间,可理解为当地气温持续低于0℃的时间,对黑龙江省雪期的说法正确的是( )
A. 受纬度影响,由南向北雪期变长 B. 受海拔影响,由南向北雪期变短
C. 受降水影响,由南向北雪期变长 D. 受光照影响,由南向北雪期变短
【答案】3. A 4. A
【解析】
【3题详解】
黑龙江地区纬度高,气温低,降雪量大,结冰期长,为冰雪运动提供了优越的地理环境,A正确;冰雪运动与土质没有关系,⑤错误,排除BCD;故选A。
【4题详解】
纬度越高气温越低,受纬度影响,由南向北雪期变长,A正确;省内海拔不呈单一南北变化趋势,雪期变化与海拔关系小,排除B;雪期与降水和光照关系小,主要与热量有关,排除CD;故选A。
【点睛】东北三省的气候特征:东北三省属于温带季风气候,气候冷湿;大部分地区冬季漫长严寒,夏季短促温暖;大兴安岭北部地区长冬无夏,只有南部的辽东半岛冬季较短;东北三省降水集中在夏季,冬季降雪较多,积雪期较长。
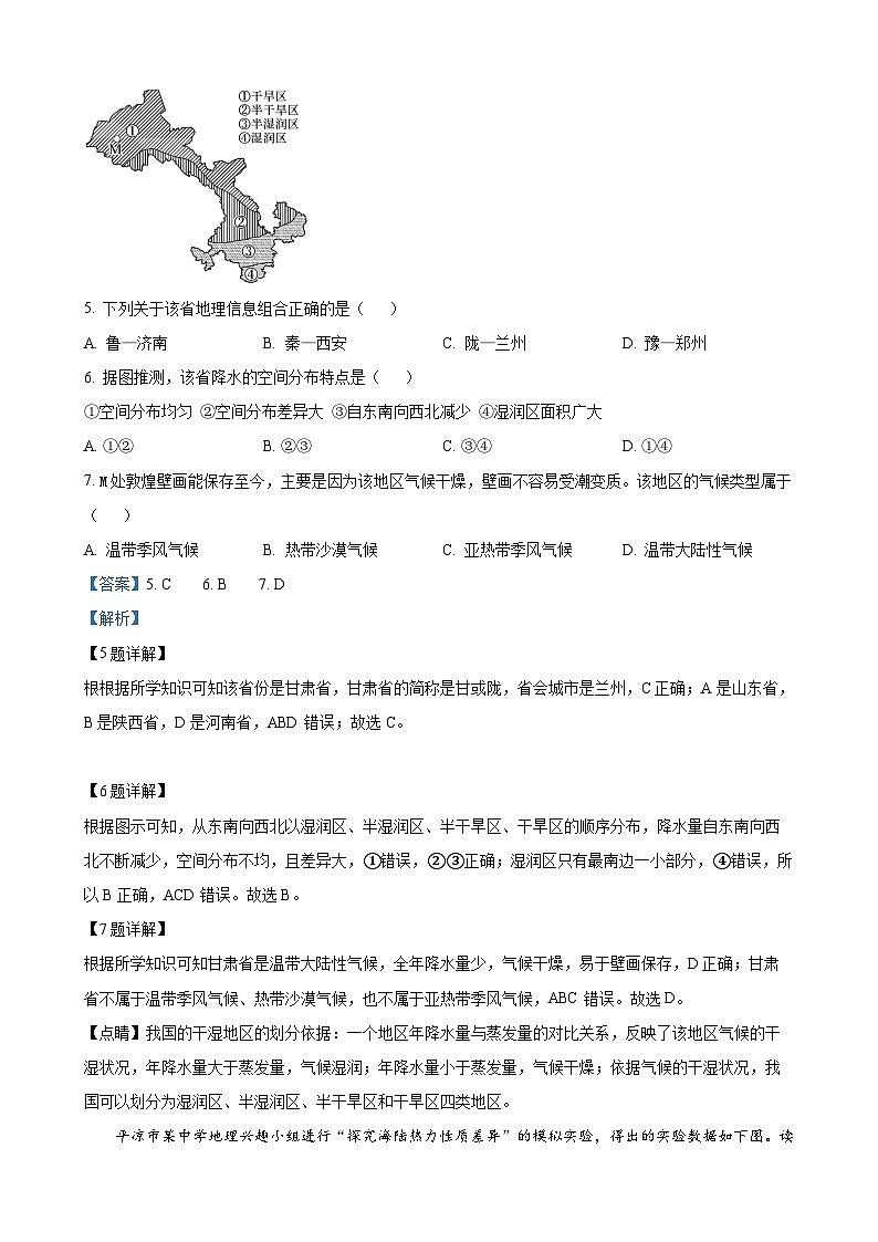
读我国某省级行政区干湿地区分布图,完成下面小题。
5. 下列关于该省地理信息组合正确的是( )
A. 鲁—济南 B. 秦—西安 C. 陇—兰州 D. 豫—郑州
6. 据图推测,该省降水的空间分布特点是( )
①空间分布均匀 ②空间分布差异大 ③自东南向西北减少 ④湿润区面积广大
A. ①② B. ②③ C. ③④ D. ①④
7. M处敦煌壁画能保存至今,主要是因为该地区气候干燥,壁画不容易受潮变质。该地区的气候类型属于( )
A. 温带季风气候 B. 热带沙漠气候 C. 亚热带季风气候 D. 温带大陆性气候
【答案】5. C 6. B 7. D
【解析】
【5题详解】
根根据所学知识可知该省份是甘肃省,甘肃省的简称是甘或陇,省会城市是兰州,C正确;A是山东省,B是陕西省,D是河南省,ABD错误;故选C。
【6题详解】
根据图示可知,从东南向西北以湿润区、半湿润区、半干旱区、干旱区的顺序分布,降水量自东南向西北不断减少,空间分布不均,且差异大,①错误,②③正确;湿润区只有最南边一小部分,④错误,所以B正确,ACD错误。故选B。
【7题详解】
根据所学知识可知甘肃省是温带大陆性气候,全年降水量少,气候干燥,易于壁画保存,D正确;甘肃省不属于温带季风气候、热带沙漠气候,也不属于亚热带季风气候,ABC错误。故选D。
【点睛】我国的干湿地区的划分依据:一个地区年降水量与蒸发量的对比关系,反映了该地区气候的干湿状况,年降水量大于蒸发量,气候湿润;年降水量小于蒸发量,气候干燥;依据气候的干湿状况,我国可以划分为湿润区、半湿润区、半干旱区和干旱区四类地区。
平凉市某中学地理兴趣小组进行“探究海陆热力性质差异”的模拟实验,得出的实验数据如下图。读图完成下面小题。
8. 通过实验数据,可以得出( )
A. 陆地升温快,降温快 B. 海洋升温慢,降温快
C. 陆地昼夜温差小于海洋 D. 海洋昼夜温差大于陆地
9. 该模拟实验结论可以解释生活中的地理现象是( )
A. 一山有四季,十里不同天 B. 新疆的人们夏季“早穿皮袄午穿纱”
C. 内陆地区民居的屋顶比较平缓 D. 黑龙江天寒地冻时,海南已春暖花开
【答案】8. A 9. B
【解析】
【8题详解】
根据示意图可知陆地升温快降温也快,A正确;海洋升温慢,降温也慢,排除B;陆地昼夜温差大于海洋,排除CD;故选A。
【9题详解】
根据所学知识可知新疆地处内陆,陆地升温降温速度快,昼夜温差大,B正确;一山有四季,十里不同天受海拔影响,海拔升高,气温降低。排除A;内陆降水量少,大风较多,坡度不需要很大,排除C;黑龙江纬度高,海南纬度低,所以气候差异大,景色不同,排除D;故选B。
【点睛】影响气候的主要因素:纬度位置、海陆位置、地形是影响气温和降水的主要因素,因此也是影响气候的主要因素。
格陵兰岛是全球第一大岛,该岛冰区面积占全岛面积的85%。1995年之后,我国加入了对格陵兰岛的科考,虽时间较晚,但成果颇丰。读图格陵兰岛简图,完成下面小题。
10. 格陵兰岛气候寒冷,冰盖巨厚,主要原因是( )
A 面积巨大 B. 人类影响小 C. 地处高纬 D. 地势较高
11. 在格陵兰岛上能( )
A. 观赏到成群结对的企鹅 B. 看到极光,无极夜现象
C. 看到冰山与冰川奇景 D. 看到森林广布,草原连片
12. 格陵兰岛上的早期居民是因纽特人,根据环境特点判断他们的传统生活方式是( )
A. 以捕鱼狩猎为生 B. 种植粮食作物 C. 经营海上贸易 D. 放牧牛羊为主
【答案】10. C 11. C 12. A
【解析】
【10题详解】
根据所学知识可知格陵兰岛纬度高气温低,C正确;气温与面积无关,排除A;人类影响对气候冰层的影响小,排除B;岛上地势复杂有平原、山地、丘陵,排除D;故选C。
【11题详解】
根据所学知识可知该岛冰区面积占全岛面积的85%,在格陵兰岛上能看到冰山与冰川的奇景,C正确;企鹅生活在南极,排除A;该地有极昼极夜现象,排除B;纬度高气温低,植被覆盖率低,排除D;故选C。
【12题详解】
根据所学知识可知因纽特人的传统生活方式是以捕鱼、狩猎和采集为主。他们秉承着“尊重自然、适应自然”的原则,依靠当地的自然资源来维持生计,他们善于利用海豹、鲸鱼、鱼类等海洋生物作为食物和衣物,在狩猎方面,他们则善于使用鹰、狗、步枪等武器来狩猎,在采集方面,他们则采集当地的野果、树皮、树脂等植物资源来满足生活所需,A正确;纬度高气温低,不宜种植农作物,排除B;岛上大量冰区,植被覆盖率低,不宜发展畜牧业,排除D;纬度高,结冰期长,不利于航运,排除C;故选A。
【点睛】北极地区的位置:主要位于北极圈(66.5°N)以北,包括北冰洋大部分及其周边的亚、欧、北美三洲的部分地区,北冰洋是世界上纬度最高、跨经度最广的大洋,北冰洋按逆时针方向依次被欧洲、亚洲和北美洲所环绕。
二、综合题:本大题共3小题。共26分。
13. 我国台湾是“祖国东南海上的明珠”。读台湾省示意图,完成下列问题。
(1)台湾岛东临______洋,西隔______海峡与福建省相望;钓鱼岛位于台湾岛的______方向,它是我国固有的领土。
(2)从图中纬度位置来判断,台湾岛的南部属于______带(温度带);受海陆热力性质差异的影响,台湾岛______气候显著。
(3)台湾岛的地形东部为______,西部为______,种植业主要分布在______地区。
(4)台湾省享有热带、亚热带“水果之乡”的美名,驰名中外的有( )
A. 桃、杏 B. 香蕉、菠萝 C. 枣、桂圆 D. 椰子、葡萄
【答案】(1) ①. 太平 ②. 台湾 ③. 东北
(2) ①. 热 ②. 季风
(3) ①. 山地 ②. 平原 ③. 西部
(4)B
【解析】
【分析】本大题以台湾省为材料设置试题,涉及台湾省位置、农业等相关内容,考查学生区域认知的地理素养和对课本知识的掌握。
【小问1详解】
据图可知,台湾省东临太平洋,西隔台湾海峡与福建省相望;钓鱼岛位于台湾省的东北方向。
【小问2详解】
据图中纬线可知,台湾岛南部位于北回归线以南,属于热带;受海陆热力性质差异影响,台湾省的季风气候较为显著。
【小问3详解】
据图可知,台湾省东部为山地,西部为平原;该地区种植业主要分布在地形平坦的西部地区。
【小问4详解】
结合所学知识可知,台湾省盛产热带、亚热带水果,例如香蕉、菠萝、桂圆、椰子等;而题中的桃、杏、枣、葡萄大多种植在纬度更高的温带地区,由此可知B正确,ACD错误。故选B。
14. 南美洲北部的亚马孙平原是世界上最大的平原,这里分布着全球面积最大的热带雨林。热带雨林具有调节全球气候,改善大气等重要作用。但这块雨林正在遭受大肆的砍伐和破坏,保护好这片雨林是全人类共同的责任。图为巴西简图,据此完成下列问题。
(1)热带雨林对地球的生态环境发挥着至关重要的作用。请任意列举两条热带雨林对生态环境的作用。
(2)亚马孙河是世界上水量最大的河流,试请解释其原因。
(3)亚马孙平原人口稀少,主要原因是____________。
(4)你认为怎样才能较好地保护好巴西的热带雨林?请提出自己的看法。
【答案】(1)吸收大量二氧化碳,释放出氧气;对气候有调节作用。
(2)属于热带雨林气候区,全年降水丰富,支流多,河流的流程长。
(3)终年高温多雨,林茂密,动植物种类繁多,林中幽暗潮湿。
(4)增加森林保护执法人员数量;帮助居民放弃伐木产业,转而从事旅游业;划定一定的保护区,禁止进入及开发。
【解析】
【分析】本大题以热带雨林为材料,涉及亚马孙热带雨林作用、河流、人口、保护措施相关知识,考查描述和阐释地理事物的能力,地理综合思维的核心素养。
【小问1详解】
根据所学知识可知作用:热带雨林是各种植物的生长地,为各种动物提供食物和栖息场所;热带雨林是天然的制氧厂,树木在生长的过程中吸收大量二氧化碳,释放出氧气;热带雨林对气候有调节作用,夏季能吸收和散射、反射掉一部分太阳辐射能,减少地面增温,在冬季,热带雨林密集的枝干能减少空气流动,起到保温保湿作用。
【小问2详解】
根据所学知识可知世界上水量最大的河流是亚马孙河,因为亚马孙流域主要是热带雨林气候区,全年降水丰富,支流多,河流的流程长,是世界上水量最大的河流。
【小问3详解】
根据所学知识可知亚马孙平原气候终年高温多雨,为植物生长提供了得天独厚的条件,形成了世界上最大的热带雨林区,这里森林茂密,动植物种类繁多,有“世界动植物王国”之称,林中幽暗潮湿,人烟稀少,通行困难。
【小问4详解】
根据所学知识可知防止亚马逊雨林遭受进一步破坏,主要措施有:增加森林保护执法人员数量;禁止向非法占地者出具森林、土地所有权证书;帮助居民放弃伐木产业,转而从事旅游业;出资雇佣伐木工人来从事森林保护工作;保护当地土著居民的土地权利及财产权,禁止非法使用土著居民的土地及财产鼓励通过副产品获利,而不是通过砍伐森林来获利;划定一定的保护区,禁止进入及开发。
15. 读某地等高线图,完成下列问题。
(1)①②③④线所经过地形为山脊的是______和______(填序号)。
(2)图中两条河流汇合后,自______流向______(填方位)。
(3)甲山峰海拔高度大于______米,小于______米。
【答案】(1) ①. ③ ②. ④
(2) ①. 西南 ②. 东北
(3) ①. 1400 ②. 1600
【解析】
【分析】本大题以等高线图为材料,涉及等高线图的判读、河流流向、海拔高度等相关知识,考查描述和阐释地理事物的能力,地理综合思维的核心素养。
小问1详解】
根据所学知识可知山脊是等高线弯曲处向低处凸出,经过地形为山脊的是③④。
【小问2详解】
根据图示可知两条河流汇合后,自西南流向东北,河流从西南边的高海拔地区流下汇合,所以汇合后自西南流向东北。
【小问3详解】
根据示意图可知等高距为200米,甲山峰在等高线1400之上,却没有到达1600米等高线,所以甲山峰海拔高度大于1400米,小于1600米
2022年甘肃省天水市中考地理真题(解析版): 这是一份2022年甘肃省天水市中考地理真题(解析版),共10页。试卷主要包含了选择题,综合题等内容,欢迎下载使用。
2022年甘肃省金昌市中考地理真题(解析版): 这是一份2022年甘肃省金昌市中考地理真题(解析版),共16页。试卷主要包含了选择题,综合题等内容,欢迎下载使用。
2023年甘肃省陇南市中考地理真题(含解析): 这是一份2023年甘肃省陇南市中考地理真题(含解析),共11页。试卷主要包含了选择题组,解答题等内容,欢迎下载使用。

