浙江省绍兴市第一中学2022-2023学年高一生物下学期期末试题(Word版附解析)
展开绍兴一中2022学年第二学期期末考试
高一生物试卷
一、选择题
1. 下列关于无机盐的说法正确的是( )
A. 细胞中的无机盐主要以化合物形式存在
B. 哺乳动物血钙过高会发生抽搐
C. K+、Na+均参与血浆渗透压的形成
D. 细胞中的无机盐种类丰富且含量高
【答案】C
【解析】
【分析】大多数无机盐以离子状态存在于细胞中,具有多方面的重要作用:
(1)构成生物体的重要成分,如Fe是血红蛋白的主要成分,Mg是叶绿素分子必需的成分;
(2)维持维持细胞和生物体的生命活动,如血液中钙离子含量太低就会出现抽搐现象;
(3)维持细胞和生物体的酸碱平衡。
【详解】A、细胞中的无机盐主要以离子的形式存在,A错误;
B、哺乳动物血钙过低会发生抽搐,B错误;
C、血浆渗透压由无机盐和蛋白质参与形成,其中K+、Na+均参与血浆渗透压的形成,C正确;
D、细胞中的无机盐种类丰富,但因为人体只需要少量的无机盐,因此无机盐含量低,D错误;
故选C。
2. 用水解法研究下列物质,水解产物不全是葡萄糖的是( )
A. 淀粉 B. 蔗糖 C. 纤维素 D. 肝糖原
【答案】B
【解析】
【分析】糖类根据是否能发生水解和水解后产生的单糖数量分为单糖、二糖和多糖,单糖是不能水解的糖,二糖是水解后产生2分子单糖的糖,不同的二糖组成单位不同,由许多单糖结合形成的糖是多糖,多糖的基本单位是葡萄糖。
【详解】A、淀粉的基本单位是葡萄糖,水解后的单糖全是葡萄糖,A错误;
B、蔗糖的是由葡萄糖和果糖脱水缩合而成,其水解产物有葡萄糖和果糖,不全是葡萄糖,B正确;
C、纤维素的基本单位是葡萄糖,水解后的单糖全是葡萄糖,C错误;
D、糖原基本单位是葡萄糖,水解后的单糖全是葡萄糖,D错误。
故选B。
3. 在生物体内作为生命活动的承担者、遗传信息的携带者、主要的能源物质、主要储能物质依次分别为
A. 糖类,脂类、核酸、蛋白质 B. 蛋白质、磷脂、核酸、糖类
C. 蛋白质、糖类、核酸 、脂肪 D. 蛋白质、核酸、糖类、脂肪
【答案】D
【解析】
【详解】生命活动的主要承担者是蛋白质;生物的遗传物质为核酸,遗传信息的携带者是核酸;生命活动的能量主要来自糖类的氧化分解,故主要能源物质是糖类;脂肪是生物体内良好的储能物质;综上所述,符合题意的选项是D。
4. 下列有关人体细胞内物质的叙述正确的是( )
A. RNA 会在叶绿体内合成
B. 抗体都是在核糖体上合成的
C. ATP 都是在线粒体内合成的
D. DNA 都是在细胞核内合成的
【答案】B
【解析】
【分析】1、DNA主要存在于真核细胞的细胞核内,叶绿体和线粒体内也有少量DNA。原核生物没有细胞核,其拟核内含有DNA,也可进行DNA的合成。
2、光合作用的光反应阶段,能产生ATP,场所为叶绿体类囊体薄膜;有氧呼吸和无氧呼吸的第一阶段都能产生ATP,场所为细胞质基质。
【详解】A、人体内无叶绿体,A错误;
B、抗体的化学本质为蛋白质,都是在核糖体上合成的上,B正确;
C、有氧呼吸和无氧呼吸的第一阶段都能产生ATP,场所为细胞质基质,C错误;
D、人体细胞中DNA 除了可以在细胞核内合成,也可以在线粒体内合成,D错误。
故选B。
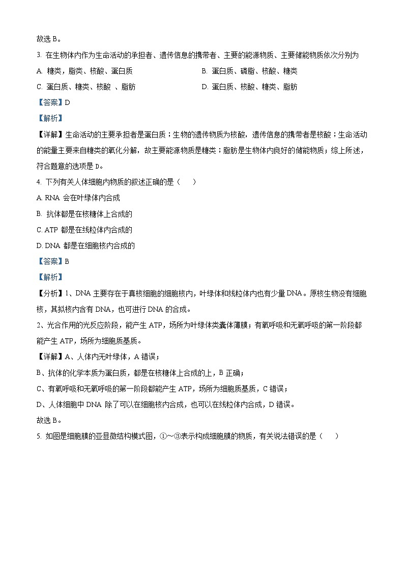
5. 如图是细胞膜的亚显微结构模式图,①~③表示构成细胞膜的物质,有关说法错误的是( )
A. ①的流动性比③大
B. ③构成细胞膜基本骨架
C. 葡萄糖通过细胞膜需要③的协助
D. 细胞识别与②有关
【答案】B
【解析】
【分析】如图是细胞膜的亚显微结构模式图,①为磷脂双分子层,②为糖蛋白,③为蛋白质。
【详解】A、③蛋白质与①磷脂双分子层构成细胞膜的主要成分,具有一定的流动性,磷脂双分子层的流动性比蛋白质的大,A正确;
B、①磷脂双分子层构成细胞膜的基本骨架,B错误;
C、葡萄糖不能通过自由扩散的方式通过细胞膜,所以葡萄糖通过细胞膜需要③蛋白质的协助,C正确;
D、②糖蛋白与细胞表面的识别有关,D正确。
故选B。
6. 质膜具有识别功能而导致异体器官移植手术出现排异反应。这种识别功能依赖于( )
A. 质膜具有选择透过性 B. 质膜具有一定的流动性
C. 质膜具有磷脂 D. 质膜具有糖蛋白
【答案】D
【解析】
【分析】1、细胞膜的组成成分:主要是蛋白质和脂质,其次还有少量糖类,脂质中主要是磷脂,动物细胞膜中的脂质还有胆固醇;细胞膜的功能复杂程度与细胞膜的蛋白质的种类和数量有关,功能越复杂,膜蛋白的种类和数量越多。
2、细胞膜的功能:作为细胞边界,将细胞与外界环境分开,保持细胞内部环境的相对稳定;控制物质进出;进行细胞间的信息传递。
【详解】质膜具有识别功能而导致异体器官移植手术出现排异反应。这种识别功能依赖于质膜具有糖蛋白,糖蛋白具有识别功能,ABC错误,D正确。
故选D。
7. 下列有关细胞器的叙述,错误的是( )
A. 液泡中贮存的营养物质有利于维持细胞内的渗透压
B. 唾液腺细胞中有较多的内质网和高尔基体
C. 洋葱根尖分生区细胞没有大液泡,不能进行水的吸收
D. 肝脏细胞中,核糖体和中心体没有膜结构
【答案】C
【解析】
【分析】根据膜结构,对细胞器进行分类:具有单层膜的细胞器有:内质网、高尔基体、液泡和溶酶体;具有双层膜的细胞器有:叶绿体和线粒体;无膜结构的细胞器有:核糖体和中心体。
分泌蛋白合成与分泌过程:核糖体合成蛋白质→内质网进行粗加工→高尔基体进行再加工→细胞膜,整个过程还需要线粒体提供能量。
【详解】A、单层膜结构的液泡中贮存的营养物质有利于维持细胞内的渗透压,A正确;
B、唾液腺细胞能够分泌唾液淀粉酶(一种分泌蛋白),故细胞中有较多的内质网和高尔基体,B正确;
C、洋葱根尖分生区细胞虽然没有大液泡,不能进行渗透吸水,但是该细胞中含有蛋白质、淀粉、纤维素等物质,可以进行其他方式的吸水,C错误;
D、核糖体和中心体都是没有膜结构的细胞器,均可存在于肝脏细胞中,D正确。
故选C。
8. 下列有关细胞与细胞学说的说法,错误的是( )
A. 细胞学说揭示了一切动植物都是由细胞构成的
B. 原核细胞和真核细胞都有细胞膜、细胞溶胶和核糖体
C. 魏尔肖的观点是对细胞学说的修正和补充
D. 细胞学说能说明生物的定向变异
【答案】D
【解析】
【分析】细胞学说是由德国植物学家施莱登和动物学家施旺提出的,其内容为:①细胞是一个有机体,一切动植物都是由细胞发育而来,并由细胞和细胞的产物所构成。②细胞是一个相对独立的单位,既有它自己的生命,又对与其他细胞共同组成的整体的生命起作用。③新细胞可以从老细胞中产生。
【详解】A、施莱登和施旺提出了细胞学说,该学说揭示了一切动植物都是由细胞构成的,A正确;
B、原核细胞和真核细胞都有细胞膜、细胞溶胶、细胞质和核糖体,B正确;
C、德国科学家魏尔肖对细胞学说的修正和补充观点是“细胞通过分裂产生新细胞”,C正确;
D、生物的变异是不定向的,D错误。
故选D。
9. 食品等保存的方法有很多,其原理不完全相同。下列哪项方法的原理与其他三项不同( )
A. 在地窖中保存蔬菜 B. 鱼肉腌制保存
C. 种子晒干保存 D. 水果低温保存
【答案】B
【解析】
【详解】A、地窖保存是利用低温抑制酶的活性,从而抑制细胞呼吸,A正确;
B、鱼肉腌制是利用高渗环境让微生物失水死亡,即盐的杀菌作用,B错误;
C、种子晒干是降低自由水的含量,抑制细胞呼吸,C正确;
D、水果低温保存也是为了抑制呼吸作用,D正确。
故选B。
10. 在动物细胞的一个细胞周期中不可能发生的是( )
A. 蛋白质的合成 B. 中心粒的复制 C. 细胞板的形成 D. 核仁和核膜解体
【答案】C
【解析】
【分析】有丝分裂不同时期的特点:间期,进行DNA的复制和有关蛋白质的合成;前期,核膜,核仁消失,出现纺锤体和染色体;中期,染色体形态固定,数目清晰;后期,着丝点分裂,姐妹染色单体分开成为染色体病均匀的移向两级;末期,核膜核仁重建,纺锤体和染色体消失。
【详解】A、蛋白质的合成 可以在间期,A正确;
B、中心粒的复制在间期发生,B正确;
C、细胞板形成是植物细胞有丝分裂末期的特征,动物细胞分裂过程中不会发生,C错误;
D、核仁和核膜解体发生在有丝分裂前期,D正确。
故选C。
【点睛】
11. 有些细菌可向环境中分泌青霉素酶,因而具有抗青霉素的能力。下列说法错误的是( )
A. 青霉素酶是在核糖体上合成的
B. 青霉素酶需经过内质网、高尔基体加工分泌到细胞外
C. 青霉素酶合成过程需要ATP直接提供能量
D. 青霉素酶合成原料是氨基酸,模板是mRNA
【答案】B
【解析】
【分析】蛋白质经过翻译过程合成,合成场所在核糖体,氨基酸之间通过脱水缩合反应形成蛋白质。翻译过程需要需要模板、原料、能量、酶等条件,mRNA作为模板,氨基酸为原料,ATP提供能量。tRNA负责转运氨基酸,mRNA上的密码子和tRNA上的反密码子之间遵循碱基互补配对原则。
【详解】A、青霉素酶的化学本质是蛋白质,蛋白质合成过程也就是翻译过程,翻译场所在核糖体,A正确;
B、细菌属于原核生物,只有核糖体一种细胞器,青霉素酶分泌到细胞外不经过内质网、高尔基体加工,B错误;
C、ATP是直接能源物质,翻译需要的能量由ATP直接提供,C正确;
D、需要模板、原料、能量、酶等条件,模板是mRNA,原料是氨基酸,D正确。
故选B。
12. 下列有关酶和ATP 的叙述,正确的是( )
A. 线粒体中ATP 的形成过程一般伴随着其他物质的放能反应
B. 酶通过提高化学反应的活化能加快生化反应速率
C. 低温处理胰蛋白酶不影响它的活性和酶促反应速率
D. ATP 含有一个高能磷酸键
【答案】A
【解析】
【分析】细胞内的放能反应一般与ATP合成相偶联,吸能反应一般与ATP水解相偶联,能量通过ATP在吸能反应和放能反应间循环流通。
【详解】A、线粒体中有氧呼吸可产生大量的ATP,ATP的形成过程一般伴随着其他物质的放能反应,A正确;
B、酶通过降低化学反应的活化能加快生化反应速率,B错误;
C、低温处理胰蛋白酶会降低它的活性,从而使酶促反应速率降低,C错误;
D、ATP含有2个高能磷酸键,D错误。
故选A。
13. 如图中曲线a、b表示物质跨膜运输的两种方式,下列表述正确的是( )
A. 甘油通过方式b运输
B. 与方式a有关的载体蛋白覆盖于细胞膜表面
C. 方式b的最大转运速率与载体蛋白数量有关
D. 方式a和b都需要消耗能量
【答案】C
【解析】
【分析】分析曲线图:方式a只与浓度有关,且与浓度呈正相关,属于自由扩散;方式b除了与浓度相关外,还与载体数量有关,属于协助扩散或主动运输;抑制细胞呼吸会影响能量的供应,可能会影响方式b,但不影响方式a。
【详解】A、甘油的跨膜运输方式为自由扩散,即图示方式a,A错误;
B、方式a为自由扩散,不需要载体蛋白,B错误;
C、方式b表示协助扩散或主动运输,其最大运输速率与载体蛋白数量有关,C正确;
D、方式a为自由扩散,不需要消耗能量;方式b为协助扩散或主动运输,不一定需要消耗能量,D错误。
故选C。
【点睛】解答本题的关键是掌握物质跨膜运输的相关知识点,了解不同方式需要满足的条件,进而根据被转运分子的浓度和曲线走势判断两条曲线可能代表的方式。
14. 如图所示为某绿色植物细胞内部分物质的代谢过程,下列相关叙述中正确的是( )
A. 1 分子丙酮酸经过(二)(三)两阶段可产生12 分子水
B. 图解中(一)(二)两阶段产生[H]的场所都是线粒体基质
C. 图解中(三)阶段产生的水中的氢最终都来自葡萄糖
D. 图解中的①②两物质依次是H2O 和O2
【答案】D
【解析】
【分析】分析题图可知,(一)是有氧呼吸的第一阶段,发生的场所是细胞质基质,(二)是有氧呼吸的第二阶段,发生的场所是线粒体基质,(三)是有氧呼吸的第三阶段,发生的场所是线粒体内膜,①是反应物水,②是反应物氧气。
【详解】A、一分子葡萄糖在呼吸的第一阶段形成两分子丙酮酸,最后经过呼吸的第二、三阶段产生12分子水,所以1分子丙酮酸经过(二)(三)两阶段可产生6分子水,A错误;
B、(一)产生还原氢的场所是细胞质基质,B错误;
C、(三)阶段产生的水中的氢来自葡萄糖和①反应物水,C错误;
D、分析题图可知①与丙酮酸参与第二阶段的反应,①是水,②与还原氢结合生成水,②为氧气,D正确。
故选D。
15. 下列关于细胞生命历程的说法,正确的是( )
A. 细胞衰老过程中,有些酶活性降低,细胞内水分减少,细胞核体积减小,细胞代谢减弱
B. 分化过程中细胞的数量和种类都增加,但是遗传物质没有发生改变
C. 已经有科学家用胚胎干细胞成功诱导得到大脑,利用的原理是细胞的全能性
D. 细胞凋亡是一种严格受基因调控的死亡,属于正常的生理性变化
【答案】D
【解析】
【分析】1、细胞分化是指在个体发育中,由一个或一种细胞增殖产生的后代,在形态,结构和生理功能上发生稳定性差异的过程。细胞分化的实质:基因的选择性表达。
2、衰老细胞的特征:(1)细胞内水分减少,细胞萎缩,体积变小,但细胞核体积增大,染色质固缩,染色加深;(2)细胞膜通透性功能改变,物质运输功能降低;(3)细胞色素随着细胞衰老逐渐累积;(4)有些酶的活性降低;(5)呼吸速度减慢,新陈代谢减慢。
【详解】A、细胞衰老时细胞内水分减少,细胞核体积增大,A错误;
B、细胞分化不会导致DNA改变,但基因的选择性表达导致蛋白质种类发生变化,分化的结果是细胞的种类增加,但细胞分化不会导致细胞数量增加,B错误;
C、已经有科学家用胚胎干细胞成功诱导得到大脑,大脑是器官,不是个体,所以该过程不能体现细胞的全能性,只是利用了细胞增殖和分化的原理,C错误;
D、细胞凋亡是基因决定的细胞死亡过程,属于正常的生理性变化,D正确。
故选D。
16. 身体不透明的纯合子金鱼和身体透明的纯合子金鱼交配,子一代全为半透明金鱼。这种现象在遗传学上称为( )
A. 完全显性 B. 不完全显性 C. 共显性 D. 性状分离
【答案】B
【解析】
【分析】有一对相对性状差别的两个纯合亲本杂交,其F1表现出与显性亲本完全一样的显性性状,这种显性表现称为完全显性。具有相对性状的纯合亲本杂交后,F1显现中间类型的现象,这种显性表现称为不完全显性。
【详解】如果身体不透明的纯合子金鱼和身体透明的纯合子金鱼交配,子一代全为不透明或透明,则为完全显性;如果一代全为半透明金鱼则为不完全显性,ACD错误,B正确。
故选B。
17. 某同学利用下图装置做遗传定律的模拟实验:从甲、乙两个容器中随机各抽出一个小球,记录组合情况。下列关于该实验的叙述错误的是( )
A. 每次抽取之后需要将抽取的小球放回桶中并摇匀
B. 甲、乙小桶可分别代表雌雄生殖器官
C. 该实验可用来模拟减数分裂过程中非同源染色体上非等位基因的自由组合
D. 重复多次实验后,统计结果是AB、Ab、aB、ab 的比值接近1∶1∶1∶1
【答案】B
【解析】
【分析】分析题图:图中涉及两对等位基因,模拟的是减数分裂过程中非同源染色体上非等位基因的自由组合。
【详解】A、记录组合情况后应将小球放回答器,再重复实验,保证实验的准确性,A正确;
B、甲、乙两个容器分别代表某动物减数分裂过程中的两对同源染色体,不能代表某动物的雌、雄生殖器官,B错误;
C、实验模拟的是减数分裂过程中同源染色体上等位基因分离,非同源染色体上非等位基因的自由组合,C正确;
D、重复多次实验后,统计结果是AB、Ab、aB、ab 的比值接近1∶1∶1∶1,D正确;
故选B。
18. 某植物子叶的黄色(Y)对绿色(y)为显性,圆粒种子(R)对皱粒种子(r)为显性。某人用该植物黄色圆粒和绿色圆粒作亲本进行杂交,发现后代(F1)出现4种类型,其比例分别为:黄色圆粒:绿色圆粒:黄色皱粒:绿色皱粒=3:3:1:1。让F1中黄色圆粒植株相互授粉,F2的表现型及其性状分离比是( )
A. 24:8:3:1 B. 25:5:5:1 C. 15:5:3:1 D. 9:3:3:1
【答案】A
【解析】
【分析】利用“拆分法”解决自由组合计算问题思路:将多对等位基因的自由组合分解为若干分离定律分别分析,再运用乘法原理进行组合。
【详解】ABCD、F1中黄色:绿色=1:1,圆粒:皱粒=3:1,可知亲本的基因型是YyRr和yyRr,则F1中黄色圆粒的基因型是1/3YyRR、2/3YyRr,让F1中黄色圆粒植株相互授粉,可以用配子法,其产生的配子是1/3YR、1/6Yr、1/3yR、1/6yr,用棋盘法计算后可知黄色圆粒:绿色圆粒:黄色皱粒:绿色皱粒=24:8:3:1,BCD不符合题意,A符合题意。
故选A。
19. 在减数分裂过程中,由于偶然因素,果蝇(体细胞中具有8条染色体)的一对性染色体没有分开,由此产生的不正常卵细胞中染色体的数目为( )
A. 3+XY B. 3+X或3+Y C. 3或3+XY D. 3或3+XX
【答案】D
【解析】
【分析】在减数分裂过程中,在减数第一分裂后期同源染色体分离,配子中染色体数目减半,只含一条性染色体。根据题意分析可知:雌果蝇的一对性染色体没有分开,则减数分裂后产生的卵细胞中可能没有性染色体或含有两条性染色体X。
【详解】由“果蝇的一对性染色体没有分开"可知,该果蝇减数第一次分裂产生的次级卵母细胞的染色体组成是3+XX或3;若次级卵母细胞的染色体组成是3+XX,则卵细胞的染色体组成是3+XX;若次级卵母细胞的染色体组成是3,则卵细胞的染色体组成是3。
故选D。
20. 下列关于DNA 分子双螺旋结构主要特点的叙述中,错误的是( )
A. 两条链是按反向平行方式盘旋成双螺旋结构的
B. 双链中的碱基和碱基之间靠氢键相连
C. 腺嘌呤和尿嘧啶、鸟嘌呤和胞嘧啶配对排列在内侧
D. 脱氧核糖和磷酸基团是交替连接、排列在外侧的
【答案】C
【解析】
【分析】DNA分子的基本组成单位是脱氧核苷酸,脱氧核苷酸由磷酸二酯键连接形成脱氧核苷酸链,DNA分子一般是由2条反向平行的脱氧核苷酸链组成的规则的双螺旋结构,脱氧核糖和磷酸交替连接排列在外侧,构成基本骨架,碱基排列在内侧,两条链上的碱基由氢键连接形成碱基对,且遵循A与T配对、G与C配对的碱基互补配对原则;DNA分子千变万化的碱基对的排列顺序使DNA分子具有多样性。
【详解】A、组成DNA的两条链是按反向平行方式盘旋成双螺旋结构的,A正确;
B、DNA 分子的碱基排列在内侧,双链中的碱基和碱基之间靠氢键相连,B正确;
C、DNA分子中不含尿嘧啶,DNA分子中A与T配对、G与C配对,C错误;
D、DNA分子中脱氧核糖和磷酸交替连接排列在外侧,构成基本骨架,D正确。
故选C。
21. 下列关于“DNA是遗传物质的直接证据”实验的叙述,错误的是( )
A. 在“肺炎双球菌离体转化实验”中,S型菌的DNA纯度越高,转化效率越高
B. 在“肺炎双球菌活体转化实验”中,S型菌的转化因子进入R型菌体内,能引起R型菌稳定的遗传变异
C. 在“噬菌体侵染细菌的实验”32P标记噬菌体组中,搅拌时间长短不会对实验结果造成影响
D. 以上三个实验设计的关键思路都是把DNA和蛋白质分开研究
【答案】D
【解析】
【分析】1、肺炎双球菌转化实验包括格里菲思体内转化实验和艾弗里体外转化实验,其中格里菲思体内转化实验证明S型细菌中存在某种“转化因子”,能将R型细菌转化为S型细菌;艾弗里体外转化实验证明DNA是遗传物质。
2、T2噬菌体侵染细菌的实验步骤:分别用35S或32P标记噬菌体→噬菌体与大肠杆菌混合培养→噬菌体侵染未被标记的细菌→在搅拌器中搅拌,然后离心,检测上清液和沉淀物中的放射性物质。
【详解】艾弗里在“肺炎双球菌离体转化实验”中,证明DNA不仅可以引起细菌转化,而且S型菌的纯度越高,转化效率就越高,A正确;在“肺炎双球菌活体转化实验”中,S型菌的转化因子进入R型菌体内,能引起R型菌稳定的遗传变异,属于基因重组,B正确;在“噬菌体侵染细菌的实验”32P标记噬菌体组中,搅拌时间长短不会对实验结果造成影响,但保温时间过长或过短对实验结果有影响,C正确;只有在“肺炎双球菌离体转化实验”中和在“噬菌体侵染细菌的实验”中,实验设计的关键思路都是把DNA和蛋白质分开研究,D错误。
故选D。
【点睛】本题考查人们对遗传物质的探索历程,对于此类试题,需要考生注意的细节较多,如实验的原理、实验采用的方法、实验现象及结论等,需要考生在平时的学习过程中注意积累。
22. 下列关于中心法则的叙述,正确的是( )
A. ⑤过程需要逆转录酶的调节
B. ②过程主要发生在细胞核中,产生的RNA 都可作为蛋白质合成的模板
C. 劳氏肉瘤病毒在宿主细胞中生存能够体现①~⑤过程
D. ①~⑤过程均发生碱基互补配对,但是①与其他过程的配对方式不完全相同
【答案】D
【解析】
【分析】据图分析可知,①过程是DNA复制,②过程是转录,③过程是翻译,④过程是RNA复制,⑤过程是逆转录。
【详解】A、酶的作用是催化,故⑤逆转录的过程需要逆转录酶的催化才能进行,A错误;
B、②过程是转录,转录可以产生三种RNA,有mRNA、tRNA和rRNA,只有mRNA可作为蛋白质合成的模板,B错误;
C、劳氏肉瘤病毒是逆转录病毒,遗传物质是RNA,在宿主细胞中生存并不能体现发生①过程,C错误;
D、①-⑤过程均发生碱基互补配对,但是①与其他过程的配对方式不同,D正确。
故选D。
23. 由于种种原因,某生物体内某条染色体上多了几个或少了几个基因,这种变化属于( )
A. 基因突变
B. 染色体数目变异
C. 染色体结构变异
D. 染色单体间的交叉互换
【答案】C
【解析】
【分析】染色体是基因的载体,染色体上基因数量的增减是由于染色体上多了或少了部分片段。基因突变和基因重组不会导致基因数量改变。
【详解】A、基因内部结构的改变即基因突变,基因突变后基因的数目不变,A错误;
B、染色体数目的变异会导致细胞中该染色体上的所有基因增多或减少,但一条染色体上的基因不会增加或减少,B错误;
C、染色体结构变异中片段的增添会导致该染色体上多几个基因,片段的缺失会导致该染色体上少几个基因,C正确;
D、姐妹染色单体的交叉互换只会导致两条染色单体之间交换基因,不会改变基因的数目,D错误。
故选C。
24. 某种动物的毛色受一对等位基因A和a的控制,A控制黄色色素相关酶的合成,a控制黑色色素相关酶的合成。纯合黄色个体与纯合黑色个体杂交,子一代却表现为介于黄色和黑色之间的不同毛色。研究发现,在A基因中有一段碱基序列可发生甲基化修饰。未甲基化时,A基因正常表达,表现为黄色;甲基化后,A基因的表达就受到抑制。环境差异会导致甲基化程度不同,甲基化程度越高,体色就越深。下列相关说法错误的是( )
A. 上述实例说明基因可以通过控制酶的合成进而控制生物的性状
B. 上述实例说明甲基化程度越高,A基因的表达受到的抑制越明显
C. 上述实例说明A基因中的甲基化修饰会使A基因突变为a基因
D. 上述实例说明甲基化修饰可使基因型相同的个体表现不同的性状
【答案】C
【解析】
【分析】生物的性状由基因决定,还受环境条件的影响,是生物的基因和环境共同作用的结果,即表现型=基因型+环境条件。当基因型为Aa的小鼠的A基因没有甲基化时小鼠的体色为黄色,当这些位点甲基化后,基因的表达受到抑制,且程度越高,抑制越明显,小鼠的体色随着甲基化数目的增多由黄色到黑色过渡。
【详解】A、分析题干信息:A控制黄色色素相关酶的合成,a控制黑色色素相关酶的合成,故上述实例说明基因可以通过控制酶的合成进而控制生物的性状,A正确;
B、上述实例说明环境差异会导致甲基化程度不同,甲基化程度越高,A基因的表达受到的抑制越明显,B正确;
C、上述实例说明A基因中的甲基化修饰并未改变基因中碱基的排列顺序,故不会使A基因突变为a基因,C错误;
D、上述实例说明环境差异会导致甲基化程度不同,甲基化程度不同,个体性状不同,故推断甲基化修饰可使基因型相同的个体表现不同的性状,D正确。
故选C。
【点睛】
25. 下列有关生物变异和进化的叙述,正确的是( )
A. 一般情况下,自交不改变种群的基因频率且遵循遗传平衡定律
B. 自然选择获得的性状不一定通过遗传进行积累
C. 用二倍体西瓜给四倍体西瓜授粉,四倍体植株上会结出三倍体无籽西瓜
D. 害虫在接触到农药后,会产生抗药性的变异,并随着同种农药的使用,抗药基因的频率会越来越大
【答案】B
【解析】
【分析】无子西瓜的培育的具体方法:
(1)用秋水仙素处理幼苗期的普通二倍体西瓜,得到四倍体西瓜。
(2)用四倍体西瓜作母本,用二倍体西瓜作父本,杂交,得到含有三个染色体组的西瓜种子。
(3)种植三倍体西瓜的种子,这样的三倍体西瓜是开花后是不会立即结果的,还需要授给普通二倍体西瓜的成熟花粉,以刺激三倍体西瓜的子房发育成为果实,这样就会得到三倍体西瓜。
【详解】A、一般情况下,若每种基因型的个体存活率相同,每种配子的存活率也相同,则种群自交能改变种群的基因型频率,但不能改变基因频率,但却不遵循遗传平衡定律,遵循遗传平衡定律的前提条件是种群中个体自由交配,A错误;
B、自然选择获得的性状有可能是体细胞突变性状,因此不一定能通过遗传进行积累,B正确;
C、用二倍体西瓜给四倍体西瓜授粉,则四倍体植株上会结出含三倍体西瓜种子的有籽西瓜,该三倍体西瓜种子种下后才能结出三倍体无子西瓜,C错误;
D、害虫的抗药性是在使用农药之前产生的,农药只能对害虫的抗药性进行选择,D错误。
故选B。
26. 新物种形成的标志是( )
A. 具有新的生理功能
B. 出现新的形态结构
C. 出现地理隔离
D. 形成生殖隔离
【答案】D
【解析】
【分析】本题是对新物种形成标志的考查,新物种形成的标志是产生生殖隔离。
【详解】A、具有新的生理功能不是新物种形成的标志,A错误;
B、出现新的形态结构不是新物种形成的标志,B错误;
C、地理隔离经过长期自然选择可能导致新物种形成,但不是新物种形成的标志,C错误;
D、生殖隔离是新物种形成的标志,D正确。
故选D。
27. 下列关于人类遗传病的叙述,正确的是( )
A. 采取遗传咨询、产前诊断等措施可防止有缺陷的胎儿出生
B. 通过遗传咨询可了解遗传病的遗传方式并计算其在人群中的发病率
C. 调查发病率应对多个患者家系进行调查,以获得足够大的群体调查数据
D. 不携带遗传病致病基因的人就不会患遗传病
【答案】A
【解析】
【分析】1、遗传病的监测和预防:
(1)产前诊断:胎儿出生前,医生用专门的检测手段确定胎儿是否患某种遗传病或先天性疾病,产前诊断可以大大降低病儿的出生率。
(2)遗传咨询:在一定的程度上能够有效的预防遗传病的产生和发展。
(3)禁止近亲婚配:降低隐性遗传病的发病率。
2、调查人类遗传病时,最好选取群体中发病率相对较高的单基因遗传病,如色盲、白化病等;若调查的是遗传病的发病率,则应在群体中抽样调查,选取的样本要足够的多,且要随机取样;若调查的是遗传病的遗传方式,则应以患者家庭为单位进行调查,然后画出系谱图,再判断遗传方式。
【详解】A、采取遗传咨询、产前诊断、禁止近亲结婚等措施可对遗传病进行检测和预防,防止有缺陷的胎儿出生,A正确;
B、通过遗传咨询可了解遗传病的遗传方式,但计算其在人群中的发病率是在足够大的群体中随机调查,B错误;
C、调查遗传病的发病率,应在足够大的人群中随机抽样调查;调查遗传病的遗传方式,应对多个患者家系进行调查,C错误;
D、不携带遗传病致病基因的人也可能会患遗传病,如染色体异常遗传病,D错误。
故选A。
28. 下列有关生物多样性和生物进化的叙述中,错误的是( )
A. 无论是自然选择还是人工选择作用,都能使种群基因频率发生定向改变
B. 虽然亚洲与澳洲之间存在地理隔离,但两洲人之间并没有生殖隔离
C. 某物种仅存一个种群,该种群中每个个体均含有这个物种的全部基因
D. 生物多样性包括遗传多样性、物种多样性和生态系统多样性
【答案】C
【解析】
【分析】种群是生物进化的基本单位,生物进化的实质是种群基因频率的改变。突变和基因重组、自然选择及隔离是物种形成过程的三个基本环节,通过它们的综合作用,种群产生分化,最终导致新物种形成。在这个过程中,突变和基因重组产生生物进化的原材料,自然选择使种群的基因频率定向改变并决定生物进化的方向,隔离是新物种形成的必要条件。
【详解】A、自然选择使种群朝着适应环境的方向进化,种群基因频率发生定向改变,人工选择是按照人们的意愿进行的,也能实现种群基因频率发生定向改变,A正确;
B、亚洲与澳洲存在地理隔离,但两洲人之间并没有生殖隔离,可以婚配产生可育后代,B正确;
C、物种仅存一个种群,该种群含有这个物种的全部基因,但每个个体不一定含有该物种的全部基因,C错误;
D、生物多样性是指在一定时间和一定地区所有生物(动物、植物、微生物)物种及其遗传变异和生态系统的复杂性总称,包括遗传多样性、物种多样性和生态系统多样性,D正确。
故选C。
29. 下图为甲、乙两种单基因遗传病的遗传家系图,其中一种遗传病为伴性遗传,人群中乙病的发病率为1/256。下列叙述不正确的是( )
A. 甲病是伴X染色体显性遗传病
B. 若Ⅲ-1,与某正常男性结婚,所生正常孩子的概率为25/51
C. 若Ⅲ-3和Ⅲ4再生一个孩子,同时患两种病的概率为1/17
D. Ⅱ-3和Ⅲ-6的基因型相同
【答案】C
【解析】
【分析】1、根据Ⅱ2和Ⅱ3不患乙病,但Ⅲ3为患乙病的女性可知,乙病为常染色体隐性遗传病,设相关的基因为A/a,根据其中一种遗传病为伴性遗传可知,甲病为伴性遗传病,图中存在甲病女患者,故为伴X遗传病,又因为Ⅲ3患甲病,而Ⅳ1正常,故可以确定甲病不属于伴X隐性遗传,应为伴X显性遗传病,设相关的基因为B/b。
2、根据人群中乙病的发病率为1/256,可知a基因频率为1/16,A基因频率为15/16,则AA=15/16×15/16=225/256,Aa=2×15/16×1/16=30/256。
【详解】A、根据分析可知,图中甲病为伴X染色体显性遗传,而乙病为常染色体隐性遗传,A正确;
B、Ⅱ-2和Ⅱ-3的基因型分别为AaXBY、AaXbXb,则Ⅲ-1为1/3AAXBXb或2/3AaXBXb,正常男性关于乙病的基因型为AA或Aa,甲病的基因型为XbY,根据上述分析可知,其中Aa的概率为30/256÷(30/256+225/256)=2/17,二者婚配的后代孩子患乙病的概率为2/3×2/17×1/4=1/51,甲病正常的概率为1/2,所生正常孩子的概率为1/2×(1-1/51)=25/51,B正确;
C、Ⅲ-3的基因型为aaXBXb,Ⅲ-4甲病的基因型为XbY,乙病相关的基因型为Aa的概率为2/17,AA的概率为1-2/17=15/17,后代患乙病的概率为2/17×1/2=1/17,患甲病的概率为1/2,因此二者再生一个孩子同时患两种病的概率为1/2×1/17=1/34,C错误。
D、Ⅲ-3患甲病和乙病,基因型为aaXBXb,Ⅱ-3的基因型为AaXbXb,Ⅱ-4患乙病,其基因型为aaXbY,则Ⅲ-6为AaXbXb,Ⅱ-3和Ⅲ-6的基因型相同,D正确;
故选C。
【点睛】
30. 假设A、b 代表玉米的优良基因,这两种基因是自由组合的。现有AABB、aabb 两个品种,为培育出优良品种AAbb,可采用的方法如下图所示。下列有关此图的分析,正确的是( )
A. 由品种AABB 和aabb 经过①②③过程培育出新品种的育种方式是杂交育种,育种原理是基因重组
B. 过程⑤常采用花药离体培养方法得到Ab 个体,⑥过程需要用到的物质是秋水仙素,该物质的作用机理是促进纺锤体的形成
C. 过程⑦的育种方式是诱变育种,育种时所需处理的种子可以是休眠的种子
D. 与过程⑦比较,过程④明显优势是能缩短育种年限
【答案】A
【解析】
【分析】根据题意和图示分析可知:①②③为杂交育种,①⑤⑥为单倍体育种,⑦是诱变育种,④是基因工程育种。
【详解】A、由品种AABB、aabb经过①、②、③过程培育出新品种AAbb的育种方式称为杂交育种,可将不同个体的优良性状集中到同一个体中,杂交育种的原理是基因重组,A正确;
B、秋水仙素的作用机理是抑制纺锤体的形成,B错误;
C、诱变育种时所需处理的种子应当是萌发的(而非休眠的)种子,原因是萌发的种子中细胞分裂旺盛,更容易发生基因突变,C错误;
D、①②③为杂交育种,①⑤⑥为单倍体育种,⑦是诱变育种,④是基因工程育种,与杂交育种相比,单倍体育种明显优势是能缩短育种年限,D错误。
故选A。
二、非选择题
31. 图1 为番茄叶肉细胞中某种膜结构以及发生的部分生化反应示意图。图2 为在充满N2与CO2的密闭容器中,用水培法栽培番茄(CO2充足),测得图1 中膜上O2生成速率的变化曲线。
(1)图1 所示生物膜名称是________,A 侧浓稠的液体称为__________________,在有光照条件下膜A 侧的H+浓度________(选填:“高于”、“等于”、“低于”)膜B 侧。水在光下裂解的产物除了图1 中所示外,还有________。在该膜上光能转变成的化学能贮存在ATP 和________中。
(2)图2 中,9~10 h 间膜上生成O2的速率迅速下降,推测最可能发生的环境因素变化是________。9~10 h 间三碳酸的合成速率变化是________(选填:“加快”、“不变”、“减慢”)。10 h 后容器内的O2含量将________(选填:“增加”、“不变”、“减少”)。
(3)用__________(填试剂名称)可提取光合色素;用________法分离色素时,注意滤纸上的滤液细线要高于__________。
【答案】(1) ①. 类囊体膜 ②. 叶绿体基质 ③. 低于 ④. 电子(e-) ⑤. NADPH
(2) ①. 光强度变为0 ②. 减慢 ③. 减少
(3) ①. 95%的酒精(95%的乙醇、无水乙醇) ②. 纸层析法(或层析法) ③. 层析液
【解析】
【分析】据图分析:图1表示叶绿体类囊体薄膜,A侧为类囊体外侧,B侧为类囊体腔,图中表示光反应阶段发生的水的光解和ATP的合成。
图2是在充满N2和CO2的密闭容器中,用水培法栽培番茄,测得系统的呼吸速率和光合速率变化曲线如图。光合速率:0~2h,光合速率上升;2~8h,光合速率保持相对稳定;8~10h,光合速率急剧下降。
【小问1详解】
图中表示光反应阶段发生的水的光解和ATP的合成,光反应阶段是在类囊体薄膜上进行的,故图1 所示生物膜名称是类囊体膜。
A侧为类囊体外侧的叶绿体基质,有光照条件下膜水在类囊体腔的B侧发生水的光解生成较多的氢离子,使得A侧H+浓度低于B侧。
水在光下裂解的产物有H+、氧气、电子(e-)。 在类囊体膜上光能转变成的化学能贮存在ATP和NADPH。
【小问2详解】
图2中,9-10h间,类囊体膜生成O2的速率迅速下降,且将低到0,说明光反应停止,可能发生变化的环境因素是光照减弱直至停止。
9~10h间ATP和NADPH生成减少,三碳化合物的还原减少,三碳酸的合成速率减慢。
10h时氧气生成速率为0,说明光照彻底停止,番茄只能进行呼吸作用消耗氧气,10 h 后容器内的O2含量将减少。
【小问3详解】
提取色素的原理是色素能溶解在酒精或丙酮等有机溶剂中,所以可用无水乙醇等提取色素。分离色素的原理是各色素随层析液在滤纸上扩散速度不同,从而分离色素。溶解度大,扩散速度快;溶解度小,扩散速度慢,故可用纸层析法分离色素。采用纸层析法分离色素时,注意滤纸上的滤液细线要高于层析液液面,防止色素溶解在层析液中,导致实验失败。
32. 图甲、图乙分别为某种高等动物细胞分裂过程中的坐标图和细胞图,请据图回答下列问题:
(1)图甲中的曲线可表示①核DNA 含量、②为________数目变化;a 阶段为________分裂过程;b 阶段为________分裂过程;图甲中BC 段形成的原因是___________,NO'段形成的原因是__________。
(2)图乙中D 细胞处于____________期,此时期细胞中染色体与核DNA 含量之比为_________,此时期细胞中染色体组为________个。
(3)图乙中除细胞B 外,还有细胞_________(填字母)具有同源染色体,图乙四个细胞中处于减数分裂的细胞是_________(填字母)。
【答案】(1) ①. 染色体 ②. 有丝 ③. 减数 ④. DNA复制(或染色体复制) ⑤. 着丝粒分裂
(2) ①. 减数第二次分裂后(或后期II) ②. 1:1 ③. 2
(3) ①. A、C ②. B、D
【解析】
【分析】根据题意和图示分析可知:
甲图中:a和b依次表示有丝分裂和减数分裂过程中DNA含量变化;LM表示受精作用;c表示受精作用和有丝分裂过程中染色体数目变化。
乙图中:A细胞含有同源染色体,且着丝粒分裂,处于有丝分裂后期;B细胞含有同源染色体,且同源染色体成对地排列在赤道板上,处于减数第一次分裂中期;C细胞含有同源染色体,且着丝粒都排列在赤道板上,处于有丝分裂中期;D细胞不含同源染色体,处于减数第二次分裂后期。
【小问1详解】
图甲中的曲线可表示①核DNA含量(间期加倍)、②为染色体数目变化(间期不变);a阶段为有丝分裂过程(核DNA含量最终不变),b阶段为减数分裂过程(核DNA数目最终减半)。图甲中BC 段核DNA数目加倍,形成的原因是DNA复制(或染色体复制),NO'段染色体数目加倍,形成的原因是着丝粒分裂。
【小问2详解】
图乙中D细胞不含同源染色体,且着丝粒已分裂,处于减数第二次分裂后期。此时期细胞中染色体与DNA含量之比为1:1,由图可知,此时期细胞中含有2个染色体组。
【小问3详解】
乙图中A细胞含有同源染色体,且着丝粒分裂,处于有丝分裂后期;B细胞含有同源染色体,且同源染色体成对地排列在赤道板上,处于减数第一次分裂中期;C细胞含有同源染色体,且着丝粒都排列在赤道板上,处于有丝分裂中期;D细胞不含同源染色体,处于减数第二次分裂后期,故图乙中除细胞B 外,还有细胞A、C具有同源染色体;图乙四个细胞中处于减数分裂的细胞是BD,处于有丝分裂的细胞是AC。
33. 某昆虫的性别决定方式是XY 型,其体色由基因A/a 控制,眼形由基因B/b 控制,两对基因位于两对同源染色体上。某科研人员以灰身棒眼雄昆虫和黑身正常眼雌昆虫为亲本,F1 雄昆虫全为灰身正常眼,雌昆虫全为灰身棒眼。请回答下列问题:
(1)体色性状中,显性性状是________。控制体色性状的基因位于________染色体上。
(2)亲本雌雄昆虫的基因型分别是________、________。
(3)F1 昆虫中基因A 和基因B 的频率分别是________、________。
(4)F1 雌雄昆虫相互交配,产生的雌昆虫中双杂合个体比例是________,请设计遗传学实验鉴定其基因型,用遗传图解表示________。
【答案】(1) ①. 灰身 ②. 常
(2) ①. aaXbXb ②. AAXBY
(3) ①. 1/2 ②. 1/3
(4) ① 1/4 ②.
【解析】
【分析】常染色体遗传与伴性遗传比较:①常染色体上遗传病与性别无关,即子代无论男女得病的概率或正常的概率相同;②性染色体上的遗传病与性别有关,子代男女得病概率或正常的概率不同;③伴X显性遗传病:女性患者多于男性;伴X隐性遗传病:男性患者多于女性。
【小问1详解】
由题意知可:灰身棒眼雄虫×黑身正常眼雌虫→灰身正常眼雄性+灰身棒眼雌性,关于体色,灰身为显性性状,同时雌雄个体表现型相同,说明控制体色的基因型位于常染色体上;关于眼色,雌性个体表现型比例不同,说明控制眼色的基因位于X染色体。
【小问2详解】
由于子代均为灰身,说明亲代控制体色的基因型为AA和aa;关于眼色,子代雄昆虫全为正常眼,雌昆虫全为棒眼,则亲本雄昆虫基因型为XBY,亲本雌昆虫基因型为XbXb,所以雌雄昆虫基因型为aaXbXb和AAXBY。
【小问3详解】
后代雌雄昆虫基因型为AaXBXb和AaXbY,比例为1:1,则后代昆虫中基因A的频率(1+1)/(2+2)=1/2,基因B的频率1/(1+2)=1/3。
【小问4详解】
F1的基因型为AaXBXb、AaXBY,则F1雌雄昆虫相互交配,产生的雌昆虫中双杂合个体AaXBXb的比例是1/2×1/2=1/4。可通过进行测交的方式判断该双杂合体的基因型,选择双隐性雄果蝇(aaXbY)与其测交,测交图解如下:
34. 对下列生物学实验进行结果预测或分析讨论:
(1)在进行“检测生物组织中的油脂”实验中,制片后,用滴管将苏丹Ⅲ染液滴在切片上染色后,还要在切片上滴加1~2 滴___________以洗去多余的染料。有同学观察到位于两个细胞之间的脂肪滴,如何解释该现象?_____________。
(2)某同学在“观察叶绿体”实验中,选择的实验材料最好是___________(选填:“衰老”、“幼嫩”)的叶片,观察时若发现细胞质不流动或者胞质环流流速很慢,实验条件可以怎样改进?______。
(3)某同学制作好洋葱外表皮细胞临时装片后,滴加质量浓度为0. 3g/mL 的蔗糖溶液,细胞将发生_____现象,作出此判断的理由是__________。
(4)为了探究X 物质对Y 细胞增殖的影响,研究者将实验分成了两组,甲组:培养液+Y细胞+3H-TdR(3H 标记的胸腺嘧啶脱氧核苷)+生理盐水;乙组:__________。分别测定两组细胞内的_______,求每组的平均值。将各样品在适宜条件下培养合适时间后,测定相应数值,求每组平均值进行统计分析。
①若乙组的检测数值明显高于甲组,则说明___________________。
②实验中采用3H-TdR 的原因是___________。
【答案】(1) ①. 50%乙醇 ②. 制作切片时细胞破碎,细胞中的脂肪滴改变了位置
(2) ①. 幼嫩 ②. 进行光照、提高培养黑藻的水温、切伤一小部分叶片
(3) ①. 质壁分离 ②. 细胞在高浓度溶液环境中渗透作用失水而皱缩;细胞壁的伸缩性小于原生质层
(4) ①. 乙组:培养液+Y细胞+3H-TdR+X(用生理盐水配制) ②. 放射性强度 ③. X对Y细胞增殖(DNA合成)有促进作用 ④. 3H-TdR是DNA合成的原料之一,可根据细胞内放射性强度变化来判断细胞增殖(DNA合成)情况
【解析】
【分析】当细胞液的浓度小于外界溶液的浓度时,细胞液中的水分就透过原生质层进入到外界溶液中,由于原生质层比细胞壁的伸缩性大,当细胞不断失水时,液泡逐渐缩小,原生质层就会与细胞壁逐渐分离开来,即发生了质壁分离。当细胞液的浓度大于外界溶液的浓度时,外界溶液中的水分就透过原生质层进入到细胞液中,液泡逐渐变大,整个原生质层就会慢慢地恢复成原来的状态,即发生了质壁分离复原。
【小问1详解】
苏丹Ⅲ染液易溶于有机溶剂酒精,因此在进行“检测生物组织中的油脂”实验中,制片后,用滴管将苏丹Ⅲ染液滴在切片上染色后,还要在切片上滴加1~2滴50%乙醇以洗去多余的染料。若在细胞间观察到脂肪滴,说明制作切片时细胞破碎,细胞中的脂肪滴改变了位置。
【小问2详解】
由于与衰老细胞相比,幼嫩的叶片中叶绿体丰富,因此“观察叶绿体”应选择幼嫩的叶片,观察时若发现细胞质不流动或者胞质环流流速很慢,可进行光照、提高培养黑藻的水温、切伤一小部分叶片等处理,以增加细胞代谢,促进细胞质的流动。
【小问3详解】
质量浓度为0. 3g/mL的蔗糖溶液大于细胞液的浓度,细胞在高浓度溶液环境中渗透作用失水而皱缩;而细胞壁的伸缩性小于原生质层,因此洋葱外表皮细胞会发生质壁分离。
【小问4详解】
浙江省绍兴市柯桥中学2023-2024学年高一上学期期中生物试题(Word版附解析): 这是一份浙江省绍兴市柯桥中学2023-2024学年高一上学期期中生物试题(Word版附解析),共25页。试卷主要包含了选择题,非选择题等内容,欢迎下载使用。
浙江省绍兴市稽山中学2022-2023学年高一生物下学期期中试题(Word版附解析): 这是一份浙江省绍兴市稽山中学2022-2023学年高一生物下学期期中试题(Word版附解析),共23页。
浙江省绍兴市上虞区2022-2023学年高一生物下学期6月学考适应性考试试题(Word版附解析): 这是一份浙江省绍兴市上虞区2022-2023学年高一生物下学期6月学考适应性考试试题(Word版附解析),共18页。试卷主要包含了 起糖化作用的物质主要是等内容,欢迎下载使用。

