安徽省合肥市六校联考2023年高三3月月测物理试题试卷(人教版)
展开安徽省合肥市六校联考2023年高三3月月测物理试题试卷(人教版)
考生须知:
1.全卷分选择题和非选择题两部分,全部在答题纸上作答。选择题必须用2B铅笔填涂;非选择题的答案必须用黑色字迹的钢笔或答字笔写在“答题纸”相应位置上。
2.请用黑色字迹的钢笔或答字笔在“答题纸”上先填写姓名和准考证号。
3.保持卡面清洁,不要折叠,不要弄破、弄皱,在草稿纸、试题卷上答题无效。
一、单项选择题:本题共6小题,每小题4分,共24分。在每小题给出的四个选项中,只有一项是符合题目要求的。
1、下列说法正确的是( )
A.肥皂泡膜在阳光的照射下呈现彩色是光的色散现象
B.机械波和电磁波本质上相同,都能发生反射、折射、干涉和衍射现象
C.拍摄玻璃橱窗内的物体时,为了提高成像质量,往往在镜头前贴上增透膜
D.在光的单缝衍射实验中,缝越宽,衍射现象越不明显
2、电容为C的平行板电容器竖直放置,正对面积为S,两极板间距为d,充电完成后两极板之间电压为U,断开电路,两极板正对区域视为匀强电场,其具有的电场能可表示为。如果用外力使平行板电容器的两个极板间距缓慢变为2d,下列说法正确的是( )
A.电容变为原来的两倍 B.电场强度大小变为原来的一半
C.电场能变为原来的两倍 D.外力做的功大于电场能的增加量
3、明代学者方以智在《阳燧倒影》中记载:“凡宝石面凸,则光成一条,有数棱则必有一面五色”,表明白光通过多棱晶体折射会发生色散现象.如图所示,一束复色光通过三棱镜后分解成两束单色光a、b,下列说法正确的是
A.若增大入射角i,则b光先消失
B.在该三棱镜中a光波长小于b光
C.a光能发生偏振现象,b光不能发生
D.若a、b光分别照射同一光电管都能发生光电效应,则a光的遏止电压低
4、如图所示为等边三角形ABC,在A、B两点放等量异种点电荷,已知A、B连线中点处的电场强度和电势分别为E、φ,则C点的场强和电势分别为( )
A.E、φ B.E、φ C.E、φ D.E、φ
5、如图所示,质量相等的A、B两个小球悬于同一悬点O,且在O点下方垂直距离h=1m处的同一水平面内做匀速圆周运动,悬线长L1=3m,L2=2m,则A、B两小球( )
A.周期之比T1:T2=2:3 B.角速度之比ω1:ω2=3:2
C.线速度之比v1:v2=: D.向心加速度之比a1:a2=8:3
6、如图是世界物理学史上两个著名实验的装置图,下列有关实验的叙述正确的是
A.图甲是粒子散射实验装置,卢瑟福指导他的学生们进行粒子散射实验研究时,发现了质子和中子
B.图甲是粒子散射实验装置,汤姆孙根据粒子散射实验,提出了原子“枣糕模型”结构
C.图乙是研究光电效应的实验装置,根据光电效应规律,超过极限频率的入射光频率越大,则光电子的最大初动能越大
D.图乙是研究光电效应的实验装置,根据光电效应规律,超过极限频率的入射光光照强度一定,则光的频率越大所产生的饱和光电流就越大
二、多项选择题:本题共4小题,每小题5分,共20分。在每小题给出的四个选项中,有多个选项是符合题目要求的。全部选对的得5分,选对但不全的得3分,有选错的得0分。
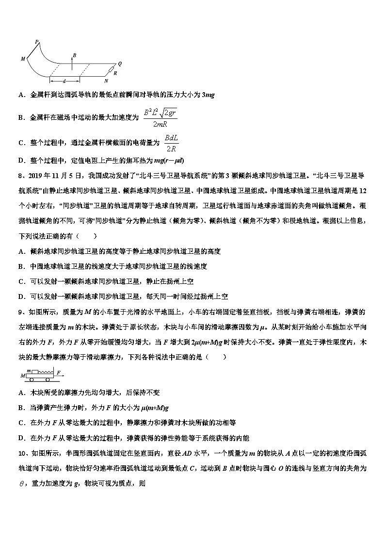
7、如图所示,两条平行导轨MN、PQ的间距为L,水平导轨的左端与两条竖直固定、半径为r的光滑圆弧导轨相切,水平导轨的右端连接阻值为R的定值电阻,从水平导轨左端起宽度为d的区域内存在磁感应强度大小为B、方向竖直向上的匀强磁场。现将一金属杆从圆弧导轨的最高处由静止释放,金属杆滑到磁场右边界时恰好停止。已知金属杆的质量为m、电阻也为R,且与水平导轨间的动摩擦因数为μ,金属杆在运动过程中始终与导轨垂直且接触良好,导轨的电阻不计,重力加速度大小为g,则( )
A.金属杆到达圆弧导轨的最低点前瞬间对导轨的压力大小为3mg
B.金属杆在磁场中运动的最大加速度为
C.整个过程中,通过金属杆横截面的电荷量为
D.整个过程中,定值电阻上产生的焦耳热为mg(r-μd)
8、2019年11月5日,我国成功发射了“北斗三号卫星导航系统”的第3颗倾斜地球同步轨道卫星。“北斗三号卫星导航系统”由静止地球同步轨道卫星、倾斜地球同步轨道卫星、中圆地球轨道卫星组成。中圆地球轨道卫星轨道周期是12个小时左右,“同步轨道”卫星的轨道周期等于地球自转周期,卫星运行轨道面与地球赤道面的夹角叫做轨道倾角。根据轨道倾角的不同,可将“同步轨道”分为静止轨道(倾角为零)、倾斜轨道(倾角不为零)和极地轨道。根据以上信息,下列说法正确的有( )
A.倾斜地球同步轨道卫星的高度等于静止地球同步轨道卫星的高度
B.中圆地球轨道卫星的线速度大于地球同步轨道卫星的线速度
C.可以发射一颗倾斜地球同步轨道卫星,静止在扬州上空
D.可以发射一颗倾斜地球同步轨道卫星,每天同一时间经过扬州上空
9、如图所示,质量为M的小车置于光滑的水平地面上,小车的右端固定着竖直挡板,挡板与弹簧右端相连,弹簧的左端连接质量为m的木块。弹簧处于原长状态,木块与小车间的滑动摩擦因数为μ。从某时刻开始给小车施加水平向右的外力F,外力F从零开始缓慢均匀增大,当F增大到2μ(m+M)g时保持大小不变。弹簧一直处于弹性限度内,木块的最大静摩擦力等于滑动摩擦力,下列各种说法中正确的是( )
A.木块所受的摩擦力先均匀增大,后保持不变
B.当弹簧产生弹力时,外力F的大小为μ(m+M)g
C.在外力F从零达最大的过程中,静摩擦力和弹簧对木块所做的功相等
D.在外力F从零达最大的过程中,弹簧获得的弹性势能等于系统获得的内能
10、如图所示,半圆形圆弧轨道固定在竖直面内,直径AD水平,一个质量为m的物块从A点以一定的初速度沿圆弧轨道向下运动,物块恰好匀速率沿圆弧轨道运动到最低点C,运动到B点时物块与圆心O的连线与竖直方向的夹角为,重力加速度为g,物块可视为质点,则
A.物块在B点受到轨道支持力的大小等于mgcos
B.物块在B点受到轨道摩擦力的大小等于mgsin
C.物块在B点时与轨道间的动摩擦因数等于tan
D.物块从A点运动到C点的过程中,受到轨道的作用力不断增大
三、实验题:本题共2小题,共18分。把答案写在答题卡中指定的答题处,不要求写出演算过程。
11.(6分)某同学用如图甲所示装置做验证机械能守恒定律的实验。所用打点计时器为电火花打点计时器。
(1)实验室除了提供图甲中的器材,还备有下列器材可供选择:
A.220 V交流电源 B.天平 C.秒表 D.导线 E.墨粉纸盘。其中不必要的器材是________ (填对应的字母),缺少的器材是____________。
(2)对于实验要点,下列说法正确的是____________。
A.应选用体积较小且质量较小的重锤
B.安装器材时必须保证打点计时器竖直,以便减少限位孔与纸带间的摩擦
C.重锤下落过程中,应用手提着纸带,保持纸带始终竖直
D.根据打出的纸带,用△x=gT2求出重力加速度再验证机械能守恒
(3)该同学选取了一条纸带,取点迹清晰的一段如图乙所示,将打出的计时点分别标号为1、2、3、4、5、6,计时点1、3,2、5和4、6之间的距离分别为x1,x2,x3。巳知当地的重力加速度为g,使用的交流电频率为f,则从打计时点2到打计时点5的过程中,为了验证机械能守恒定律,需检验的表达式为____________________________。
(4)由于阻力的作用,使测得的重锤重力势能的减小量总是大于重锤动能的增加量。若重锤的质量为m,根据(3)中纸带所测数据可求得该实验中存在的平均阻力大小F=__________(结果用m、g、x1、x2、x3)表示)。
12.(12分)欧姆表的内部电路可简化为一个电动势为E的电源、一个电流表和一个阻值为r的电阻串联而成(如图甲所示)。小明同学欲测量某多用电表欧姆挡在“×100”挡时的内部电阻和电动势,选用的器材如下:
多用电表,电压表(量程0~3V、内阻为3kΩ),滑动变阻器 (最大阻值2kΩ),导线若干。请完善以下步骤:
(1)将多用电表的选择开关调到“×100”挡,再将红、黑表笔短接,进行_____ (机械/欧姆)调零;
(2)他按照如图乙所示电路进行测量,将多用电表的红、黑表笔与a、b两端相连接,此时电压表右端应为_____接线柱 (正/负);
(3)调节滑动变阻器滑片至某位置时,电压表示数如图丙所示,其读数为________V。
(4)改变滑动变阻器阻值,记录不同状态下欧姆表的示数R及相应电压表示数U。根据实验数据画出的图线如图丁所示,由图可得电动势E=________ V,内部电路电阻r=________kΩ。(结果均保留两位小数)
四、计算题:本题共2小题,共26分。把答案写在答题卡中指定的答题处,要求写出必要的文字说明、方程式和演算步骤。
13.(10分)如图所示,竖直平面MN与纸面垂直,MN右侧的空间存在着垂直纸面向内的匀强磁场和水平向左的匀强电场,MN左侧的水平面光滑,右侧的水平面粗糙.质量为m的物体A静止在MN左侧的水平面上,已知该物体带负电,电荷量的大小为为q.一质量为的不带电的物体B以速度v0冲向物体A并发生弹性碰撞,碰撞前后物体A的电荷量保持不变.求:
(1)碰撞后物体A的速度大小;
(2)若A与水平面的动摩擦因数为μ,重力加速度的大小为g,磁感应强度的大小为 ,电场强度的大小为.已知物体A从MN开始向右移动的距离为时,速度增加到最大值.求:
a.此过程中物体A克服摩擦力所做的功W;
b.此过程所经历的时间t.
14.(16分)如图所示,处于匀强磁场中的两根足够长、电阻不计的平行金属导轨相距1m,导轨平面与水平面成θ=37°角,下端连接阻值为R的电阻。匀强磁场方向与导轨平面垂直。质量为0.2kg、电阻不计的金属棒放在两导轨上,棒与导轨垂直并保持良好接触,它们之间的动摩擦因数为0.25。
(1)求金属棒沿导轨由静止开始下滑时的加速度大小;
(2)当金属棒下滑速度达到稳定时,电阻R消耗的功率为8W,求该速度的大小;
(3)在上问中,若R=2Ω,金属棒中的电流方向由a到b,求磁感应强度的大小与方向;
(4)若ab棒从静止到速度稳定下滑的距离为20m,求此过程R产生的热量。(sin37°=0.6,cos37°=0.8)
15.(12分)如图所示,长为L的轻质细绳上端固定在O点,下端连接一个质量为m的可视为质点的带电小球,小球静止在水平向左的匀强电场中的A点,绳与竖直方向的夹角θ=37°。此匀强电场的空间足够大,且场强为E。取sin37°=0.6,cos37°=0.8,不计空气阻力。
(1)请判断小球的电性,并求出所带电荷量的大小q;
(2)如将小球拉到O点正右方C点(OC=L)后静止释放,求小球运动到最低点时所受细绳拉力的大小F;
(3)O点正下方B点固定着锋利刀片,小球运动到最低点时细绳突然断了。求小球从细绳断开到再次运动到O点正下方的过程中重力对小球所做的功W。
参考答案
一、单项选择题:本题共6小题,每小题4分,共24分。在每小题给出的四个选项中,只有一项是符合题目要求的。
1、D
【解析】
A.肥皂泡膜在阳光的照射下呈现彩色是光的干涉现象,故A错误;
B.电磁波的传播不需要介质,在真空中也能传播,而机械波的传播需要介质,真空中不传播,机械波和电磁波本质上不相同,故B错误;
C.拍摄玻璃橱窗内的物体时,为减少反射光的干扰,通过偏振片来阻碍反射光进入镜头,故C错误;
D.光的单缝衍射实验中,缝越宽,和光波长差距越大,衍射现象越不明显,故D正确。
故选D。
2、C
【解析】
A.极板间距变为原来两倍,根据可知电容减半,A错误;
B.电荷量和极板正对面积不变,则
电场强度大小不变,B错误;
C.当开关断开后,电容器极板的电荷量Q不变,根据
电容减半,两极板间电压加倍,根据
可知,电场能加倍,C正确;
D.电路断开,没有电流和焦耳热产生,极板的动能不变,则外力做的功等于电场能的增加量,D错误。
故选C。
3、D
【解析】
设折射角为α,在右界面的入射角为β,根据几何关系有:,根据折射定律:,增大入射角i,折射角α增大,β减小,而β增大才能使b光发生全反射,故A错误;由光路图可知,a光的折射率小于b光的折射率(),则a光的波长大于b光的波长(),故B错误;根据光电效应方程和遏止电压的概念可知:最大初动能,再根据动能定理:,即遏止电压,可知入射光的频率越大,需要的遏止电压越大,,则a光的频率小于b光的频率(),a光的遏止电压小于b光的遏止电压,故D正确;光是一种横波,横波有偏振现象,纵波没有,有无偏振现象与光的频率无关,故C错误.
点睛:本题考查的知识点较多,涉及光的折射、全反射、光电效应方程、折射率与波长的关系、横波和纵波的概念等,解决本题的关键是能通过光路图判断出两种光的折射率的关系,并能熟练利用几何关系.
4、A
【解析】
设等边三角形的边长为,、两点的电荷量大小为,、连线中点处的电场强度为
点的电场强度为
等量异种点电荷连线的中垂线是一条等势线,则有
故A正确,B、C、D错误
故选A。
5、C
【解析】
AB.小球做圆周运动所需要的向心力由重力mg和悬线拉力F的合力提供,设悬线与竖直方向的夹角为θ。
对任意一球受力分析,由牛顿第二定律有:
在竖直方向有
Fcosθ-mg=0…①
在水平方向有
…②
由①②得
分析题意可知,连接两小球的悬线的悬点距两小球运动平面的距离为h=Lcosθ,相等,所以周期相等
T1:T2=1:1
角速度
则角速度之比
ω1:ω2=1:1
故AB错误;
C.根据合力提供向心力得
解得
根据几何关系可知
故线速度之比
故C正确;
D.向心加速度:a=vω,则向心加速度之比等于线速度之比为
故D错误。
故选C。
6、C
【解析】
AB、图甲是粒子散射实验装置,卢瑟福提出了核式结构模型;卢瑟福通过用粒子轰击氮原子放出氢核,发现了质子;查得威克发现了中子;汤姆孙通过研究阴极射线中粒子的性质发现了电子,故选项A、B错误;
C、图乙是研究光电效应的实验装置,根据光电效应方程可知超过极限频率的入射光频率越大,则光电子的最大初动能越大,故选项C正确;
D、光较强时,包含的光子数较多,照射金属时产生的光电子较多,因而饱和电流较大,入射光的光强一定时,频率越大,光电子的最大初动能最越大,而不是所产生的饱和光电流就越大,故选项D错误.
二、多项选择题:本题共4小题,每小题5分,共20分。在每小题给出的四个选项中,有多个选项是符合题目要求的。全部选对的得5分,选对但不全的得3分,有选错的得0分。
7、AC
【解析】
A.金属杆沿圆弧导轨下滑过程中机械能守恒,
mgr=mv2
在到达最低点前瞬间
F-mg=m
解得
F=3mg
故A正确;
B.金属杆刚进入磁场时,所受安培力最大,加速度最大,对金属杆受力分析,由牛顿第二定律有
+μmg=mam
解得
am=+μg
故B错误;
C.根据q=可知,整个过程中通过金属杆横截面的电荷量为
q=
故C正确;
D.根据能量的转化和守恒可知,整个过程中系统产生的热量
Q总=mgr-μmgd
定值电阻上产生的焦耳热
Q焦=mg(r-μd)
故D错误。
故选AC。
8、ABD
【解析】
A.“同步轨道“卫星的轨道周期等于地球自转周期,根据万有引力提供向心力可知
解得
同步卫星的周期相同,则其轨道半径相等,距地面高度相等,故A正确;
B.卫星绕地球做匀速圆周运动,万有引力提供向心力
解得
中圆地球轨道卫星的轨道半径小,线速度大,故中圆地球轨道卫星的线速度大于地球同步轨道卫星的线速度,故B正确;
C.倾斜地球同步轨道卫星的周期虽与地球自转周期相同,但不能与地球表面相对静止,不能静止在扬州上空,故C错误;
D.倾斜地球同步轨道卫星与地球自转周期相同,则每过24h都运动一圈,则每天同一时间经过扬州上空,故D正确。
故选ABD。
9、AB
【解析】
A.当F较小时,木块和小车相对静止,由牛顿第二定律有
F=(m+M)a
Ff=ma
得
Ff=
Ff与F成正比,当Ff增大到等于μmg后,木块与小车间缓慢相对移动,Ff保持不变,故A正确;
B.当弹簧产生弹力时,摩擦力达最大
Ff=μmg
可得
F=μ(m+M)g
故B正确;
C.当F达最大时,有
2μ(m+M)g=(m+M)a′
μmg+F′=ma′
得
F′=μmg
所以静摩擦力和弹簧弹力都是由零增大到μmg,但由于静摩擦力产生在先,弹簧弹力产生在后,木块的速度不相同,木块的位移不相同,所以两力做功不相等,故C错误;
D.弹簧的弹性势能等于弹簧的弹力做功,相对应的位移为木块在小车上滑动的距离,系统的内能等于滑动摩擦力与木块在小车上滑动的距离的乘积,但由于两力并不相等,所以弹簧获得的弹性势能与系统获得的内能不相等,故D错误。
故选AB。
10、BD
【解析】
A.受力分析如图所示:
物块在B点时,有:FN-mgcos=m,因此物块在点受到轨道的支持力大于mgcos。故A不符合题意。
B.在B点沿切向加速度为零,即在B点受到轨道摩擦力的大小等于mgsin。故B符合题意。
C.在B点,μFN=mgsin,则μ==tan。故C不符合题意。
D.由于轨道对物块的作用力F和重力mg的合力大小恒定,方向始终指向圆心,根据力的合成及动态分析可知,随着物块向下运动轨道对物块的作用力逐渐增大。故D符合题意。
三、实验题:本题共2小题,共18分。把答案写在答题卡中指定的答题处,不要求写出演算过程。
11、BC 刻度尺 B
【解析】
(1)[1][2] 本实验的实验目的是验证
的正确性,因此可以不测量物体的质量,即可不用天平。打点计时器应接220V的交流电源,打点计时器用来记录物体的运动时间,秒表不必要,不必要的器材为BC,还缺少的器材是处理纸带时用到的刻度尺;
(2)[3] A.应选用体积较小且质量较大的重锤,以减小阻力带来的误差,选项A错误;
B.由于纸带和打点计时器之间存在阻力,因此为了减小摩擦力所做的功,应使限位孔竖直,选项B正确;
C.让重锤拖着纸带做自由落体运动,选项C错误;
D.重力加速度应取当地的自由落体加速度,而不能用△h=gT2去求,选项D错误;
(3)[4] 打计时点2时的速度
打计时点5时的速度
则要验证的机械能量守恒的表达式为:
(4)[5] 根据动能定理有:
解得:
12、欧姆 正 0.95 (0.94~0.96) 1.45 (1.41~1.47) 1.57 (1.52-1.59)
【解析】
(1)[1]选择合适的档位进行欧姆调零,使指针指向欧姆表的零刻度位置;
(2)[2]黑表笔和欧姆档内部的电源正极相连,电压表右端和黑表笔相连,所以电压表右端应为正接线柱;
(3)[3]电压表分度值为,所以电压表读数为:;
(4)[4]根据闭合电路欧姆定律:
变形得:
根据图像中的斜率:
解得:;
[5]根据图像中的纵截距:
解得:。
四、计算题:本题共2小题,共26分。把答案写在答题卡中指定的答题处,要求写出必要的文字说明、方程式和演算步骤。
13、(1)(2)a.b.
【解析】
(1)设A、B碰撞后的速度分别为vA、vB,由于A、B发生弹性碰撞,动量、动能守恒,则有:
①
②
联立①②可得:
③
(2)a.A的速度达到最大值vm时合力为零,受力如图所示.
竖直方向合力为零,有:
④
水平方向合力为零,有:
⑤
根据动能定理,有:
⑥
联立③④⑤⑥并代入相相关数据可得:
b.方法一:
在此过程中,设A物体运动的平均速度为,根据动量定理有:
⑦
⑧
依题意有:
⑨
联立③④⑤⑦⑧⑨并代入相关数据可得:
方法二:设任意时刻A物体运动的速度为v,取一段含此时刻的极短时间Δt,设此段时间内速度的改变量为Δv,根据动量定理有:
⑦
而
⑧
⑨
联立③④⑤⑦⑧⑨并代入相关数据可得:
14、(1)4m/s2(2)10m/s(3)0.4T,方向垂直导轨平面向上(4)6J
【解析】
考查导体切割磁感线运动。
【详解】
(1)因为金属棒刚开始下滑的速度为零,所以不受到安培力作用,由牛顿第二定律得:
代入数据解得a=4m/s2
(2)金属棒下滑速度稳定时,棒受力平衡,根据平衡条件有
又因为金属棒克服安培力做功的功率等于电路中电阻R消耗的电功率
代入数据解得v=10m/s
(3)设电路中电流为I,两导轨间金属棒的长为l,磁场的磁感应强度为B,则
因为:
联立解得B=0.4T。磁场方向垂直导轨平面向上。
(4)由功能关系得,减少的重力势能转化为导体棒的动能、摩擦生热和电阻R上的焦耳热,摩擦力做功为:
所以摩擦生热产生的能量为Q=8J,因此,电阻R上产生的热量为
。
15、 (1)小球带负电,;(2);(3)
【解析】
(1)因为电场线水平向左,小球带负电
Eq=mgtan
化简
(2)由动能定理得
在B点受力分析得
联立得
(3)在断开瞬间由上式得
小球水平方向先减速到0在方向加速,在水平方向
求小球从细绳断开到再次运动到O点正下方的时间
竖直方向自由落体运动
重力对小球所做的功
2024届安徽省合肥市第一中学等六校联盟高三上学期期末联考物理试题 (解析版): 这是一份2024届安徽省合肥市第一中学等六校联盟高三上学期期末联考物理试题 (解析版),共20页。试卷主要包含了选择题,计算题等内容,欢迎下载使用。
安徽省合肥市六校联盟2023-2024学年高二上学期期末联考物理试题: 这是一份安徽省合肥市六校联盟2023-2024学年高二上学期期末联考物理试题,共11页。试卷主要包含了选择题,实验题,解答题等内容,欢迎下载使用。
安徽省合肥市六校2024届高三上学期期中联考物理试卷(含答案): 这是一份安徽省合肥市六校2024届高三上学期期中联考物理试卷(含答案),共22页。试卷主要包含了单选题,多选题,实验题,计算题等内容,欢迎下载使用。

