浙江省小升初知识点分类-03地球与宇宙科学②(真题)-六年级下册科学浙教版
展开浙江省小升初知识点分类-03地球与宇宙科学②(真题)-六年级下册科学浙教版
一、选择题
1.(2023·浙江温州·统考小升初真题)以下证据中能支持昼夜交替对生物的影响是( )。
A.植物结果的时间基本上是固定的
B.不同的季节,一些动物会换毛
C.有的动物适应弱光,主要在夜间活动
2.(2023·浙江温州·统考小升初真题)港珠澳大桥是世界上最长的跨海大桥。在建造过程中,最有可能遇到的灾害性天气是( )。
A.泥石流 B.台风 C.沙尘暴
3.(2023·浙江杭州·统考小升初真题)下列关于宇宙和恒星的描述,正确的是( )。
A.所有恒星都在向外抛射物质 B.整个宇宙在不断收缩
C.恒星永远不会灭亡 D.宇宙是由物质组成的
4.(2023·浙江杭州·统考小升初真题)据中国载人航天工程办5月7日消息,天舟六号将实施发射,其主要任务是( )。
A.运送物资 B.发射卫星
C.空间实验室 D.火星探测器
5.(2023·浙江杭州·统考小升初真题)对夏季星空中北斗七星的描述,说法正确的是( )。
A.北斗七星就是一个星座
B.北斗七星属于大熊星座
C.北极星是北斗七星之一
D.北斗七星的形状,过去和将来都是一样的
6.(2023·浙江杭州·统考小升初真题)下列天体系统中不包含地球的是( )。
A.总星系 B.河外星系 C.银河系 D.太阳系
7.(2023·浙江杭州·统考小升初真题)太阳系内的天体在运行过程中,会发生一些有趣的天文现象。根据学过的知识推断,下列无法在地球上观测到的是( )。
A.水星凌日 B.日环食 C.七星连珠 D.木星凌日
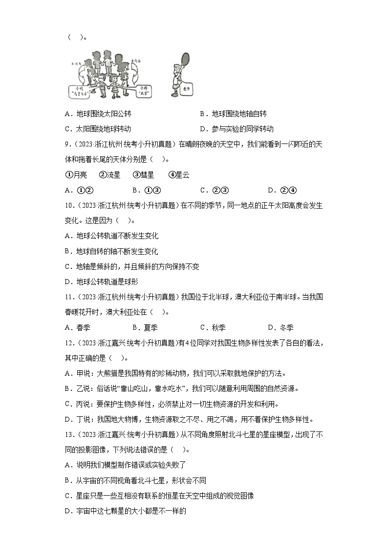
8.(2023·浙江杭州·统考小升初真题)在下图所示的模拟实验中,箭头所指的方向代表( )。
A.地球围绕太阳公转 B.地球围绕地轴自转
C.太阳围绕地球转动 D.参与实验的同学转动
9.(2023·浙江杭州·统考小升初真题)在晴朗夜晚的天空中,我们能看到一闪即近的天体和拖着长尾的天体分别是( )。
①月亮 ②流星 ③彗星 ④星云
A.①② B.①③ C.②③ D.②④
10.(2023·浙江杭州·统考小升初真题)在不同的季节,同一地点的正午太阳高度会发生变化。这是因为( )。
A.地球公转轨道不断发生变化
B.地球自转的轴不断发生变化
C.地轴是倾斜的,并且倾斜的方向保持不变
D.地球公转轨道是球形
11.(2023·浙江杭州·统考小升初真题)我国位于北半球,澳大利亚位于南半球。当我国春暖花开时,澳大利亚处在( )。
A.春季 B.夏季 C.秋季 D.冬季
12.(2023·浙江嘉兴·统考小升初真题)有4位同学对我国生物多样性发表了各自的看法,其中正确的是( )。
A.甲说:大熊猫是我国特有的珍稀动物,我们可以采取就地保护的方法。
B.乙说:俗话说“靠山吃山,靠水吃水”,我们可以随意利用周围的自然资源。
C.丙说:要保护生物多样性,必须禁止对一切生物资源的开发和利用。
D.丁说:我国地大物博,生物资源取之不尽、用之不竭,用不着保护生物多样性。
13.(2023·浙江嘉兴·统考小升初真题)从不同角度照射北斗七星的星座模型,出现了不同的投影图像,下列说法错误的是( )。
A.说明我们模型制作错误或实验失败了
B.从宇宙的不同视角看北斗七星,形状会不同
C.星座只是一些互相没有联系的恒星在天空中组成的视觉图像
D.宇宙中这七颗星的大小都是不一样的
14.(2023·浙江嘉兴·统考小升初真题)下列关于人类探索宇宙的说法,不正确的是( )。
A.月球是人类唯一登陆过的地球以外的天体
B.古代人们也会观测和记录各种天文现象
C.科学技术的发展,促进了人类对宇宙的观察
D.宇宙是圆球形的,大小是没有变化的
二、填空题
15.(2023·浙江嘉兴·统考小升初真题)科学家正在利用化学变化开发使用清洁能源,你知道的清洁能源有(举2例)。________、________。
16.(2023·浙江嘉兴·统考小升初真题)科学家发现,煤炭、_______、天然气等矿物能源的大量开采和使用,会大量产生二氧化碳气体。
17.(2023·浙江嘉兴·统考小升初真题)地球上的人们能看到北斗七星,这七颗星到我们地球的距离是________(“相同”或“不同”或“无法确定”)的。
18.(2023·浙江温州·统考小升初真题)地球的__________形成昼夜变化,地球的__________形成四季变化。
三、判断题
19.(2023·浙江杭州·统考小升初真题)地球上任何一个物种灭绝都会对人类的生存产生或多或少的影响。( )
四、连线题
20.(2023·浙江温州·统考小升初真题)在“谁先迎来黎明”模拟实验中,不同的材料或动作模拟了不同的对象,请把两者对应相连线。
红色纸片 地球
看到红色纸片 太阳
按某个方向转动 迎来黎明
围成一圈的同学 地球转动
贴有地名和方位标志的同学 地球上不同地区的人们
五、简答题
21.(2023·浙江温州·统考小升初真题)除了借助旋转星座图,还有哪些辨识星座的方法,请写出一种方法。
22.(2023·浙江温州·统考小升初真题)为了方便人们认星,国际天文学联合会统一将全天星空划分为88个星座。请你继续对照旋转星座图,在下图的夏季模拟星空中找一找,“天琴座”,并在下图中圈出“天琴座”。(天琴座是北天银河中最灿烂的星座之一,虽然面积不大,但不难辨认,因为主星“织女星”是夏季大三角顶点之一)
23.(2023·浙江温州·统考小升初真题)下图是夏季夜晚可以观察到的模拟星空,请阅读旋转星座图的使用说明(背面),借助旋转星座图,找出这颗标记星的名称,并将名称填在这颗标记星旁的( )里。
六、综合题
24.(2023·浙江嘉兴·统考小升初真题)牛郎星和织女星位于_______的两岸,织女星属于_______座,请你在下图中将织女星用“○”圈出来。
(2023·浙江温州·统考小升初真题)地球的运动
在科学课上,小明利用发光的电灯和地球仪做模拟“地球围绕太阳公转”实验,如下图所示。
25.请你在图中画出地球公转的方向。
26.地球绕太阳公转一周的时间是_____________。
27.对北半球而直,图中①②③④的季节分别是( )。
A.春夏秋冬 B.夏秋冬容 C.冬春夏秋
28.2022年12月22日,是中国节气中的冬至,此时,乐清市处于图中的( )。
A.位置① B.位置② C.位置③
29.上题中的冬至日到今天为止,乐清市的白昼时间( )。
A.越来越短 B.越来越长 C.先变长后变短
参考答案:
1.C
【详解】昼夜影响动物的活动,动物根据光照持续时间长短来安排它们的觅食、繁殖等活动。有些动物白天觅食,这类动物被称为昼行性动物,比如狮子、老虎、狗等;有些动物喜夜间觅食,这类动物被称为夜行性动物,如老鼠、蝙蝠、猫头鹰等。植物结果的时间基本上是固定的、不同的季节,一些动物会换毛都是属于季节变化对生物的影响。
2.B
【详解】自然灾害包括干旱、高温、低温、寒潮、洪涝、山洪、台风、龙卷风、冰雹、风雹、霜冻、暴雨、暴雪、冻雨、大雾、大风、结冰、霾、雾霾、地震、海啸、泥石流、浮尘、扬沙、沙尘暴、雷电、雷暴、球状闪电、火山喷发等。在我国东南沿海地区,夏季较为突出的自然灾害性天气是台风,所以在建造港珠澳大桥过程中,最有可能遇到的灾害性天气是台风。
3.D
【详解】所有恒星并不都在向外抛射物质。恒星会经历不同的演化阶段,其中一些恒星可能会经历爆发或喷发过程,但并不是所有恒星都会向外抛射物质,A错误;
整个宇宙并不在不断收缩。根据现有观测数据,宇宙正在以加速的速度膨胀,而非收缩,B错误;
恒星的寿命取决于其质量,较小质量的恒星可能会逐渐燃尽燃料并变成白矮星,而较大质量的恒星可能会经历超新星爆炸并形成中子星或黑洞,C错误;
宇宙是由物质组成的,D正确。
4.A
【详解】2023年5月10日,向中国空间站“送快递”的天舟六号货运飞船,乘坐长征七号遥七运载火箭,在我国文昌航天发射场发射升空,随后与在轨运行的空间站组合体成功对接。所以天舟六号其主要任务是运送物资。
5.B
【详解】大熊座是北方天空中最醒目、最重要的星座。大熊星座中的七颗亮星组成一个勺子的形状,这就是著名的北斗七星,俗称勺子星。不同季节,北斗星斗柄指向不同,北斗七星的斗柄春季指向东,夏季指向南,秋季指向西,冬季指向北。北极星属于小熊星座。
6.B
【详解】地球包含在地月系、太阳系、银河系、总星系中,不包含在河外星系中。河外星系是指宇宙中银河系之外的部分。
7.D
【详解】木星凌日是一种天文学现象,在地球上看,只有“地内行星”才会出现“凌日”现象;地外行星只会出现“冲日”现象。在太阳系中在土星、天王星、海王星上都可以看到木星凌日,木星凌日无法在地球上观测到;水星凌日、日环食、七星连珠在地球上能观测到。
8.B
【详解】图中表示的是地球围绕地轴自转,地球自西向东自转,导致越往东的地区越先迎来黎明。
9.C
【详解】太阳系是以太阳为中心,和所有受到太阳的引力约束天体的集合体。在晴朗夜晚的天空中,我们能看到一闪即逝的天体,是流星;在繁星闪烁的夜空,拖着长长尾巴的天体是彗星,它也按照固定的椭圆轨道绕太阳运行。
10.C
【详解】地球的自转轴倾斜约23.5度,这个倾斜角度决定了太阳在不同季节中的高度变化。当地球绕太阳公转时,不同季节太阳照射到地球的区域会有所变化,导致正午太阳的高度也会发生变化。例如,在夏至时,北半球的太阳高度最高,而在冬至时,太阳高度最低。这种变化导致了季节的交替和气候的变化。
11.C
【详解】阳光有规律地直射或斜射某一地区,因此气温也有规律地变化,形成四季。南北半球的季节是相反的。太阳直射北半球时,北半球是夏季,这时候南半球太阳是斜射,处于冬季;太阳直射赤道时,北半球、南半球分别为春季和秋季。所以我国位于北半球,澳大利亚位于南半球。当我国春暖花开时,澳大利亚处在秋季。
12.A
【详解】A.甲说:大熊猫是我国特有的珍稀动物,我们可以采取就地保护的方法,正确;
B.乙说:俗话说“靠山吃山,靠水吃水”,我们可以随意利用周围的自然资源,错误;我们要合理利用周围的自然资源;
C.丙说:要保护生物多样性,必须禁止对一切生物资源的开发和利用,错误;要保护生物多样性,是要对一切生物资源进行合理地开发和利用,而不是禁止开发;
D.丁说:我国地大物博,生物资源取之不尽、用之不竭,用不着保护生物多样性,错误;保护生物多样性就等于保护人类生存和发展的基石,就是保护人类自身,自觉行动保护人类生存环境和物质财富,使生物多样性的持续利用与加快经济发展有机结合,使地球成为人类安居乐业的美好家园。
13.A
【详解】A.说明我们模型制作错误或实验失败了,错误;星座是远近不同、没有联系的恒星在天空中的视觉图像。如果从不同角度观察,图形也不同。以此判断模型制作错误或实验失败是不对的;
B.从宇宙的不同视角看北斗七星,形状会不同,正确;
C.星座只是一些互相没有联系的恒星在天空中组成的视觉图像,正确;
D.宇宙中这七颗星的大小都是不一样的,正确。
14.D
【详解】A.月球是人类唯一登陆过的地球以外的天体,正确;
B.古代人们也会观测和记录各种天文现象,正确;
C.科学技术的发展,促进了人类对宇宙的观察,正确;
D.宇宙是圆球形的,大小是没有变化的,错误;宇宙是没有形状的,宇宙正处于加速膨胀之中,宇宙一直在扩张,此扩张速度远超光速。在时间上没有开始没有结束,在空间上没有边界没有尽头。
15. 太阳能 风能
【详解】科学家正在利用化学变化开发使用清洁能源,我知道的清洁能源有太阳能、水能、风能等,这些能源在利用过程中没有产生污染环境的废气。
16.石油
【详解】科学家发现,煤、石油、天然气等化石能源都是不可再生能源,它们的使用会产生大量的二氧化碳、二氧化硫等气体,造成大气污染、酸雨等问题,威胁着人类的生活。
17.不同
【详解】大熊座是北方天空中最醒目、最重要的星座。大熊星座中的七颗亮星组成一个勺子的形状,这就是著名的北斗七星,俗称勺子星,这七颗恒星和我们的距离各不相同。
18. 自转 公转
【详解】地球的自转是地球绕地轴做自西向东的运动。地球自转一周约需24小时。昼夜交替是由于地球的自转形成的。地球公转是地球绕太阳的运动,在地球的公转过程中,地轴总是倾斜的,而且方向不变。地球公转一周需要一年时间。四季就是地球在公转过程中形成的。
19.√
【详解】生物多样性是地球生态系统的重要组成部分,各种物种之间相互依存、相互作用。当一个物种灭绝时,可能会对整个生态系统的平衡产生连锁反应,进而影响到其他物种和人类。
20.
【详解】地球的自转形成昼夜交替现象,研究地球自转方向与迎来黎明的关系时,借助地球仪等工具进行模拟实验。其中红色制片模拟太阳,看到红色纸片说明迎来黎明,按某个方向转动模拟地球的自转,围成一圈的同学模拟地球,贴有地名和方位标志的同学模拟地球上不同地区的人们。
21.找明显特征,如“银河”;找亮星,定星座,如“夏季大三角”。
【详解】在夜晚观星时,认识星座的方法有三种,除了借助旋转星座图,还可以找明显特征,比如在晴朗的夏季夜空,我们会发现一条闪亮的光带,它就是人们常说的银河;或者我们可以找亮星,定星座,比如根据光带,我们可以很方便地找到由三颗这星组成的“夏季大三角”。
22.
【详解】夏季星空中,在银河东岸有一颗亮星,叫做牛郎星,位于天鹰座;在银河西岸,有一颗特别显眼的亮星,附近有四颗比较暗的星组成梭子形。这颗亮星叫做织女星,属于天琴座。
23.
【详解】利用活动观星图,我们可以观察一年四季的星座。在夜晚观星时,可以将活动观星图举过头顶,并旋转星座图,让图上的“北斗七星”与天空中的北斗七星处于大致相同的方位,然后对照着星图就可以认识天空中的其他星座了。夏季是观察星座的好季节,天空中有许多亮星,其中有三颗亮星构成了一个巨大的三角形,人们称之为“夏季大三角”,这三颗星分别是:天津四、织女星和牛郎星,它们分别属于天鹅座、天琴座和天鹰座。图中的星星是天津四。
24.银河;天琴;
【详解】夏季星空中,在银河东岸有一颗亮星,叫做牛郎星,位于天鹰座;在银河西岸,有一颗特别显眼的亮星,附近有四颗比较暗的星组成梭子形。这颗亮星叫做织女星,属于天琴座。
25. 26.一年 27.C 28.A 29.B
【解析】25.地球公转就是地球围绕着太阳转动。地球公转的方向是自西向东。
26.地球公转就是地球围绕着太阳转动。公转一周是一年,就是365天。
27.地球在公转过程中,由于地轴的倾斜导致阳光有规律的直射和斜射某一地区,造成了气温有规律的变化,形成四季。当转到位置①时,此时是冬季;当转到位置②时,此时是春;当转到位置③时,此时是夏季;当转到位置④时,此时是秋季。对北半球而直,图中①②③④的季节分别是冬春夏秋,所以C符合题意。
28.2022年12月22日,是中国节气中的冬至,乐清市处于图中的位置①。当转到位置①时,此时是冬季,所以A符合题意。
29.冬至过后,太阳直射逐渐向北移动,白天逐渐变长。乐清市的白昼时间越来越长,所以B符合题意。
浙江省小升初知识点分类-03地球与宇宙科学①(真题)-六年级下册科学浙教版: 这是一份浙江省小升初知识点分类-03地球与宇宙科学①(真题)-六年级下册科学浙教版,共12页。试卷主要包含了选择题,填空题,判断题,实验题,简答题,综合题等内容,欢迎下载使用。
浙江省小升初知识点分类-03地球与宇宙科学③(真题)-六年级下册科学浙教版: 这是一份浙江省小升初知识点分类-03地球与宇宙科学③(真题)-六年级下册科学浙教版,共8页。试卷主要包含了选择题,判断题,综合题,织女星和牛郎星等内容,欢迎下载使用。
小升初知识点分类-03地球与宇宙科学(试题)⑦-六年级下册科学通用版: 这是一份小升初知识点分类-03地球与宇宙科学(试题)⑦-六年级下册科学通用版,共8页。试卷主要包含了选择题,判断题,简答题,填空题等内容,欢迎下载使用。

