还剩2页未读,
继续阅读
所属成套资源:统考版2024版高考历史一轮复习第一部分微小题专练
成套系列资料,整套一键下载
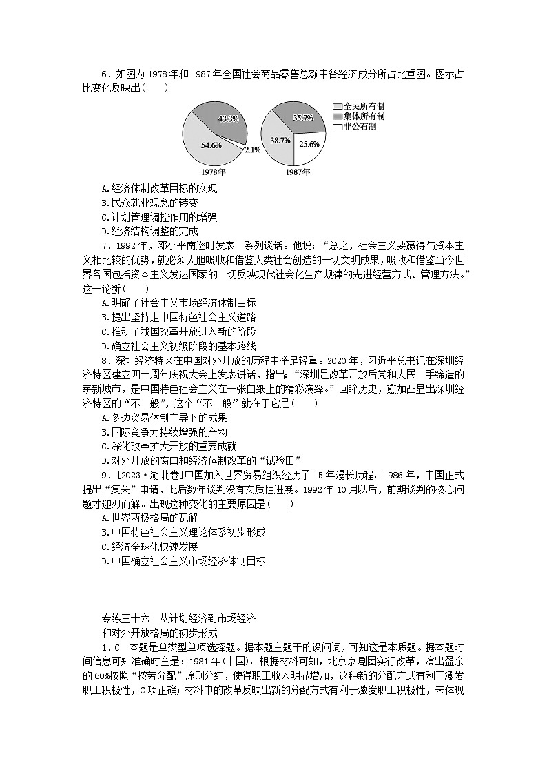
统考版2024版高考历史一轮复习第一部分微小题专练专练三十六从计划经济到市抄济和对外开放格局的初步形成
展开相关试卷
统考版2024版高考历史一轮复习第一部分微小题专练专练五十四充满魅力的书画和戏曲艺术:
这是一份统考版2024版高考历史一轮复习第一部分微小题专练专练五十四充满魅力的书画和戏曲艺术,共3页。试卷主要包含了有人盛赞苏轼书法,南宋画家李唐感叹等内容,欢迎下载使用。
统考版2024版高考历史一轮复习第一部分微小题专练专练五十一启蒙运动:
这是一份统考版2024版高考历史一轮复习第一部分微小题专练专练五十一启蒙运动,共3页。
统考版2024版高考历史一轮复习第一部分微小题专练专练五十六从蒸汽机到互联网:
这是一份统考版2024版高考历史一轮复习第一部分微小题专练专练五十六从蒸汽机到互联网,共3页。试卷主要包含了有史学家指出等内容,欢迎下载使用。

