2023年广东省中考历史真题(含解析)
展开广东省2018年中考历史真题试题(含解析): 这是一份广东省2018年中考历史真题试题(含解析),共20页。试卷主要包含了 考生务必保持答题卡的整洁,英国在清末和中国一共打了三仗等内容,欢迎下载使用。
2023年广东省中考历史真题(含解析): 这是一份2023年广东省中考历史真题(含解析),共19页。试卷主要包含了考生必须保持答题卡的整洁等内容,欢迎下载使用。
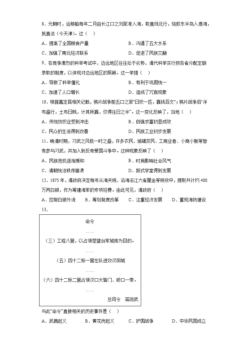
2023年广东省深圳市中考历史真题(含解析): 这是一份2023年广东省深圳市中考历史真题(含解析),共14页。试卷主要包含了选择题,非选择题等内容,欢迎下载使用。

