2023年云南省曲靖市中考一模历史试题(含解析)
展开2023年云南省曲靖市中考历史质检试卷(含解析): 这是一份2023年云南省曲靖市中考历史质检试卷(含解析),共20页。试卷主要包含了单选题,材料解析题等内容,欢迎下载使用。
2023年云南省曲靖市中考历史质检试卷(含解析): 这是一份2023年云南省曲靖市中考历史质检试卷(含解析),共20页。试卷主要包含了单选题,材料解析题等内容,欢迎下载使用。
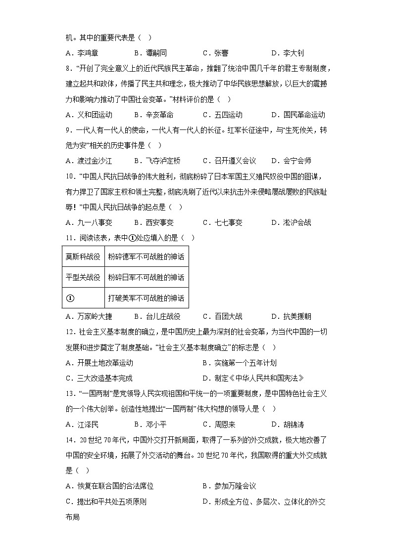
2023年云南省曲靖市麒麟区中考一模历史试题(含答案): 这是一份2023年云南省曲靖市麒麟区中考一模历史试题(含答案),共18页。试卷主要包含了选择题,综合题等内容,欢迎下载使用。

