山东省武城县+2022-2023学年八年级下学期期末道德与法治试题(含答案)
展开山东省武城县2023-2024学年八年级上学期期末考试道德与法治试题: 这是一份山东省武城县2023-2024学年八年级上学期期末考试道德与法治试题,共4页。
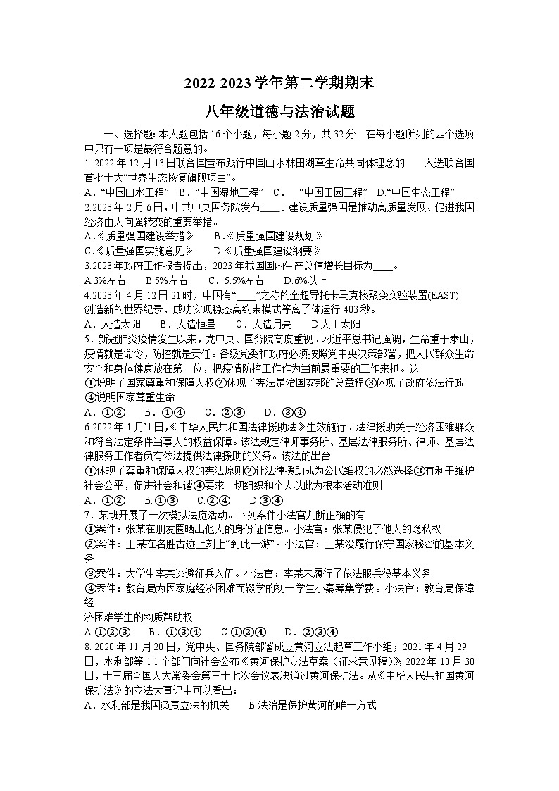
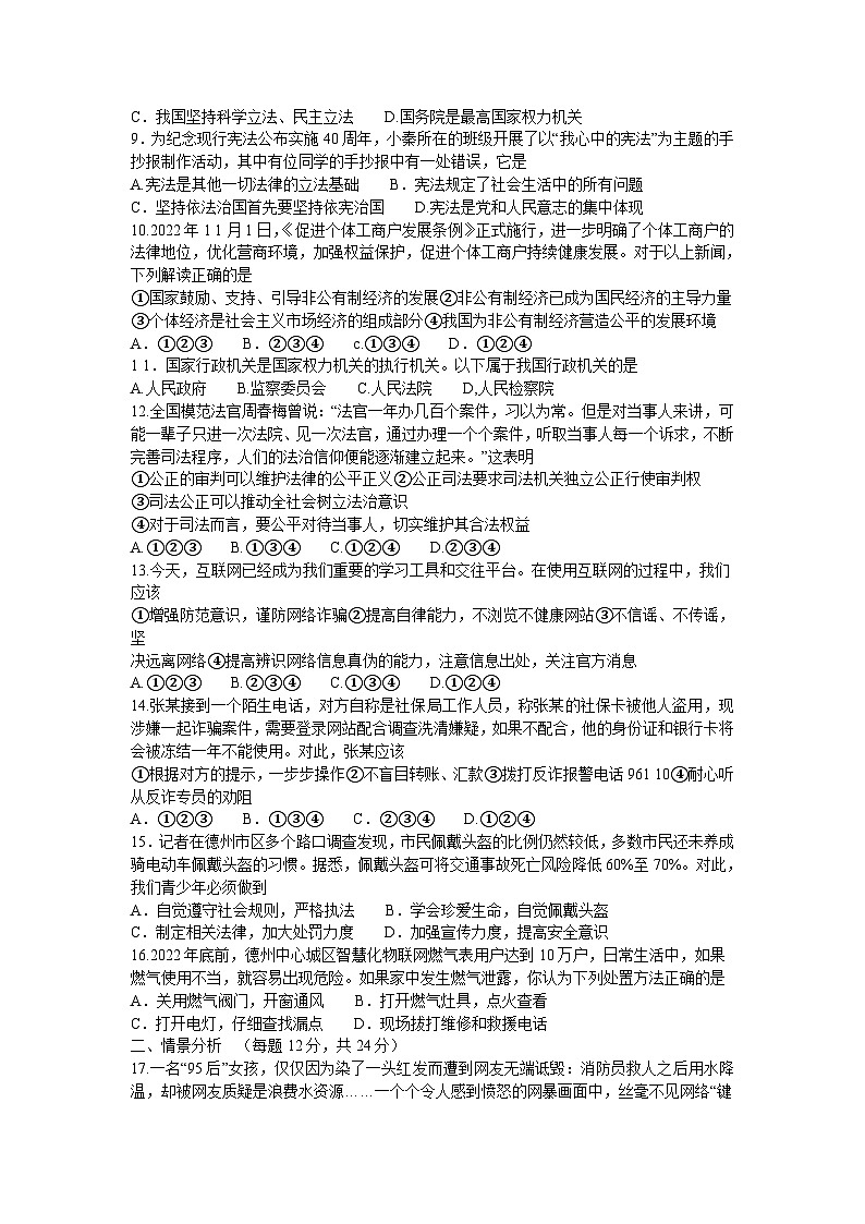
山东省德州市武城县2022-2023学年八年级下学期期末道德与法治试题: 这是一份山东省德州市武城县2022-2023学年八年级下学期期末道德与法治试题,共11页。试卷主要包含了单选题,分析说明题,判断说理题,辨析题等内容,欢迎下载使用。
山东省德州市武城县2020-2021学年八年级下学期期末道德与法治试题: 这是一份山东省德州市武城县2020-2021学年八年级下学期期末道德与法治试题,共9页。试卷主要包含了单选题,分析说明题,判断说理题,判断题,辨析题,综合探究题等内容,欢迎下载使用。

