陕西省韩城市2022-2023年度第二学期高一历史期末试题
展开陕西省韩城市2023-2024年度第一学期期中高二历史统考试题: 这是一份陕西省韩城市2023-2024年度第一学期期中高二历史统考试题,共6页。
陕西省韩城市2022-2023学年高一下学期期末质量检测历史试题: 这是一份陕西省韩城市2022-2023学年高一下学期期末质量检测历史试题,共10页。试卷主要包含了有学者认为,《世界经济史》写道等内容,欢迎下载使用。
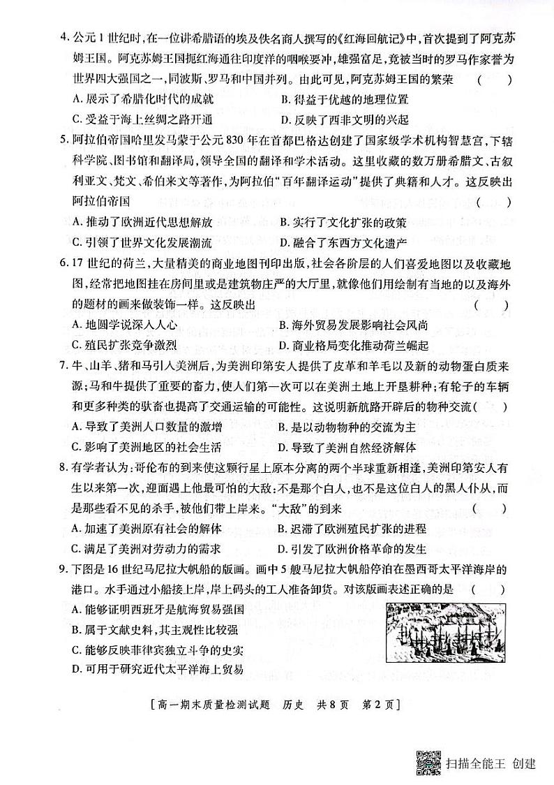
陕西省韩城市2022-2023学年高一下学期期末质量检测历史试题: 这是一份陕西省韩城市2022-2023学年高一下学期期末质量检测历史试题,共9页。试卷主要包含了有学者认为,《世界经济史》写道等内容,欢迎下载使用。

