2023届襄樊市保康县数学四年级第二学期期末经典试题含解析
展开这是一份2023届襄樊市保康县数学四年级第二学期期末经典试题含解析,共6页。试卷主要包含了 填空题, 选择题, 判断题, 计算题, 作图题, 解决问题等内容,欢迎下载使用。
2023届襄樊市保康县数学四年级第二学期期末经典试题
学校_______ 年级_______ 姓名_______
一、 填空题。 (20 分)
1.25厘米=(________)米 4吨70千克=(________)吨
0.56平方米=(________)平方分米 3.58元=(________)元(________)角(________)分
2.用3根小棒来拼三角形,已知两根小棒的长度分别为10厘米和5厘米,那么第三根小棒的长度最长是________厘米。
3.0.706读作:(______) 一点三零三写作:(______)。
4.截止2019年3月,常州常住流动人口数量约为170万人,根据这个数据判断,常州常住流动人口数量最多可能是(________)人,最少可能是(________)人。
5.把边长为1厘米的正方形纸片,按下面的规律拼成长方形:
用5个正方形拼成的长方形的周长是(________)厘米,用n个正方形拼成的长方形的周长是(____________)厘米。
6.比8.37多1.2的数是(____),4.61比8.25少(____)。
7.用计算器算得:1×8+1=9,12×8+2=98,123×8+3=987,则1234×8+4=(________)。
8.根据前几题算式的规律,直接填出括号里的数。
111111÷3=37037
222222÷6=37037
333333÷9=37037
444444÷(________)=37037
9.如果一个三角形中的两个锐角和大于90°,这个三角形是(______)三角形,如果两个锐角和小于90°,这个三角形是(______)三角形。
10.丽丽家有150棵柿子树,平均每棵树收柿子a千克,她家今年共收柿子(_____)千克
二、 选择题。 (把正确答案序号填在括号里。 每题 2 分, 共 10 分)
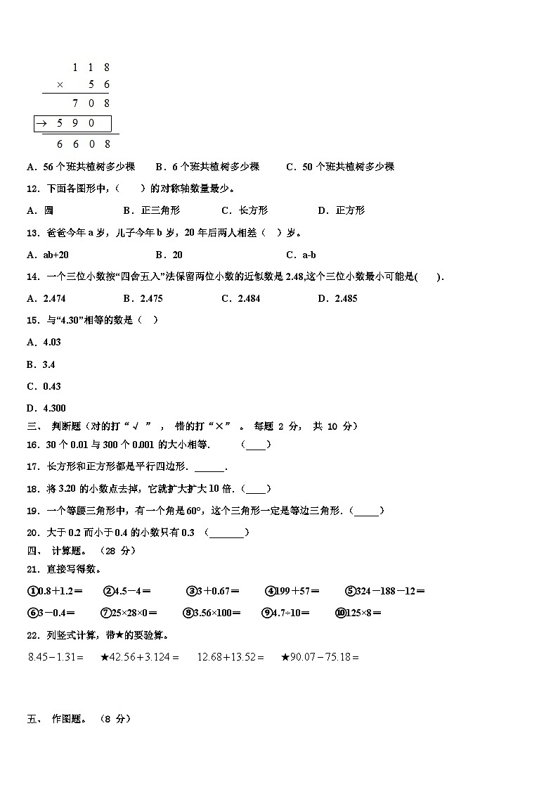
11.全校56个班的同学去林场植树平均每班植树118棵.聪聪用竖式计算全校共植树多少棵时,他的竖式中箭头所指的这一步是在计算( )
A.56个班共植树多少棵 B.6个班共植树多少棵 C.50个班共植树多少棵
12.下面各图形中,( )的对称轴数量最少。
A.圆 B.正三角形 C.长方形 D.正方形
13.爸爸今年a岁,儿子今年b岁,20年后两人相差( )岁。
A.ab+20 B.20 C.a-b
14.一个三位小数按“四舍五入”法保留两位小数的近似数是2.48,这个三位小数最小可能是( ).
A.2.474 B.2.475 C.2.484 D.2.485
15.与“4.30”相等的数是( )
A.4.03
B.3.4
C.0.43
D.4.300
三、 判断题(对的打“√ ” , 错的打“×” 。 每题 2 分, 共 10 分)
16.30个0.01与300个0.001的大小相等. (____)
17.长方形和正方形都是平行四边形.______.
18.将3.20的小数点去掉,它就扩大扩大10倍.(____)
19.一个等腰三角形中,有一个角是60°,这个三角形一定是等边三角形.(_____)
20.大于0.2而小于0.4的小数只有0.3 (_______)
四、 计算题。 (28 分)
21.直接写得数。
①0.8+1.2= ②4.5-4= ③3+0.67= ④199+57= ⑤324-188-12=
⑥3-0.4= ⑦25×28×0= ⑧3.56×100= ⑨4.7÷10= ⑩125×8=
22.列竖式计算,带★的要验算。
★ ★
五、 作图题。 (8 分)
23.从上面看上排的物体分别是什么形状的?请连一连。
六、 解决问题。 (每题 4 分, 共 24 分)
24.路政公司计划修一条长2000米的公路,前5天每天修220米,余下的要在3天内修完,这3天平均每天修多少米?(列方程解答)
25.有两种同样尺寸的盘子,一种每个4.8元,另一种每个5.2元.妈妈要买8个盘子,可以怎样买?一共要付多少钱?
26.一根长1.5米的铁丝,把它折成一个底边长为60厘米的等腰三角形。这个三角形的腰长是多少厘米?
27.学校印制了1000本《科学用眼100问》知识手册,每本厚。这些手册摞起来一共厚多少米?
28.四(1)班男、女生1分钟仰卧起坐的成绩记录如下。(单位:个)
男生 36 52 33 40 47 37 29 35 35 46 38 50 28 48 46 40 34 38 36 23 42 | 女生 45 57 39 44 47 49 28 37 37 41 50 49 37 38 40 42 40 53 26 43 38 |
先将上面的数据进行整理再填写下表。
四(1)班男、女生1分钟仰卧起坐的成绩统计表
(1)女生1分钟仰卧起坐在( )范围内的人数最多。
(2)( )生比( )生成绩好些。
29.光明小学准备为一年级240名新生配备新桌椅,每张桌子49元,每把椅子31元,应该准备多少钱?
参考答案
一、 填空题。 (20 分)
1、0.25 4.07 56 3 5 8
2、14
3、零点七零六 1.303
4、1704999 1695000
5、12 2n+2
6、9.57 3.64
7、9876
8、12
9、锐角 钝角
10、150a
二、 选择题。 (把正确答案序号填在括号里。 每题 2 分, 共 10 分)
11、C
12、C
13、C
14、B
15、D
三、 判断题(对的打“√ ” , 错的打“×” 。 每题 2 分, 共 10 分)
16、√
17、√
18、×
19、√
20、╳
四、 计算题。 (28 分)
21、2;0.5;3.67;256;124
2.6;0;356;0.47;1000
22、7.14;45.684;26.2;14.89
五、 作图题。 (8 分)
23、
六、 解决问题。 (每题 4 分, 共 24 分)
24、300米
25、解:
假设一个4.8元的盘子为A,一个5.2元的盘子为B,买两种盘子,一共买8个,可以有9种买法.
第一种买法:8×5.2=41.6(元);
第二种买法:1×4.8+7×5.2=41.2(元);
第三种买法:2×4.8+6×5.2=40.8(元);
第四种买法:3×4.8+5×5.2=40.4(元);
第五种买法:4×4.8+4×5.2=40(元);
第六种买法:5×4.8+3×5.2=39.6(元);
第七种买法:6×4.8+2×5.2=39.2(元);
第八种买法:7×4.8+1×5.2=38.8(元);
第九种买法:8×4.8=38.4(元).
答:可以有9中买法:第一种买法只买单价是5.2元的盘子,一共要付41.6元;第二种买法是买1个单价是4.8元的盘子和7个单价是5.2元的盘子,一共要付41.2元;第三种买法是买2个单价是4.8元的盘子和6个单价是5.2元的盘子,一共要付40.8元;第四种买法是买3个单价是4.8元的盘子和5个单价是5.2元的盘子,一共要付40.4元;第五种买法是买4个单价是4.8元的盘子和4个单价是5.2元的盘子,一共要付40元;第六种买法是买5个单价是4.8元的盘子和3个单价是5.2元的盘子,一共要付39.6元;第七种买法是买6个单价是4.8元的盘子和2个单价是5.2元的盘子,一共要付39.2元;第八种买法是买7个单价是4.8元的盘子和1个单价是5.2元的盘子,一共要付38.8元;第九种买法是只买单价是4.8元的盘子,一共要付38.4元.
26、45厘米
27、6.5米
28、见详解
(1)40~49个 (2)女 男
29、19200元
相关试卷
这是一份2023届襄樊市保康县五年级数学第二学期期末质量跟踪监视模拟试题含解析,共7页。试卷主要包含了用心思考,我会填,仔细推敲,我会选,火眼金睛,我会判,细心审题,我能算,心灵手巧,我会画,我会解决问题等内容,欢迎下载使用。
这是一份2022-2023学年湖北省襄樊市保康县四年级数学第二学期期末预测试题含解析,共5页。试卷主要包含了填空题,选择题,判断题,计算题,解答题等内容,欢迎下载使用。
这是一份2022-2023学年襄樊市保康县数学三下期末达标检测模拟试题含解析,共8页。试卷主要包含了用心思考,认真填写,仔细推敲,认真辨析,反复比较,慎重选择,细心计算,认真检查,操作题,解决问题等内容,欢迎下载使用。

