通辽市2022-2023学年三下数学期末检测模拟试题含解析
展开通辽市2022-2023学年三下数学期末检测模拟试题
学校_______ 年级_______ 姓名___________
一、神奇小帮手。
1.闰年的1月、2月、3月一共有(________)天,2020年是(________)年。
2.在笔算时,先分百位上的7,商1……;继续分,再商4,这个“4”要写在商的(______)位上,……,完整的笔算过程一共分了(______)次。
3.小刚完成数学作业用的时间是1小时的,完成语文作业用的时间是1小时的,完成(______)作业用时少一些,少了(______)分钟。
4.黑板在教室的西面墙上,小红坐在教室里,面向黑板上课,她的前面是_________面,后面是_________ 面,右面是__________面。
5.找一找下列年份中哪些是闰年?哪些是平年?
1928年 1949年 2200年 2020年 1900年
1800年 1942年 1362年 2092年 1438年
闰年有:___________________
平年有:____________________
6.一个小数的小数点向右移动两位后,比原来的数增加了198,原来这个数是________.
7.□36÷6,要使商是三位数,□里最小填(________);要使商是两位数,□里最大填(________)。
8.小红骑自行车去上学,她每分钟行98米,从家到学校用了12分钟,她家到学有(________)米。
二、我是小法官。(对的打√,错的打×)
9.205÷5的商的末尾有一个0。(______)
10.302不管乘几,积的中间一定会有0。(____)
11.2019年的一月和二月共有59天。(________)
12.250×8的末尾共有2个0..(_________)
13.在估算319÷4时,可以把319看成360,得数大约是90。(________)
14.有3条裤子和4双鞋,共有12种不同的搭配方法。(________)
15.小明到书店要从家往西北走,按原路返回时要从书店往东南走。________
16.每年第三季度与第四季度的天数相同. (________)
17.的积的末尾只有1个0。(________)
18.三年级一共有31人参加了舞蹈组或美术组,其中参加舞蹈组的有19人,参加美术组的有24人,两个小组都参加的有12人。 (_____)
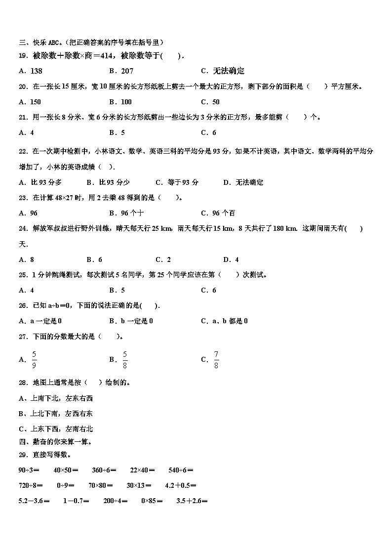
三、快乐ABC。(把正确答案的序号填在括号里)
19.被除数+除数×商=414,被除数等于( ).
A.138 B.207 C.无法确定
20.在一张长15厘米,宽10厘米的长方形纸板上剪去一个最大的正方形,剩下部分的面积是( )平方厘米。
A.150 B.100 C.50
21.用一张长8分米、宽6分米的长方形纸剪出一些边长为3分米的正方形,最多能剪( )个。
A.4 B.5 C.6
22.在一次期中检测中,小林语文、数学、英语三科的平均分是93分,如果不计英语,其中语文、数学两科的平均分增加了,小林的英语成绩( ).
A.比93分多 B.比93分少 C.等于93分 D.无法确定
23.在计算48×27时,用2去乘48得到的是( )。
A.96 B.96个十 C.96个百
24.解放军叔叔进行野外训练,晴天每天行25 km,雨天每天行15 km,8天共行了180 km.这期间雨天有( )天.
A.8 B.6 C.2 D.4
25.1分钟跳绳测试,每次测试5名同学,第25个同学应该在第( )次测试。
A.4 B.5 C.6
26.已知a÷b=0,下面的说法正确的是( ).
A.a一定是0 B.b一定是0 C.a、b都是0
27.下面的分数最大的是( )。
A. B. C.
28.地图上通常是按( )绘制的。
A、上南下北,左东右西
B、上北下南,左西右东
C、上东下西,左南右北
四、勤奋的你来算一算。
29.直接写得数。
90÷3= 40×50= 360÷6= 22×40= 540÷6=
720÷8= 0÷9= 70×80= 30×13= 4.2+0.5=
5.2-3.6= 1-0.7= 200÷4= 0×85= 3.5+2.6=
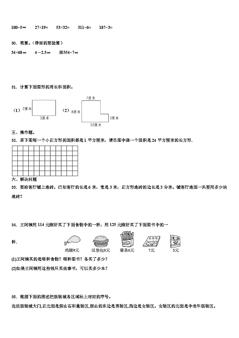
100÷5= 27×19≈ 53×32≈ 311÷6≈ 187÷3≈
30.笔算。(带※的要验算)
34×68= 4-2.5= ※554÷7=
31.计算下面图形的周长和面积。
(1) (2)
五、操作题。
32.若下图每一个小正方形的面积都是1平方厘米,请在图中画一个面积是24平方厘米的长方形.
六、解决问题
33.要给客厅铺上地砖。已知客厅的长是6米,宽是3米,正方形地砖的边长是3分米。铺客厅地面一共要用多少块地砖?
34.王阿姨用114元刚好买了下面食物中的一种,用125元刚好买了下面图书中的一种.
(1)王阿姨买的是哪种食物?哪种图书?各买了多少?
(2)如果王阿姨用这些钱只买故事书,可以买多少本?
35.根据下面的描述把服装城各区域标上对应的序号。
走进服装城大门,正北面是假山石和童装区,假山的东边是男装区,西边是女装区。女装区的北面是中老年服装区。
36.在下面的方格图中先画一个长8厘米、宽4厘米的长方形,再画一个与它周长相等的正方形,并分别求出正方形和长方形的面积。(每个小方格的边长表示1厘米)
长方形的面积: 正方形的面积:
37.如果每人每天节约2千克水,一个5口之家一年(按365天计算)可以节约多少千克水?大约多少吨?
参考答案
一、神奇小帮手。
1、91 闰
2、十 3
3、数学 3
4、西 东 北
5、1928年、2020年、2092年 1949年、2200年、1900年、1800年、1942年、1362年、1438年
6、1
7、6 5
8、1176
二、我是小法官。(对的打√,错的打×)
9、×
10、×
11、√
12、×
13、×
14、√
15、√
16、√
17、×
18、√
三、快乐ABC。(把正确答案的序号填在括号里)
19、C
20、C
21、A
22、B
23、B
24、C
25、B
26、A
27、C
28、B
四、勤奋的你来算一算。
29、30;2000;60;880;90;
90;0;5600;390;4.7;
1.6;0.3;50;0;6.1;
20;600;1500;50;60
30、2312;1.5;79……1
31、(1)10厘米;6平方厘米
(2)36厘米;65平方厘米
五、操作题。
32、
六、解决问题
33、200块
34、 (1)薯条:114÷6=19(包)
漫画:125÷5=25(本)
(2)(125+114)÷7=34(本)……1(元)
可以买34本.
35、
36、长方形面积:32平方厘米;正方形面积:36平方厘米。
作图如下:
37、3650千克,4吨
内蒙古通辽市2022-2023学年三下数学期末达标检测模拟试题含答案: 这是一份内蒙古通辽市2022-2023学年三下数学期末达标检测模拟试题含答案,共7页。试卷主要包含了谨慎判一判,仔细选一选,认真填一填,细心算一算,动手操作,想一想,解一解等内容,欢迎下载使用。
内蒙古通辽市2022-2023学年三下数学期末考试模拟试题含解析: 这是一份内蒙古通辽市2022-2023学年三下数学期末考试模拟试题含解析,共7页。试卷主要包含了我会选,我会判断,我能填,我会计算,动手操作,我能解决下面各题等内容,欢迎下载使用。
伊金霍洛旗2022-2023学年数学三下期末检测模拟试题含解析: 这是一份伊金霍洛旗2022-2023学年数学三下期末检测模拟试题含解析,共6页。试卷主要包含了我会选,我会判断,我能填,我会计算,动手操作,我能解决下面各题等内容,欢迎下载使用。

