精品解析:江西省宜春市丰城市东煌学校2022-2023学年高二下学期6月月考地理试题(解析版)
展开2022-2023学年下学期第四次月考试卷
高二地理
一、选择题(每小题3分,共60分)
务农重本,国之大纲。江西省抚州市仙基村按照“统一规划,合理布局,配套建设,适当超前”的原则,切实搞好高标准基本农田建设,对基本农田进行田、水、路、渠的科学规划,建成田面平整、格田成方、绿化成行、灌排设施配套等高标准农田,实现经济、社会、生态三方效益共赢,有力地推动了新农村建设步伐。据此完成下面小题。
1. 仙基村推进高标准基本农田建设的主要目的是( )
A. 扩大耕地面积 B. 提高土壤肥力 C. 提高生产效益 D. 减少自然灾害
2. 根据气候特点,推测仙基村高标准农田建设中优先进行( )
A. 农田水利设施建设 B. 土地平整化建设
C. 田间道路交通建设 D. 土地生态化建设
【答案】1. C 2. A
【解析】
【1题详解】
由材料“对基本农田进行田、水、路、渠的科学规划,建成田面平整、格田成方、绿化成行、灌排设施配套等高标准农田”可知,高标准基本农田建设的主要目的是通过科技手段提高农业综合生产能力,增强农作物抵御灾害的能力(旱涝保收),保证粮食稳产,保障粮食安全,提高生产效益,C正确;高标准基本农田建设没有扩大耕地面积,A错误;高标准基本农田建设有利于保持土壤肥力,但最终目的是使粮食增产,提高生产效益,B错误;高标准基本农田建设可以增强农作物抵御灾害的能力(旱涝保收),但不能减少自然灾害,D错误。故选C。
2题详解】
仙基村地处江西省抚州市,为亚热带季风气候,雨热同期的同时水旱灾害也频繁,因此农业稳产高产的主要影响是水旱灾害,需要通过水利设施建设来减少旱涝灾害对农业的影响,A正确;土地平整化主要与地形条件有关,B错误;田间道路交通建设主要是社会经济方面的措施,C错误;土地生态化与区域生态环境有关,不只是气候,D错误。故选A。
【点睛】实现粮食安全,增加粮食产总产量的两个基本途径是扩大耕地数量和提高单位面积产量。同时,可通过跨区域调剂、国际贸易和粮食储备等手段对粮食安全进行调节。此外,还可以加大政策扶持、提高农民种粮积极性、加强农业科技应用等措施。
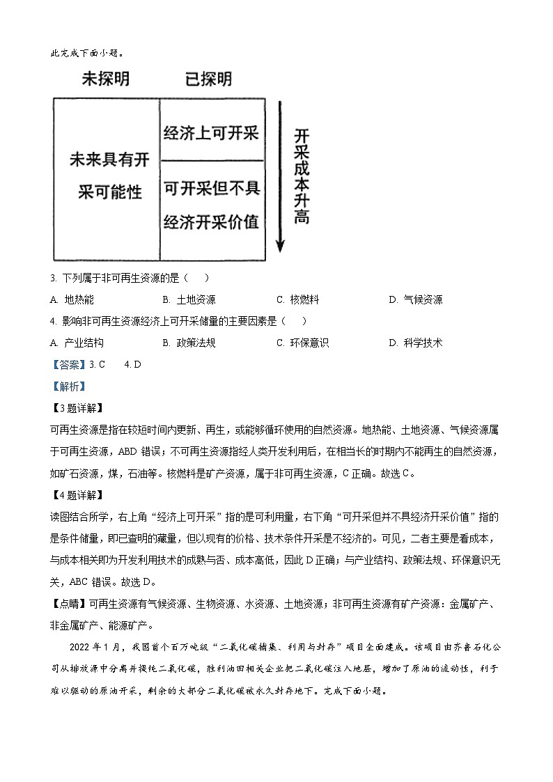
人类能够从自然环境中获得自然资源用于生产和生活。下图示意非可再生资源的储量与可利用量。据此完成下面小题。
3. 下列属于非可再生资源的是( )
A. 地热能 B. 土地资源 C. 核燃料 D. 气候资源
4. 影响非可再生资源经济上可开采储量的主要因素是( )
A. 产业结构 B. 政策法规 C. 环保意识 D. 科学技术
【答案】3. C 4. D
【解析】
【3题详解】
可再生资源是指在较短时间内更新、再生,或能够循环使用的自然资源。地热能、土地资源、气候资源属于可再生资源,ABD错误;不可再生资源指经人类开发利用后,在相当长的时期内不能再生的自然资源,如矿石资源,煤,石油等。核燃料是矿产资源,属于非可再生资源,C正确。故选C。
【4题详解】
读图结合所学,右上角“经济上可开采”指的是可利用量,右下角“可开采但并不具经济开采价值”指的是条件储量,即已查明的藏量,但以现有的价格、技术条件开采是不经济的。可见,二者主要是看成本,与成本相关即为开发利用技术的成熟与否、成本高低,因此D正确;与产业结构、政策法规、环保意识无关,ABC错误。故选D。
【点睛】可再生资源有气候资源、生物资源、水资源、土地资源;非可再生资源有矿产资源:金属矿产、非金属矿产、能源矿产。
2022年1月,我国首个百万吨级“二氧化碳捕集、利用与封存”项目全面建成。该项目由齐鲁石化公司从排放源中分离并提纯二氧化碳,胜利油田相关企业把二氧化碳注入地层,增加了原油的流动性,利于难以驱动的原油开采,剩余的大部分二氧化碳被永久封存地下。完成下面小题。
5. 我国首个百万吨级“二氧化碳捕集、利用与封存”项目全面建成,可促进齐鲁石化公司和胜利油田相关企业( )
A. 生产能耗降低 B. 产品多样化经营 C. 生产流程简化 D. 产业一体化发展
6. 胜利油田利用二氧化碳注入油田地层驱油可( )
A. 提高石油的品质 B. 降低石油开采的成本 C. 提高石油开采率 D. 减少采油产生的污染
7. 我国将加大力度实现“二氧化碳捕集、利用与封存”产业化发展,其重要意义在于能够( )
A. 保障国家能源安全 B. 优化能源消费结构 C. 降低能源消费价格 D. 减轻大气污染
【答案】5. D 6. C 7. A
【解析】
【5题详解】
该项目增加了对二氧化碳的处理利用,增加了生产能耗,A错误;该项目只是提高了石油的开采率,不涉及对石油的加工,产品以原油为主,产品并未多样化,B错误;石油开采生产流程比原来复杂,C错误;该项目由齐鲁石化捕集提供二氧化碳,并将其运送至胜利油田进行驱油封存,实现了二氧化碳捕集、驱油与封存一体化应用,实现石油增产和碳减排双赢,D正确。故选D。
【6题详解】
将二氧化碳注入油层,增加了原油的流动性,利于难以驱动的原油开采,从而提高石油开采率,C正确;该方案只是起到了增加石油流动性的作用,对石油品质并无改变,A错误;胜利油田利用二氧化碳注入油田地层驱油增加了生产过程,提高了石油开采成本,B错误;利用二氧化碳注入油田地层驱油也没有减少采油产生的污染,D错误。故选C。
【7题详解】
该方案将二氧化碳注入地层,增加了原油的流动性,便于开采难以驱动的原油,较大幅度提高低品位资源开发利用率,对保障国家能源安全提供支撑,A正确;石油为常规能源,增加石油的开采对能源多元化发展不利,不能优化能源消费结构,B错误;石油为常规能源,需求大,该项目的实施对能源消费价格影响不大,C错误;该方案可以减少空气中二氧化碳的含量,有利于“碳中和”和“碳达峰”目标的实现,但不会减轻大气污染,D错误。故选A。
【点睛】碳捕集、利用与封存简称CCUS,即把生产过程中排放的二氧化碳进行捕集提纯,继而投入新的生产过程进行再利用和封存,二氧化碳捕集、利用与封存是一种可以实现大规模温室气体减排的新兴技术。
改革开放后,中国城乡居民收入增长数十倍,生活水平正从温饱向小康迈进,饮食需求日趋多元,膳食结构同步优化。图a表示我国四个城市居民进口、本土、本地消耗食材占比,图b表示四个城市本地食材消耗占比分布。据此完成下面小题。
8. 关于四个城市本地食材结构的叙述,正确的是( )
A. 兰州市本地食材消耗中谷物类食材占比最高
B. 四城市本地食材消耗中肉类食材占比都较低
C. 四城市本地食材消耗中蔬菜类食材占比都较高
D. 九江市本地食材消耗中油类食材占比最低
9. 兰州市本地食材占比较低的主要原因是( )
A. 自然条件较恶劣 B. 居民偏好外地食材
C. 居民收入水平高 D. 交通运输条件便利
10. 提高新乡市本地食材占比的可行措施有( )
A. 引导居民改变饮食偏好 B. 扩大大豆的种植面积
C. 城郊地带适度发展乳畜业 D. 扩大蔬菜大棚的种植规模
【答案】8. C 9. A 10. C
【解析】
【8题详解】
读图可知,兰州本地食材消耗中谷物类食材占比较低,猪肉类食材占比最高,A错误;四城市本地食材消耗中猪肉类和蔬菜类食材占比都较高,B错误,C正确;九江市本地食材消耗中油类食材占比较高,D错误。故选C。
【9题详解】
兰州地处黄河河谷,周边地区均为高原山地地貌,现有耕地基本以梯田为主,机械化程度低,本地粮食产能不足,尤其体现在小麦这种规模化种植收益较大的谷物上,因而相当程度上需要依赖外地谷物来维持城市消耗。兰州地处半干旱地区,虽有黄河流经,但辖区内水域面积较小,加之气候的影响,不利于发展水产养殖业,导致本地水产类食材占比较低。综上可知,A正确;居民偏好外地食材、 居民收入水平高、 交通运输条件便利都不会使兰州市本地食材占比较低,BCD错误。故选A。
【10题详解】
居民的饮食偏好是长期形成的,较为稳定难改变,A错误;要提高本地食材中豆制品的比重,应提高对大豆的深加工技术和水平,B错误;读图可知,新乡市奶及奶制品食材本地食材占比较低,可通过城郊地带适度发展乳畜业来提高本地食材占比,C正确;本地食材中,新乡的蔬菜类占比较高,不需要再扩大大棚的面积,D错误。故选C。
【点睛】影响农业的主要区位因素 气候:热量、光照、降水影响极大;地形:影响农业的类型(平原与山区不同)、影响农作物的分布(农作物随海拔有所不同);土壤:作物生长的物质基础,不同土壤适宜生长不同作物,东南丘陵的红壤适宜种茶树等;市场:市场的需求量最终决定了农业生产的类型和规模;交通运输:园艺业、乳畜业产品容易变质,要求有方便的交通运输条件;政策:国家政策和政府干预手段影响。
生态系统生产总值(GEP)是指生态系统能够为人类生活和社会发展提供的最终产品与服务价值的总和,由物质产品、调节服务和文化服务构成。2019年海南热带雨林国家公园GEP高达2045亿元,其各项价值量占比如下图所示。读图完成下面小题。
11. 热带雨林单位面积价值量远高于人工林,主要是因为其( )
A. 强大的生态服务功能 B. 总面积大于其他系统
C. 提供更多的林业产品 D. 科普教育项目更成熟
12. 生态产品价值实现的路径有( )
①谁受益、谁补偿②有机农产品认证③大力发展经济林④碳排放抵消机制
A. ①②③ B. ①③④ C. ②③④ D. ①②④
【答案】11 A 12. D
【解析】
【11题详解】
由图可以看出,2019年海南热带雨林国家公园GEP中生态系统调节服务价值核心部分占82.6%,调节服务中以涵养水源、生物多样性和固碳释氧的价值量最高,热带雨林生态系统复杂,可以涵养水源、维护生物多样性、调节碳氧平衡,热带雨林单位面积价值量远高于人工林,主要是因为其强大的生态服务功能,A正确;单位面积价值量高与总面积大关系不大,B错误;热带雨林区开发程度较低,提供林产品较少,C错误;热带雨林多划定为自然保护区,科普教育项目较少,D错误。故选A。
【12题详解】
贯彻“谁受益、谁补偿”发展原则,激励地方政府保护生态环境,①正确;打造具有鲜明特色的有机农产品品牌,通过生态产品价值核算,彰显海南热带雨林国家公园资源环境价值,②正确;人工经济林树种组成结构单一,调节服务和文化服务功能较低,导致单位面积GEP不高,③错误;通过碳排放抵消机制,依托热带雨林丰富的碳汇资源,换取补偿资金,惠及广大林区的人们,共享国家公园生态红利,④正确,D正确,ABC错误。故选D。
【点睛】森林的生态功能包括调节气候;涵养水源,保持水土;固碳释氧,净化空气;防风固沙;保护生物多样性,提供生物栖息地;提供科普教育场所,休闲旅游等等。
13. 下表反映了三个省区煤炭、太阳能、天然气、水能四种能源的丰歉程度(★越多,代表能源越丰富)。表中表示水能资源的是( )
能源 省区 | ① | ② | ③ | ④ |
新疆 | ★★ | ★★★★ | ★ | ★★★★ |
陕西 | ★★★★ | ★★★ | ★★ | ★★★ |
广西 | ★ | ★★ | ★★★★ | ★ |
A. ① B. ②
C. ③ D. ④
【答案】C
【解析】
【详解】根据所学知识可知,水能资源丰富地区一般径流量大、地表起伏大,新疆和陕西的地表径流量不大,水能资源不太丰富,广西气候湿润、地形起伏大,水能资源丰富。表中③资源在新疆、陕西不太丰富,在广西非常丰富,因此③应是水能资源,C符合题意,排除ABD。故选C。
大豆具有粮食和油料双重属性,是我国重要的农产品之一。下图为我国2008-2017年大豆产量、进口量与消费量图。据此完成下面小题。
14. 我国( )
A. 大豆生产集中在华北平原 B. 大豆的产量持续下降
C. 大豆的消费量呈上升趋势 D. 大豆进口量逐年提升
15. 我国大量进口大豆是因为国内( )
①种植面积少②生产成本低③市场需求大④水资源不足
A. ①③ B. ①② C. ②③ D. ②④
【答案】14. C 15. A
【解析】
【14题详解】
根据题干信息可知,华北平原人多地少,机械化水平以及粮食商品率不如东北地区,大豆的生产集中在东北平原,A错误;图示信息反映大豆产量整体稳定,并没有持续下降,但大豆的消费量呈上升趋势,C正确、B错误;2010-2011年,大豆的进口量下降,图示时间内,大豆进口量并没有逐年提升,D错误。故选C。
【15题详解】
我国大豆种植面积较小,产量较低,而我国人口众多,市场对大豆的需求量较大,本国产量无法满足市场对大豆的需求,所以需要大量进口大豆,①③正确;国内大豆生产成本低,则利润空间可能相对较大,会促进本国大豆产量的提升,并不会大量进口大豆,②错误;我国大量进口大豆并不是国内水资源不足,④错误。综上所述,①③正确,故选A。
【点睛】我国农业区位选择的变化:①经济发展推动了城镇化的进程,农副产品的市场需求量大增。②经济发展提高了人民的生活水平,增加了高品质农产品的需求。 ③经济发展也推动育种技术、栽培和耕作技术的进步,使农作物生产摆脱了传统地域的限制。④城镇化的推进使得农村劳动力大量减少,同时农业机械化迅速推广,促使农民选择易于机械化作业的农作物生产。
图为我国某种能源分布图。读图,回答下列问题。
16. 该能源最有可能( )
A. 太阳能 B. 核能 C. 风能 D. 地热能
17. M地数值较小,其主要原因是( )
A. 纬度较高 B. 距海较远 C. 植被稀疏 D. 地形封闭
【答案】16. C 17. D
【解析】
【16题详解】
图示能源集中分布在西北内陆和东部沿海平原,最可能是风能,受冬夏季风最明显的地区,大风天气多,C正确。太阳能资源在青藏高原最为丰富,地热能主要分布在板块交界处,核能的区位选择受自然条件制约很小,ABD错误。故选C。
【17题详解】
M是四川盆地,四周高、中间低,地形封闭,空气流动受阻,风能资源较少,D正确。M地纬度较低,距海较近,植被覆盖率高,ABC错误。故选D。
【点睛】我国风能资源丰富和较丰富的地区主要分布在两个大带里:三北(东北、华北、西北)地区丰富带、沿海及其岛屿地丰富带。
东北水稻种植面积约占全国的9%,大米产量约占全国的l6%~20%。东北大米的商品率很高,黑龙江省超过了70%。2020年黑龙江省粮食产量保持在1500亿斤以上,被称为中国粮食的“压舱石”。习主席要求:“中国人要把饭碗端在自己手里,而且要装自己的粮食”。据此完成下面小题。
18. 下列不属于东北大米商品率高的原因是( )
A. 地广人稀 B. 劳动力丰富 C. 机械化水平高 D. 土壤肥沃
19. 黑龙江省被称为中国粮食的“压舱石”的原因是( )
A. 品质高,能满足人们对高品质生活的追求 B. 产量大,可减少对国际市场的依赖
C. 品种多,使消费者多样化的需求得到满足 D. 商品率高,有利于更多的出口创汇
20. 为了更好的做到“把饭碗端在自己的手里”,我们应该( )
①按照比较优势原则,调整粮食生产布局②加大后备土地资源开发,提高粮食总产量
③改善生态环境,确保粮食生产的可持续④实施农业保护政策,增加进口
⑤加大农业科研力度,加快科技兴粮步伐
A. ①②③ B. ①②④ C. ②④⑤ D. ①③⑤
【答案】18. B 19. B 20. D
【解析】
【18题详解】
东北地区地广人稀,土地平坦开阔,利于机械化生产,黑土肥力较高,大米总产量大,消费量少,故商品率较高,故B符合题意,排除ADC。所以选B。
【19题详解】
材料中指出“2020年黑龙江省粮食产量保持在1500亿斤以上”,说明黑龙江省粮食的产量大,而我国人均耕地面积较少,粮食仍然需要一定量的进口,因此黑龙江省粮食的产量大可以减少我国对国际粮食市场的依赖,且不会将粮食用于出口创汇,B正确,排除D。品质高和品种多在材料中则没有体现,故排除A和C。所以选B。
【20题详解】
为了保障中国粮食的安全问题,我们可以通过加大科技投入,改善生态环境和调整粮食生产布局,使粮食的单产量提高,保障粮食的产量和粮食生产的可持续发展,故①③⑤正确。但由于我国后备耕地资源不足,因此不能通过加大后备土地资源的开发,提高粮食的产量,故②错误,单纯的减少粮食进口量,不能够保障我国粮食市场的需求,故④错误。所以选D。
【点睛】东北农业发展重点是平原区面向国内大宗农产品需求市场,继续强化商品粮、豆等大宗农产品的生产,以确保国家粮食需求以增强抗衡国外农产品进入国内市场能力为重点,发展适应加工需要的优质、专用品种,提高产品质量和竞争力;加快发展农产品加工业,促进粮食转化,延长产业链条。推进农业向规模化、专业化和生态化方向发展,建设绿色食品基地。
二、综合题(每题20分,共40分)
21. 阅读图文资料,完成下列问题。
稀土的名字中虽然有个“土”字,但是稀土并不是土,而是镧、钪、钇等17种金属资源的总称,属于金属资源。稀土具有“点石成金”般的魔力。在很多工业应用中,只要加入一点点稀土,就有神奇的效果,所以稀土被誉为“21世纪新材料的宝库”。稀土资源曾被中国人认为是“国家宝藏”。很长一段时间,“中东有石油,中国有稀土”更让人们认为中国的稀土资源在世界上是独占鳌头的。实际未然,近四十年来,中国稀土在世界稀土格局中变化很大,2018年,中国已经成为全球最大的稀土进口国。下图为近四十年来我国稀土开发和使用的相关数据。
(1)结合图文资料,简述近四十年来中国稀土储量、消费量的变化特点。
(2)指出过去我国在稀土开发和使用中存在的问题。
(3)请对中国稀土行业未来的发展提出合理化建议。
【答案】(1)近几十年来我国稀土储量全球占比急剧下降;我国稀土消费需求总量急剧上升。
(2)开发过程中存在的问题:地上开采会破坏地表土层和造成植被破坏,进而引起水土流失、荒漠化等;地下开采会造成地下采空区,造成崩塌;造成环境污染,破坏生物多样性。
使用中存在的问题:资源利用率偏低;高端核心技术缺乏;低端产品产能过剩(缺少深加工)。
(3)减少出口,到国外投资开发稀土,多元化进口资源;关闭或减产部分稀土矿,取缔或合并大量小散弱矿业企业,建立大型国有企业,避免恶性竞争使得战略资源被贱卖;从废弃物中回收稀土,寻找可替代性资源;在稀土开采方面,提高开采技术,加强勘探,挖掘潜力,节约使用资源;在稀土加工方面,提高技术,提高资源利用率,争取更多国际专利;国家出台和完善政策和法律法规,统筹管理稀土资源。
【解析】
【分析】本大题以我国的稀土资源开发与使用的相关数据为材料设置试题,涉及资源的数量特征、资源开发过程中的存在问题及可持续发展措施等知识点,考查学生对相关知识的掌握程度,获取和解读地理信息、调动和运用地理知识、论证和探讨地理问题的能力,考查区域认知、综合思维、人地协调观等地理学科核心素养。
【小问1详解】
读第一幅图可知,1980~2018年,我国稀土储量全球占比急剧下降。读第二幅图可知,1980~2016年,我国稀土消费需求总量呈加速上升的趋势,2016年高达100000吨。
【小问2详解】
稀土属于矿产资源,地上开采过程中会破坏地表土层,同时破坏植被,易引起荒漠化、水土流失等生态问题;地下开采会造成地下采空,从而使地表塌陷,形成众多生态问题;因此地上和地下开采过程中,均容易造成环境污染,破坏生物多样性。由图可知,我国稀土消费需求总量大,产量占比远远高于其他国家,但我国稀土产业专利比重并不高,说明我国稀土资源利用率偏低;高端核心技术缺乏,缺少深加工;另外过去大量稀土产品出口国外,说明我国稀土低端产品产能过剩(缺少深加工)。
小问3详解】
稀土资源属于非可再生资源,现阶段我国存在技术水平低,缺乏核心技术,矿产资源的开发附加值低,创汇少、稀土资源消耗过度、以及对于稀土资源开采管理不当等问题。从稀土资源角度来看,由于大量稀土资源被开采与出口,导致当前我国稀土资源储量急剧下降,因此可以减少出口,到国外投资开发稀土,多元化进口资源;关闭或减少部分稀土矿,对原有不合理的小散弱矿业企业进行关闭或重组,建立大型国有企业,避免恶性竞争使得战略资源被贱卖;从废弃物中回收稀土,寻找可替代性资源。从稀土资源开发角度看,应提高开采和加工技术,加强勘探,挖掘潜力,节约使用资源;同时应提高加工技术,提高资源利用率,争取更多国际专利;从资源开采管理角度看,国家应出台和完善政策和法律法规,统筹管理稀土资源。
22. 阅读图文材料,完成下列要求。
青藏铁路开通后,青藏地区与内地的交往联系愈发密切。青藏高原被称为“世界屋脊”,自然环境脆弱,整体粮食生产无法满足人口粮食消费,对外地粮食依赖程度高,长距离的粮食运输,给财政和交通造成了负担。青藏地区粮食问题历来受到我国政府和学者的高度关注。新中国成立后,国家采取了一系列农业工程措施,提高该区域粮食生产能力。按照全国统一的人均400kg的标准构建粮食安全估算模型,青藏高原是中国缺粮最严重的地区之一:2005年、2010年、2015年缺粮数量分别达121.69万t、119.35万t、114.97万t,相当于消费量的4.11%、37.48%、35.66%。
(1)分析近年来青藏地区粮食缺口大的原因。
(2)指出青藏铁路的开通对青藏地区粮食安全的主要影响。
(3)列举保障青藏地区粮食安全的可行性措施。
【答案】(1)位于高寒区,热量不足,一年一熟,单产低;耕地面积小,粮食种植面积小,产量少;人口持续增长,生活水平提高,饮食结构中粮食消耗占比增大,消费量逐年增长。
(2)有利影响:外来粮食运输,提高了青藏高原地区的粮食安全;不利影响:进入青藏地区的游客数量增多,增加粮食需求,一定程度上加剧了粮食缺口。
(3)建立完整的粮食储备体系;完善交通物流体系,增大粮食运输量,降低运输成本;提升农业生产技术,提高单产;在条件适宜的区域开垦荒地(在条件适宜地区种植高产粮食作物,如在林芝地区种植水稻)。
【解析】
【分析】本题以青藏铁路开通后,青藏地区与内地的交往联系愈发密切为背景,涉及青藏地区农业现状、青藏铁路等相关影响,考查学生读图能力和基础知识运用能力。
【小问1详解】
粮食生产主要依赖于当地的自然地理条件,根据图中信息可以看出青藏地区主要以牧业县为主,农业县少,可利用的耕地资源少;青藏地区海拔高,积温低,热量不足,粮食为一年一熟,产量小;同时人口持续增长,生活水平提高,饮食结构中粮食消耗占比增大,同时粮食产量在1995年之后有所下降,消费量逐年增长,所以导致粮食缺口大。
【小问2详解】
青藏铁路的开通对青藏地区粮食安全的主要影响应当一分为二的来看待:
有利方面,交通便捷,内外的连接性得到了提高,有利于外来粮食运输,提高了青藏高原地区的粮食安全。
不利方面,交通便捷,也使得了来西藏游玩的游客数量增加,人口的增多也会对当地粮食进行消耗,虽然增加了当地的经济收入,但是一定程度上加剧了粮食缺口。
【小问3详解】
列举出保障我国的粮食安全的措施可以从保障粮食产量、保护农民的积极性、提高经济效益、完善粮食储备体系等方面分析。保障粮食产量可以通过发展科技,培育良种,提高粮食单产;制定相关的政策法规,加大农田保护力度,保护基本农田,保证粮食种植面积;积极引导,发展农产品深加工,加大对农产品加工力度,延长产业链,提高经济效益;完善农业基础设施,改善农业生产条件,加大农田水利建设,保证稳产高产;国家完善相关的政策法规,完善粮食储备体系,调整粮食储备的结构和规模,稳定粮食市场。
2023-2024学年江西省宜春市丰城市东煌学校高三上学期1月期末地理试题含答案: 这是一份2023-2024学年江西省宜春市丰城市东煌学校高三上学期1月期末地理试题含答案,共5页。试卷主要包含了选择题,解答题等内容,欢迎下载使用。
江西省宜春市丰城市第九中学2023-2024学年高三上学期12月月考地理试题(Word版附解析): 这是一份江西省宜春市丰城市第九中学2023-2024学年高三上学期12月月考地理试题(Word版附解析),共17页。试卷主要包含了单选题,综合题等内容,欢迎下载使用。
江西省宜春市丰城市东煌学校2023-2024学年高二上学期12月月考地理试题: 这是一份江西省宜春市丰城市东煌学校2023-2024学年高二上学期12月月考地理试题,共14页。试卷主要包含了单选题,综合题等内容,欢迎下载使用。

