东光县2022-2023学年数学三下期末联考模拟试题含解析
展开东光县2022-2023学年数学三下期末联考模拟试题
学校_______ 年级_______ 姓名___________
一、神奇小帮手。
1.今年是(________)年,上半年有(________)天,今年的2月1日是星期六,3月1日是星期(________)。
2.估算19×92时,把92看作90,估算的结果比实际计算的结果(____);把19看作(____),估算的结果比实际计算的结果(____)。
3.工人师傅准备在长6米、宽4米的空地上,铺边长为2分米的地砖,一共需要(____)块.
4.在( )里面填上“>”、“<”、“=”。
6×72(________)415 505÷5(________)550÷5 32+30(________)32×3
5.一段小故事有18行,每行约有22个字.这段小故事大约有(________)字.
6.800平方分米=(________)平方米 3年=(________)月
7.在括号里填上“>”“<”或“=”。
25×12(________)50×7 0÷21(________)0+21 0.9(________)0.6
600平方分米(________)6平方米 2米(________)1.9米 0.4米(________)4分米
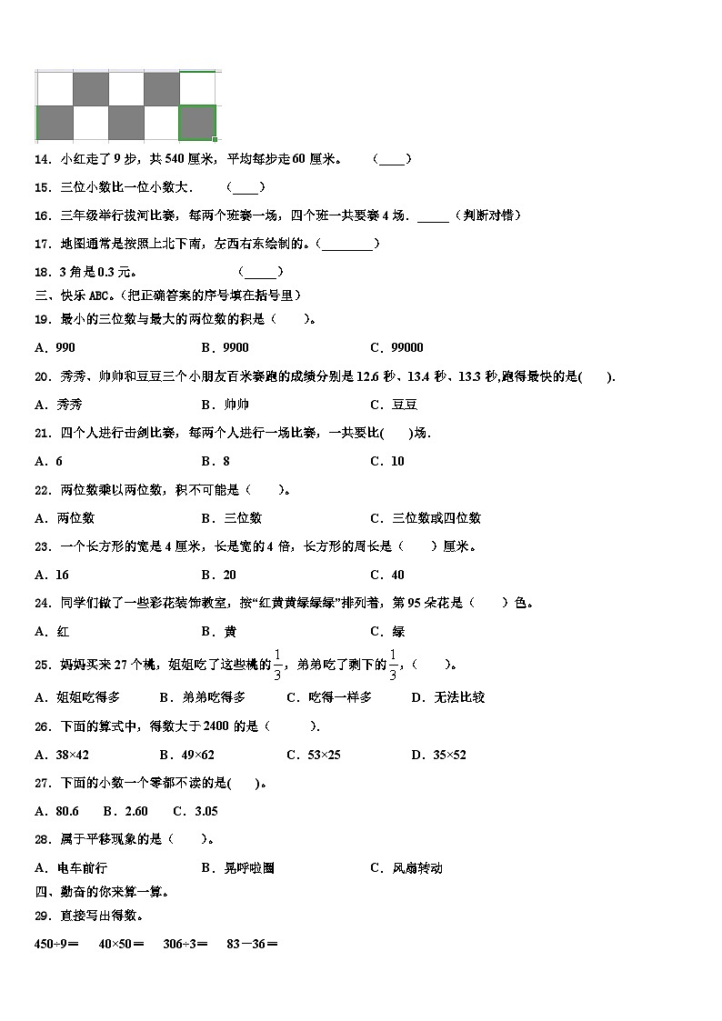
8.图①向________平移了________格.
图②向________平移了________格.
图③向________平移了________格.
图④向________平移了________格.
二、我是小法官。(对的打√,错的打×)
9.1吨铁比1吨棉花重。(________)
10.1900年和2020年都是闰年。(________)
11.一个三位数乘9,积不一定是四位数。(______)
12.小数就是比1小的数,如0.3,0.6,0.9等. (_______)
13.涂色部分可以用分数表示,也可以用小数0.5表示。(______)
14.小红走了9步,共540厘米,平均每步走60厘米。 (____)
15.三位小数比一位小数大. (____)
16.三年级举行拔河比赛,每两个班赛一场,四个班一共要赛4场._____(判断对错)
17.地图通常是按照上北下南,左西右东绘制的。(________)
18.3角是0.3元。 (_____)
三、快乐ABC。(把正确答案的序号填在括号里)
19.最小的三位数与最大的两位数的积是( )。
A.990 B.9900 C.99000
20.秀秀、帅帅和豆豆三个小朋友百米赛跑的成绩分别是12.6秒、13.4秒、13.3秒,跑得最快的是( ).
A.秀秀 B.帅帅 C.豆豆
21.四个人进行击剑比赛,每两个人进行一场比赛,一共要比( )场.
A.6 B.8 C.10
22.两位数乘以两位数,积不可能是( )。
A.两位数 B.三位数 C.三位数或四位数
23.一个长方形的宽是4厘米,长是宽的4倍,长方形的周长是( )厘米。
A.16 B.20 C.40
24.同学们做了一些彩花装饰教室,按“红黄黄绿绿绿”排列着,第95朵花是( )色。
A.红 B.黄 C.绿
25.妈妈买来27个桃,姐姐吃了这些桃的,弟弟吃了剩下的,( )。
A.姐姐吃得多 B.弟弟吃得多 C.吃得一样多 D.无法比较
26.下面的算式中,得数大于2400的是( ).
A.38×42 B.49×62 C.53×25 D.35×52
27.下面的小数一个零都不读的是( )。
A.80.6 B.2.60 C.3.05
28.属于平移现象的是( )。
A.电车前行 B.晃呼啦圈 C.风扇转动
四、勤奋的你来算一算。
29.直接写出得数。
450÷9= 40×50= 306÷3= 83-36=
58+39= 14×80= -= +=
30.用竖式计算.
(1)79×23
(2)26×48
(3)37×26
(4)25×62
31.求阴影部分的面积.(单位:厘米)
五、操作题。
32.请画出1厘米。
六、解决问题
33.王红家养了4笼鸡,每笼有2只,1天共吃饲料96千克,平均每只鸡每天吃多少千克饲料?
34.算一算,填一填。
(1)少年宫在商店的( )面,在学校的( )面,在图书馆的( )面。
(2)冬冬从学校到邮局至少要走( )千米。
(3)写出明明从少年宫到体育馆的一条行走路线。
35.阳光小学排练大型团体操,同学们站成4个方队,每个方队有7个小组,每个小组有14人.一共有多少名同学参加团体操表演?
36.赵朋身高1.32米,李丽身高1.25米,李丽的身高和赵朋差多少米?
37.有25箱苹果,苹果的单价是每千克7元。
(1)每箱苹果重12千克,一共有多少千克?
(2)这些苹果一共可以卖多少元?
参考答案
一、神奇小帮手。
1、闰 182 日
2、 小 20 大
3、600
4、> < <
5、400
6、8 36
7、< < > = > =
8、左 7 右 7 下 6 上 6
二、我是小法官。(对的打√,错的打×)
9、×
10、×
11、√
12、×
13、√
14、√
15、×
16、×
17、√
18、√
三、快乐ABC。(把正确答案的序号填在括号里)
19、B
20、A
21、A
22、A
23、C
24、C
25、A
26、B
27、A
28、A
四、勤奋的你来算一算。
29、50;2000;102;47;
97;1120;;1
30、 (1)1817;(2)1248;(3)962;(4)1550
31、24×24÷2=576÷2=288(平方厘米)
五、操作题。
32、
六、解决问题
33、平均每只鸡每天吃12千克饲料.
34、(1)西,西南,南;
(2)3;
(3)明明从少年宫出发,向北直走4千米到图书馆,再从图书馆向东直走3千米到体育馆。
35、392名
36、0.07米
37、(1)300千克
(2)2100元
2022-2023学年沛县三下数学期末联考模拟试题含解析: 这是一份2022-2023学年沛县三下数学期末联考模拟试题含解析,共6页。试卷主要包含了谨慎判一判,仔细选一选,认真填一填,细心算一算,动手操作,想一想,解一解等内容,欢迎下载使用。
2022-2023学年新干县数学三下期末联考模拟试题含解析: 这是一份2022-2023学年新干县数学三下期末联考模拟试题含解析,共7页。试卷主要包含了认真思考,巧填空,仔细推敲,巧判断,仔细选一选,仔细计算,图形与统计,生活中的数学等内容,欢迎下载使用。
2022-2023学年惠东县数学三下期末联考模拟试题含解析: 这是一份2022-2023学年惠东县数学三下期末联考模拟试题含解析,共7页。试卷主要包含了用心思考,认真填写,仔细推敲,认真辨析,反复比较,慎重选择,细心计算,认真检查,操作题,解决问题等内容,欢迎下载使用。

