2023届甘肃省庆阳市西峰区黄官寨实验学校三年级数学第二学期期末检测模拟试题含解析
展开2023届甘肃省庆阳市西峰区黄官寨实验学校三年级数学第二学期期末检测模拟试题
学校_______ 年级_______ 姓名___________
一、我会选。
1.630里面有( )个3
A.21 B.210 C.201
2.从上午10时到下午3时,经过了( )小时.
A.13 B.3 C.9 D.5
3.下列年份是闰年的有( )。
A.1900 B.2019年 C.2024年
4.同学们排队做操,排成4排,每排10人,每排人数是总人数的( ).
A. B. C.
5.小芳用2平方分米的正方形纸片测量自己课桌的面积(如下图),小芳的课桌的面积是( )平方分米。
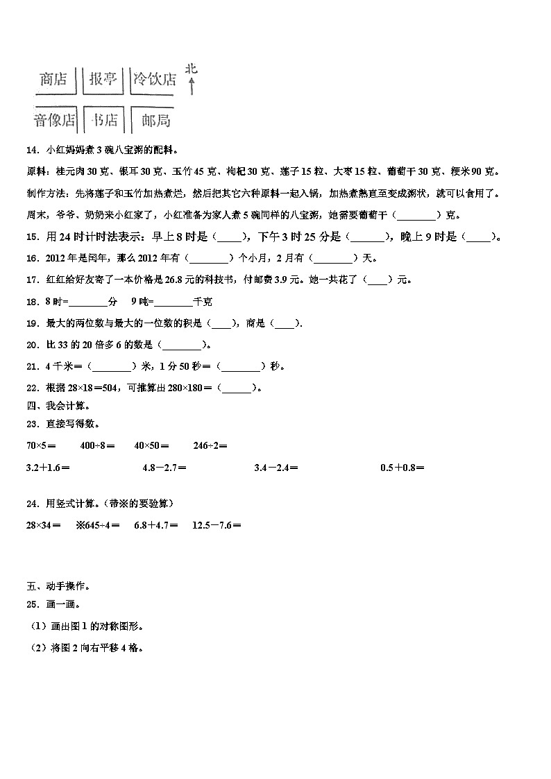
A.14平方分米 B.28平方分米 C.56平方分米
二、我会判断。
6.2019年的一月和二月共有59天。(________)
7.李小刚的妈妈9月31日从上海回来了。(______)
8.738÷6的商中间没有1.(______)
9.一年中有六个月是大月,六个月是小月.(_____)
10.边长是5分米的正方形,面积是25平方分米,周长是2米.(______)
三、我能填。
11.小兵、小芳、小军和小丽四名同学的体重分别是38kg、42kg、39kg、41kg中的一个。已知小兵比小芳重,但又比小军轻,小丽比小芳轻。那么小兵的体重是(______)kg。
12.在( )里填上适当的数
6000dm2=(_________)m2 50角=(________)元 40000g=(________)kg
73t=(________)kg 8分(________)秒 16dm2=(________)cm2。
13.下边是某街道示意图,商店的南面是(______),邮局在书店的(______)面,书店在冷饮店的(______)面。
14.小红妈妈煮3碗八宝粥的配料。
原料:桂元肉30克、银耳30克、玉竹45克、枸杞30克、莲子15粒、大枣15粒、葡萄干30克、粳米90克。
制作方法:先将莲子和玉竹加热煮烂,然后把其它六种原料一起入锅,加热煮熟直至变成粥状,就可以食用了。
周末,爷爷、奶奶来小红家了,小红准备为家人煮5碗同样的八宝粥,她需要葡萄干(________)克。
15.用24时计时法表示:早上8时是(_____),下午3时25分是(_______),晚上9时是(_____)。
16.2012年是闰年,那么2012年有(________)个小月,2月有(________)天。
17.红红给好友寄了一本价格是26.8元的科技书,付邮费3.9元。她一共花了(____)元。
18.8时=________分 9吨=________千克
19.最大的两位数与最大的一位数的积是(____),商是(____).
20.比33的20倍多6的数是(________)。
21.4千米=(________)米,1分50秒=(________)秒。
22.根据28×18=504,可推算出280×180=(______)。
四、我会计算。
23.直接写得数。
70×5= 400÷8= 40×50= 246÷2=
3.2+1.6= 4.8-2.7= 3.4-2.4= 0.5+0.8=
24.用竖式计算。(带※的要验算)
28×34= ※645÷4= 6.8+4.7= 12.5-7.6=
五、动手操作。
25.画一画。
(1)画出图1的对称图形。
(2)将图2向右平移4格。
26.将小旗向右平移3格,再向下平移2格。
27.画一个面积为12平方厘米的长方形。(每个小格的面积表示1平方厘米)
七、我能解决下面各题。
28.游泳池长26米,郑小雨游了4个来回,他游了多少米?
29.在下面的方格纸上画周长是12厘米的长方形和正方形各一个,并求出它们的面积。(1个小方格的边长表示1厘米)
30.根据统计表和统计图中信息,完成统计表和统计图。
红旗小学一至四年级同学平均年龄统计表
年级 | 一 | 二 | 三 | 四 |
年龄(岁) |
| 7.5 |
| 9 |
红旗小学一至四年级同学平均年龄统计图
31.果园里有65棵桃树,苹果树的棵数是桃树的棵数的3倍,桃树和苹果树一共有多少棵?
32.琪琪有一张宽30厘米的长方形彩纸,她从这张彩纸上裁下一个最大的正方形,剩下的彩纸的面积是360平方厘米。原来彩纸的面积是多少平方厘米?
参考答案
一、我会选。
1、B
2、D
3、C
4、C
5、C
二、我会判断。
6、√
7、×
8、正确
9、错误
10、√
三、我能填。
11、41
12、60 5 40 73000 480 1600
13、音像店 东 西南
14、50
15、 8时 15时25分 21时
16、4 29
17、30.7
18、480 9000
19、891 11
20、666
21、4000 110
22、50400
四、我会计算。
23、350;50;2000;123
4.8;2.1;1;1.3
24、952;161……1;11.5;4.9
五、动手操作。
25、
26、见详解
27、
七、我能解决下面各题。
28、208米
29、
8平方厘米;9平方厘米
30、6.5;8;
31、260棵
32、1260平方厘米
2022-2023学年甘肃省庆阳市西峰区黄官寨实验学校数学四下期末检测模拟试题含答案: 这是一份2022-2023学年甘肃省庆阳市西峰区黄官寨实验学校数学四下期末检测模拟试题含答案,共7页。试卷主要包含了认真思考,巧填空,仔细推敲,巧判断,仔细选一选,仔细计算,图形与统计,生活中的数学等内容,欢迎下载使用。
2023届甘肃省庆阳市西峰区黄官寨实验学校数学五下期末监测试题含解析: 这是一份2023届甘肃省庆阳市西峰区黄官寨实验学校数学五下期末监测试题含解析,共6页。试卷主要包含了用心思考,我会填,仔细推敲,我会选,火眼金睛,我会判,细心审题,我能算,心灵手巧,我会画,我会解决问题等内容,欢迎下载使用。
2022-2023学年甘肃省庆阳市西峰区黄官寨实验学校数学五下期末考试模拟试题含解析: 这是一份2022-2023学年甘肃省庆阳市西峰区黄官寨实验学校数学五下期末考试模拟试题含解析,共7页。试卷主要包含了仔细推敲,细心判断,反复思考,慎重选择,用心思考,认真填空,注意审题,用心计算,看清要求,动手操作,灵活运用,解决问题等内容,欢迎下载使用。

