人教版八年级生物上册同步练习:5.2.1动物的运动
展开第二章 动物的运动和行为
第一节 动物的运动
知识点 1 运动系统的组成
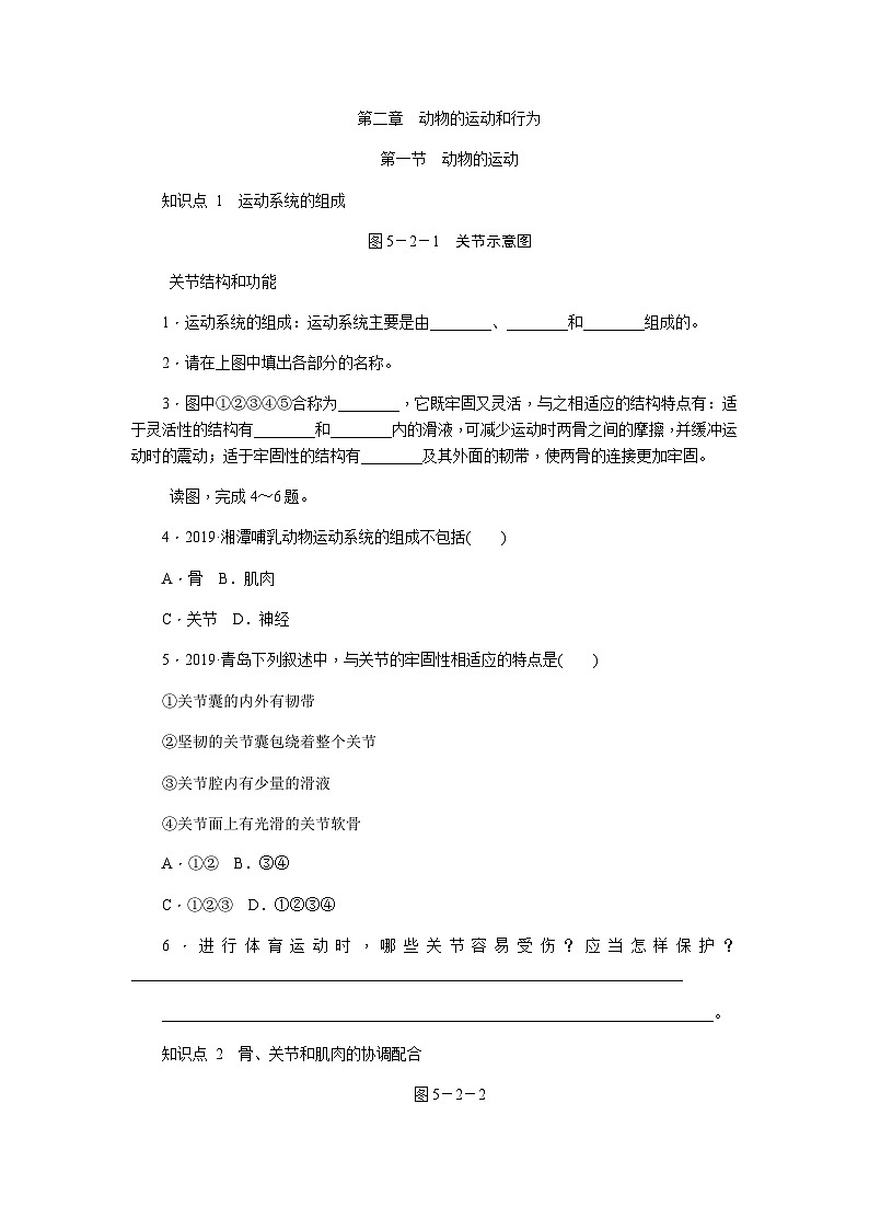
图5-2-1 关节示意图
关节结构和功能
1.运动系统的组成:运动系统主要是由________、________和________组成的。
2.请在上图中填出各部分的名称。
3.图中①②③④⑤合称为________,它既牢固又灵活,与之相适应的结构特点有:适于灵活性的结构有________和________内的滑液,可减少运动时两骨之间的摩擦,并缓冲运动时的震动;适于牢固性的结构有________及其外面的韧带,使两骨的连接更加牢固。
读图,完成4~6题。
4.2019·湘潭哺乳动物运动系统的组成不包括( )
A.骨 B.肌肉
C.关节 D.神经
5.2019·青岛下列叙述中,与关节的牢固性相适应的特点是( )
①关节囊的内外有韧带
②坚韧的关节囊包绕着整个关节
③关节腔内有少量的滑液
④关节面上有光滑的关节软骨
A.①② B.③④
C.①②③ D.①②③④
6.进行体育运动时,哪些关节容易受伤?应当怎样保护?________________________________________________________________________
________________________________________________________________________。
知识点 2 骨、关节和肌肉的协调配合
图5-2-2
屈肘和伸肘
1.请写出图中骨骼肌的组成及骨骼肌名称:①__________,②__________,③__________,④__________,⑤__________,⑥___________。其中①②共同组成了肌肉,其中②至少连接在________块骨上。它的特性是____________________________________________________
________________________________________________________________________。
2.写出伸肘和屈肘时,③④⑤⑥各处于何种状态。
(1)伸肘:图中③处于________状态,④处于________状态。
(2)屈肘:图中⑤处于________状态,⑥处于________状态。
(3)由屈肘动作到伸肘动作,必须在________的支配下才能完成。在此过程中,⑥的状态变化是________________________________________________________________________。
读图,完成3~4题。
3.2019·青岛下列有关动物运动意义的叙述,不正确的是( )
A.运动有利于动物获取食物
B.运动有利于动物逃避敌害
C.运动有利于动物物种的进化
D.运动有利于动物适应复杂多变的环境
4.图5-2-3为伸肘时肌肉协作示意图,据图回答:
图5-2-3
(1)图中[①]是________肌,[②]是________肌。
(2)当人的上肢处于如图5-2-3 所示的伸肘状态时,____________收缩,____________舒张。
(3)从图中可以看出,人的运动系统是由__________、__________和__________组成的。
(4)由图可见,一块骨骼肌的两端至少应附着在__________块以上的骨上,附在骨上的结构叫________。
(5)运动并不是仅靠运动系统来完成的,还需要__________的控制和调节。
【能力提高】
1.2019·德州图5-2-4是关节结构示意图,下列有关叙述正确的是( )
图5-2-4
A.关节的结构只包括[1、2、4]
B.结构[2]分泌的滑液使关节运动更加灵活
C.结构[1]及其内外的韧带,使关节具有牢固性
D.结构[6]使关节具有灵活性
2.2019·益阳2019年3月23日晚,中国国家男足在长沙10战胜韩国队。分析足球运动员在比赛中一系列动作(如奔跑、踢球、射门等)产生的原因,正确的是( )
A.关节活动带动四肢活动产生的
B.肌肉收缩牵动骨产生的
C.在神经系统的支配下,骨骼肌收缩和舒张牵动骨绕关节活动产生的
D.附着在骨骼上的肌肉群产生的
3.2019·曲靖有关骨及运动的说法,不正确的是( )
A.骨的运动需要骨骼肌的牵拉
B.骨本身就能运动
C.运动靠多种系统的调节与配合来完成
D.屈肘时至少需要两组骨骼肌相互配合
4.图5-2-5依次为肘关节、屈肘运动及赛龙舟示意图。请你结合所学知识回答:
图5-2-5
(1)甲图中起牢固作用的结构是[ ]________,能减少运动摩擦的结构是[ ]________和[ ]________内的滑液。
(2)“脱臼”是指( )
A.5从2中脱出 B.5从3中脱出
C.5从4中脱出 D.3从5中脱出
(3)屈伸肘动作符合杠杆原理,起到支点作用的是( )
A.关节 B.骨
C.骨骼肌 D.骨骼
(4)龙舟比赛中队员屈肘把桨划向胸前时,[ ]________处于收缩状态。
(5)请用一句话概述骨、关节和肌肉在运动中的协调作用:________________________________________________________________________
________________________________________________________________________。
5.2019·岳阳每种动物都有与其生存相适应的运动结构,请分析回答:
图5-2-6
(1)草履虫靠[ ]________的摆动在水中旋转前进;蚯蚓的运动方式为________。
(2)鸟类的前肢进化成[ ]________,适于飞行。
(3)人体进行剧烈运动时,[ ]________可减少两骨间的摩擦,使运动更加灵活。
(4)对各种动物来说,运动能扩大其活动和生存范围,有利于动物________、逃避敌害、争夺栖息地和繁殖后代。
6.请将下列框架图内的空格补充完整。
知识点 1
1.骨 关节 肌肉
2.关节头 关节囊 关节腔 关节窝 关节软骨
3.关节 关节软骨 关节腔 关节囊
4.D [解析] 神经属于神经系统。
5.A
6.进行体育运动时,上肢的肘关节、腕关节,下肢的膝关节、踝关节等都容易受伤。保护措施包括充分做好运动前的准备活动,运动强度应当适当,以及佩带护腕、护膝等
知识点 2
1.肌腹 肌腱 肱二头肌 肱三头肌 肱三头肌
肱二头肌 两块 受神经传来的刺激而收缩
2.(1)舒张 收缩 (2)舒张 收缩
(3)神经系统 由收缩变为舒张
3.C [解析] 运动与动物物种的进化无关。
4.(1)肱二头 肱三头 (2)肱三头肌 肱二头肌
(3)骨 关节 肌肉 (4)两 肌腱 (5)神经系统
【能力】
1.C [解析] 关节的结构不仅包括1关节囊、2关节腔、4关节软骨,还包括3关节头和5关节窝;滑液是由关节囊分泌的,使关节运动更加灵活;关节囊及其内外的韧带,使关节具有牢固性;关节软骨和滑液能减少摩擦,使关节具有灵活性。
2.C
3.B [解析] 骨的位置的变化产生运动,但是骨本身是不能运动的。骨的运动要靠骨骼肌的牵拉。骨骼肌中间较粗的部分叫肌腹,两端较细的呈乳白色的部分叫肌腱。肌腱可绕过关节活动,于是躯体就会产生运动。但是骨骼肌只能收缩牵拉骨而不能推开骨,因此与骨相连的肌肉总是由两组肌肉相互配合活动的,例如屈肘运动和伸肘运动的产生,屈肘时肱二头肌收缩,肱三头肌舒张;伸肘时肱三头肌收缩,肱二头肌舒张。
4.(1)2 关节囊 1 关节软骨 4 关节腔 (2)B (3)A (4)A 肱二头肌 (5)骨骼肌受神经传来的刺激收缩时,就会牵动骨绕关节活动,于是躯体的相应部位就产生了运动
5.(1)① 纤毛 蠕动
(2)④ 翼
(3)⑦ 关节软骨
(4)寻觅食物
6.关节窝 关节囊 关节腔 肌腹 骨 关节 神经 消化 呼吸 循环 骨骼肌 骨 关节
寻觅 躲避 争夺 繁殖 复杂多变
人教版 (新课标)八年级上册第一节 动物的运动课时作业: 这是一份人教版 (新课标)八年级上册第一节 动物的运动课时作业,文件包含521动物的运动-2022-2023学年八年级生物上册课后培优分级练人教版原卷版docx、521动物的运动-2022-2023学年八年级生物上册课后培优分级练人教版解析版docx等2份试卷配套教学资源,其中试卷共24页, 欢迎下载使用。
人教版八年级生物上册5.2.1动物的运动导学案(无答案): 这是一份人教版八年级生物上册5.2.1动物的运动导学案(无答案),共3页。
初中人教版 (新课标)第一节 动物的运动一课一练: 这是一份初中人教版 (新课标)第一节 动物的运动一课一练,文件包含培优分级练人教版生物八年级上册521《动物的运动》同步分级练解析版docx、培优分级练人教版生物八年级上册521《动物的运动》同步分级练原卷版docx等2份试卷配套教学资源,其中试卷共24页, 欢迎下载使用。

