浙江省宁波市奉化区2022-2023学年高二上学期期末地理试题
展开奉化区2022-2023学年第一学期期末联考高二地理试题
一、选择题Ⅰ(本大题共20小题,每小题2分,共40分。每小题列出的四个备选项中只有一个是符合题目要求的,不选、多选、错选均不得分)
1. 图示为某节气时全球昼夜分布状况,阴影部分表示黑夜,三个月后,南极圈内出现极昼。则该节气出现的三个月后,宁波( )
A. 昼长夜短,且昼渐短 B. 昼长夜短,且昼渐长
C. 昼短夜长,且昼渐短 D. 昼短夜长,且昼渐长
【答案】D
【解析】
【详解】图示昼夜平分,太阳直射赤道,为秋分或春分。三个月后,南极圈内出现极昼,为冬至,所以该节气为秋分。该节气出现三个月后,即冬至后,太阳直射南半球且太阳直射点开始从南回归线北移,宁波昼短夜长,且昼渐长,夜渐短,故选D。
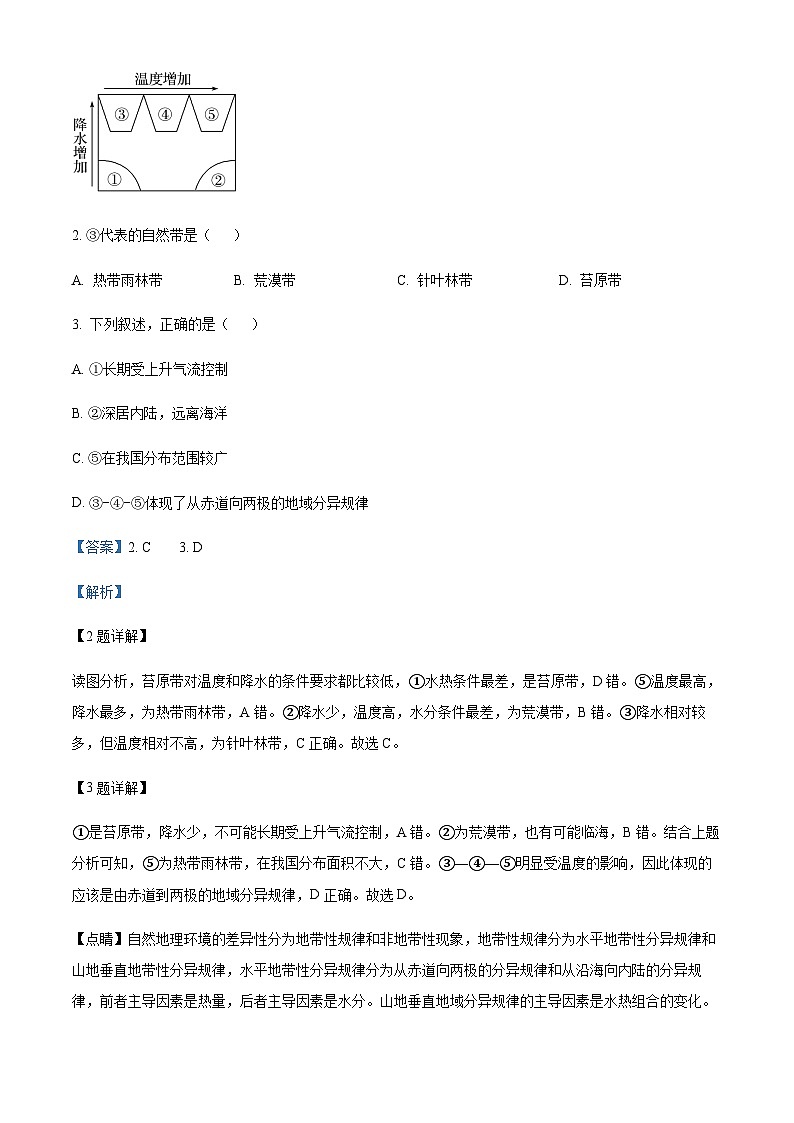
读自然带与温度、降水量的关系示意图,序号代表苔原带、荒漠带、阔叶林带、针叶林带、热带雨林带等自然带。据此完成下面小题。
2. ③代表的自然带是( )
A. 热带雨林带 B. 荒漠带 C. 针叶林带 D. 苔原带
3. 下列叙述,正确的是( )
A. ①长期受上升气流控制
B. ②深居内陆,远离海洋
C. ⑤在我国分布范围较广
D. ③-④-⑤体现了从赤道向两极的地域分异规律
【答案】2. C 3. D
【解析】
【2题详解】
读图分析,苔原带对温度和降水的条件要求都比较低,①水热条件最差,是苔原带,D错。⑤温度最高,降水最多,为热带雨林带,A错。②降水少,温度高,水分条件最差,为荒漠带,B错。③降水相对较多,但温度相对不高,为针叶林带,C正确。故选C。
【3题详解】
①是苔原带,降水少,不可能长期受上升气流控制,A错。②为荒漠带,也有可能临海,B错。结合上题分析可知,⑤为热带雨林带,在我国分布面积不大,C错。③—④—⑤明显受温度的影响,因此体现的应该是由赤道到两极的地域分异规律,D正确。故选D。
【点睛】自然地理环境的差异性分为地带性规律和非地带性现象,地带性规律分为水平地带性分异规律和山地垂直地带性分异规律,水平地带性分异规律分为从赤道向两极的分异规律和从沿海向内陆的分异规律,前者主导因素是热量,后者主导因素是水分。山地垂直地域分异规律的主导因素是水热组合的变化。非地带性现象的影响因素较多,主要有纬度、大气环流、地形、洋流等。
宁波某单位原定6月20日举办的户外乒乓球比赛因连续阴雨天气而推迟一个月。比赛当日北京时间10:00左右,小明多次因阳光对视线的干扰而失误。据此完成下面小题。
4. 与导致比赛推迟的阴雨天气有关的天气系统是( )
A. 冷锋 B. 暖锋 C. 准静止锋 D. 气旋
5. 比赛中阳光对视线产生干扰时,小明最可能是面向( )
A. 东南 B. 西南 C. 东北 D. 西北
【答案】4. C 5. A
【解析】
【4题详解】
根据材料“宁波某单位原定6月20日举办的户外乒乓球比赛因连续阴雨天气而推迟一个月”,阴雨持续时间长,近一个月,因此6月宁波正处于准静止锋的控制,C正确;冷锋控制时降雨强度大,持续时间短,A错误;暖锋降雨强度小,持续时间较长,但不可能持续一个月,B错误;气旋带来的阴雨天气持续时间短,D错误。故答案选C。
【5题详解】
根据材料,北京时间10: 00左右,小明在比赛中多次因阳光对视线的干扰而失误。宁波当地经度为120°E附近,当地地方时大概也就是位于10:00左右,此时该地太阳位于东南方向,小明最可能是面向太阳所在的方位,即面向东南方向,A正确,BCD错误。故答案选A。
【点睛】除南北两极之外,北回归线以北正午太阳全年位于正南;南回归线以南正午太阳全年位于正北;回归线之间,当太阳直射点移到本地以北时,正午太阳位于正北,当太阳直射点移到本地时,正午太阳位于头顶正上方,当太阳直射点移到本地以南时,正午太阳位于正南。
下图为某地地质剖面示意图。据此完成下面小题。
6. 岩层①②③④形成由早到晚依次是( )
A. ②③①④ B. ②③④① C. ③②①④ D. ③②④①
7. 形成该地貌所经历的地质作用依次为( )
A. 沉积作用——内力挤压——岩浆侵入——岩层断裂——外力侵蚀
B. 沉积作用——内力挤压——岩层断裂——岩浆侵入——外力侵蚀
C. 内力挤压——沉积作用——岩层断裂——岩浆喷出——外力侵蚀
D. 沉积作用——内力挤压——外力侵蚀——岩层断裂——岩浆喷出
8. 若在砾岩层中发现小型恐龙化石,则煤炭层形成时期,该地可能( )
A. 蕨类植物繁盛 B. 地球开始从化学演化转为生物演化
C. 鸟类开始出现 D. 联合古陆形成
【答案】6. C 7. B 8. C
【解析】
【6题详解】
①②③④层理构造明显,均为沉积岩,形成时间越早,位置越低。①②均为砂岩,且①位于煤层之上,②位于煤层之下,②行程时间早于①。砂岩下部为砾岩,砾岩的下部为③石灰岩,③形成时间早于①②。④为泥岩,位于①砂岩上部,行程时间晚于①,行程时间由早到晚的顺序依次为③②①④,C正确,ABD错误,故选择C项。
【7题详解】
图中主要包括三大地质现象,沉积岩形成、花岗岩形成(岩浆侵入)、断层。断层两侧的沉积岩发生了断裂、位移,说明断层形成时间晚于沉积岩的形成。断层处的花岗岩并未发生断裂,说明花岗岩的形成时间晚于断层,故该地貌先经历沉积作用形成沉积岩,然后经历地壳水平运动,岩层受挤压,局部地区发生断裂,形成断层。然后经历岩浆侵入,花岗岩形成于地下,而目前的花岗岩部分出露地表,说明上部由于位于背斜顶部受张力作用,被侵蚀,B项正确,故选择B项。
【8题详解】
砾岩层中发现恐龙化石,说明砾岩层形成于中生代,煤炭层位于砾岩层上部,说明煤炭层形成于中生代以后。蕨类植物繁盛的时代是晚古生代,早于中生代,A错误;地球开始从化学演化转为生物演化是因为生命的诞生,发生在太古宙,B错误;鸟类是由爬行动物进化而来,形成时间晚于恐龙,C正确;联合古陆形成于古生代后期,晚于中生代,D错误,故选择C项。
【点睛】岩层新老关系的判断方法
(1)根据地层层序规律确定:一般岩层越老,其位置越靠下,岩层越新,其位置越靠上,即越接近地表。
(2)根据生物进化规律判断:由于生物进化总是由简单到复杂,由低级到高级,因此保存复杂、高级生物化石的岩层总比那些保存简单、低级生物化石的岩层新。
(3)根据岩层的接触关系确定:岩浆岩可以按照其与沉积岩的关系来判断,喷出岩的形成晚于其所切穿的岩层,侵入岩晚于其所在的岩层。变质岩是在变质作用下形成的,而这多是在岩浆活动的影响下形成的,因而变质岩的形成晚于与其相邻的岩浆岩。
中国某科考船1月份赴西北太平洋进行深海科学与资源考察。读已知两种海底矿产的分布图。据此完成下面小题。
9. 图中( )
A. 甲海区位于板块消亡边界 B. 乙海区海雾多发
C. 丙海区的海底矿产资源单一 D. 丁海区此时受信风带控制
10. 考察过程中( )
A. 科考船行驶在S1航段时可能遭遇台风
B. S2航段沿线表层海水盐度越来越高
C. 科考船行驶至S3航段时顺风顺水
D. S4航段一带洋壳厚度大于地壳均值
【答案】9. A 10. B
【解析】
【9题详解】
根据图示信息可知,甲地处环太平洋第一岛链,为太平洋板块与亚欧板块交界处,地壳不稳定,多火山地震,为环太平洋火山地震带,A正确;根据图示信息可知,乙海区地处低纬,受暖流影响,不易产生海雾,B错误;根据图示信息丙海区既有矿产1又有矿产2,矿产资源丰富多样,C错误;根据图示信息可知,丁海区位于北回归线以北,此时为1月份,气压带风带南移,该地受副热带高压控制,D错误。所以选A。
【10题详解】
1月份北半球为冬季,S1航段不会遭遇台风,A错误;根据图示信息可知,S2航段由近海海域逐步向大洋中航行,陆地径流的影响逐渐减小,并且纬度位置越来越低,海水的蒸发越来越多,海水表层盐度越来越高,B正确;S3航段主要受东北信风带控制,不顺风顺水,C错误;根据所学知识可知,大洋地壳厚度较薄,陆地地壳厚度较厚,D错误。所以选B。
【点睛】环太平洋地震带是一个围绕太平洋经常发生地震和火山爆发的地区,有一连串海沟、列岛和火山、板块移动剧烈。它像一个巨大的环,围绕着太平洋分布,沿北美洲太平洋东岸的美国阿拉斯加向南,经加拿大本部、美国加利福尼亚和墨西哥西部地区,到达南美洲的哥伦比亚、秘鲁和智利,然后从智利转向西,穿过太平洋抵达大洋洲东边界附近,在新西兰东部海域折向北,再经斐济、印度尼西亚、菲律宾,中国台湾省、琉球群岛、日本列岛、千岛群岛、堪察加半岛、阿留申群岛,回到美国的阿拉斯加,环绕太平洋一周,也把大陆和海洋分隔开来。
读我国浙闽丘陵某地土地利用示意图。据此完成下面小题。
11 据图判断( )
A. 甲处林地为落叶阔叶林 B. 乙处以河流侵蚀为主
C. 丙地蔬菜的生长周期长 D. 丁地土壤有机质含量高
12. 下列地貌的沉积物粒径分布特点,与图中河流沉积物不同的是( )
A. 冲积扇 B. 黄土高原 C. 冰碛丘陵 D. 沙滩
【答案】11. D 12. C
【解析】
【11题详解】
读图可知,该地区位于我国浙闽丘陵,地带性植被应是亚热带常绿阔叶林,A错误;乙处位于河流凸岸,以堆积作用为主,B错误;丙地蔬菜主要为居民提供日常蔬菜,生长周期短,C错误;丁地土壤是有机质含量高的水稻土,D正确。故选D。
【12题详解】
图中河流沉积物以流水沉积为主,在流速降低,导致泥沙堆积时,总是颗粒大,比重大的先沉积,颗粒小,比重小的后沉积,因此分选性较好。冲积扇属于流水沉积地貌,分选性也较好,B与题意不符;黄土高原的黄土层来源于风力堆积,风成沉积一般分选性都很好,B与题意不符;组成沙滩的沙粒一般分选性好,D与题意不符;冰碛丘陵是由冰川堆积作用形成的,沉积物分选性较差,C正确。故选C。
【点睛】沉积物颗粒随流速的减慢而由大到小顺次排列,即有分选性。 分选性是指碎屑颗粒大小的均匀程度,也可以表达为围绕某一个粒度的颗粒集中趋势的大小离差程度。
毛里求斯岛地处印度洋西南部,易受热带气旋影响。读当地时间2022年2月2日15时的海平面气压分布图。据此完成下面小题。
13. 在强热带气旋影响下,此时毛里求斯岛的主导风向为( )
A. 东南风 B. 西南风 C. 东北风 D. 西北风
14. 此时家住宁波的你能看到( )
A. 夕阳的余晖染红天空 B. 华灯初上,万家灯火
C. 朝霞从地平线上升起 D. 更深人静,星光点点
【答案】13. A 14. B
【解析】
【13题详解】
从图中可以看到,此次强热带气旋中心位于毛里求斯的西北方向,从经纬度可以看到毛里求斯位于南半球,故此图为南半球热带气旋图,其气流运动方向呈顺时针旋转,在地面偏向力向左偏转的作用下,该地盛行风向应为东南风,A正确,BCD错误。所以选A。
【14题详解】
根据图示信息可知,毛里求斯大致位于55°E左右,此时为2月2日15时,位于120°E左右的宁波,地方时应为2月2日19时20分左右,宁波位于北半球,此时太阳直射点位于南半球,宁波昼短夜长,此时应为华灯初上,万家灯火,B正确,ACD错误。所以选B。
【点睛】热带气旋,是发生在热带海洋上的强烈天气系统,它像在流动江河中前进的涡旋一样,一边绕自己的中心急速旋转,一边随周围大气向前移动。在北半球热带气旋中的气流绕中心呈逆时针方向旋转,在南半球则相反。愈靠近热带气旋中心,气压愈低,风力愈大。
在雷州半岛龙门河流域的河床上,分布着一种火山凝灰岩河流壶穴。火山凝灰岩是由火山灰及火山碎屑物质等压实固结形成的岩石,往往夹杂着火山弹。由于火山弹和周围岩石的性质差异,在流水作用下,河床上形成深浅不一的壶穴。左下图示意该地河流壶穴形成过程,右下图示意岩石圈的物质循环。据此完成下面小题。
15. 形成火山凝灰岩的地质作用及岩石类型为( )
A. ⑥—A B. ①—C C. ④—D D. ⑤—E
16. 下列地貌类型中,与壶穴形成过程最相似的是( )
A. 河漫滩 B. 雅丹地貌 C. 峡谷 D. 石钟乳
【答案】15. C 16. C
【解析】
【15题详解】
由图示物质循环可知,图示沉积物经过沉积作用④形成的沉积岩D,沉积岩D经过熔融⑤形成新的岩浆E,B是变质岩,岩浆E经过岩浆活动⑥形成侵入岩A和喷出岩C;火山凝灰岩是沉积岩,是通过沉积作用形成的,对应正确的是④—D,C正确。故选C。
【16题详解】
由材料可知,由于火山弹和周围岩石的性质差异,在流水作用下,河床上形成深浅不一的壶穴,类似流水侵蚀作用,峡谷形成过程中流水侵蚀起主要作用,与壶穴相似,C正确;河漫滩形成过程中主要以流水堆积作用为主,A错误;雅丹地貌形成过程中主要以风力侵蚀为主,B错误;钟乳石形成过程主要以流水溶蚀作用为主,D错误;故选C。
【点睛】在地球内部巨大压力作用下,岩浆沿着岩石圈的薄弱地带侵入岩石圈上部或喷出地表。随着温度、压力的变化,冷却凝固形成岩浆岩。裸露在地表的岩石,经风化、侵蚀作用,逐渐成为砾石、沙子、泥土等碎屑物质。这些碎屑物质被风、流水等搬运后沉积下来,经压实、固结形成沉积岩。根据沉积岩的形成原理,变质岩和沉积岩受到抬升、风化、搬运和沉积作用,会形成沉积物,沉积物压实、固结以后,会形成沉积岩。根据变质岩的形成原理,岩浆岩和变质岩,会在高温、高压作用下发生成分、性质的改变,形成变质岩。
读“洋流模拟实验示意图”。据此完成下面小题。
17. 该实验中,茶叶的运动轨迹模拟的洋流分布规律是( )
A. B. C. D.
18. 若图中甲处所模拟的洋流增强,可能导致甲处海域( )
A 东北信风势力增强 B. 沿岸降水增多
C. 轮船遭遇海冰 D. 海洋污染物扩散加快
【答案】17. C 18. D
【解析】
【17题详解】
根据材料和所学知识可得,由于该图示意北半球洋流模拟试验,在北半球中低纬度,洋流呈顺时针运动,在北半球中高纬度,洋流呈逆时针运动,故选C。因此排除A、B、D,选择C。
【18题详解】
甲位置所模拟的洋流位于北半球中低纬度大洋的西岸地区,在性质上属于寒流,该寒流对沿岸气候起到了降温减湿的作用,故B排除;洋流增强不会导致东北信风增强,故A排除;甲海域纬度低,因此不可能出现海冰,故C排除;洋流会导致该区域污染物扩散,增大污染范围,故D正确;因此排除A、B、C,选择D。
【点睛】全球洋流的分布规律如下:1、在热带和副热带海区(中低纬度),形成了以副热带海区(30°)为中心的大洋环流,北半球呈顺时针方向流动,南半球呈逆时针方向流动。 2、在中高纬度海区,形成了以60°为中心的大洋环流,北半球呈逆时针方向流动。 3、在南极大陆的周围,陆地小,海面广阔。南纬40°附近海域终年受西风影响,形成西风漂流(寒流)。 4、北印度洋海区,受季风影响,冬季洋流呈逆时针方向流动;夏季洋流呈顺时针方向流动。
读世界某地的气温累计、降水距平图(距平:与平均值的差值)。据此完成下面小题。
19. 图中该地区对应的气候类型是( )
A. 热带季风气候 B. 亚热带季风气候 C. 地中海气候 D. 温带季风气候
20. 对该地区自然植被特征的描述正确的是( )
A. 植被高大茂密,多藤本、附生植物 B. 终年常绿,乔木多革质叶片
C. 有明显季相变化,夏季盛叶冬季无叶 D. 叶片坚硬,叶面多有蜡质
【答案】19. B 20. B
【解析】
【19题详解】
某月平均气温等于该月与上月的平均气温累积值的差值,由图可知,该地1月份平均气温大于0℃。热带季风气候区的最冷月均温高于15℃,A错误。温带季风气候区的最冷月均温低于0℃,D错误。由图中月降水距平可知,该地7、8月份降水较多,且7、8月份的气温累积曲线斜率较大,气温较高,为北半球夏季,即该地夏季多雨。亚热带季风气候区夏季高温多雨,冬季低温少雨,B正确。地中海气候区夏季炎热干燥,冬季温和湿润,雨热不同期,C错误,故选择B项。
【20题详解】
该地为亚热带季风气候,地带性植被是亚热带常绿阔叶林,终年常绿,乔木多革质叶片,B正确。植被高大茂密,多藤本、附生植物,是热带雨林地区的植被特征,A错误。有明显季相变化,夏季盛叶冬季无叶是温带季风气候区的植被特征,C错误。叶片坚硬,叶面多有蜡质是亚热带常绿硬叶林的特征,位于地中海气候区,D错误。故选B。
【点睛】植被类型的判断依据:
(1)依据景观特征判断不同的植被,其组成的植物种类不同;植物的高矮、根茎、密度和季相变化千差万别,这些都是我们判别植被类型的依据。例如,全年呈深绿色外貌,无明显的季相变化;乔木树干高大,树基常有板根,老干上可长出花枝;藤本和附生植物发达,林中常有绞杀植物附生,这样的植被一般是热带雨林。
(2)依据气候特征判断植被的分布主要取决于气候条件,特别是其中的热量和水分条件。所以,气候类型和气候特征也是我们判断植被类型的依据。例如,亚热带季风和季风性湿润气候条件下的植被为亚热带常绿阔叶林;夏季炎热少雨,冬季温和多雨的地中海气候条件下形成亚热带常绿硬叶林。
(3)依据分布规律判断在中纬地区,从沿海到内陆,各地水分条件不同,植被分布发生明显的变化,由森林依次变为草原、荒漠。例如,40°N~60°N大陆西岸,为温带落叶阔叶林;大陆内部为温带荒漠。
二、选择题Ⅱ(本大题共5小题,每小题3分,共15分。每小题列出的四个备选项中只有一个是符合题目要求的,不选、多选、错选均不得分)
秋冬季节,我国环渤海区域由于西北弱冷空气东移南下侵入与前期暖湿气团混合,易形成大雾。观测统计发现,该区域大雾日数以每年10~12月最多。据此完成下面小题。
21. 秋冬季节,形成该区域大雾的主要气象条件是( )
A. 逆温增强 B. 降水较多 C. 日照变短 D. 风力较大
22. 我国环渤海区域大雾日数以每年10~12月份最多,其主要原因是由于该时段内西北弱冷空气东移南下入侵容易形成( )
A. 稳定少动低压和较大风速 B. 不稳定高压和较大风速
C. 不稳定低压和较弱风速 D. 稳定少动高压和较弱风速
【答案】21. A 22. D
【解析】
【21题详解】
结合材料,冷空气过境,抬升暖湿空气,造成逆温,空气中水汽遇冷凝结,形成大雾,A正确。弱冷空气东移南下,速度较慢,不易形成降水,排除B;日照时间主要受地球公转导致的太阳南北回归运动影响,排除C;弱冷空气移动速度较慢,风力较小,排除D。故选A。
【22题详解】
根据材料,10-12月份大雾日数多,代表空气水平运动和垂直运动都较弱,环渤海地区受弱冷空气东移南下影响,移动速度慢,风速较小,抬升暖空气,形成逆温,受单一气团影响,气压稳定,ABC不符合题意,排除。D项符合题意。故选D。
【点睛】冷锋过境:(1)气压升高、气温降低等天气变化;(2)低温冻害;(3)逆温现象等。
秘鲁渔场是世界四大渔场之一,受厄尔尼诺现象影响,秘鲁沿海海水上升减弱,水温升高,鱼类生长环境恶化。读秘鲁1960~2000年的渔获量变化图。据此完成下面小题。
23. 1975-1984年秘鲁沿海( )
A. 水土流失现象加剧 B. 海岛上水鸟数量增加
C. 沙漠地区干旱加剧 D. 森林火险等级提高
24. 能正确表示厄尔尼诺现象发生时,太平洋赤道地区大气环流的是( )
A. B.
C. D.
25. 能实时监测太平洋上水温变化的地理信息技术是( )
A. GIS B. RS C. GNSS D. GPRS
【答案】23. A 24. C 25. B
【解析】
【23题详解】
读图可知,在1975-1984年期间秘鲁沿海渔获量减少,是由于厄尔尼诺现象所致,厄尔尼诺现象发生,会导致沿海地区水温升高,降水量增大,水土流失加剧,A正确;由于鱼类饵料减少,鸟类的食物减少,小岛上水鸟数量减少,B错误;沙漠地区降水增多,C错误;森林火险等级降低,D错误。故选A。
【24题详解】
厄尔尼诺现象发生时,赤道附近太平洋东岸海水温度异常升高,成为低压中心,垂直方向盛行上升气流,水平方向的大气由太平洋西岸吹向东岸,而太平洋西岸地区温度较低,形成高压中心,垂直方向盛行下沉气流,水平方向的大气由西向东运动,C正确,ABD错误,故选C。
【25题详解】
RS遥感技术是指从高空或外层空间接收来自地球表层各类地理的电磁波信息,并通过对这些信息进行扫描、摄影、专输和处理,从而对地表各类地物和现象进行远距离控测和识别的现代综合技术,RS遥感技术可用于植被资源调查、作物产量估测、病虫害预测、自然灾害监测等方面,所以监测太平洋上水温变化,主要应用的地理信息技术是遥感技术,B正确。地理信息系统是指管理、查询、分析地理信息数据的计算机系统,不能监测太平洋上水温变化,A错误。全球卫星导航系统是利用卫星在全球范围内进行实时定位、导航的地理信息技术,也不能监测太平洋上水温变化,C错误。GPRS是通用分组无线服务技术,是GSM移动电话用户可以使用的一种移动数据业务,也不能监测太平洋上水温变化,D错误。故选B。
【点睛】厄尔尼诺暖流,是太平洋一种反常的自然现象,在南美洲西海岸、南太平洋东部,自南向北流动着一股著名的秘鲁寒流,每年的11月至次年的3月正是南半球的夏季,南半球海域水温普遍升高,向西流动的赤道暖流得到加强。恰逢此时,全球的气压带和风带向南移动,东北信风越过赤道受到南半球自偏向力(也称地转偏向力)的作用,向左偏转成西北季风。西北季风不但削弱了秘鲁西海岸的离岸风一东南信风,使秘鲁寒流冷水上泛减弱其至消失,而目吹拂着水温较高的未道暖流南下,使秘鲁寒流的水温反常升高。这股悄然而至、不固定的洋流被称为“厄尔尼诺暖流”。
三、非选择题(本大题共4小题,共45分)
26. 阅读图文材料,完成下列问题。
材料一:2022年世界杯11月21日~12月18日在卡塔尔举行,这是首次由阿拉伯国家举办,北半球冬季举行的比赛。卡塔尔位于波斯湾西南岸的卡塔尔半岛上,地势低平,最高海拔仅103米。经济发达,人口260多万,城镇人口占总人口比重为99.34%,农村人口所占比重仅为0.66%。石油、天然气产业是卡塔尔的经济支柱,长期以来占卡塔尔GDP的50%以上。近年来,卡塔尔政府努力促进经济多元化发展。
材料二:图a为波斯湾及附近区域简图。图b为卡塔尔首都多哈气候统计图。
(1)卡塔尔世界杯举办期间,当地正午太阳高度角的变化状况为____,昼夜长短状况为____。
(2)卡塔尔的气候类型为____。从大气环流与地形的角度,分析其降水特征的成因____。
(3)卡塔尔城市化水平极高,其原因是( )(单选)
A. 虚假城市化严重 B. 农业生产条件恶劣 C. 生产力水平低 D. 人口快速增长
(4)分析卡塔尔政府近年来大力发展经济多元化的原因。
【答案】(1) ①. 逐渐变小 ②. 昼短夜长
(2) ①. 热带沙漠气候; ②. 常年受副热带高气压带或信风带影响;地形平坦,难以形成地形雨 (3)B
(4)卡塔尔产业结构单一,经济发展潜力小,市场风险大;减少对油气资源的依赖,石油天然气为非可再生资源,一旦枯竭,则经济收到严重影响。
【解析】
【分析】本题以波斯湾及附近区域简图和卡塔尔首都多哈气候统计图为背景信息,考查地球运动的地理意义、气候特征及成因、城市化、产业结构升级等知识,要求考生准确获取与解读地理信息、调动与运用地理知识回答问题。
【小问1详解】
由材料可知,2022年世界杯11月21日~12月18日在卡塔尔举行,太阳直射点位于南半球且一直向南移动,卡塔尔地处北半球,当地正午太阳高度角逐渐变小,且昼短夜长。
【小问2详解】
读图可知,卡塔尔终年高温,降水量小,终年炎热干燥,为热带沙漠气候;从大气环流来看,卡特尔受副热带高压或者来自内陆的信风带控制,降水少;从地形来看,卡塔尔地形较为平坦,对气流的抬升作用弱,难以形成地形雨。
【小问3详解】
卡塔尔地处热带沙漠气候区,气候干旱,地广人稀,农业生产条件恶劣,人口主要集中在城市地区,因此城市化水平极高,B正确;虚假城市化、生产力水平低不主要原因,人口快速增长不会导致城市化水平高,ACD错误。故选B。
【小问4详解】
卡塔尔拥有丰富的油气资源,经济以油气资源的出口为主,但国际油价并不稳定,这对卡塔尔经济的影响比较大。卡塔尔产业结构单一,经济发展潜力小,市场风险大,因此需要调整经济结构;石油天然气为非可再生资源,一旦枯竭,则经济收到严重影响,多元化的经济结构可以减少对油气资源的依赖。
27. 阅读图文材料,完成下列问题。
材料一:图a为我国东北及周边地区示意图,东北地区是我国沼泽最大分布区。呼伦湖是我国第五大湖泊,地处呼伦贝尔大草原腹地,克鲁伦河是其主要补给河流。湖泊东北部的新开河流向受呼伦湖变化的制约,顺逆不定,是呼伦湖的吞吐河。2012~2015年克鲁伦河径流量增加,但呼伦湖水位涨幅不大。
材料二:在长白山崇山峻岭的峡谷中穿行着曲流,叫做“曲峡”,如图b。考察发现,地质史上长白山区曾经是平原,分布着许多河流,后期缓慢隆起形成高大山地。
(1)从水循环角度分析东北地区沼泽广布的原因。
(2)分析2012~2015年克鲁伦河径流量增加,但呼伦湖水位涨幅不大的原因。
(3)描述长白山“曲峡”的形成过程。
【答案】(1)季风气候,夏季降水较多;地势低平,排水不畅;纬度较高,气温低,蒸发弱;河网密布,径流丰富;冻土广布,地表水下渗少。
(2)呼伦湖面积广大;流域内草原广布,调节径流;新开河为吞吐型河流,对呼伦湖水位有调节作用。
(3)第一阶段,地质时期长白山地区地势平缓,河流侧蚀作用明显,曲流发育;第二阶段,地壳抬升,河流下切侵蚀作用增强,但保留了曲流的形态,逐渐演变成“曲峡”。
【解析】
【分析】本大题以东北地区的沼泽、呼伦湖、克鲁伦河、长白山曲峡为材料设置试题,涉及水循环的地理意义、沼泽湿地的成因、河流水文特征、河流地貌等知识点,考查学生对相关知识的掌握程度,获取和解读地理信息、调动和运用地理知识、论证和探讨地理问题的能力,考查区域认知、综合思维等地理学科核心素养。
【小问1详解】
沼泽湿地的形成可从水循环中的水量平衡的角度进行分析,水量收入主要指的是降水、径流汇入、积雪融水等补给,水量支出主要指的是蒸发、下渗、地表径流排出等,当水量收入多,水量支出少时,形成沼泽湿地。由所学知识可知,东北地区是季风气候,夏季降水较多;当地河网密布,径流丰富;东北地区纬度较高,气温低,蒸发弱;冻土广布,地表水下渗少;地势低平,排水不畅,使得东北地区水量收入较多,水量支出较少,沼泽广布。
【小问2详解】
克鲁伦河径流量增加,但呼伦湖水位涨幅不大,可从克鲁伦河、呼伦湖水量受到调节,呼伦湖的湖盆特点等角度进行分析。由材料可知,呼伦湖和克鲁伦河位于呼伦贝尔大草原腹地,当克鲁伦河径流量增加时,流域内的草原可调节径流,使呼伦湖水位涨幅不大;由材料可知,呼伦湖是我国第五大湖泊,湖泊面积广大,水量增加时,水位涨幅不大;由材料可知,湖泊东北部的新开河流向受呼伦湖变化的制约,顺逆不定,是呼伦湖的吞吐河,当克鲁伦河径流量增加,汇入呼伦湖水量增多后,呼伦湖水量可通过新开河排出,使得呼伦湖水位涨幅不大。
【小问3详解】
由所学知识可知,曲流是河流侧蚀作用的结果,常发生在流速较慢的平原地区,结合材料“地质史上长白山区曾经是平原,分布着许多河流”可知,曲流形成于地质时期的长白山,即地质时期长白山地区是平原,地势平缓,河流侧蚀作用明显,曲流发育。目前曲流穿行在长白山崇山峻岭中,结合材料“后期缓慢隆起形成高大山地”可知,形成曲流后,地质时期为平原的长白山地区地壳抬升,形成山地,河流下切侵蚀增强,但保留了曲流的形态,逐渐演变成“曲峡”。
28. 阅读图文材料,完成下列问题。
材料一:2022年7月,美国加利福尼亚州发生严重山火,过火面积近70平方公里,数千人被迫疏散。
材料二:图a分别为意大利那波利市和美国加州蒙特雷市的地理位置示意图,图b分别为这两个城市的气候资料。
(1)加州发生山火时,当地受____控制(填气压带或风带名称),此时气候特征为____。
(2)那波利的陆地自然带为____,其同纬度亚欧大陆东岸的陆地自然带为____。
(3)比较那波利和蒙特雷气候的不同特征,并分析其降水量差异的原因。
(4)那波利市和蒙特雷市均位于泥石流灾害高风险区,分析其自然原因。
【答案】(1) ①. 副热带高气压带 ②. 高温少雨
(2) ①. 亚热带常绿硬叶林带 ②. 温带落叶阔叶林带
(3)特征:那波利比蒙特雷夏季气温更高,气温年较差更大;那波利比蒙特雷年降水总量大;降水时间长。
原因:蒙特雷受寒流影响,降温减湿;两地降水主要受西风影响,但蒙特雷纬度低于那波利,受西风影响时间短,降水时间短,年降水量较少。
(4)那波利和蒙特雷所在区域地处板块交界附近,岩石破碎,有大量松散物质;地势起伏较大;山地降水集中。
【解析】
【分析】本题以美国加州火灾以及意大利那波利市和美国蒙特雷市的相关信息为材料,涉及气候、自然带以及泥石流的相关知识,考查学生材料信息提取能力、地理知识调用能力,体现了区域认知、综合思维以及地理实践力的地理学科核心素养。
【小问1详解】
根据图示信息可知,7月份蒙特雷降水较少,气温较高,根据其经纬度位置可知,该地为地中海气候,夏季受副热带高压控制,气候特征为高温少雨。
【小问2详解】
结合所学知识,那波利为地中海气候,自然带为亚热带常绿硬叶林带;同纬度亚欧大陆东岸为温带季风气候,发育的自然带为温带落叶阔叶林带。
【小问3详解】
特点:比较两幅气候资料图中的气温曲线可以看出,那波利比蒙特雷夏季气温更高,气温年较差更大;比较降水柱状图可以看出,那波利比蒙特雷年降水总量大,且降水时间较长。原因:结合所学知识,蒙特雷受加利福尼亚寒流影响,降温减湿明显,气温低,降水少;两地都地处中纬度大陆西岸,降水都主要受西风带的影响,从图可以看出那波利纬度高于蒙特雷,因此受中纬西风控制的时间更长,因而降水时间更长,导致年降水量更多。
【小问4详解】
从地质作用看,那波利和蒙特雷所在区域地处板块交界附近,地壳活跃,地质条件不稳定,岩石破碎,多碎屑物质;两区域都位于山地附近,都地处地势起伏较大的沟谷地形;位于河谷地形,有大量来自于上游松散的冲积物,为泥石流提供物质来源;由气候资料图可知两个区域降水比较集中。
29. 阅读图文材料,完成下列问题。
材料一:阿克苏河流域位于天山中段南麓地区,塔里木盆地北缘。昆马力克河和托什干河为阿克苏河的两大支流,下表为阿克苏河的径流组成与年内分配表。
水系
河流(径流总量108m3)
径流组成/%
径流年内分配/%
冰川融水
大气降水
地下水
春
夏
秋
冬
阿克苏河
昆马力克河(45.4)
52.4
30.4
17.2
7.7
681
19.4
4.8
托什干河(28.92)
24.7
45.1
30.2
23.2
57.1
15.2
4.5
材料二:红枣具有喜强光照,耐寒、耐旱、耐热的特点,据统计,目前新疆红枣种植面积近400万亩,阿克苏的红枣就占到了三分之一。阿克苏红枣生长环境好,自然挂枝风干,与内地红枣相比,个大、皮薄、肉厚、味甘,口感极佳。
(1)读表可知阿克苏河的径流年内分配主要集中在____,该季节的补给来源主要为____,该季节两条河流中补给量较大的是____河,原因是____。
(2)根据材料分析阿克苏红枣品质优良的原因。
(3)阿克苏地区的绿洲体现了____分异规律,该地若进一步扩大红枣种植规模,可能会引起____、____问题。
(4)说明发展红枣种植及其加工业对阿克苏地区可持续发展的有利影响。
【答案】(1) ①. 夏季 ②. 冰川融水 ③. 昆马力克河 ④. 山体高度高,冰川面积广
(2)光照充足;昼夜温差大;生长周期长;冰川融水灌溉,水质好;病虫害少。
(3) ①. 地方性 ②. 土壤盐碱化 ③. 土地荒漠化
(4)增加收入;促进相关产业发展;扩大就业;有利于民族团结和社会稳定。
【解析】
【分析】本大题以阿克苏河的径流组成与年内分配表、红枣产业等为材料设置试题,涉及河流的补给形式、农业区位因素、农业对区域的影响、陆地水平地域分异规律等知识点,考查学生对相关知识的掌握程度,获取和解读地理信息、调动和运用地理知识、论证和探讨地理问题的能力,考查区域认知、综合思维、人地协调观等地理学科核心素养。
【小问1详解】
由图表可知,阿克苏河的两条支流昆马力克河和托什干河的径流年内分配均集中在夏季,其中昆马力克河的河流径流量大,冰川融水占径流组成的比例大,由所学知识可知冰川融水主要发生在夏季,图表显示夏季占年内径流分配比重大,故阿克苏河在夏季的补给来源主要为冰雪(川)融水。因昆马力克河的河流径流量比托什干河大,夏季占年内径流分配比重大,且补给的径流组成中主要是冰川融水,且由图可知,昆马力克河的山体高度高,冰川面积广,故其补给给阿克苏河的径流量大。
【小问2详解】
本小题主要从红枣的生长习性结合阿克苏地区的自然环境特点进行分析。红枣喜光照,阿克苏地区位于温带大陆性气候区,降水少,气候干旱,光照充足;气候干旱,昼夜温差大,有利于养分的积累;阿克苏地区与内陆相比,纬度较高,海拔较高,春秋季节气温较低,红枣生长周期长,有利于养分的积累;当地地表径流主要以冰川融水补给为主,水质较好;当地气候干旱,紫外线强,昼夜温差大,冬季寒冷,且四周高山环绕,病虫害少,故阿克苏地区红枣品质优良。
【小问3详解】
阿克苏地区深居内陆,距海遥远,获得水汽少,降水少,气候干旱,地表应以荒漠为主,在部分冰雪融水或者地下水丰富地区形成的绿洲,不属于大尺度的水平地域分异规律,体现的是地方性分异规律。当地水资源较少,扩大红枣种植规模,可能会加剧水资源短缺,引起土地荒漠化;当地气候干旱,蒸发旺盛,扩大红枣种植规模,引水灌溉过程中,可能会导致土壤盐碱化。
【小问4详解】
本小题主要从发展红枣种植及其加工业对阿克苏地区的社会经济效益的角度进行分析。种植和加工红枣有利于增加就业机会,增加农户收入;可带动相关产业发展,促进地区经济发展;有利于完善当地基础设施;同时农户收入增加和地区经济发展后,有利于民族团结和社会稳定。
2022-2023学年浙江省宁波市高二下学期期末地理试题: 这是一份2022-2023学年浙江省宁波市高二下学期期末地理试题,文件包含2022-2023学年浙江省宁波市高二下学期期末地理试题原卷版docx、2022-2023学年浙江省宁波市高二下学期期末地理试题解析版docx等2份试卷配套教学资源,其中试卷共30页, 欢迎下载使用。
2022-2023学年度浙江省宁波市高一上学期期末地理试题: 这是一份2022-2023学年度浙江省宁波市高一上学期期末地理试题,文件包含浙江省宁波市高一上学期期末地理试题原卷版docx、浙江省宁波市高一上学期期末地理试题解析版docx等2份试卷配套教学资源,其中试卷共40页, 欢迎下载使用。
浙江省宁波市九校2022-2023学年高二上学期期末地理试题: 这是一份浙江省宁波市九校2022-2023学年高二上学期期末地理试题,文件包含浙江省宁波市九校2022-2023学年高二上学期期末地理试题解析版docx、浙江省宁波市九校2022-2023学年高二上学期期末地理试题原卷版docx等2份试卷配套教学资源,其中试卷共40页, 欢迎下载使用。

