(新高考)高考地理一轮复习精品讲与练第3讲 等高线地形图 (含详解)
展开第3讲 等高线地形图
初中课标·内容要求
新课程·素养要求
教材·对应内容
2020年新高考·命题统计
1.在等高线地形图上识别山峰、山脊、山谷,判读坡的陡缓,估算海拔与相对高度。
综合思维、区域认知、地理实践力
[世界地理]上册
[必修1]3.5
山东卷第7、8题
浙江卷第17题
2.在地形图上识别主要的地形类型。
人地协调观、综合思维、区域认知
[世界地理]上册
[必修1] 3.5
浙江卷第26(1)题
一、海拔和相对高度
项目
海拔
相对高度
内容
地面某个地点高出海平面的垂直距离,叫海拔,又称为绝对高度(H)
某一个地点高出另一个地点的垂直距离,叫相对高度(ΔH)
图示
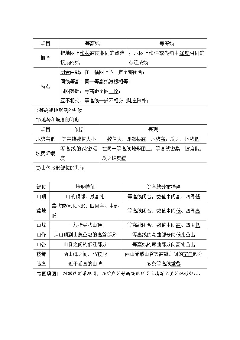
二、等高线地形图
1.等高线和等深线
项目
等高线
等深线
概念
把地图上海拔高度相同的点连接成的线
把地图上海洋或湖泊中深度相同的点连成线
特点
闭合曲线:在一幅图上不一定全部闭合;
同线等高:同一等高线海拔相等;
同图等距:等高距全图一致;
互不相交:等高线一般不相交 (陡崖除外)
2.等高线地形图的判读
(1)地势和坡度的判断
项目
依据
表现
地势高低
等高线数值大小
数值大,即海拔高,地势高;反之,地势低
坡度陡缓
等高线的疏密程度
在同一等高线地形图上,等高线密集,坡度陡;反之坡度缓
(2)山体地形部位的判读
部位
地形特征
等高线分布特点
山顶
山的顶部,最高处
等高线闭合,数值中间高、四周低
盆地
盆状或洼地地形,四周高、中部低
等高线闭合,数值中间低、四周高
山峰
一般指尖状山顶
等高线闭合,数值中间高、四周低
山脊
从山顶到山麓凸起的高耸部分
等高线的弯曲部分向低处凸出
山谷
山脊之间的低洼部分
等高线的弯曲部分向高处凸出
鞍部
两山峰之间,马鞍形
两山脊或山谷等高线之间的空白部分
陡崖
近于垂直的山坡
多条等高线重叠
[绘图填图] 对照地形景观图,在对应的等高线地形图上填写主要的地形部位。
提示 见下图。
三、分层设色地形图
1.概念:在绘有等高线和等深线的地形图上,把不同高度和深度的范围着上不同颜色的地图。
2.五种陆地地形
类型
地面起伏
海拔高度
等高线分布特点
山地
很大
500米以上
等高线密集,呈封闭曲线,内高外低
丘陵
较大
500米以下
与山地相似,但等高线数值较低
盆地
不大
无一定标准
等高线中间稀疏,四周密集,数值外高内低
高原
不大
500米以上
等高线在高原边缘较密,内部较稀疏,且数值较高
平原
很小
200米以下
等高线稀疏,且数值很低
[绘图填图] 在下面分层设色地形图的合适位置标出五种陆地地形。
提示
四、地形剖面图
地形剖面图是以等高线地形图为基础转绘而成的,可以更直观地表示地面上某一方向地势的起伏和坡度的陡缓。它在平整土地,修筑渠道,建筑铁路、公路和其他工程时,可作为计算土石方量的依据。
[绘图填图] 把下图中未完成的地形剖面图补充完整。
提示
[易误辨析] 地形剖面图中的水平比例尺和垂直比例尺的大小都是相同的吗?
提示 水平比例尺往往与原图一致,垂直比例尺根据要求确定。一般垂直比例尺大于水平比例尺。
能力一 等高线地形图的判读(24类基础图像专项突破2)
[例1] (2020·山东卷)2020年5月27日上午11点整,中国珠峰高程测量登山队将五星红旗插上世界最高峰峰顶,实现了四十五年后我国测绘队员的再次登顶。从位于5 200 m的大本营向上,队员们要经过甲、乙、丙、丁四个营地(下图),其中一个营地由于空气流通不畅,容易引起高原反应,被称为“魔鬼营地”。据此完成下题。
图中“魔鬼营地”是( )
A.甲 B.乙
C.丙 D.丁
[尝试自解] ________
[解题步骤]
答案 A
等高线地形图的判读
1.判读流程
2.判读内容
读图内容
具体内容
数值范围
①区域地势起伏大小;②区域海拔极值
延伸方向
区域等高线整体大致凸出方向
疏密程度
①坡度陡缓——密陡疏缓;②坡面凸凹:高疏低密——凸坡,高密低疏——凹坡
弯曲状况
①山脊:凸向低处;②山谷:凸向高处;③鞍部:正对的两山峰等高线之间的空白部分
局部闭合
①山顶、山峰:中间高四周低;②盆地、洼地:四周高中间低;③表示高度不在正常范围,判读规律:“大于大的”或“小于小的”
1.(2020·浙江卷)我国某山脉主峰由古老的片麻岩构成,第四纪冰期时该地雪线高度为海拔3 500~3 600米。图1为该主峰附近地形图,图2为图1中某地的谷地景观图。完成(1)~(2)题。
图1
图2
(1)图2谷地景观可见于图1中的( )
A.甲地 B.乙地
C.丙地 D.丁地
(2)图2谷地的成因是( )
A.构造断裂下陷 B.流水侵蚀作用
C.岩层挤压弯曲 D.冰川侵蚀作用
答案 (1)B (2)D
解析 第(1)题,由图1可知,乙地等高线凸向海拔较高处,为山谷,符合图2的地形特征,B对。甲地不是谷地,丙地处于两座山的鞍部,丁地等高线稀疏,坡度较缓。第(2)题,构造断裂下陷谷地两侧为断层,坡度应较陡,A错;流水侵蚀作用形成的谷地多呈V形,谷底比较狭窄,B错;岩层挤压弯曲形成的谷地往往受外力作用影响小,而图中山脉主峰由古老的片麻岩构成,说明该区域地层形成时间早,受外力作用时间长,C错。由图1可知,乙处海拔为3 440~3 520 m,图2为底部比较平缓的U形谷,由材料可知,第四纪冰期时该地雪线海拔为3 500~3 600 m,故该谷地主要是由第四纪冰川侵蚀作用形成的,D对。
能力二 等高线地形图中的常见计算
[例2] (经典真题·全国卷)下图示意某小区域地图。图中等高距为100米,瀑布的落差为72米。据此完成(1)~(2)题。
(1)Q地的海拔可能为( )
A.90米 B.230米
C.340米 D.420米
(2)桥梁附近河岸与山峰的高差最接近( )
A.260米 B.310米
C.360米 D.410米
[尝试自解] (1)________ (2)________
[解题步骤]
第(1)题:
第(2)题:
答案 (1)D (2)C
1.两地间相对高度的计算
公式:H相=H高-H低或(n-1)d<H<(n+1)d,其中n为两点之间等高线条数,d为等高距。
2.陡崖高度的计算
(1)陡崖崖顶的绝对高度:H大≤H顶<H大+d。图示崖顶为300 m≤H顶<400 m。
(2)陡崖崖底的绝对高度:H小-d<H底≤H小。图示崖底为0<H底≤100 m。
(3)陡崖的相对高度:(n-1)d≤ΔH<(n+1)d。图示陡崖的相对高度为200 m≤ΔH<400 m。
(说明:n为重合的等高线条数,d为等高距,H大为重合等高线中海拔最高的,H小为重合等高线中海拔最低的。)
3.闭合等高线的计算
位于相邻两条等高线之间的闭合区域,在没有任何前提条件下,闭合等高线的数值可以取其相邻两条等高线中任何一条等高线的值,如下图所示:
4.计算两地间的温差
已知某地的气温和两地间的相对高度,根据对流层气温垂直递减率(0.6 ℃/100 m)可计算两地间的气温差异:T=(0.6 ℃×H相)/100 m。
5.计算两地间的坡度
下图AB两地的坡度:tanα=h/L。h为A、B间的相对高度(即BP),L为A、B间的水平距离(即AP)。
2.(经典真题·全国卷)读下图,完成(1)~(3)题。
(1)图示区域内最大高差可能为( )
A.50米 B.55米
C.60米 D.65米
(2)图中①②③④附近河水流速最快的是( )
A.① B.②
C.③ D.④
(3)在图示区域内拟建一座小型水库,设计坝高约13米。若仅考虑地形因素,最适宜建坝处的坝顶长度约( )
A.15米 B.40米
C.65米 D.90米
答案 (1)C (2)C (3)B
解析 第(1)题,图示区域最高点位于东北侧,海拔大于80米小于85米,图示区域最低点位于东南侧,海拔大于20米小于25米,两者之间高差大于55米小于65米,C项正确。第(2)题,河水流速的快慢取决于坡度的大小,图中四处中,③附近等高线最密集,流速最快。第(3)题,水库应建在开口较小的山谷处,即图中①②之间的峡谷处,该处目前的河水水位约为45 m,因此该坝的坝顶海拔约为58 m,可据此在图中画出大坝的位置和长度,然后结合比例尺可算出,该坝的坝顶长度约为40 m。
能力三 利用等高线地形图判断地貌特征
[例3] (经典真题·全国卷)下图中等高线表示一种风力堆积的地表形态。据此完成(1)~(2)题。
(1)图示地区的盛行风向是( )
A.东北 B.西北
C.东南 D.西南
(2)Q点对P点的相对高度(H)最大可以达到(米)( )
A.40<H<41 B.49<H<50
C.59<H<60 D.60<H<61
[尝试自解] (1)________ (2)________
[解题步骤]
第(1)题:
第(2)题:
答案 (1)B (2)C
1.主要地貌类型的判读
地貌类型
地形特征
等高线特征
河流地貌
冲积扇
从扇顶端到扇缘,地势逐渐降低,厚度逐渐减小,堆积物颗粒由粗变细
等高线呈圆弧形,上密下疏;等高线数值从扇顶端到扇缘逐渐减小
峡谷
狭长深窄的山谷,两壁陡峻,呈V形
等高线密集,中间数值小,两侧大
喀斯
特地
貌
孤峰
呈锥状耸立的石灰岩山峰
等高线环环相套,中间数值大,四周数值小
峰林
没有基座,呈“簇状”分布的山峰
若干组环环相套的等高线,山间洼地为圆弧形等高线
峰丛
连座山峰,基部完全相连
风成地貌
沙丘
有凸出的小圆弧,各地点之间高差很小,有缓坡和陡坡
等高线呈封闭新月形,迎风坡,等高线稀疏;背风坡,等高线密集
风蚀蘑菇
顶部大,基部小,形似蘑菇
蘑菇石基座被高处蘑菇石遮挡,用虚线表示;高处用实线表示
2.特殊地貌类型的判读
示意图
等高线图(单位:米)
新月形沙丘
梯田
锥状火山
风蚀蘑菇
岱崮山
冲积扇
地上河
喀斯特峰林
3.(2016·上海卷)等高线图可以反映一个地方的地貌特征。下图为某地区等高线(单位:m)图。读图完成(1)~(2)题。
(1)图中主体部分表示的地表景观最可能是( )
A.新月形沙丘 B.山地梯田
C.三角洲平原 D.滨海沙滩
(2)图中河流的流向及河流与水渠的关系是( )
A.河流自南向北流,河流水补给水渠
B.河流自北向南流,河流水补给水渠
C.河流自北向南流,水渠水汇入河流
D.河流自南向北流,水渠水汇入河流
答案 (1)B (2)C
解析 第(1)题,读图可知,图示绝大部分地区的海拔在1 200米以上,不可能是海拔较低的三角洲平原和滨海沙滩,故排除C、D项。图示地区的等高线分布不符合新月形沙丘的特点,故A项错误。图示地区是海拔较高的山地,且等高线比较稀疏,故B项正确。第(2)题,图中无指向标,则按“上北下南,左西右东”的方法定位。从图中河流、水渠和等高线的组合情况可知,河流自北向南流,水渠水自西向东汇入河流,故C项正确。
能力四 等高线地形图的实践与应用
[例4] (2017·江苏卷)我国东南沿海某地拟修建一座水位60米的水库。下图为“拟建水库附近地形示意图”(单位:米)。读图回答下题。
建设成本最低的水库大坝宜建在( )
A.甲 B.乙
C.丙 D.丁
[尝试自解] ________
[解题步骤]
答案 A
1.等高线地形图上选“点”
类型
区位要求
图示
水库坝址
①坝址应选在等高线密集的河流峡谷出口最窄处,因为该处筑坝工程量小且地势落差大;②库区宜选在河谷、山谷地区,或“口袋”形的洼地或小盆地,以保证有较大的集水面积和库容
疗养院
疗养院应建在地形坡度较缓(等高线稀疏)、向阳、背山面水(河、湖、海)、气候宜人、空气清新,且有交通线通过,交通便利的地方
宿营地
①宿营地应避开河谷、河岸,以避开暴雨造成的山洪;②避开陡崖、陡坡,以防崩塌、落石造成伤害;③应在地势较高的缓坡或较平坦的鞍部宿营
港口
港口应建在等高线稀疏、等深线密集的海湾地区,最好是陆域平坦、水域深阔的避风海湾,避开含沙量大的河流,以免引起航道泥沙淤塞
航空港
航空港应建在等高线稀疏的地方,要求地形平坦开阔、坡度适当、易排水;还要地质条件好;注意盛行风向;与城市保持适当的距离;等等
气象站
气象站应建在地势较高、地形开阔的地方
2.等高线地形图上选“线”
类型
区位要求
图示
公路、铁路线
公路、铁路线一般要求建在坡度平缓的地方,尽量与等高线平行,缩短线路,尽量少占农田,少建桥梁,避开陡崖、陡坡;通往山顶的公路呈“之”字形弯曲,以减小坡度
引水路线
在选择引水路线时,首先考虑水从高处往低处流这一特性,再结合距离的远近确定较合适的引水路线
输油、输气管道
路线要尽可能短,尽量避免通过山脉、大河等,以降低施工难度和建设成本
3.等高线地形图上选“面”
类型
区位要求
图示
农业生产布局
根据等高线地形图反映出来的地貌类型、地势起伏、坡度陡缓,结合气候和水源条件,因地制宜地提出农、林、牧、渔业布局方案。例如:平原宜发展种植业,山区宜发展林业、畜牧业
工业区、居民区的选址
工业区宜建在地势平坦开阔,且交通便利、水源充足、接近有资源和能源分布的地区;居民区最好建在依山傍水、地形开阔的向阳地带,并要求交通便利,远离污染
4.(2016·江苏卷)5月初,几位“驴友”到我国东南部某山区旅游。下图为该山区地形示意图,图中①~⑥处为露营和观景的备选地点。读图回答(1)~(2)题。
(1)最适宜作为露营地的是( )
A.① B.②
C.③ D.④
(2)最适宜观日出的地点是( )
A.③ B.④
C.⑤ D.⑥
答案 (1)B (2)D
解析 第(1)题,②地位于山谷附近,并且等高线稀疏,地形平坦开阔,最利于作为露营地。而①地位于河谷,易受水灾;③地位于陡崖处,不安全;④地位于山顶附近,气温较低,地势较陡。故选B项。第(2)题,5月初,我国日出东北方向,先根据指向标判断东北方向,再由等高线可判断出⑥地地势高,其东北方向无遮挡物,是最宜观日出的地点。因此选D项。
能力五 地形剖面图的绘制与判读(24类基础图像专项突破3)
[例5] (2019·江苏卷)下图为“某地地形与甲地建筑物布局示意图”。读图回答(1)~(2)题。
(1)与乙地相比,将建筑物布局在甲地主要考虑的因素是( )
A.地形 B.水源
C.植被 D.坡向
(2)与甲地地形平整方式相符的剖面是( )
[尝试自解] (1)________ (2)________
[解题步骤]
第(1)题:
第(2)题:
答案 (1)D (2)B
1.地形剖面图的绘制
步骤
具体内容
①画线
根据要求在需绘制剖面图的两点间作出一条直线
②定尺
纵坐标表示海拔,横坐标表示水平距离;要根据需要选取垂直比例尺和水平比例尺;水平比例尺一般与原图一致,垂直比例尺一般是原图的5、10、15、20倍,倍数越大,起伏越明显
③描点
找出剖面线与等高线的所有交点及特殊点(最高、最低、转折点),按其水平距离和高程转绘到坐标图中
④连线
用平滑曲线将各点顺次连接,注意相邻两点间的升降趋势
2.地形剖面图的基本判读方法
(1)判断地形剖面图是否准确的关键点(如下图)
(2)判读地形剖面图,主要抓住以下“三看”
①看起止点海拔是否准确:A在200~250 m之间,B在250~300 m之间。
②看极值点是否准确:a在250~300 m之间;b在150~200 m之间;c在350~400 m之间。
③看地势起伏是否一致:从A到B经过了升高—降低—迅速升高—缓慢降低的过程。
3.地形剖面图中的通视问题
通视问题可通过作地形剖面图来解决。如果过已知两点作的地形剖面图无障碍物(如山地或山脊)阻挡,则两地可互相通视。常见的有以下两种情况:
(1)根据坡度陡缓情况。从山顶向四周,等高线先密后疏,为“凹坡”,可通视;等高线先疏后密,为“凸坡”,“凸坡”容易挡住人们的视线(图1)。
(2)是否穿越较高的山丘(山脊)。如果穿越较高的山丘,山丘后的地方即使地势再降低,也会因为地形阻挡而无法看到(图2)。
5.(经典真题·全国卷)某山区的一所学校,拟组织学生对附近公路的交通流量进行调查。读图,完成(1)~(2)题。
(1)在E、F、G三个地点中,能目测到公路上H点经过车辆的是________。
(2)试用地形剖面图解释你所作的判断,并作简要说明,图画在下面的框内。
答案 (1)G (2)从地形剖面图中可以看出H点和G点之间没有障碍,从G点可以清晰地看见H点。(如图)
解析 解答此题需要熟练判读等高线地形图,并能根据等高线地形图绘制地形剖面图。E、F两点都位于山谷中,从E点到H点或从F点到H点视线都被山脊阻挡,G点到H点视线没有障碍,所以E、F、G三个地点中能清晰地观察公路上H点经过车辆的应是G点。
[情境设置] 天山平均海拔超过4 000米,植被呈垂直分布,季节性的牧场影响了牧民的生产和生活,形成了转场的放牧方式。冬季牧民在海拔较低的草原放牧;夏季在海拔较高的草甸、草场放牧。下图为天山某地冬夏牧场分布示意图和转场景观。
[设问角度] 分析图中四条转场线路的合理性,选出最合理的线路。
[素养体现]
人地协调观
结合天山牧民的转场放牧,体现人类生产活动与自然环境相适应
综合思维
从区域综合角度分析四条转场线路的合理性
区域认知
从区域角度认识天山植被的垂直分异
[我的答案]
[我的设问]
[参考答案] 路线①部分路段等高线密集,因而坡度十分陡峭,不合理。路线②经过山脊,不合理。路线④经过了山顶或山间小盆地,该地区地势起伏较大,不合理。路线③沿着山谷,有牲畜饮用水源,等高线分布比较均匀,坡度较和缓。因此③线路最合理。
视角一 从综合思维、区域认知的角度考查分层设色地形图的判读
1.(2018·天津卷)结合图1和图2中的信息,回答下题。
最有可能观察到图1中景观的地点,是图2中的( )
A.甲地 B.乙地
C.丙地 D.丁地
答案 A
解析 甲地海拔约为1 000米,位于天山西部的伊犁河谷地带,为草原景观,受来自大西洋的湿润气流影响,山腰多地形雨,降水较多,形成云杉林景观,云杉林往上形成高山草甸、高山积雪景观,A正确。乙地位于天山山脉北面的准噶尔盆地中,附近是荒漠景观,B错;丙地海拔为3 000~5 000米,处于终年积雪区,观察自然景观的海拔越来越低,与图1不符,C错;丁地位于天山山脉南麓,塔里木盆地北缘,因地形封闭,湿润气流难以深入,气候干旱,故天山山脉南坡没有云杉林分布,D错。
视角二 从人地协调观、区域认知的角度考查地形对聚落的影响
2.(2018·江苏卷)“地坑院”是黄土高原上的特色民居。2017年2月,《航拍中国》以空中视角立体化展示了这个“地平线下古村落,民居史上活化石”的全貌。图1为“某地坑院村落景观图”,图2为“某黄土塬地形示意图”。读图回答下题。
图2中,适合建造地坑院村落的是( )
A.甲 B.乙
C.丙 D.丁
答案 D
解析 由图可知,甲、乙、丙三地位于等高线密集区或密集区边缘,地势起伏较大。丁地等高线稀疏,地形平坦,适合建造地坑院村落。
视角三 从综合思维、区域认知的角度考查等高线地形图判读、地貌类型及其特征
3.(经典真题·上海卷)等高线图可以反映一个地区的地貌特征,下图为某地区等高线(单位:m)图。据此完成(1)~(2)题。
(1)图中两条400米等高线之间部分表示的地形单元是( )
A.山脊 B.陡崖
C.断块山脉 D.峡谷
(2)图中310米等高线相邻的灰色部分最可能是( )
①崩塌堆积物 ②突出小基岩 ③河中的沙洲 ④低矮的山丘
A.①② B.②③
C.③④ D.①④
答案 (1)D (2)A
解析 第(1)题,两条400米等高线之间地势落差大,且呈带状分布,为典型峡谷地形,D项正确。第(2)题,图中灰色部分等高线向海拔较低的地区凸出,应该为地势较高的地形,但高度不大,且靠近陡崖,有可能是崩塌堆积物,也有可能是陡崖上突出的小基岩,A项正确。
视角四 从综合思维、地理实践力的角度考查两点间的高差计算和地形剖面图的判读
4.(经典真题·全国卷Ⅰ)甲、乙两地点之间有三条道路相连。某地理活动小组测绘了这三条道路的纵向剖面图(如图所示)。读图,完成(1)~(3)题。
(1)甲、乙两地点间高差大致为( )
A.80 m B.110 m
C.170 m D.220 m
(2)在对应的地形图上可以看出( )
A.道路①为直线
B.道路②经过甲、乙两点间的最高点
C.道路③最长
D.道路①和②可能有部分路段重合
(3)若使用大型运输车从乙地运送重型机械设备至甲地,最适合行车的是( )
A.道路③ B.道路①
C.道路①和② D.道路②和③
答案 (1)B (2)D (3)B
解析 第(1)题,由题目文字表述可知,甲、乙两地有三条道路相连,故三条道路的起止点应该是甲、乙两地。读图可知三条道路的起止点海拔分别为150 m和260 m,甲、乙两地点间高差大致为110 m。第(2)题,在对应的地形图上可以看出,道路①路程最长,且山区道路多为“之”字形,不可能是直线,A项错;根据剖面线海拔,道路②没有经过甲、乙两点间的最高点,B项错;道路③最短,C项错;道路①和②剖面线右侧形态相同,可能有部分路段重合,D项对。第(3)题,使用大型运输车运输重型机械设备,应尽量选择坡度小的道路,以保证运输安全。读图可知,道路①在三条道路中是起伏最小的。
视角五 从人地协调观、综合思维、区域认知的角度考查地形剖面图的绘制,以及农业生产和地形的关系
5.(经典真题·全国卷Ⅰ)读图,完成下列问题。
(1)在地形图下的网格中,画出沿AB线的地形剖面图。
(2)在剖面图上标出M、N两点,将地形分成三类,分别实行封山育林、经济林种植和适度规模的农业种植。并对你的地形划分和土地利用方案加以简要说明。
答案 (1)要求垂直坐标标注正确,剖面线正确。
(2)M、N点的海拔分别为350米和250米(参见上图)。就剖面线所在的山坡看,高于M的坡度较陡,应该实行封山育林。在MN之间的山坡,坡度中等,不宜开垦,但是可以适度发展经济林种植。低于N的山前地带,地势较平缓,可以适度发展农业种植。
解析 第(1)题,沿AB线绘制地形剖面图,首先利用等高距标注剖面线与等高线交点的海拔高度,在下面网格左侧纵轴上标注高度值(从100~600米);然后从各描点做垂线(虚线)与相应高度水平线相交,描点;最后用平滑曲线连接各点(注意山峰处的曲线画法)。第(2)题,地形平坦的地带(250米以下等高线稀疏)农业种植;往上坡度增加,适宜经济林种植(250~350米);海拔高,坡度最大的山顶区域,易于发生水土流失,需要封山育林(350米以上)。
主观题专题指导(二)地形特征类
地形特征类主观题常用“描述”“说出”“判断”或“分析”“归纳”等行为动词引领,结合区域等高线地形图,点明设问方向及内容。命题视角主要有根据区域地形图分析该区的地形特征,根据区域等高线图分析该区的地形特征,进一步分析其对地理环境影响。
(2019·全国卷Ⅱ)阅读图文材料,完成下列要求。
云南省宾川县位于横断山区边缘,高山地区气候凉湿,河谷地区气候干热。
指出宾川县地形的主要特点,并推测耕地分布及数量的特点。(6分)
[写·我的答案]
[评·样卷分数]
[找·失分原因]
[对·标准答案]
地形特点:山高谷深。(2分)
耕地特点:耕地主要分布在谷地和山间盆地,数量少(或面积小、占土地面积比重小)。(4分)
1.地形的判断及地形特征的描述
2.地形特征对气候、河流的影响
答题方向
答题模板
地形类型
平原、高原、山地、丘陵、盆地
①地形以××××为主;
②主要分布在××地区
地势
①地势××高××低、地势自××向××倾斜;
②地形崎岖(平坦)或地面起伏大(小)
海岸线
①岸线平直;
②海岸线曲折,多半岛、岛屿等
特殊地貌
喀斯特地貌发育、冰川地貌发育
1.(2020·浙江卷)阅读材料,完成下列问题。
下图为河南省部分地理要素分布示意图。
河南省的地势特点是________ 。从地形类型看,图中城市主要分布在____________________。
答案 西高东低 平原
解析 从图中等高线分布和数值变化可以看出,河南省地势西高东低。读图可知,城市主要分布在东部平原地区。
2.(2017·海南卷)阅读图示资料,完成下题。
图中示意巴拉圭位置及地形。
归纳巴拉圭的地形特征。
答案 地势较低,海拔在500米以下;以平原为主;地势自巴拉圭河(中部)向两侧逐渐升高。
解析 读图可知,巴拉圭的海拔基本在500 m以下,等高线较为稀疏,以平原为主,巴拉圭河的海拔较低,向两侧海拔逐渐升高。
3.(2015·福建卷)下图示意关中地区。读图,完成问题。
说出渭河平原南北两侧(沿108°E)的地形特征差异。
答案 南侧:以山地为主,地势较高(南高北低),起伏较大。北侧:以高原为主,地势较低(北高南低),起伏较小。
解析 根据等高线分布特点及河流的流向可知,南侧以山地为主,地势较高,起伏较大,且南高北低;北侧以高原为主,起伏较小,地势较低,且北高南低。
4.(2015·四川卷)阅读材料,回答下题。
材料 “蓉欧快铁”运行线路图(图a);甲区域等高线地形图(图b)。
据图b,描述图a中甲区域的地形特征。
答案 高原、山地为主;高原分布在西南(南)部和东北(北)部,山地主要分布在中部;地势起伏大,西南(南)高,东北(北)低。
解析 根据图b中的海拔高度分析,该地地形以高原、山地为主。结合图中经纬网判断,在西南部和东北部,等高线较稀疏,是高原分布区,山地主要分布在中部地区,地势起伏大,西南高,东北低。
综合测试
一、选择题
(2020·天津市适应性测试)下图分别为G318国道某路段及其附近等高线分布示意图和某骑行者拍摄的照片,复杂的路况和美丽的风景吸引了大量自行车骑行者到此挑战艰险。据材料回答1~2题。
1.该骑行者拍摄照片时,所处的位置及拍摄方向分别是( )
A.甲—西南 B.乙—东南
C.丙—东北 D.丁—正东
2.骑行者从甲地至丁地,对骑行沿途情况描述正确的是( )
A.沿途可见漫山遍野常绿林
B.甲—乙段沿途可看到怒江
C.乙—丙段为下坡弯道较多
D.丙—丁段为上坡坡度较陡
答案 1.A 2.C
解析 第1题,根据拍摄的照片可知,图中景观道路弯曲,并且山脉和山谷都向左方弯曲,与图中甲乙两地之间,甲西南方向地形一致。第2题,根据垂直地带性差异在4 000多米不能出现常绿林,A错;由于山峰阻挡,无法看到怒江,B错;丙丁段基本为顺着等高线的路段,不存在上坡较陡的情况,D错;从国道与等高线的分布看,C正确。
图1为华北某区域等高线地形图,等高距为5米。该水库水源主要来自附近石化企业经处理后排放的污水。2017年该石化企业积极改造和修复当地环境,建造湿地公园,现已面向公众免费开放。图2为市民游览公园时拍摄的照片。据此完成3~5题。
图1
图2
3.图2照片拍摄地点位于图1中( )
A.a地 B.b地
C.c地 D.d地
4.图1中( )
A.水库修建的首要任务是发电
B.水坝坝体最高的是二副坝
C.水库的流域面积枯水期时变小
D.甲处的地形部位为山脊
5.该湿地公园( )
A.生态教育价值较高
B.适宜开展漂流、游泳等水上项目
C.山高谷深,水光潋滟
D.免费开放可以增加旅游环境容量
答案 3.A 4.D 5.A
解析 第3题,图2是污水处理厂俯视景观,所以拍摄地点位于污水处理厂附近,并且高于污水处理厂,b地不比污水处理厂高,拍不到俯视景观,故拍摄地点位于图1中的a地。故选A。第4题,水库是储存附近石化企业经处理后排放的污水,首要任务不是发电,A错误;结合等高线,二副坝的水坝坝体高在5~10米,但四副坝的水坝坝体高在10~20米,B错误;因为水库水源主要来自附近石化企业经处理后排放的污水,也可以有河流水汇入,流域面积与地形有关,与枯水期没有关系,C错误;甲地等高线向低值弯曲,是山脊部位,D正确。第5题,该水库的水主要是石化企业处理后排放的污水,倡议污水处理达标排放,生态教育价值较高,A正确;区域内落差小,且是污水的排放,不适宜开展漂流、游泳等水上项目,B错误;区域内山丘低矮,没有山高谷深,C错误;免费开放不影响旅游环境容量,D错误。
(2020·湖北宜昌四校联考)下图为某山地脊线图,图中的等高距为100米,M1与M2的海拔均为500米。读图,完成6~7题。
6.M1所在山坡的坡度为P1,M2所在山坡的坡度为P2,两者的关系是( )
A.P1>P2 B.P1=P2
C.P1<P2 D.不能确定
7.①地与②地的高差可能是( )
A.90米 B.100米
C.200米 D.300米
答案 6.A 7.C
解析 第6题,依题意知,M1和M2海拔均为500米,而山峰高度为652米,则两地与山峰的高差相等,但图示M1距离山峰较M2近,且M1比M2所在山坡等高线密集,故M1处坡度大于M2处。第7题,依据图中等高距为100米、山脊线与等高线的交点可判断,①地海拔为600~652米,②地海拔为400~500米;则两地高差范围为大于100米、小于252米,故C项正确。
(2021·鲁鄂新起点联考)云南省哀牢山南部的元阳哈尼梯田,是当地群众在大地上“雕刻”出的农耕文化奇观。该山从山顶到山脚具有“森林—村寨—梯田—河流”垂直景观结构,构成了良好的梯田生态系统。2013年被列入世界文化遗产名录。图1为哈尼梯田局部等高线地形图。图2为某摄影爱好者看到梯田雾沿河谷方向缓缓爬升时,拍摄到的云海梯田落日融为一体的奇妙景观。据此完成8~10题。
图1
图2
8.图1中相对高度最大值最接近( )
A.690米 B.720米
C.790米 D.820米
9.图1中( )
A.①地适合建观景平台 B.②地适合修建梯田
C.③地适合建村寨 D.④地分布有人工林
10.图1所示地区实现可持续发展的合理途径是( )
A.培植龙头企业,发展农产品加工业
B.依托品牌优势,开发梯田系列产品
C.流转闲置土地,促进农业规模经营
D.拆迁合并村落,提升居民生活品质
答案 8.C 9.B 10.B
解析 第8题,根据等高线图可以判断图1中最高海拔为1 750米~1 800米,最低海拔为1 000米~1 050米,故相对高度为700米~800米,最大相对高差不超过800米但无限接近800米,所以选C。第9题,观景平台选建在高处,才能将梯田景观一览无遗,①地地势较低,不适宜建观景平台;②地为缓坡,适合修建梯田;村寨要选建在地势相对平缓的地区,③地坡陡且为山脊处,不适合建村寨;④地地势最高,根据材料应为原始林。第10题,图1所示地区为哈尼梯田遗产区,可以挖掘梯田品牌内涵,发展种植、养殖、加工和旅游业。
(2020·南昌二模)下图是某区域等高线地形图及相应的地形剖面图,甲、乙两图表示的实地范围完全相同(乙图等高线被省略),但两图绘制的地形剖面图在形式上存在差异。据此回答11~12题。
11.乙图比甲图( )
A.比例尺更小 B.比例尺更大
C.等高距更小 D.等高距更大
12.在实地地面上,E、F、M、N四地海拔的关系是( )
①E、F海拔一定相同 ②E、F海拔可能不同
③M、N海拔一定相同 ④M、N海拔可能不同
A.①③ B.②④
C.①④ D.②③
答案 11.C 12.D
解析 第11题,甲、乙两图图幅大小一样、实地范围完全相同,则比例尺相同;但乙图地形剖面图中地势起伏更细致,能反映较小的地势变化,说明乙图等高距更小。第12题,图中M、N两点在同一条等高线上,则海拔必然相同;但E、F两点在图中没有明确对应的等高线,则两点海拔不一定相同,故D正确。
二、非选择题
13.下图为我国某地等高线图,下表是该地气候资料。读图表回答下列问题。
月份
1
2
3
4
5
6
气温(℃)
6.5
9.0
13.0
18.0
22.0
25.0
降水量(mm)
16
17
31
74
118
148
月份
7
8
9
10
11
12
气温(℃)
27.5
27.5
23.0
18.0
13.5
8.0
降水量(mm)
177
139
141
84
39
18
(1)说出该地区的地形类型名称和甲地地形部位名称。
(2)该地计划在图幅所示东北部修建水库,水库最大蓄水量时水面高程不超过390米。你是否赞成在该地修建水库?请依据图表信息说明理由。
答案 (1)丘陵;鞍部。
(2)赞成。降水季节变化大,建水库可调节水资源时间分配;地势低洼、开阔,利于蓄水(或图幅北部河谷狭窄,利于建坝);邻近农用地、居民点,便于生产、生活用水。不赞成。该地已有河流流经,可提供生产、生活用水;迁建公路和居民点,增加建设成本;淹没大片耕地,人均耕地减少。
解析 第(1)题,读图可知,该地海拔在200~500 m之间,且有一定起伏,可以判读为丘陵;甲地位于两个小山头之间,为鞍部。第(2)题,图中所示东北部地区为一口袋形地区,内部等高线稀疏,有河流、居民点、耕地,修建水库可从正反两方面叙述观点。关键是依据观点自圆其说,理由注意利用图中的耕地、居民点、公路及桥梁、河流和表中的气候信息回答。
14.(2020·北京石景山区4月统测)我国南方某市为了发展旅游经济,计划在该市郊区某处进行旅游开发建设。下图为该区域旅游规划图。据此回答下列问题。
(1)在该山区有一处适合开发攀岩的地点,请在图中用“◇”标出。试根据图中信息分析该处有利于开展攀岩运动的区位条件。
(2)观景台M、N之间有一条“森林氧吧路”,请说明其呈蛇形的理由。
(3)判断在观景台M处能否看到山下的湖泊O处,请画剖面图并进行说明。
答案 (1)图略(适合开发攀岩的地点在MO线与断层交汇处)。该处陡崖陡峭直立且相对高差大(300米~500米);陡崖面向较开阔平坦地带;距离别墅区和市区较近,客源市场广阔。
(2)“氧吧路”尽量沿等高线修建,减小道路坡度,方便步行。
(3)不能。陡崖顶部阻挡了视线。见下图:剖面线形态、坐标轴名称、单位、数值、观景台、湖泊。
解析 第(1)题,适合开发攀岩的地点在陡崖处,陡峭直立且相对高差大、陡崖面向较开阔平坦地带、距离别墅区和城区较近,客源市场广阔。第(2)题,观景台M、N之间有一条“森林氧吧路”,其呈蛇形的理由是“氧吧路”路线位于山区,地势较陡,坡度较大,尽量沿等高线修建,减小道路坡度,方便步行,同时减少施工成本。第(3)题,读图可知,在观景台M不能观赏到山下的湖泊全景,理由是陡崖顶部阻挡了视线。
(新高考)高考地理一轮复习精品讲与练第55讲 中国地理分区 (含详解): 这是一份(新高考)高考地理一轮复习精品讲与练第55讲 中国地理分区 (含详解),共33页。试卷主要包含了地域差异,认识区域等内容,欢迎下载使用。
(新高考)高考地理一轮复习精品讲与练第54讲 中国地理概况 (含详解): 这是一份(新高考)高考地理一轮复习精品讲与练第54讲 中国地理概况 (含详解),共32页。试卷主要包含了疆域与人口,自然环境与自然资源,经济与文化等内容,欢迎下载使用。
(新高考)高考地理一轮复习精品讲与练第53讲 世界地理分区 (含详解): 这是一份(新高考)高考地理一轮复习精品讲与练第53讲 世界地理分区 (含详解),共31页。试卷主要包含了认识大洲,认识地区,认识国家等内容,欢迎下载使用。

