所属成套资源:2023年高考地理一轮复习(新人教版) 课时讲练 (含详解)
- 2023年高考地理一轮复习(新人教版) 第2部分 第3章 第1讲 课时53 农业区位因素的变化 (含详解) 试卷 试卷 1 次下载
- 2023年高考地理一轮复习(新人教版) 第2部分 第5章 课时62 走向人地协调——可持续发展 (含详解) 试卷 试卷 1 次下载
- 2023年高考地理一轮复习(新人教版) 第1部分 第7章 课时44 地质灾害 (含详解) 试卷 试卷 1 次下载
- 2023年高考地理一轮复习(新人教版) 第2部分 第4章 课时58 区域发展对交通运输布局的影响 (含详解) 试卷 试卷 1 次下载
- 2023年高考地理一轮复习(新人教版) 第3部分 第2章 课时67 资源枯竭型城市的转型发展 (含详解) 试卷 试卷 1 次下载
2023年高考地理一轮复习(新人教版) 第2部分 第5章 课时63 中国国家发展战略举例 (含详解)
展开这是一份2023年高考地理一轮复习(新人教版) 第2部分 第5章 课时63 中国国家发展战略举例 (含详解),共11页。试卷主要包含了建设主体功能区,拓展蓝色经济空间,维护海洋权益,阅读图文材料,完成下列要求等内容,欢迎下载使用。
课时63 中国国家发展战略举例
1.建设主体功能区
(1)主体功能区概念:一个区域可以同时具有多种功能,其中最主要、最核心的功能被称为主体功能。
(2)主体功能区规划的地理背景
①适宜开发的土地少。
②自然资源分布不均。
③生态环境比较脆弱。
④区域经济发展不平衡。
(3)主体功能区的划分
主体功能区 | 产业基础 | 问题及发展方向 | |
优化开发区域 | 经济发达,人口密集,城镇体系完善,科技创新能力强 | 资源和环境的承载能力已经接近饱和,需要优化产业结构、促进城镇群的协调发展 | |
重点开发区域 | 有一定的经济基础,人口较为密集,城镇体系初步形成 | 目前开发基础较弱,未来开发潜力大 | |
限制开 发区域 | 农产品 主产区 | 耕地较多,农业发展条件较好 | 保障我国的农产品供给 |
重点生 态功能区 |
| 生态环境脆弱,将保护和修复环境放在首位 | |
禁止开发区域 | 包括国家级自然保护区、世界遗产、国家级风景名胜区、国家森林公园和国家地质公园等,散布在上述三类开发区域之中 | ||
2.推动区域协调发展
(1)制定各有侧重的区域发展战略:如长江经济带发展战略、京津冀协同发展战略等。
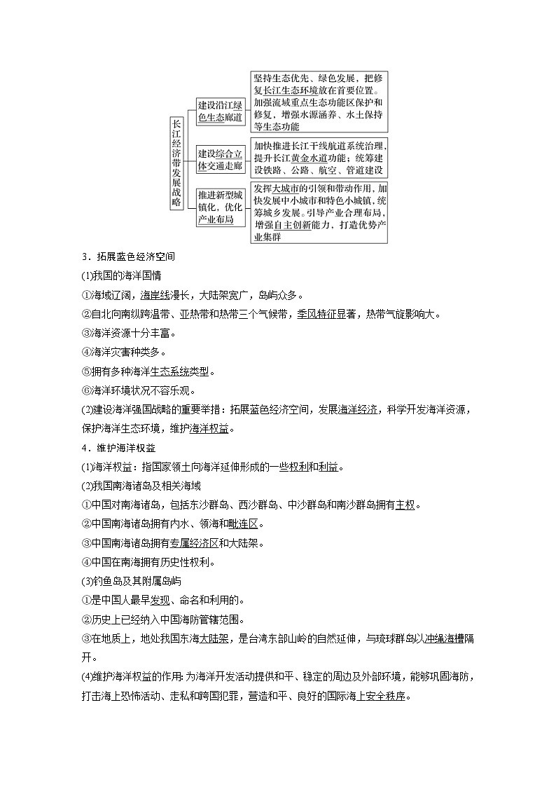
(2)长江经济带
①概况:横跨我国东中西三大区域,覆盖11个省级行政区,面积广,人口和经济总量大,生态地位重要,综合实力较强,发展潜力大。
②空间格局:“一轴、两翼、三极、多点”。
③发展战略
3.拓展蓝色经济空间
(1)我国的海洋国情
①海域辽阔,海岸线漫长,大陆架宽广,岛屿众多。
②自北向南纵跨温带、亚热带和热带三个气候带,季风特征显著,热带气旋影响大。
③海洋资源十分丰富。
④海洋灾害种类多。
⑤拥有多种海洋生态系统类型。
⑥海洋环境状况不容乐观。
(2)建设海洋强国战略的重要举措:拓展蓝色经济空间,发展海洋经济,科学开发海洋资源,保护海洋生态环境,维护海洋权益。
4.维护海洋权益
(1)海洋权益:指国家领土向海洋延伸形成的一些权利和利益。
(2)我国南海诸岛及相关海域
①中国对南海诸岛,包括东沙群岛、西沙群岛、中沙群岛和南沙群岛拥有主权。
②中国南海诸岛拥有内水、领海和毗连区。
③中国南海诸岛拥有专属经济区和大陆架。
④中国在南海拥有历史性权利。
(3)钓鱼岛及其附属岛屿
①是中国人最早发现、命名和利用的。
②历史上已经纳入中国海防管辖范围。
③在地质上,地处我国东海大陆架,是台湾东部山岭的自然延伸,与琉球群岛以冲绳海槽隔开。
(4)维护海洋权益的作用:为海洋开发活动提供和平、稳定的周边及外部环境,能够巩固海防,打击海上恐怖活动、走私和跨国犯罪,营造和平、良好的国际海上安全秩序。
1.长江经济带发展的区位优势
视角 | 区位优势 |
资源条件 | 极其丰沛的淡水资源;储量大、种类多的矿产资源;丰富的旅游资源和农业生物资源 |
社会经 济基础 | 覆盖面积大,人口和生产总值规模大 |
人才荟萃,科教事业发达,技术与管理水平先进 | |
既是我国重要的产业聚集带,也是全国的农业主产区和工业大走廊 | |
既是我国综合实力最强、战略支撑作用最大的区域之一,也是一条面向国内外开放合作的重要走廊 | |
交通便捷,与京沪、京九、京广、皖赣、焦柳等南北铁路干线交会,承东启西,接南济北,通江达海。另外,长江(有“黄金水道”之称)及流域内很多河流,通航条件优越 | |
经济带内部 | 横贯我国东、中、西三大地带,具有海陆双向开放的区位优势。依托黄金水道,有利于形成上中下游优势互补、协作互动的格局,带动中西部地区经济发展 |
全国范围 | 连接北部沿海的环渤海经济区及南部沿海的珠江三角洲经济区,在全国经济格局中的地位举足轻重 |
国际国内 发展环境 | 有利于与丝绸之路经济带、21世纪海上丝绸之路衔接互动,形成沿海、沿江、沿边全面推进的对内对外开放格局 |
2.有关海洋权益的几个概念
一国可主张海洋权益的范围包括本国的内水和领海,还包括本国管辖的毗连区、专属经济区,以及大陆架海床和底土等。具体如下图所示:
(江苏地理)阅读材料,回答下列问题。(12分)
材料一 2017年4月1日国家决定设立雄安新区(距北京100多千米),它是我国继深圳经济特区和上海浦东新区之后又一具有全国意义的新区。
材料二 图1为深圳、浦东和雄安区位示意图。
材料三 图2为我国1980年三次产业构成图。
(1)改革开放后,1980年国家首先选择深圳建立经济特区。简述我国当时的产业状况及深圳经济特区最主要的区位特点。(4分)
(2)为积极参与全球分工,1992年国家选择浦东设立新区,旨在将浦东新区建成国际经济、金融、贸易、航运中心的核心区。与深圳特区相比,浦东新区的区位优势有____________。(4分)
(3)目前,我国已成为世界第二大经济体,并积极推进“一带一路”建设和“京津冀协同发展”。相比深圳、浦东的区位,分析雄安新区的空间位置特征及凭借的基础设施条件。(4分)
国家战略是在一定时期内国家层面根据实际情况做出的整体社会经济发展的宏观决策,不同时期会有不同的发展战略。本题以我国改革开放以来三个新区建设为情境,分析新区建设的区位条件,同时体现我国改革开放的脉络和社会经济发展的伟大成就。
城市新区建设的区位条件;区域协调发展的途径及意义。
本题对获取图文资料中信息的能力要求极高,三个新区的位置、交通条件等几乎所有信息都来自于图像;根据三个新区建设的时间节点,需要调动已学的基础知识、历史背景来回答本题,然后用简洁的地理语言阐释出三个新区建设的条件。考查了综合思维、区域认知的核心素养。
第(1)题 根据三次产业构成图,第一产业比重近30%,明显偏大;第二产业比重近半,在三次产业中是主导产业;第三产业比重仅为22.3%,明显偏低。图中显示,深圳位于香港的行政边界上,其区位的显著特征是邻近香港。 |
第(2)题 从地理位置看,深圳与香港为邻,没有直接与水域相连接;浦东新区既临长江口、又在东海沿岸,即浦东新区滨江临海,地理位置优越。从交通运输条件看,浦东新区水陆空交通发达。从城市依托看,浦东新区是上海市的新区,依托全国最大的经济中心。从腹地范围看,浦东新区位于长江经济带的龙头位置,东部沿海经济地带南北方向的中点,经济腹地大。 |
第(3)题 由图可看出,雄安新区大致位于京津冀的中间位置,距离北京、天津和海港都比较近,空间位置优势明显。基础设施主要指交通、通信、医疗、教育等,雄安新区临近首都,相对于上海、深圳,北京是我国的交通中心,作为首都的特殊地位,北京市的通信条件发达,所以雄安新区可以凭借的基础设施主要是快速交通的发展和信息网络技术的进步。 |
答案 (1)以第二产业为主,第一产业大于第三产业。邻近香港。
(2)滨江临海;水陆空交通发达;依托全国最大的经济中心;经济腹地大
(3)离北京、港口有一定距离。 快速交通的发展;信息网络技术的进步。
(2022·江西宜春市月考)2020年11月14日长江经济带座谈会议明确将长江经济带作为我国生态优先发展的主战场引领全国经济高质量发展。下图为“长江经济带主要城市位置示意图”。据此完成1~2题。
1.进入2021年,推动长江上、中、下游经济圈合作的主导因素可能是( )
A.市场 B.技术 C.政策 D.交通
2.上海在带动长江经济带高质量发展方面的主要优势是( )
A.腹地广阔 B.金融中心
C.生态宜居 D.通江区位
答案 1.C 2.B
解析 第1题,市场、技术、交通是该区域的区位优势,协调发展中有互助互补作用,2020年11月长江经济带座谈会后,进一步促进了2021年长江上、中、下游经济圈的合作,政策为主导因素,选C。第2题,长江三角洲区域的企业可通过上海金融市场筹集发展资金,从而发挥上海的经济带动作用,B正确。
山东省是我国海洋大省,山东半岛蓝色经济区是我国第一个以海洋经济为主题的区域发展战略经济区。下图示意山东半岛蓝色经济区位置。据此完成3~4题。
3.我国在山东半岛所临海域拥有的海洋权益主要有( )
①内水权益 ②领海权益 ③毗连区权益 ④专属经济区权益 ⑤公海权益
A.①②③④⑤ B.①②④⑤
C.②③④⑤ D.①②③④
4.甲、乙两处海岸类型及其开发利用的主要方向搭配正确的是( )
A.甲—淤泥质海岸 滩涂养殖业
B.甲—基岩海岸 建港口
C.乙—淤泥质海岸 旅游业
D.乙—基岩海岸 开辟盐田
答案 3.D 4.B
解析 第3题,我国在山东半岛所临海域拥有的海洋权益主要有内水权益、领海权益、毗连区权益、专属经济区权益,①②③④正确,山东半岛所临海域不是公海,⑤错误。故选D。第4题,乙位于黄河入海口附近,为淤泥质海岸,宜开辟盐田,发展滩涂养殖业。甲处无大河入海,为基岩海岸,海域水体较深,宜建港口,发展旅游业。故选B。
京津冀(固安)国际贸易城位于河北省廊坊市固安县,2小时内可到达京津冀80%的区域,于2017年8月完工。京津冀(固安)国际贸易城在京津冀一体化国家战略下,必将成为区域产业升级的新标杆,北京专业批发市场转移的首选承接地。据此完成5~6题。
5.与北京相比,京津冀(固安)国际贸易城选址河北固安的优势条件是( )
A.交通通达度高 B.市场辐射面广
C.品牌效应强 D.土地成本低
6.北京专业批发市场转移至京津冀(固安)国际贸易城会( )
①缓解北京市内交通和人口压力 ②使北京市的就业率明显下降 ③使固安县的城镇化进程加快 ④使固安县的环境质量提高
A.①② B.②③
C.①③ D.③④
答案 5.D 6.C
解析 第5题,京津冀(固安)国际贸易城位于河北省廊坊市固安县,与北京相比,京津冀(固安)国际贸易城选址河北固安的优势条件是土地成本低,所以D项正确。第6题,北京专业批发市场转移至京津冀(固安)国际贸易城有利于缓解北京市内交通和人口压力,会使固安县的城镇化进程加快,但对北京市的就业率影响不大,会使固安县的环境质量下降,所以C项正确。
课时精练
(2022·江苏泰州期末)提升城市生态效率是长江经济带高质量发展的重要内容,图1反映了2003~2016年长江经济带总体及上、中、下游城市生态效率均值的演变趋势,图2反映了2003~2016年长江经济带城市生态无效率的来源及其贡献。据此完成1~2题。
1.关于长江上、中、下游城市生态效率说法不正确的是( )
A.上游地区经济发展方式较为粗放,城市生态效率较低
B.中游地区城市生态效率近年来大幅提升
C.下游地区经济创新驱动发展,城市生态效率水平明显高于其他地区
D.城市生态效率的总体差异较大但呈缩小趋势
2.下列关于长江经济带生态无效率来源的分析,正确的是( )
A.各种要素对生态无效率的贡献均未发生明显变化
B.GDP的贡献率始终最大,说明经济发展一直是影响生态的主导因素
C.污染指数逐渐成为制约长江经济带生态效率提升的主导因素
D.土地对生态无效率的贡献一直较小
答案 1.B 2.C
解析 第1题,中游地区城市生态效率在2013年到2014年下降,2014年到2016年缓慢上升,B不正确。故选B。第2题,污染指数在最近几年占的比重较大,说明其逐渐成为制约长江经济带生态效率提升的主导因素,C对。
疏解北京非首都功能、推进京津冀协同发展,是一个巨大的系统工程。下图是“京津冀其他城市与北京的经济联系强度指数图”,指数越大,城市之间经济联系越强。读图回答3~4题。
3.京津冀其他城市与北京经济联系强度指数显示( )
A.廊坊指数大小与距离北京远近无关
B.经济联系的强度主要取决于城市等级、距北京远近
C.北京的对外辐射强度与距离呈正相关
D.北京对河北各城市产业转移力度相同
4.从区域发展的角度看,下列可取的是( )
A.区域竞争互补,发挥京津双核作用
B.河北大力发展种植业为京津服务
C.将京津大量污染产业转移到河北
D.减弱北京、天津两城市间的联系
答案 3.B 4.A
解析 第3题,由图可以看出,京津冀其他城市与北京的经济联系指数中天津最大,但并不与距离呈正相关;河北各地区的经济发展不平衡,北京对河北各城市的产业转移力度不同;廊坊与北京经济联系强度指数大,与其距离北京近有关;各城市等级、距北京远近极大地影响其与北京经济联系的强度。第4题,京津两城市是京津冀地区发展的两个中心,应竞争互补,发挥京津的双核作用;河北应注重承接京津的产业转移,不应以发展种植业为主;将京津大量的污染企业转移到河北,不仅会给河北带来环境污染,还会影响京津地区的发展;天津经济外向性强,与北京东西呼应,减弱北京、天津两城市间的联系不符合区域发展。
三沙市是我国纬度最低的地级市,主要管辖西沙、中沙、南沙三个群岛中的200多个岛礁和沙滩及其200多万平方千米的海域。读图,完成5~6题。
5.海南省三沙市最主要的职能是( )
A.海洋开发利用 B.海洋环境保护
C.海洋防灾减灾 D.维护海洋权益
6.为促进海岛的开发,特别是无居民海岛(不作为常住户口居住地的岛屿、岩礁和低潮高地等)开发,首先要完善的设施有( )
①交通运输 ②能源供应设施 ③淡水供应设施
④机场建设
A.①②④ B.①②③ C.①③④ D.②③④
答案 5.D 6.B
解析 第5题,设立三沙市是我国在南海行使主权、发展南海经济、维护我国领土完整的重大举措,故海南省三沙市最主要的职能是维护海洋权益,D正确。第6题,海岛开发初期基础设施落后,不适合机场建设。故选B。
7.阅读图文材料,完成下列要求。(18分)
钓鱼岛位于东海大陆架的东部边缘,是中国自古以来的固有领土。钓鱼岛盛产山茶、棕榈、仙人掌、海芙蓉等,栖息着大批海鸟,有“花鸟岛”的美称。自2019年9月10日起,中国政府部门对钓鱼岛及其附属岛屿开展常态化监视、监测,并发布天气和海洋观测预报等。下图为钓鱼岛地形图(单位:m)。
(1)说出钓鱼岛附近海域可开发的自然资源,并任选一种分析其成因。(6分)
(2)说明钓鱼岛上动植物资源丰富的原因。(6分)
(3)简述我国政府在钓鱼岛及其附属岛屿采取一系统措施的意义。(6分)
答案 (1)油气资源和渔业资源。油气资源成因:地质时期大量的海洋生物遗体在海底被泥沙掩埋,被埋藏的生物遗体与空气隔绝,处在缺氧的环境中逐渐变成了石油和天然气。或渔业资源成因:大陆架宽广,阳光充足,生物光合作用强;附近有寒暖流交汇。
(2)纬度较低,四面临海,水热条件较好,适宜生物生长繁衍;周边海域渔业资源丰富,加上岛上植被覆盖率高,为鸟类提供了食物和栖息地;人类活动较少,自然环境优良。
(3)有利于巩固国家安全、保障国家领土完整;有利于增加渔业、油气资源的保有量(或有利于保障合理的海洋开发活动);有利于强化海洋意识,树立海洋国土观念。
相关试卷
这是一份最新高考地理一轮复习【讲通练透】 第30讲 中国国家发展战略举例(讲通),文件包含第30讲中国国家发展战略举例讲义原卷版docx、第30讲中国国家发展战略举例讲义解析版docx等2份试卷配套教学资源,其中试卷共58页, 欢迎下载使用。
这是一份2024版高考地理一轮总复习课时质量评价33中国国家发展战略举例,共6页。试卷主要包含了选择题,非选择题等内容,欢迎下载使用。
这是一份(新高考)高考地理一轮复习精品讲与练第34讲 中国国家发展战略 (含详解),共23页。试卷主要包含了建设主体功能区,推动区域协调发展,拓展蓝色经济空间,维护海洋权益等内容,欢迎下载使用。

