2023年高考地理一轮复习(新人教版) 第3部分 第4章 课时73 国际合作 (含详解)
展开课时73 国际合作
1.经济全球化与国际合作
(1)含义:经济全球化可以理解为跨国界的经济活动驱使各国经济相互依赖程度不断加深的过程。
(2)经济全球化的主要表现:商品、服务、生产要素和信息跨国流动的规模与形式的不断扩大与增加,通过国际分工和跨国投资,世界范围内的资源配置效率不断提高。
(3)国际合作的必要性
①在生产领域,生产组装可以在全球范围内寻找最优区位,零部件可以全球采购,由此形成全球生产网络。
②随着经济全球化程度的不断加深,世界各国之间形成了新的劳动地域分工。
③由于全球生产网络的形成,世界已经出现密切的劳动分工格局。
④世界各国之间只有加强合作,才能推动世界经济的可持续增长。
2.“一带一路”与国际合作
(1)“一带一路”建设的大背景
(2)意义
①打造新型国际合作模式。
②推动新型国际关系建设。
③开拓国家间深化合作的新空间。
④提供国家间深化合作的文化驱动力。
⑤促进相关国家的共同繁荣。
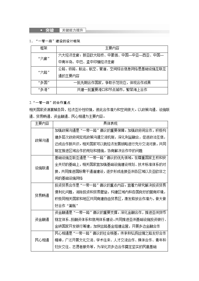
1.“一带一路”建设的设计框架
框架 | 主要内容 |
“六廊” | 六大经济走廊:新亚欧大陆桥、中蒙俄、中国—中亚—西亚、中国—中南半岛、中巴、孟中印缅经济走廊 |
“六路” | 公路、铁路、航运、航空、管道、空间综合信息网络是基础设施互联互通的主要内容 |
“多国” | 一批先期合作国家,争取示范效应,体现合作成果 |
“多港” | 共建一批重要港口和节点城市,繁荣海上合作 |
2.“一带一路”的合作重点
相关国家资源禀赋各异,经济互补性较强,彼此合作潜力和空间很大。以政策沟通、设施联通、贸易畅通、资金融通、民心相通为主要内容。
主要内容 | 具体表现 |
政策沟通 | 加强政策沟通是“一带一路”倡议的重要保障。加强政府间合作,积极构建多层次政府间宏观政策沟通交流机制,深化利益融合,促进政治互信,达成合作新共识。相关国家可以就经济发展战略进行充分交流对接,共同制定推进区域合作的规划和措施,协商解决合作中的问题 |
设施联通 | 基础设施互联互通是“一带一路”倡议的优先领域。在尊重国家主权和安全关切的基础上,相关国家宜加强基础设施建设规划、技术标准体系的对接,共同推进国际骨干通道建设,逐步形成连接亚洲各区域以及亚欧非之间的基础设施网络 |
贸易畅通 | 投资贸易合作是“一带一路”倡议的重点内容。宜着力研究解决投资贸易便利化问题,消除投资和贸易壁垒,构建区域内和各国良好的营商环境,积极同相关国家和地区共同商建自由贸易区,激发释放合作潜力,做大做好合作“蛋糕” |
资金融通 | 资金融通是“一带一路”倡议的重要支撑。深化金融合作,推进亚洲货币稳定体系、投融资体系和信用体系建设。共同推进亚洲基础设施投资银行、金砖国家开发银行筹建,加快丝路基金组建运营,开展多边金融合作 |
民心相通 | 民心相通是“一带一路”倡议的社会根基。传承和弘扬丝绸之路友好合作精神,广泛开展文化交流、学术往来、人才交流合作、媒体合作、青年和妇女交往、志愿者服务等,为深化双多边合作奠定坚实的民意基础 |
3.“一带一路”国际合作的意义
(1)
(2)
(3)
(4)
(5)
(2019·天津文综)读图文材料,回答问题。(18分)
波兰中部的罗兹市曾是欧洲最主要的纺织工业中心,但20世纪90年代以来经济发展停滞。中欧班列的开通,使该市成为中国货物在欧洲中部的重要集散地。
(1)罗兹市为了充分发挥货物集散地的作用,应重点发展的产业部门是____________。(2分)
(2)中欧班列的运行,为我国相关港口带来了更好的经济效益。为什么?(6分)
橄榄油是我国通过中欧班列从西班牙等国进口的商品之一。油橄榄树适宜生长在亚热带地区偏碱性土壤中,喜光、耐旱、忌涝。
(3)结合材料,说明我国亚热带很多地区不适宜种植油橄榄树的自然条件。(6分)
欧洲国家对义乌生产的小商品需求量很大,当地却很少生产。近年来,这类小商品利用中欧班列大量运往欧洲国家。
(4)说明欧洲国家发展这类小商品制造业的不利区位条件。(4分)
自2008年全球金融危机爆发以来,世界经济增长持续低迷,各种不稳定事件频出,世界对经济全球化质疑的声音逐步增强,经济全球化已经走到了“十字路口”。在此大背景下,“一带一路”建设作为新型国际合作大平台应运而生,试题素材选自“一带一路”时代背景下国内工业、农业、服务业等各行业的实际案例,引导考生成为和谐世界的建设者。
国际合作;港口区位条件;产业区位因素。
在考查考生对工业、农业、服务业区位选择基本原理的理解和实际运用的同时,让考生了解国际贸易环境,引导考生具备家国情怀,具备国际理解能力和全球视野,增强社会责任感和为民族复兴奋斗的精神。考查了考生综合思维和人地协调观的核心素养。
第(1)题 与“货物集散”关系最密切的产业部门是物流业和仓储业。 |
第(2)题 港口建设的社会经济区位条件:经济腹地、城市依托、交通、政策等。结合题干“经济效益”,只从经济腹地(扩大了腹地的服务范围、增加了港口运输量)、交通(海陆联运,提高了港口的运营效率)组织答案即可。 |
第(3)题 结合材料“油橄榄树适宜生长在亚热带地区偏碱性土壤中,喜光、耐旱、忌涝”,再根据我国南方亚热带季风气候区的地理环境特征:夏季高温多雨、雨季长;云量大、光照不足;酸性土壤等,从而得出我国南方不利于油橄榄树种植的自然条件。 |
第(4)题 主要从原材料、劳动力和土地等方面分析欧洲国家发展小商品制造业的不利区位条件。欧洲多发达国家,小商品多以布匹、塑料等为原料,这些物品和小商品多为劳动密集型产业,而欧洲劳动力和土地价格高,故存在原材料短缺、生产小商品的成本高等不利区位因素。 |
答案 (1)物流(仓储)
(2)扩大了服务范围;增加了吞吐量;提高了港口运营效率。(答出两点即可)
(3)土壤偏酸性;降水量较大,雨季较长,地势低洼处易涝;云量较多,光照不足。
(4)原材料(零部件)不足;劳动力、土地等成本高。
中巴(巴基斯坦)经济走廊北起新疆喀什,南至巴基斯坦瓜达尔港,北接“丝绸之路经济带”,南连“21世纪海上丝绸之路”,是一条包括公路、铁路、油气和光缆通道在内的贸易走廊。2016年11月13日,中巴经济走廊联合贸易车队首次试联互通活动在巴基斯坦瓜达尔港举行,这是从中国境内出发的货物首次通过巴基斯坦瓜达尔港向海外出口,标志着中巴经济走廊正从概念成为现实。据此完成1~2题。
1.新疆经中巴经济走廊对外出口的商品可能是( )
①天然气 ②水稻 ③棉花 ④葡萄干
A.①② B.③④
C.①③ D.②④
2.中巴经济走廊的建设会( )
A.造成我国产业空心化
B.带动巴基斯坦基础设施建设
C.增加巴基斯坦就业压力
D.减少我国能源进口来源
答案 1.B 2.B
解析 第1题,我国能源不足,可通过中巴经济走廊进口天然气;水稻不是新疆的主要粮食作物;新疆绿洲地区盛产棉花和葡萄,故新疆经中巴经济走廊对外出口的商品可能是棉花和葡萄干。第2题,中巴经济走廊是一条贸易走廊,双方互利共赢,不会造成我国产业空心化;中巴经济走廊的建设可以促进当地经济的发展,带动巴基斯坦基础设施建设,增加当地的就业机会;可以使我国能源进口方式更加多样化。
近年来,中国、日本、欧美等国家及地区的资本和产业的进入使得印度经济持续发展,在中国“一带一路”建设的带动下,印度经济还将继续快速增长。据此完成3~5题。
3.印度要承接国外大型企业的进驻,最需要解决的问题是( )
A.原料成本高 B.基础设施落后
C.国内市场狭小 D.技术水平较低
4.资金和企业进入印度可能产生的影响是( )
①提高印度的环境质量 ②缓解印度的就业压力 ③降低印度的城镇化水平 ④提高印度人民的生活水平
A.①② B.②④ C.①③ D.①④
5.印度参与我国“一带一路”建设的优势有( )
①濒临印度洋,对外交通便利 ②自然资源丰富,有利于经济发展 ③经济较为发达,国内资金充足 ④人口众多,有利于参与全球分工
A.①②③ B.②③④ C.①③④ D.①②④
答案 3.B 4.B 5.D
解析 第3题,印度经济水平低,基础设施落后,是承接国外大型企业进驻最需要解决的问题,B对。第4题,资金和企业的进入,可能会造成一定污染,降低印度的环境质量,①错;企业进入,提供的就业机会增多,可缓解印度的就业压力,②对;工业发展,有利于提高印度的城镇化水平,③错;经济发展,有利于提高印度人民的生活水平,④对。第5题,印度参与我国“一带一路”建设的优势有濒临印度洋,对外交通便利,①对;自然资源丰富,有利于经济发展,②对;人口众多,有利于参与全球分工,④对。印度为发展中国家,经济发展水平较低,国内资金不足,③错。
课时精练
(2022·湖北武汉市质检)中亚五国地处“一带一路”沿线,以农牧业为主。经济发展水平低,资源禀赋同中国产业现状形成良性互补,与中国产业领域合作广泛,这为中国向中亚五国进行国际产业转移提供了良好契机。下表示意中亚五国对中国产业转移吸引力指数。据此完成1~2题。
国别 | 排名 | 吸引力指数 |
哈萨克斯坦 | 1 | 27.82 |
土库曼斯坦 | 4 | 10.09 |
吉尔吉斯斯坦 | 5 | 1.39 |
乌兹别克斯坦 | 3 | 12.66 |
塔吉克斯坦 | 2 | 12.69 |
1.中亚五国中,吉尔吉斯斯坦对中国产业转移吸引力相对较弱的原因可能是( )
A.自然资源相对贫乏 B.经济基础相对落后
C.生产成本相对较高 D.地理位置相对偏远
2.为更好地承接“一带一路”国际产业转移,中亚五国应( )
A.加快交通基础设施建设,促进道路互通
B.提高农牧矿业产值比重,扩大边境贸易
C.充分开发利用自然资源,保护生态环境
D.大力发展高新技术产业,提升竞争能力
答案 1.B 2.A
解析 第1题,吉尔吉斯斯坦经济规模相对较小,其发展对国际社会依赖严重,经济基础薄弱,B正确。第2题,中亚地区经济落后,基础设施不完善,尤其是和邻国之间的交通不完善,因此应该加快交通基础设施建设,促进道路互通,A正确。
3.阅读图文资料,完成下列要求。(10分)
国外增加值反映了国外对国内生产总值的贡献,数值的大小表示两国合作疏密程度。价值链比较优势指数(RCA)衡量的是某产业在全球市场的竞争力,RCA值大于1有比较优势,小于1则不具备比较优势。通过分析中国的制造业在东南亚区域的国外增加值和RCA指数,来考察中国制造业与东南亚区域“一带一路”相关国家的合作程度和合作能力,以期为制造企业的未来发展找到新的经济增长点。下图为2017年中国制造业在东南亚区域的国外增加值和RCA指数统计资料。
(1)指出与我国合作最密切的东南亚区域“一带一路”相关国家,说明其吸引我国投资的文化因素。(4分)
(2)指出东南亚区域“一带一路”相关国家中最具国际竞争优势的制造业类型,并分析主要原因。(3分)
(3)在“一带一路”合作中构建区域“领头羊”,以期发挥区域合作的示范作用。指出适合做东南亚“领头羊”的国家。与东南亚其他国家相比,说明该国承接中国制造业的区位优势。(3分)
答案 (1)新加坡。文化因素:华人比例高,汉语普及率高,风俗习惯与我国相似。
(2)类型:劳动密集型产业。原因:该地区人口数量多,劳动力丰富且廉价。
(3)越南。优势:与中国接壤,方便承接我国产业转移。
4.阅读图文资料,回答下列问题。(22分)
阿拉斯加是美国的海外州,拥有丰富的森林、矿产、海洋渔业等资源,面积为171万平方千米,人口仅60多万,安克雷奇是阿拉斯加最大的城市和主要港口。
阿拉斯加油气资源丰富,北部的油气资源通过管道输送到南部不冻港,再转运到美国本土加工炼制。这是世界上第一条深入北极圈的输油管道,有近一半的输油管道架空铺设,全长约1 300千米。管道的建设面临恶劣环境的挑战,要穿越三座山脉、活跃的断层、广大的冻土层和定时迁徙的驯鹿和驼鹿。
(1)阿拉斯加北部油气资源并没有直接选择海运,而是在陆上修建输油管道,连通到南部沿海港口再出口,试解释其原因。(4分)
(2)分析阿拉斯加地区一部分输油管道架空铺设的自然原因。(6分)
(3)简述阿拉斯加原油多输往美国本土加工炼制的原因。(6分)
(4)中国是阿拉斯加州重要的贸易伙伴,阿拉斯加地区与中国经济有很强的互补性。根据材料,推测阿拉斯加对我国进出口的主要农产品,并说明理由。(6分)
答案 (1)北冰洋沿岸纬度高,气温低,冰封期长,不利于海运;南部的太平洋沿岸纬度较低,且受阿拉斯加暖流影响,水温较高,有不冻港,适合海运。
(2)阿拉斯加地处环太平洋地震带,地震多发,且冻土广布;架空铺设可减少因地震及冻融作用造成的输油管沉降及损坏;为野生动物迁徙留出通道等。
(3)运输原油比成品油更安全方便;美国本土经济发达,市场广阔;美国本土工业基础好,技术更先进等。
(4)阿拉斯加向中国出口海鲜、木材等。理由:阿拉斯加附近海域广阔,渔业资源丰富,并且针叶林广布,而中国人口众多,制造业发达,对水产品、林产品的需求大,市场广阔。
阿拉斯加从中国进口粮食、蔬菜、水果等。理由:阿拉斯加纬度高,气温低,且山地多,不利于发展种植业,而中国地域广阔,农业发达,农产品丰富。
5.阅读图文资料,完成下列要求。(13分)
瓷器是中国劳动人民的一个重要创造。古越地区(今绍兴、宁波等地)是越瓷贡品“秘色瓷”的主要产地,该地历史上利用本地丰富的原生高岭土和瓷石矿藏,引进岳州窑、曲阜窑烧制技术,采用熔点高、火焰长、燃烧速度快的松木为燃料,成功制作出了“秘色瓷”。越瓷是古代海上丝绸之路输往世界各地的主要货物之一,而以骆驼为主要交通工具的陆地丝绸之路越瓷的销售数量并不大。下图示意越瓷对外贸易之东北航线,船队航行尽量在夏季出发,大致沿逆时针方向到达日本列岛、朝鲜半岛等目的地后,冬季沿我国沿海返航到明州(今宁波)。
(1)简述古越地发展“秘色瓷”贡品的优势条件。(3分)
(2)与陆地丝绸之路相比,简析海上丝绸之路出口瓷器的优势。(6分)
(3)说明越瓷对外贸易之东北航线规划的合理性。(4分)
答案 (1)原生高岭土和瓷石矿藏多,制作“秘色瓷”的优质原料丰富;浙江多丘陵地带,水热资源丰富,松林茂密,烧制“秘色瓷”的燃料充足;制瓷业历史悠久;技术人员和熟练工人众多;引进了先进技术。
(2)陆地丝绸之路受战争、割据等政治因素影响大,多有阻隔;瓷器体积较大,质量较重,易碎,装运不便,用骆驼运输运量小、破损率高,运输成本高;海上丝绸之路用船舶运输瓷器,运量大,破损率低,速度相对较快。
(3)北上航区夏季盛行东南季风,且顺着日本暖流等北上洋流,可顺风顺水,沿途售卖越瓷等商品;南下航区冬季盛行西北季风,且顺着南下冷水,可顺风顺水,沿途售卖从海外换取的异域奇珍;整个航段省时省力,且利于商业买卖;航线靠近陆地,便于商品贸易开展。
6.(2022·江苏南京模拟)阅读图文资料,完成下列要求。(14分)
中欧班列线是从中国经中亚和俄罗斯延伸至德国的铁路线,长约1.1万km。德国杜伊斯堡位于欧洲经济的心脏地带,是欧洲最大的内陆港口,是中欧班列沿线班次最多、运量最大的支点城市,也是中国在德国的物流中心,落户杜伊斯堡的中国企业已经超过100家。图1示意杜伊斯堡位置,图2示意我国中西部三条跨洲货运铁路线。
(1)分析杜伊斯堡成为中欧班列货物集散支点城市的有利条件。(4分)
(2)说明中欧班列运行后中国企业落户杜伊斯堡的原因。(4分)
(3)中欧班列依托武汉、成都、重庆、西安、兰州等城市的起运站点,采用“在国内主要大中城市上门提货及散货拼箱、在欧洲派送上门”的服务运营模式,刺激了中欧班列货运的迅猛发展。分析采用该服务运营模式的主要优势。(6分)
答案 (1)地处欧洲经济的心脏地带,经济发达,商品需求及运输量大;河运、公路、铁路等交通发达,与欧洲各国联系便利,便于货物的集散。
(2)交通运输更加方便快捷,有利于落户企业与国内及欧洲各国企业间的经济联系;杜伊斯堡地理位置优越,经济发达,产业基础条件完善,有利于落户企业与当地企业共享市场供求信息与公共设施。
(3)专业化程度高,提高运营效率;增加货物运输量,降低运输成本;上门服务,更好地满足国内企业和欧洲客户的需求。
2023年高考地理一轮复习(新人教版) 第3部分 第1章 课时64 区域与区域发展 (含详解): 这是一份2023年高考地理一轮复习(新人教版) 第3部分 第1章 课时64 区域与区域发展 (含详解),共17页。试卷主要包含了多种多样的区域,区域整体性和关联性等内容,欢迎下载使用。
2023年高考地理一轮复习(新人教版) 第3部分 第4章 课时72 产业转移 (含详解): 这是一份2023年高考地理一轮复习(新人教版) 第3部分 第4章 课时72 产业转移 (含详解),共11页。试卷主要包含了影响产业转移的因素,东亚、东南亚的产业转移,产业转移对区域发展的影响等内容,欢迎下载使用。
2023年高考地理一轮复习(新人教版) 第3部分 第3章 课时68 城市的辐射功能 (含详解): 这是一份2023年高考地理一轮复习(新人教版) 第3部分 第3章 课时68 城市的辐射功能 (含详解),共15页。试卷主要包含了城市在区域中的作用,纽约的发展,纽约的辐射功能,青岛都市圈形成后等内容,欢迎下载使用。

