2023年黑龙江省齐齐哈尔市中考化学中考真题
展开二○二三年齐齐哈尔市初中学业考试
化学试卷
考生注意:
1.考试时间90分钟
2.全卷共五道大题,总分100分
3.使用答题卡的考生,请将答案填写在答题卡的指定位置
可能用到的相对原子质量:H-1 C-12 N-14 O-16 Na-23 Mg-24 S-32 C1-35.5 Ca-40 Fe-56 Cu-64 Zn-65 Ag-108
一、选择题(本题共15小题,每小题2分,共30分。1~12小题每题有一个选项符合题意,3~15小题每题有一个或两个选项符合题意)
1.下列变化属于化学变化的是
A.汽油挥发 B.蜡烛燃烧
C.瓷碗破碎 D.河水结冰
2.下列各图所示实验操作正确的是
A.量取5mL液体 B.倾倒液体
C.稀释浓硫酸 D.点燃酒精灯
3.下列物质的用途主要利用其物理性质的是
A.天然气用作燃料 B.氮气用作制造硝酸和氮肥
C.稀有气体用作电光源 D.碳酸氢钠用作治疗胃酸过多症
4.深海鱼油中的DHA(化学式为C22H32O2)是一种特殊的不饱和脂肪酸,是大脑细胞形成、发育及运作不可缺少的物质基础。下列说法正确的是
A.DHA分子由碳、氢、氧三种元素组成
B.DHA属于有机化合物
C.DHA中C、H、O三种元素的质量比为11:16:1
D.DHA中含有氧分子
5.下列有关实验现象的描述正确的是
A.硫在氧气中燃烧,发出明亮的蓝紫色火焰
B.浓硫酸敞口放置时,产生大量白雾
C.碘溶于水,形成紫红色溶液
D.铁和硫酸铜溶液反应,生成红色的铜
6.石灰岩的主要成分是碳酸钙,在一定条件下发生反应,生成溶解性较大的碳酸氢钙,反应的化学方程式为: ,其中X的化学式为
A.CaO B.Ca(OH)2 C.H2CO3 D.CO2
7.建立宏观和微观之间的联系是化学学科独特的一种思维方式。对下列宏观事实的微观解释错误的是
A.蔗糖放入水中溶解——蔗糖分子能分解
B.金刚石很硬,石墨很软——碳原子的排列方式不同
C.氧气和液氧都能支持燃烧——物质的分子相同,化学性质相同
D.6000L氧气加压后装入容积为40L的钢瓶中——加压时,分子之间的间隔变小
8.下表中有关化学知识的整理和归纳有错误的一组是
A.化学与生活 | B.化学与农业 |
①食醋可以除去水壶内的水垢 ②洗涤剂有乳化作用,可以除去餐具上的油污 | ①尿素和硝酸钾都属于氮肥 ②钾肥能促进植物生长、增强抗病虫害和抗倒伏能力 |
C.化学与安全 | D.化学与材料 |
①煤炉上放一壶水,不能防止一氧化碳中毒 ②发现煤气泄漏时,应立即关闭阀门,打开门窗 | ①电木插座破裂后不能进行热修补,因为电木具有热固性 ②钛合金用作人造骨,因为钛合金与人体具有很好的“相容性” |
9.下列化学实验的记录和相关分析,其中错误的是
A.水通电生成氢气和氧气,说明水是由氢元素和氧元素组成的
B.测得某地雨水的pH为5.4,证明该雨水为酸雨
C.将二氧化碳通入水中,无明显现象,说明二氧化碳和水不能发生化学反应
D.木炭还原氧化铜实验中,酒精灯上加金属网罩的作用是使火焰集中并提高温度
10.推理是化学学习中常用的思维方法,下列推理正确的是
A.同种分子构成的物质属于纯净物,所以纯净物一定由同种分子构成
B.阳离子带正电荷,所以带正电荷的粒子一定是阳离子
C.燃烧伴随着发光、放热现象,所以有发光、放热现象的变化一定是燃烧
D.溶液是由溶质和溶剂组成的,所以溶液一定是混合物
11.下列各组离子在水溶液中能大量共存,且形成无色溶液的是
A.K+、Na+、Ca2+、NO3- B.Fe3+、Ag+、Ba2+、NO3-
C.Ba2+、CO32-、Mg2+、K+ D.OH-、Na+、NH4+、SO42-
12.将一定质量的金属镁放入硝酸银和硝酸铜的混合溶液中,充分反应后过滤,得到滤渣和滤液,下列说法正确的是
A.若滤液为无色溶液,则滤渣中一定含有镁
B.若向滤渣中加入稀盐酸,没有气泡产生,则滤渣中一定含有银和铜
C.若滤液为蓝色溶液,则滤液中至少含有三种金属离子
D.若加入镁的质量为2.4g,则滤渣的质量一定大于2.4g
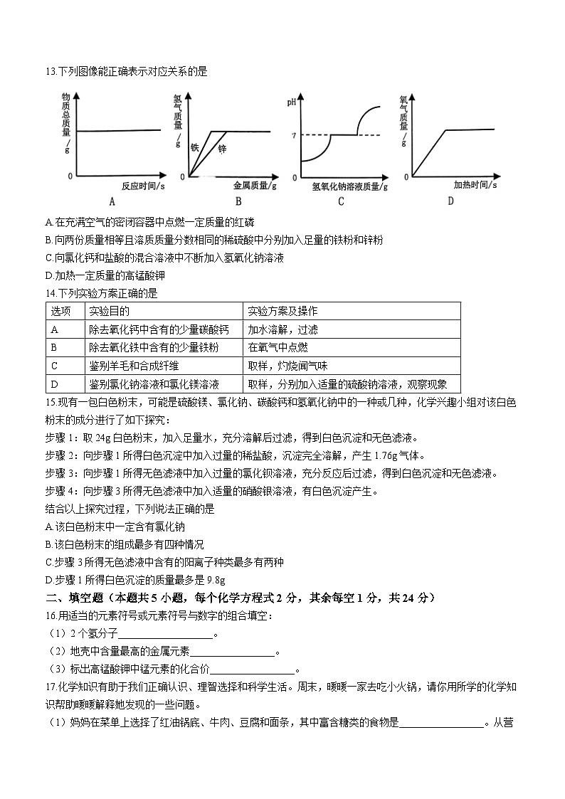
13.下列图像能正确表示对应关系的是
A.在充满空气的密闭容器中点燃一定质量的红磷
B.向两份质量相等且溶质质量分数相同的稀硫酸中分别加入足量的铁粉和锌粉
C.向氯化钙和盐酸的混合溶液中不断加入氢氧化钠溶液
D.加热一定质量的高锰酸钾
14.下列实验方案正确的是
选项 | 实验目的 | 实验方案及操作 |
A | 除去氧化钙中含有的少量碳酸钙 | 加水溶解,过滤 |
B | 除去氧化铁中含有的少量铁粉 | 在氧气中点燃 |
C | 鉴别羊毛和合成纤维 | 取样,灼烧闻气味 |
D | 鉴别氯化钠溶液和氯化镁溶液 | 取样,分别加入适量的硫酸钠溶液,观察现象 |
15.现有一包白色粉末,可能是硫酸镁、氯化钠、碳酸钙和氢氧化钠中的一种或几种,化学兴趣小组对该白色粉末的成分进行了如下探究:
步骤1:取24g白色粉末,加入足量水,充分溶解后过滤,得到白色沉淀和无色滤液。
步骤2:向步骤1所得白色沉淀中加入过量的稀盐酸,沉淀完全溶解,产生1.76g气体。
步骤3:向步骤1所得无色滤液中加入过量的氯化钡溶液,充分反应后过滤,得到白色沉淀和无色滤液。
步骤4:向步骤3所得无色滤液中加入适量的硝酸银溶液,有白色沉淀产生。
结合以上探究过程,下列说法正确的是
A.该白色粉末中一定含有氯化钠
B.该白色粉末的组成最多有四种情况
C.步骤3所得无色滤液中含有的阳离子种类最多有两种
D.步骤1所得白色沉淀的质量最多是9.8g
二、填空题(本题共5小题,每个化学方程式2分,其余每空1分,共24分)
16.用适当的元素符号或元素符号与数字的组合填空:
(1)2个氢分子___________________。
(2)地壳中含量最高的金属元素_________________。
(3)标出高锰酸钾中锰元素的化合价_________________。
17.化学知识有助于我们正确认识、理智选择和科学生活。周末,暖暖一家去吃小火锅,请你用所学的化学知识帮助暖暖解释她发现的一些问题。
(1)妈妈在菜单上选择了红油锅底、牛肉、豆腐和面条,其中富含糖类的食物是_________________。从营养均衡的角度,除水和无机盐,缺少的营养素是_________________。
(2)暖暖发现小火锅是铜制品,加热一段时间后汤沸腾,主要利用了铜的_______________性。
(3)给火锅加热时使用的燃料主要成分是酒精,写出酒精在空气中充分燃烧的化学方程
式
(4)服务员用金属盖盖灭酒精火焰,写出其灭火的原理_________________。
18.宏观和微观相结合是认识物质结构与性质的重要方法之一。请回答下列问题:
(1)图一是锌元素在元素周期表中的部分信息,由图可知锌的相对原子质量是_________________。缺锌会引起食欲不振,生长迟缓,发育不良,锌元素属于人体所需的________________(填“常量”或“微量”)元素。
(2)图二是几种元素的粒子结构示意图,其中具有相对稳定结构的粒子是_________________(填字母)。D形成离子的符号是________________。E元素处于元素周期表中第________________周期。
19.甲、乙、丙三种固体物质的溶解度曲线如右图所示。请回答下列问题:
(1)t3℃时,三种物质的溶解度由大到小的顺序是_________________。
(2)t1℃时,将40g丙加入100g水中,充分溶解后,所得溶液的质量是________________g。
(3)若甲中混有少量乙,可用_________________的方法提纯甲(填 “蒸发结晶”或“降温结晶”)。
(4)根据甲、乙、丙三种物质的溶解度曲线,下列说法正确的是_________________。
A.降低温度可以使丙的饱和溶液变为不饱和溶液
B.t3℃时,等质量甲、乙、丙饱和溶液中,溶剂的质量由大到小的顺序是丙>乙>甲
C.将t3℃时,甲、乙的饱和溶液降温至t2℃,析出固体的质量甲>乙
20.A~E是初中化学常见的物质,它们之间的关系如图所示。图中“一”表示两种物质间能发生化学反应,“→”表示两种物质间的转化关系(其中反应条件、部分反应物及生成物已略去)。
请回答下列问题:
(1)若A、B、C、D、E中都含有一种相同元素,A和B是组成元素相同的液体,D是黑色固体,写出A→B的基本反应类型_________________,D与E反应的化学方程式_________________(答一个即可)。
(2)若A、B、C、D、E为五种不同类别的物质,C广泛用于玻璃、造纸、纺织和洗涤剂的生产。写出D物质的化学式_________________,C与E反应的实验现象_________________,B物质的用途_________________(答一点即可)。
三、简答题(本题共3小题,每小题3分,共9分)
21.化学源于生活,生活中蕴含着许多化学知识。利用你学到的化学知识解释下列问题:
(1)喷漆是防止铁制品生锈的常用方法,写出其防止铁生锈的原理。
(2)喝了汽水以后常常会打嗝的原因。
(3)我国古代书法家、画家用墨(用炭黑等制成)书写或绘制的字画能够保存很长时间而不变色的原因。
22.目前汽车普遍使用的燃料是汽油或柴油,燃烧时会产生一些有害物质,对空气造成污染。发展绿色环保汽车是减少汽车尾气污染的措施之一。发展绿色环保汽车,主要有以下途径:一是改进现有车型:如采用铝合金、钛合金和塑料等轻量化材料,降低燃油消耗等。二是开发汽车代用燃料,主要包括天然气、乙醇和氢气等,实现能源多元化。三是大力发展电动汽车。请认真阅读上述材料,回答下列问题:
(1)写出上述材料中的一种有机合成材料。
(2)汽车尾气中氮的氧化物会造成酸雨,写出酸雨的危害(答一点即可)。
(3)写出电动汽车的优点(答一点即可)。
23.水是地球上最普通、最常见的物质之一,生命的孕育和维系需要水,人类的日常生活、化学实验和工农业生产更是离不开水。合理利用和保护水资源具有重大的意义。
(1)在日常生活中,降低水的硬度的方法。
(2)水能溶解很多种物质,是一种最常用的溶剂。探究乙醇能溶解在水中的实验,向水中滴入红墨水的作用。
(3)水体污染,会影响工农业、渔业生产,破坏水生生态系统。请写出预防和治理水体污染的措施(答一点即可)。
四、实验题(本题共4小题,每个化学方程式2分,其余每空1分,共25分)
24.规范的实验操作是实验成功的重要保障。请回答下列问题:
(1)加热液体时,试管里的液体不应超过试管容积的_________________。
(2)取液后的滴管,应保持橡胶胶帽在上,如果平放或倒置,造成的后果是_________________(答一点即可)。
(3)若使用湿润的pH试纸测定氢氧化钙溶液的pH,则测定的结果_________________(填“偏大”、“偏小”或“不变”)。
(4)用氯化钠固体和水配制50g溶质质量分数为6%的氯化钠溶液,主要实验步骤包括:计算、______________、量取、溶解。若量取水的体积时仰视读数,其他操作均正确,则所配制的氯化钠溶液的溶质质量分数_____________6%(填“大于”、“小于”或“等于”)。
25.化学实验是进行科学探究的重要方式之一,具备基本的化学实验技能是学习化学和进行探究活动的基础和保证。根据图示回答下列问题:
(1)图A中木炭在空气中和在氧气中燃烧的现象不同,原因是_________________。
(2)图B中过滤后滤液仍浑浊的原因可能是_________________(答一点即可)。
(3)图C中酒精灯的作用是_________________。
(4)图D中玻璃棒搅拌的目的是_________________。
26.实验室里现有氯酸钾、二氧化锰、稀硫酸、石灰石和稀盐酸,以及下列仪器:
(1)仪器①的名称是_________________。
(2)利用上述仪器和药品可以制取氧气,反应的化学方程式为_________________。排水法收集的氧气不纯,可能的原因是_________________(答一点即可)。
(3)利用上述仪器和药品制取较大量二氧化碳,你选择的仪器是_________________(填序号),药品是________________。写出检验二氧化碳的方法_________________。
27.化学兴趣小组的同学为了探究稀硫酸的化学性质,进行如下图所示实验。A、B、C、D四支试管中盛有一定量的稀硫酸,向其中分别滴加四种化合物的溶液。请回答下列问题:
【查阅资料】碳酸钾溶液呈碱性。
(1)四支试管中不能发生化学反应的是_________________(填字母)。
(2)向A试管中滴入几滴酚酞溶液,观察到_________________现象,证明稀硫酸能和氢氧化钠溶液发生化学反应,写出该反应的化学方程式_________________。
(3)D试管中观察到_________________现象,证明稀硫酸能和硝酸钡溶液发生化学反应。
(4)实验后,将A、C两支试管中所有物质倒入同一个烧杯中,观察到有气泡产生,最终形成无色溶液,为了得出烧杯内废液的溶质成分,同学们进行了以下实验探究。
【提出问题】烧杯中废液的溶质成分有哪些?(酚酞除外)
【进行猜想】猜想1. _________________。 猜想2.硫酸钠、硫酸钾和硫酸
【设计实验】请设计实验方案,证明猜想2成立。
实验步骤 | 实验现象 | 实验结论 |
取少量样品于试管中,加入_________________。 | _________________。 | 猜想2成立 |
【拓展应用】
(5)将烧杯中的废液直接倒入铸铁下水道,会导致的后果是_________________(答一点即可)。
五、计算题(本题共2小题,28题3分,29题9分,共12分)
28.葡萄糖(化学式为C6H12O6)经过肠壁吸收进入血液成为血糖,为人体组织提供营养。请根据葡萄糖的化学式进行计算:
(1)葡萄糖的相对分子质量是_________________。
(2)葡萄糖中碳元素、氢元素和氧元素的原子个数比是_________________(写出最简整数比)。
(3)360g葡萄糖中含有_________________g氧元素。
29.现有碳酸钠和氯化钠的固体混合物10.9g,加入93.5g水,固体完全溶解,向该溶液中加入稀盐酸,所得溶液质量与加入稀盐酸质量的关系如图所示。请计算:
(1)恰好完全反应时,生成二氧化碳的质量是________________g。
(2)恰好完全反应时,所得溶液中溶质的质量分数是多少?(要求写出计算过程)
二○二三年齐齐哈尔市初中学业考试
化学试题参考答案及评分说明
一、选择题(本题共15小题,每小题2分,共30分。其中1~12小题每题有一个选项符合题意,13~15小题每题有一个或两个选项符合题意)
1 | 2 | 3 | 4 | 5 | 6 | 7 | 8 | 9 | 10 |
B | D | C | B | A | D | A | B | C | D |
11 | 12 | 13 | 14 | 15 |
|
|
|
|
|
A | D | AB | C | BD |
|
|
|
|
|
评分标准:两个选项符合题意的试题,选对一个给1分,出现错选不给分。
二、填空题(本题共5小题,每个化学方程式2分,其余每空1分,共24分)
16.(1)2H2 (2)A1 (3)
17.(1)面条 维生素 (2)导热
(3) (4)隔绝氧气(或隔绝空气)
18.(1)65.38 微量
(2)AC(错选、漏选不给分) C1- 四或4
19.(1)甲乙丙(或甲>乙>丙) (2)130
(3)降温结晶 (4)AB(错选、漏选不给分)
20.(1)分解反应 (或 )
(2)NaOH 有大量气泡产生,固体逐渐溶解,形成无色溶液灭火;人工降雨;制冷剂;气体肥料;化工产品的原料(答一点,合理即可)
三、简答题(本题共3小题,每小题3分,共9分)
21.(1)使铁制品同时隔绝水和氧气(合理即可)
(2)温度升高,气体溶解度减小(合理即可)
(3)常温下,碳(或单质碳或炭黑)的化学性质不活泼(或稳定)
22.(1)塑料
(2)腐蚀大理石建筑:破坏森林;土壤酸化;影响农作物生长;污染水源;危害人体健康(答一点,合理即可)
(3)节约石油资源;节约化石能源;减少汽车尾气的污染;减少环境污染;减少空气污染(答一点,合理即可)
23.(1)煮沸(合理即可)
(2)显色,利于观察(合理即可)
(3)工业上,通过应用新技术、新工艺减少污染物的产生;工业废水处理达标后排放;
农业上合理使用农药和化肥;生活污水集中处理和排放;不使用含磷洗衣粉(答一点,合理即可)
四、实验题(本题共4小题,每个化学方程式2分,其余每空1分,共25分)
24.(1)1/3
(2)腐蚀橡胶胶帽;沾污试剂;污染试剂(答一点,合理即可)
(3)偏小 (4)称量 小于
25.(1)氧气的浓度不同;氧气的含量不同;氧气浓度越大,可燃物燃烧越剧烈;可燃物燃烧的剧烈程度与氧气的含量(或氧气浓度)有关(合理即可)
(2)滤纸破损;液面高于滤纸边缘(合理即可)
(3)点燃一氧化碳,防止污染空气;处理尾气(合理即可)
(4)防止局部温度过高,造成液滴飞溅(合理即可)
26.(1)集气瓶
(2)
未等导管口出现连续均匀气泡就开始收集;集气瓶未装满水(合理即可)
(3)①②⑦⑧ 石灰石和稀盐酸(或石灰石、稀盐酸)
通入澄清石灰水中,若澄清石灰水变浑浊,证明是二氧化碳
27.(1)B
(2)无色酚酞溶液不变色或无明显现象或没有现象
(3)产生白色沉淀
(4)硫酸钠、硫酸钾(或Na2SO4、K2SO4)
石蕊溶液;锌粒;氧化铜;氢氧化铜;碳酸钠(合理即可)
紫色石蕊溶液变红;有气泡产生;黑色固体溶解,溶液由无色变蓝色;蓝色固体溶解,溶液由无色变蓝色;有气泡产生(合理即可)
(5)腐蚀铁制下水道;污染水源(合理即可)
五、计算题(本题共2小题,28题3分,29题9分,共12分)
28.(1)180(2)1:2:1(3)192
29.(1)4.4
(2)解:设生成氯化钠的质量为x,原固体混合物中碳酸钠的质量为y。
或
答:所得溶液中溶质的质量分数是6%。
29题评分说明:
1.解、设、答、单位共1分,漏写或错写(计算错误除外)扣1分,但上述几项最多扣1分。
2.求所得溶液的溶质质量分数时,列式错,扣2分;列式对,得数错,扣1分。
3.如果学生写出氯化氢和水的质量计算过程,不扣分。
4.对应的质量关系1分,其中一项有错误或漏写不给分,相对应的比例式和正确解出相应未知数得1分。
化学方程式评分说明:
书写完全正确给2分。化学式正确给1分;化学式错误扣2分;反应条件、配平、气体符号标注、沉淀符号标注有错误扣1分,不累计扣分。
2022年黑龙江省齐齐哈尔市中考化学真题: 这是一份2022年黑龙江省齐齐哈尔市中考化学真题,共10页。
2023年黑龙江省齐齐哈尔市中考化学真题(含答案): 这是一份2023年黑龙江省齐齐哈尔市中考化学真题(含答案),共14页。试卷主要包含了考试时间90分钟,全卷共五道大题,总分100分等内容,欢迎下载使用。
2023年黑龙江省齐齐哈尔市中考化学真题及答案解析: 这是一份2023年黑龙江省齐齐哈尔市中考化学真题及答案解析,文件包含精品解析2023年黑龙江省齐齐哈尔市中考化学真题解析版docx、精品解析2023年黑龙江省齐齐哈尔市中考化学真题原卷版docx等2份试卷配套教学资源,其中试卷共33页, 欢迎下载使用。

