2022届四川省德阳市高三下学期第二次诊断考试理综生物试题(含解析)
展开2022届四川省德阳市高三下学期第二次诊断考试理综生物试题
学校:___________姓名:___________班级:___________考号:___________
一、单选题
1.根据《中小学生膳食指南》建议,某同学的一份午餐搭配如下:二两米饭、一份红烧肉、一份蔬菜、一个煮鸡蛋。下列叙述正确的是( )
A.生鸡蛋比熟鸡蛋的蛋白质更易消化 B.该午餐仅含有的脂质为脂肪和固醇
C.该同学午餐后的血液中含有纤维素 D.该份午餐包含肌糖原、淀粉等多糖
2.细胞内的生物膜把细胞分隔成一个个小的“区室”,使得细胞内能够同时进行多种化学反应,而不会相互干扰,保证了细胞的生命活动高效、有序地进行。下列所示化学反应不在这些“区室”内完成的是( )
A.叶肉细胞中利用CO2合成三碳化合物 B.动物细胞中损伤、衰老细胞器的分解
C.酵母菌利用葡萄糖生成丙酮酸的过程 D.细胞核中DNA的复制以及转录过程
3.当肿瘤细胞的呼吸作用受到抑制时,细胞内的S物质可以通过激活信号来增加嘌呤和嘧啶的合成,进而促进细胞的增殖。这一过程说明S物质可以( )
A.提供细胞增殖时所需的能量 B.降低化学反应所需的活化能
C.增加DNA复制时所需的原料 D.提高遗传物质突变时的频率
二、多选题
4.控制果蝇眼色(红眼、白眼)的基因位于X染色体上,某果蝇种群足够大、个体间自由交配、自然选择对果蝇眼色没有影响、不发生基因突变、没有迁入和迁出,其中白眼雄果蝇(XaY)占5%。在上述条件保持不变的情况下,下列有关分析错误的是( )
A.该种群中白眼雌果蝇占2.5%
B.该种群Xa的基因频率为10%
C.该种群在眼色这一性状上不会发生进化
D.该种群眼色基因频率和基因型频率都不改变
三、单选题
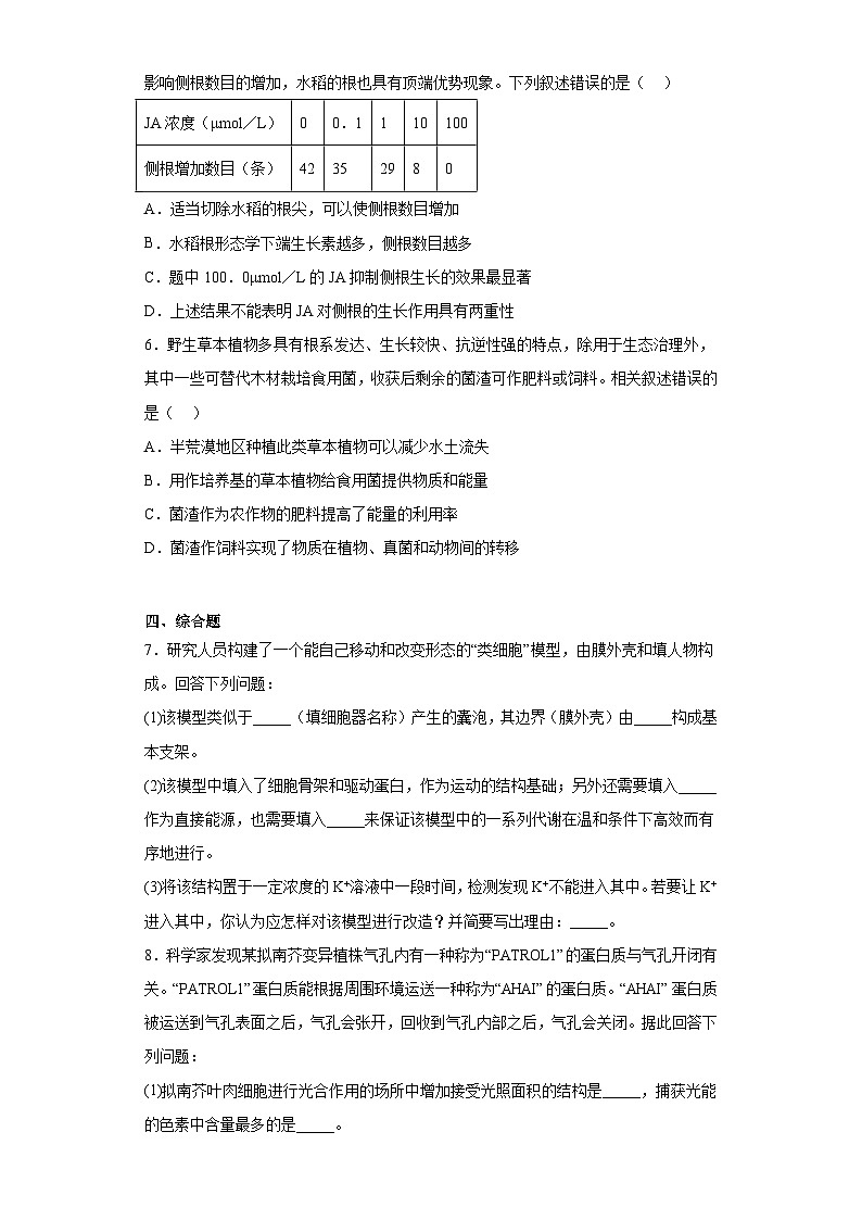
5.科研人员配制了含有0、0.1、1.0、10.0、100.0μmol/L茉莉酸(JA)的培养基,将一定条件下培养的水稻植株转移至含有不同浓度的JA培养基表面生长48h,侧根的生长情况如下表所示。已知JA可以增强水稻根相应区域的生长素极性运输,从而影响侧根数目的增加,水稻的根也具有顶端优势现象。下列叙述错误的是( )
JA浓度(μmol/L) | 0 | 0.1 | 1 | 10 | 100 |
侧根增加数目(条) | 42 | 35 | 29 | 8 | 0 |
A.适当切除水稻的根尖,可以使侧根数目增加
B.水稻根形态学下端生长素越多,侧根数目越多
C.题中100.0μmol/L的JA抑制侧根生长的效果最显著
D.上述结果不能表明JA对侧根的生长作用具有两重性
6.野生草本植物多具有根系发达、生长较快、抗逆性强的特点,除用于生态治理外,其中一些可替代木材栽培食用菌,收获后剩余的菌渣可作肥料或饲料。相关叙述错误的是( )
A.半荒漠地区种植此类草本植物可以减少水土流失
B.用作培养基的草本植物给食用菌提供物质和能量
C.菌渣作为农作物的肥料提高了能量的利用率
D.菌渣作饲料实现了物质在植物、真菌和动物间的转移
四、综合题
7.研究人员构建了一个能自己移动和改变形态的“类细胞”模型,由膜外壳和填人物构成。回答下列问题:
(1)该模型类似于_____(填细胞器名称)产生的囊泡,其边界(膜外壳)由_____构成基本支架。
(2)该模型中填入了细胞骨架和驱动蛋白,作为运动的结构基础;另外还需要填入_____作为直接能源,也需要填入_____来保证该模型中的一系列代谢在温和条件下高效而有序地进行。
(3)将该结构置于一定浓度的K+溶液中一段时间,检测发现K+不能进入其中。若要让K+进入其中,你认为应怎样对该模型进行改造?并简要写出理由:_____。
8.科学家发现某拟南芥变异植株气孔内有一种称为“PATROL1”的蛋白质与气孔开闭有关。“PATROL1”蛋白质能根据周围环境运送一种称为“AHAI”的蛋白质。“AHAI”蛋白质被运送到气孔表面之后,气孔会张开,回收到气孔内部之后,气孔会关闭。据此回答下列问题:
(1)拟南芥叶肉细胞进行光合作用的场所中增加接受光照面积的结构是_____,捕获光能的色素中含量最多的是_____。
(2)当“AHAI”蛋白质被运送到气孔表面之后,进入叶肉细胞的CO2含量会_____,随后导致叶绿体内的C3/C5含量比值会_____。
(3)有研究发现,具有“PATROL1”蛋白质的变异拟南芥植株更适应干旱条件。请以普通拟南芥和具有“PATROL1”蛋白质的变异拟南芥植株为实验材料设计实验探究这一观点是否成立。请简要写出实验思路,并预期结果及结论。
实验思路:_____。
预期实验结果及结论:_____。
9.烟粉虱是一种常见的农业害虫,喜食番茄等作物,引起作物减产。烟粉虱个体发育分为卵、若虫(无翅)、成虫(有翅)3个阶段。成虫通常群集于幼嫩叶片背面,吸食汁液,科研人员为明确番茄对烟粉虱的对抗机制及防治策略,进行了如下研究。回答下列问题:
(1)该农田生态系统中烟粉虱的种群密度由_____直接决定,研究人员可采用_____法调查烟粉虱在若虫阶段的种群密度。
(2)番茄遭到烟粉虱取食时会启动抗反应机制,如下图所示。据图可知,番茄抵抗烟粉虱取食的策略为_____,该物质会诱导植物产生某些具苦味的次生代谢产物,从而使烟粉虱厌食,达到抗虫目的。
(3)除上述番茄自身的抗虫机制外,番茄不同种植模式对其抗虫也有一定的影响。研究者对番茄单作、番茄与玫瑰邻作两类种植模式下番茄田中的烟粉虱及其天敌进行了调查,结果见下表。
种植模式 | 番茄植株不同部位烟粉虱成虫数量(头/叶) | 天敌昆虫 | ||
上部叶 | 中部叶 | 下部叶 | 多样性指数 | |
番茄单作 | 22.7 | 3.2 | 0.8 | 1.2 |
番茄玫瑰邻作 | 1.4 | 0.2 | 0.1 | 2.2 |
据表可知,番茄与玫瑰邻作,可使烟粉虱天敌的多样性_____,实践证明,番茄与玫瑰长期邻作有助于显著降低烟粉虱种群数量,推测主要原因是_____。
(4)综合上述研究,提出两条防治烟粉虱的具体措施_____。
10.黄瓜(2n=14)为我国常见蔬菜,有3种不同的苦味类型:叶和果实均有苦味、叶和果实均无苦味和仅叶有苦味,受A/a、B/b两对等位基因控制,已知等位基因A/a杂合时(不论B/b基因型怎样)果实均有苦味,不含苦味基因的黄瓜口感最好。科学家利用甲(叶、果均不苦)、乙(叶苦,基因型为AAbb)、丙(叶、果均苦)三个纯合品系黄瓜研究苦味性状的遗传规律,结果如表所示。回答下列问题:
杂交 组合 | F1 | F2 | ||||
叶、果均 苦/株 | 叶苦/株 | 叶、果均 不苦/株 | 叶、果 均苦/株 | 叶苦/株 | 叶、果均 不苦/株 | |
甲×乙 | 30 | 0 | 0 | 62 | 31 | 31 |
甲×丙 | 30 | 0 | 0 | 110 | 10 | 40 |
乙×丙 | 30 | 0 | 0 | 105 | 35 | 0 |
(1)黄瓜的3种不同苦味类型属于_____性状,根据_____杂交组合可以推知控制黄瓜苦味性状的基因位于两对染色体上。
(2)品系甲的基因型是_____,黄瓜“叶、果均苦”的基因型有_____种。
(3)用品系甲与杂交组合甲×乙、甲×丙的F1分别杂交_____(填“能”或“不能”)检测两个杂交组合F1的基因组成,理由是_____。
11.曾经有报道称,小型饮水机中的水易受到病原微生物的污染。为验证这一报道的真实性,某校科研小组随机选取学校内正在使用的小型饮水机展开研究。
(1)水样采集:先用75%的酒精对饮水机的冷热出水口及采样人员手部进行擦拭处理,这一做法称为_____。处理后将出水口打开各流出约50mL水后,用经_____处理的锥形瓶分别从出水口取样100mL。
(2)水样稀释:科研小组认为所取水样可直接培养,无需进行梯度稀释,原因是_____。
(3)制作平板:用移液枪吸取0.1mL水样,滴加到培养基表面。用涂布器将水样均匀涂抹在培养基表面,每个水样制作3个平板。将上述各组平板及1个空白平板倒置放于恒温箱中进行培养,放置空白平板的目的是_____。待_____后,对涂抹水样的平板中的菌落计数,取三个平板菌落数的平均值。
(4)该科研小组分别从水样温度、饮水机水位、饮水机位置三个条件开展了对比研究,下表为他们的实验结果。
水样温度 | 菌落数 | 饮水机水位 | 菌落数 | 饮水机位置 | 菌落数 |
开水98℃ | 0 | 100%水位 | 65 | 靠窗阳台处饮水机 | 8 |
热水60℃ | 35 | 50%水位 | 165 | 室内中间饮水机 | 32 |
温水25℃ | 189 | 10%水位 | 328 | 门口角落饮水机 | 289 |
①在实验设计时,控制无关变量非常关键。在研究某一条件对水样污染情况影响时,饮水机的其他条件应该_____。
②请据该科研小组的实验结果,对学校饮水机的使用及饮水习惯提出两条合理建议:_____。
参考答案:
1.D
【分析】1.糖类分为单糖、二糖和多糖,二糖包括麦芽糖、蔗糖、乳糖,麦芽糖是由2分子葡萄糖形成的,蔗糖是由1分子葡萄糖和1分子果糖形成的,乳糖是由1分子葡萄糖和1分子半乳糖形成的;多糖包括淀粉、纤维素和糖原,淀粉是植物细胞的储能物质,糖原是动物细胞的储能物质,纤维素是植物细胞壁的组成成分;
2.脂质分为脂肪、磷脂和固醇,固醇包括胆固醇、性激素和维生素D等,与糖类相比,脂肪分子中的氢含量多,氧含量少,氧化分解时产生的能量多,因此是良好的储能物质,磷脂双分子层构成生物膜的基本骨架,固醇中的胆固醇是动物细胞膜的重要组成成分,也参与脂质在血液中的运输。
【详解】A、煮熟的蛋白质变性,蛋白质变性后其空间结构变得松散伸展,肽键暴露,更易被蛋白酶作用,因此变性后的蛋白质更容易消化,A错误;
B、脂质包括脂肪、磷脂和固醇等,红烧肉和鸡蛋包含脂肪、磷脂和固醇等脂质,B错误;
C、淀粉和纤维素均是植物细胞的多糖,属于大分子物质,淀粉被消化成葡萄糖后吸收,而人不能消化吸收纤维素,因此在血液中不含有纤维素,C错误;
D、根据该同学的午餐食谱可知,该午餐红烧肉含有肌糖原,米饭含有淀粉,蔬菜含有纤维素等多糖,D正确。
故选D。
2.C
【分析】1.生物膜系统概念:内质网、高尔基体、线粒体、叶绿体、溶酶体等细胞器膜和核膜、细胞膜等结构共同构成细胞的生物膜系统。
2.生物膜系统功能
(1)保证内环境的相对稳定,对物质运输、能量转换和信息传递等过程起决定作用;
(2)为多种酶提供附着位点,是许多生物化学反应的场所;
(3)分隔细胞器,保证细胞生命活动高效、有序地进行。
【详解】A、叶肉细胞中利用CO2合成三碳化合物,即二氧化碳的固定过程,该过程发生在叶绿体基质汇中,叶绿体属于生物膜围成的区室,与题意不符,A错误;
B、动物细胞的溶酶体将损伤、衰老细胞器的分解,溶酶体属于生物膜围成的区室,与题意不符,B错误;
C、酵母菌利用葡萄糖生成丙酮酸的过程,发生在细胞质基质,不在“区室”内完成,与题意相符,C正确;
D、细胞核DNA上遗传信息的传递和转录,发生在细胞核内,细胞核属于生物膜系统围成的区室,与题意不符,D错误。
故选C。
3.C
【分析】DNA分子的复制时间:有丝分裂和减数分裂间期;条件:模板(DNA的双链)、能量(ATP水解提供)、酶(解旋酶和DNA聚合酶等)、原料(游离的脱氧核苷酸);过程:边解旋边复制;结果:一条DNA复制出两条DNA;特点:半保留复制。
【详解】当肿瘤细胞的呼吸作用受到抑制时,体内的S物质通过激活信号来增加嘌呤和嘧啶的合成(嘌呤和嘧啶是合成核酸的原料),进而促进细胞的增殖。这一过程说明S物质通过激活信号来增加遗传物质复制所需的原料。
故选C。
4.A
【分析】1、种群是生物进化的基本单位,生物进化的实质是种群基因频率的改变。
2、果蝇的红眼、白眼基因位于X染色体上,白眼雄果蝇(XaY)占5%,说明该白眼在雄性个体中占10%。
【详解】A、种群中白眼雄果蝇(XaY)占5%,该白眼在雄性个体中占10%,所以Xa的基因频率为10%,则可以估算该雌果蝇中白眼XaXa约占10%×10%=1%,因此该种群中白眼雌果蝇占1%÷2=0.5%,A错误;
B、从题中信息可知,该种群符合遗传平衡定律,白眼雄果蝇占5%,说明该白眼在雄性个体中占10%,所以Xa的基因频率为10%,B正确;
C、若以上条件不变,则种群基因频率不变,因此该种群将不会发生进化,C正确;
D、该种群符合遗传平衡,下一代基因频率不会发生改变,基因型频率也不会发生改变,D正确。
故选A。
5.B
【分析】题表分析:该实验的自变量是茉莉酸的浓度,因变量是侧根增加的数目,与对照组相比,随着茉莉酸浓度的增大,侧根增加数目逐渐减少且低于对照组,说明茉莉酸对侧根的生长有抑制作用。
【详解】A、根具有顶端优势现象,切除根尖可以减少侧根部位生长素的浓度,因而可以去除顶端优势,使侧根数目增加,A正确;
B、由于生长素的极性运输使侧根部位生长素浓度较高,高浓度的生长素抑制了侧根的生长,因而根尖形态学下端侧根数目较少,B错误;
C、结合表格信息可知,100.0μmol/L的JA浓度处理时,侧根增加数目为0,因此该浓度下抑制侧根数目增加的效果最显著,C正确;
D、图示表明随着茉莉酸浓度的增大,侧根增加数目均少于对照组,说明JA对侧根的生长具有抑制作用(表格没有体现促进作用),不能体现两重性,D正确。
故选B。
6.C
【分析】1.能量流动是指生态系统能量的输入、传递、转化和散失的过程。能量流动的途径是沿着食物链和食物网传递的。能量流动的特点是:单向流动,逐级递减的,相邻两个营养级之间的传递效率通常为10%~20%之间,相邻两个营养级的传递效率=能量传递效率=下一营养级的同化量/上一营养级的同化量×100%。
2.研究生态系统的能量流动,可以帮助人们科学规划设计人工生态系统,使能量得到最有效的利用,实现了能量的多级利用,大大提高了能量的利用率,同时也降低了对环境的污染;研究生态系统的能量流动,还可以帮助人们合理地调整生态系统中的能量流动关系,使能量持续高效的流向人类最有益的部分。
【详解】A、此类草本植物根系发达可以固定更多的土壤,故半荒漠地区种植此类草本植物可以减少水土流失,A正确;
B、草本植物可栽培食用菌,能量不能循环利用,食用菌市生态系统中的分解者,需要利用现成的有机物完成自身的代谢过程,因此,用作培养基的草本植物给食用菌提供物质和能量,B正确;
C、菌渣作为农作物的肥料实现了物质的循环利用,只能说草本植物作为食用菌的培养基实现了能量的多级利用,但没有提高能量的利用率,C错误;
D、草本植物可栽培食用菌,而菌渣可作肥料或饲料,实现了物质在植物、真菌和动物间的转移,D正确。
故选C。
7.(1) 内质网、高尔基体 磷脂双分子层
(2) ATP 一系列酶
(3)在其膜外壳中加入K+的载体蛋白,因为K+进入细胞的跨膜运输方式是主动运输,需要相应载体蛋白的协助
【分析】1、小分子物质跨膜运输的方式主要有被动运输和主动运输,其中被动运输又分为自由扩散和协助扩散。
2、ATP是一种含有特殊的化学键的有机化合物,ATP是生命活动能量的直接来源,但本身在体内含量并不高。
【详解】(1)细胞中能产生囊泡的细胞器有内质网和高尔基体;细胞内囊泡的边界(膜外壳)是由磷脂双分子层构成基本支架。
(2)细胞骨架是由蛋白质纤维组成的网架结构;ATP是细胞生命活动的直接能源物质,因此该模型中还需要填入ATP。酶具有催化作用,还需要填入一系列酶来保证该模型中的一系列代谢在温和条件下高效而有序地进行。
(3)钾离子的跨膜运输方式为主动运输,既需要消耗ATP,又需要载体蛋白协助,将该结构填入能源物质后置于一定浓度的K离子溶液中一段时间,检测发现钾离子不能进入其中,说明该结构中缺少运载钾离子的载体蛋白,因此可在其膜外壳中加入钾离子载体蛋白,使其能够吸收钾离子。
【点睛】本题考查细胞内囊泡的转运机制、主动运输的条件及细胞膜的功能,要求考生理解细胞内囊泡的形成及转运机制明确主动运输的特点,并能结合题意分析作答。
8.(1) 类囊体(或基粒) 叶绿素a
(2) 增加 增加
(3) 分别选取普通拟南芥和具有变异拟南芥植株,分别置于相同的干旱条件下培养一段时间,分别观察两组植株的生长发育情况 若变异拟南芥植株比普通拟南芥生长得更好,则该观点成立;若变异拟南芥植株与普通拟南芥生长情况相似,或生长情况不如普通拟南芥,则该观点不成立
【分析】1、光合作用分为光反应和暗反应阶段,光反应场所是叶绿体类囊体薄膜,暗反应场所是叶绿体基质,光反应为暗反应提供ATP和NADPH。
2、影响光合作用的环境因素包括:光照强度、温度、二氧化碳浓度等。
【详解】(1)拟南芥叶肉细胞进行光合作用的场所是叶绿体,增加接受光照面积的是类囊体(或基粒);捕获光能的色素包括叶绿素a、叶绿素b、叶黄素和胡萝卜素,其中含量最多的是叶绿素a。
(2)当“AHAI”蛋白质被运送到气孔表面之后,气孔会张开,进入叶肉细胞的CO2浓度会增加,二氧化碳的固定加快,故合成的C3也增加,C5消耗增多,故随后导致叶绿体内的C3/C5含量比值会增加。
(3)分析题意,该实验目的是验证具有“PATROL1”蛋白质的变异拟南芥植株更适应干旱条件,则实验的自变量是拟南芥植株的类型,因变量是拟南芥植株的生长发育情况,实验设计应遵循对照与单一变量原则,故本实验的实验思路为:
分别选取普通拟南芥和具有变异拟南芥植株,分别置于相同的干旱条件下培养一段时间,分别观察两组植株的生长发育情况。
预期实验结果及结论:若变异拟南芥植株比普通拟南芥生长得更好,则该观点成立;若变异拟南芥植株与普通拟南芥生长情况相似,或生长情况不如普通拟南芥,则该观点不成立。
【点睛】本题考查光合作用的相关知识,旨在考查考生的理解能力和综合运用能力,要求考生识记光合作用的场所、物质变化和能量变化,再结合所学知识答题。
9.(1) 出生率和死亡率、迁入率和迁出率 样方
(2)分泌更多的茉莉酸
(3) 增加 玫瑰能为烟粉虱的天敌昆虫提供食物和栖息空间,天敌昆虫增多,烟粉虱被捕食,数量减少
(4)喷施一定量的茉莉酸;作物与玫瑰邻作
【分析】1.种群的特征有:种群密度、出生率和死亡率、迁出率和迁入率、年龄组成和性别比例四个基本特征。种群在单位面积或单位体积中的个体数就是种群密度。种群密度是衡量种群大小的数量指标,出生率和死亡率、迁出率和迁入率是决定种群数量变化的主要特征,年龄组成是预测种群数量变化的重要因素,性别比例是影响种群数量的重要因素。
2.对于活动能力强、活动范围大的个体调查种群密度时适宜用标志重捕法,而一般植物和个体小、活动能力小的动物以及虫卵等种群密度的调查方式常用的是样方法。
【详解】(1)决定种群密度大小的直接因素是出生率和死亡率、迁入率和迁出率,对于烟粉虱也不例外,其种群密度的大小同样由出生率和死亡率、迁入率和迁出率直接决定。由于烟粉虱的若虫活动能力弱,活动范围小因此可用样方法调查其种群密度。
(2)据图可知,与未经取食的番茄植株相比,经烟粉虱取食的番茄植株会分泌更多的茉莉酸,因此番茄抵抗烟粉虱取食的策略为番茄通过增加茉莉酸的分泌量,该物质会诱导植物产生某些具苦味的次生代谢产物,从而使烟粉虱厌食,达到抗虫目的。
(3)据表可知,番茄与玫瑰邻作,可使烟粉虱天敌的多样性增加,实践证明。番茄与玫瑰长期邻作有助于显著降低烟粉虱种群数量,可能是由于玫瑰的花粉、花蜜和蜜露等能为天敌昆虫提供更多的食物来源,且玫瑰能为烟粉虱的天敌昆虫提供食物和栖息空间,因而天敌昆虫增多,烟粉虱被捕食,数量减少。
(4)结合题目信息可知,为了很好防治烟粉虱,可以通过喷施一定量的茉莉酸或其他作物如玫瑰邻作来防治烟粉虱,从而达到良好的防治效果。
【点睛】熟知种群密度的调查方法以及适用对象是解答本题的关键,掌握种群的特征以及它们与种群数量的关系是解答本题的另一关键,能正确分析题目的相关信息是解答本题的前提。
10.(1) 相对 甲×丙
(2) aabb 5
(3) 不能 杂交后代均表现为叶、果均不苦和叶、果均苦,且比例为1:1
【分析】分析题干信息,A-B-、Aabb为叶果均苦,AAbb为叶苦,aaB-、aabb为叶果均不苦;甲乙杂交后代F2中叶果均苦:叶苦:叶果均不苦=2:1:1,则F1基因型为Aabb,则甲的基因型为aabb,甲丙杂交后代F2中叶果均苦:叶苦:叶果均不苦=11:1:4,则F1基因型为AaBb,则丙的基因型为AABB。
【详解】(1)一种生物的同一种性状的不同表现类型,叫做相对性状,黄瓜的3种不同苦味类型属于相对性状。甲×丙杂交组合F2出现的性状分离比为11:1:4,是9:3:3:1的变式,说明控制黄瓜苦味性状的基因位于两对染色体上。
(2)甲乙杂交后代F2中叶果均苦:叶苦:叶果均不苦=2:1:1,则F1基因型为Aabb,则甲的基因型为aabb,黄瓜“叶、果均苦”的基因型(A-B-、Aabb)有AABB、AaBB、AABb、AaBb、Aabb,共5种。
(3)甲×乙杂交所得F1基因型为Aabb,F1与甲杂交后代表现为叶、果均不苦和叶、果均苦,且比例为1:1,甲×丙杂交F1基因型为AaBb,F1与甲杂交后代后代表现为叶、果均不苦和叶、果均苦,且比例为1:1,所以不能用品系甲与杂交组合甲×乙、甲×丙的F1分别杂交来检测两个杂交组合F1的基因组成。
【点睛】本题考查了基因的自由组合定律的相关知识,本题的关键是根据表格信息推出表现型对应的基因型。
11.(1) 消毒 灭菌
(2)纯净水的微生物数目应该是非常少的,如果进行梯度稀释,最后培养出来的菌落数可能不在计数需求范围内,从而导致结果误差大
(3) 进行对照 平板上的菌落稳定
(4) 相同且适宜 将饮水机放置于室内阳光充足的位置;尽量使用小容量包装水;尽量饮用烧开过的水。
【分析】消毒指对病原微生物的繁殖体的致死作用,较温和;灭菌是采用强烈的理化因素使任何物体内外部的一切微生物永远丧失其生长繁殖能力的措施。微生物培养试验必须遵循单一变量原则,对照原则,等量原则。
【详解】(1)消毒指对病原微生物的繁殖体的致死作用,但不能杀死芽孢等全部微生物,因此消毒是不彻底的,灭菌指杀灭物体中所有活的微生物(含芽孢)的作用,灭菌是采用强烈的理化因素使任何物体内外部的一切微生物永远丧失其生长繁殖能力的措施。故采样人员手部用消毒,锥形瓶用灭菌。
(2)纯净水的微生物数量是非常少的,假如进行再梯度稀释,最后培养出来的菌落数可能太少,不在计数需求范围内,从而导致结果误差大。
(3)空白平板属于对照组,排除培养基对实验的影响,等到平板上的菌落稳定时在计数,减小实验误差。
(4)在设计实验时必须遵循单一变量原则,有自变量,因变量,还有无关变量,无关变量应相同且适宜,结合表中菌落数据要使菌落数较少应把饮水机放置于室内阳光充足的位置,使用小容量包装水,尽量饮用烧开过的水。
【点睛】通过设计微生物培养实验,了解生活中微生物无处不在,培养学生讲究卫生,科学饮水的习惯。
2023届四川省眉山市高三第二次诊断性考试理综生物试题(含答案): 这是一份2023届四川省眉山市高三第二次诊断性考试理综生物试题(含答案),共11页。试卷主要包含了单选题,读图填空题,填空题,实验探究题等内容,欢迎下载使用。
2022届四川省宜宾市高三第二次诊断性测试理综生物试题(含解析): 这是一份2022届四川省宜宾市高三第二次诊断性测试理综生物试题(含解析),共13页。试卷主要包含了单选题,综合题等内容,欢迎下载使用。
2022届四川省凉山州高三第二次诊断性检测理综生物试题(含解析): 这是一份2022届四川省凉山州高三第二次诊断性检测理综生物试题(含解析),共11页。试卷主要包含了单选题,综合题等内容,欢迎下载使用。

