2023年宁夏自治区中考二模化学试题(含解析)
展开
这是一份2023年宁夏自治区中考二模化学试题(含解析),共15页。试卷主要包含了单选题,填空题,实验题,计算题,科学探究题等内容,欢迎下载使用。
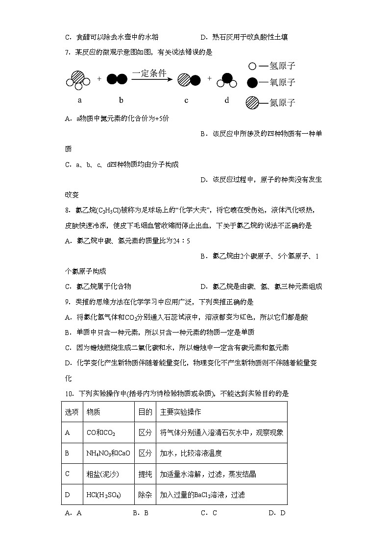
2023年宁夏自治区中考二模化学试题学校:___________姓名:___________班级:___________考号:___________ 一、单选题1.中华文化博大精深,下列成语描述化学变化的是A.木已成舟 B.滴水成冰 C.死灰复燃 D.海市蜃楼2.化学与人类的生活、生产关系密切。下列相关说法正确的是A.焚烧废弃塑料,可减少“白色污染” B.儿童摄入充足的钙元素可预防佝偻病和发育不良C.图书档案失火,用高压水枪灭火 D.“碳中和”的碳指的是碳单质3.有关电解水实验的说法错误的是A.一段时间后产生氢气和氧气的体积比约为2:1 B.该实验证明水由H2和O2组成C.正极产生的气体能使燃着的木条燃烧更旺 D.水中可加入少量硫酸钠以增强导电性4.下列基本的实验操作正确的是A.点燃酒精灯 B.配制溶C.验证质量守恒定律 D.测定pH5.下列劳动项目与所涉及的化学知识不相符的是选项劳动项目化学知识A用气筒给自行车车胎打气,车胎膨胀气体分子体积变大B洗洁精洗涤油污乳化作用C夏季给家中鱼缸通入空气夏季温度高,水中氧气溶解度降低D将自来水煮沸饮用杀菌消毒并降低水的硬度A.A B.B C.C D.D6.下列叙述不正确的是A.氮气性质比较稳定—可作保护气 B.酸雨就是指呈酸性的雨水C.食醋可以除去水壶中的水垢 D.熟石灰用于改良酸性土壤7.某反应的微观示意图如图,有关说法错误的是 A.a物质中氮元素的化合价为+5价 B.该反应中所涉及的四种物质有一种单质C.a、b、c、d四种物质均由分子构成 D.该反应过程中,原子的种类没有发生改变8.氯乙烷(C2H5Cl)被称为足球场上的“化学大夫”,将它喷在受伤处,液体汽化吸热,皮肤快速冷冻,使皮下毛细血管收缩而停止出血,下关于氯乙烷的说法不正确的是A.氯乙烷中碳、氢元素的质量比为24:5 B.氯乙烷由2个碳原子、5个氢原子、1个氯原子构成C.氯乙烷属于化合物 D.氯乙烷是由碳、氢、氯三种元素组成9.类推的思维方法在化学学习中应用广泛,下列类推正确的是A.将氯化氢气体和CO2分别通入石蕊试液中,溶液都变为红色,所以它们都是酸B.单质中只含一种元素,所以只含一种元素的物质一定是单质C.因为蜡烛燃烧生成二氧化碳和水,所以蜡烛中一定含有碳元素和氢元素D.化学变化产生新物质伴随着能量变化,物理变化不产生新物质则不伴随着能量变化10.下列实验操作中(括号内为待检验物质或杂质),不能达到实验目的的是选项物质目的主要实验操作ACO和CO2区分将气体分别通入澄清石灰水中,观察现象BNH4NO3和CaO区分加水,比较溶液温度C粗盐(泥沙)提纯加适量水溶解,过滤,蒸发结晶DHCl(H2SO4)除杂加入过量的BaCl2溶液,过滤A.A B.B C.C D.D11.下列图像能正确反应其对应关系的是A. 表示向一定质量的Ba(OH)2溶液中逐滴加入稀H2SO4至过量B. 表示发生的反应为:CaCO3CaO+CO2 ↑C. 一定温度下,向接近饱和的硝酸钾溶液中不断加入硝酸钾固体D. 向H2SO4和CuSO4的混合溶液中滴加过量NaOH溶液 二、填空题12.请按要求用化学符号填空(1)氖气___________。(2)氧化钙中钙元素显+2价___________。(3)两个铁离子___________。13.化学与生产生活密切相关,请结合所学知识,回答下列问题(1)吴忠美食不断“挑逗”着人们的味蕾,手抓羊肉(瘦肉)更是舌尖美味。羊肉中富含的营养素是___。烹饪时加碘食盐是必须得调味品,加碘(KIO3)食盐中的微量元素是_____。(2)汉服是中国“衣冠上国”的体现,承载了中国的染织绣等工艺,汉服有用真丝绸缎制作的,也有用合成纤维材料的。区别真丝(与羊毛相似)与合成纤维的简易方法是_____。(3)我区开发的多处温泉度假村是游客休闲度假的好地方。检验该温泉水是硬水还是软水,可选用的物质是______,浸入温泉池中的水可通过活性炭进行净化,利用了活性炭的_____性。(4)造成温室效应加剧的主要原因是化石燃料的过度使用,写出天然气燃烧的化学方程式___。14.如图是甲、乙、丙三种物质的溶解度曲线。请根据图中信息回答下列问题。(1)t3℃时,把35g甲充分溶解在50g水中,所得溶液质量是_______g。(2)配制溶质质量分数相同的甲、丙两种物质的饱和溶液,应选择的温度是_______℃。(3)t3℃时,甲、乙、丙三种物质的等质量饱和溶液中,所含溶剂质量最少的是_______。(4)若甲中混有少量乙,要得到纯净的甲,常用的提纯方法是_______。 三、实验题15.下列装置常用于实验室制取气体。 (1)图中标号①仪器的名称是___________。(2)按照节能环保操作简单的要求,小宇选择装置A制取氧气,该反应的化学方程式为____;(3)若采用装置D干燥所收集的H2,瓶中需盛放______(填物质名称),气体从_____(填“a”或“b”)端通入。 四、计算题16.兴趣小组向一定量的石灰石样品中加入足量稀盐酸,测得生成二氧化碳的质量为8.8克,请计算:样品中碳酸钙的质量。 五、实验题17.某化学兴趣小组的同学依据所学金属的化学性质展开探究活动。(1)资料显示,铜锌合金外观和黄金相似 ,为区分黄金制品和铜锌合金制品,化学兴趣小组同学依据所学金属的化学性质设计实验,就可以区分出铜锌合金,他们的实验步骤和现象是:将黄金制品和铜锌合金分别___________。(2)铜、铁、铝是生活中常见的金属,某化学兴趣小组的同学利用粗细相同、新打磨的铝丝、铁丝和铜丝,展开探究活动。小组同学依据所学金属的化学性质活动一:探究金属的活动性:如图1所示,取长短相同的三种金属加入酸中。现象和结论记录如下: 金属实验现象实验结论铝丝铝丝表面有大量气泡产生且反应剧烈活动性:______铁丝铁丝表面有少量气泡产生且反应缓慢铜丝无现象【交流研讨】①实验过程中铁丝与稀硫酸反应的化学反应方程式是_________。②探究这三种金属的活动性,还可选用的试剂组合是(至少三种)_________(不用酸溶液)。活动二:探究铁生锈的条件如图2,三支试管内铁丝最先生锈的是_____(填序号),A与B对比说明铁丝生锈需要______。在焊接铁制品前常用稀盐酸清除其表面的锈,该反应的化学方程式是___________。【能力发展】保护金属资源的有效途径___________(写一条)。 六、科学探究题18.氢氧化钠,在生产中有着广泛的用途,作为基本化工原料,用作高纯试剂,广泛用于化工、冶金、造纸、石油、纺织以及日用化工等,某校化学兴趣小组的同学们为了学习氢氧化钠的化学性质,开展了如下探究活动探究任务一:(1)如图是某同学总结的NaOH的四类化学性质。性质②所属反应为___________反应(填基本反应类型); (2)性质④说明NaOH变质是吸收了空气中的二氧化碳气体,请写出反应的化学方程式_________;(3)由于上述反应无明显现象,甲同学设计了如图所示的实验,将充满二氧化碳的试管倒扣在氢氧化钠溶液中,一段时间后,观察到的现象是_________。 乙同学认为上述现象仍然不足以说明氢氧化钠和二氧化碳已经发生反应,于是和兴趣小组的同学对实验后烧杯中的溶液继续展开探究。探究任务二:【提出问题】烧杯中溶液的主要成分是什么?【猜想与假设】猜想一:只有NaOH;猜想二:只有Na2CO3;猜想三:NaOH和Na2CO3【实验与结论】①乙同学取少量烧杯中的溶液于试管中,滴加2滴酚酞溶液,想根据溶液颜色变化来判断,大家经过讨论,认为此方法不可行,理由是___________。②同学们又另外设计实验方案并进行了探究,请你帮她完成下面的实验报告:实验步骤实验现象结论步骤1:取少量烧杯中的溶液于试管中,向其中滴加过量的氯化钙溶液并振荡__________猜想三正确步骤2:向上述反应后的上层清液中滴加酚酞溶液_________【评价与反思】上述步骤1中涉及的化学反应方程式为___________。
参考答案:1.C【详解】A.木已成舟没有新物质产生,属于物理变化;B. 滴水成冰没有新物质产生,属于物理变化;C. 死灰复燃有燃烧发生,有新物质产生,属于化学变化;D. 海市蜃楼没有新物质产生,属于物理变化;故选C。2.B【详解】A、焚烧废弃塑料,会产生有害气体,污染空气,说法错误;B、儿童摄入充足的钙元素,可预防佝偻病和发育不良,说法正确;C、图书档案失火,用高压水枪灭火,会造成书籍受损,说法错误D、“碳中和”的碳指的是二氧化碳,是引起温室效应的主要气体,说法错误。故选B。3.B【详解】A、电解水实验中“正氧负氢,氢二氧一”,与电源负极相连的试管收集到的气体较多,是氢气,与电源正极相连的试管收集到的气体较少,是氧气,一段时间后产生氢气和氧气的体积比约为2:1,故选项说法正确;B、水通电分解生成氢气和氧气,氢气由氢元素组成,氧气由氧元素组成,根据质量守恒定律,反应前后元素种类不变,可得出水是由氢元素和氧元素组成,故选项说法不正确;C、由A分析可知,正极产生的气体是氧气,氧气具有助燃性,能使燃着的木条燃烧更旺,故选项说法正确;D、水的导电性很弱,水中可加入少量硫酸钠以增强导电性,故选项说法正确。故选B。4.C【详解】A、禁止用一个酒精灯引燃另外一个酒精灯,以免引发火灾,故选项A错误;B、量筒只能量取液体体积,不能用来配制溶液。故选项B错误;C、使用托盘天平称量,应“左物右码”,红磷燃烧生成五氧化二磷,装置密闭,反应前后天平平衡,可以验证质量守恒定律,故选项C正确;D、用pH试纸测定未知溶液的pH时,正确的操作方法为:用玻璃棒蘸取少量待测液滴在干燥的pH试纸上,显色后再与标准比色卡对比来确定pH,不能将pH试纸直接伸入待测液中,以免污染待测液,故选项D错误;故选:C。5.A【详解】A、用气筒给自行车车胎打气,车胎膨胀,是因为气体分子间间隔大,选项错误;B、洗洁精中含有乳化剂,有乳化作用,能将大的油滴分散成细小的油滴,而能够随水流走,去除油污,选项正确;C、气体的溶解度随着温度升高而降低,故夏季温度高,水中氧气溶解度降低,需给家中鱼缸通入空气,选项正确;D、将自来水煮沸饮用,煮沸时水中的可溶性的钙镁化合物转化为沉淀,水的硬度降低,选项正确。故选A。6.B【详解】A、氮气性质比较稳定,不易与其他物质反应,可作保护气,选项正确;B、正常雨水的pH约为5.6,呈酸性,酸雨是指pH小于5.6的雨水,选项错误;C、水垢的主要成分是碳酸钙、氢氧化镁等,醋里面的醋酸会与其发生反应,产生溶于水的醋酸盐,可除去水壶中的水垢,选项正确;D、熟石灰是氢氧化钙的俗称,属于碱,可中和土壤中的酸性物质,改良酸性土壤,选项正确。故选B。7.A【分析】观察四种分子的结构可知a、b、c、d分别是NH3、O2、NO、H2O。【详解】A、由物质的构成可知,A的化学式是NH3,氢元素显+1价,化合物中各元素的化合价的代数和为零,可推出氮元素的化合价为﹣3价,故A错误;B、由物质的构成可知,该反应中所涉及的四种物质有一种物质的分子(b)是由同种原子构成的,属于单质,故B正确;C、由物质的构成可知,反应物和生成物都是由分子构成的,故C正确;D、由微粒的变化可知,该反应过程中,原子的种类没有发生改变,故D正确。故选:A。8.B【详解】A、氯乙烷(C2H5Cl)中碳、氢元素的质量比为=24:5,故A正确;B、氯乙烷由氯乙烷分子构成,1个氯乙烷分子由2个碳原子、5个氢原子、1个氯原子构成,故B错误;C、氯乙烷是由碳、氢、氯元素组成的纯净物,属于化合物,故C正确;D、物质由元素组成,氯乙烷是由碳、氢、氯三种元素组成,故D正确。故选B。9.C【详解】A、将氯化氢气体和CO2分别通入石蕊试液中,溶液都变为红色,氯化氢气体溶于水形成盐酸,二氧化碳和水反应生成碳酸使石蕊变红,二氧化碳不是酸,类推错误;B、单质中只含一种元素,只含一种元素的物质除了可能是单质,也可能是混合物,类推错误;C、因为蜡烛燃烧生成二氧化碳和水,根据质量守恒定律,所以蜡烛中一定含有碳元素和氢元素,类推正确;D、化学变化产生新物质伴随着能量变化,物理变化不产生新物质,但可能伴随能量变化,如升华是物理变化,但升华过程会吸热,伴随能量变化,类推错误;故选:C。10.D【详解】A、将气体分别通入澄清石灰水中,能使澄清石灰水变浑浊的是二氧化碳,无明显现象的是一氧化碳,现象不同,可以区分,故选项能达到实验目的;B、硝酸铵溶于水吸热,使溶液温度降低,氧化钙与水反应放热,溶液温度升高;取样加水,溶液温度降低的是硝酸铵,溶液温度升高的是氧化钙,故选项能达到实验目的;C、粗盐的主要成分是氯化钠,氯化钠溶于水,泥沙不溶于水,加适量水溶解,过滤,蒸发结晶可以提纯粗盐,故选项能达到实验目的;D、氯化钡与硫酸反应生成硫酸钡沉淀和盐酸,能除去杂质,但引入新的杂质氯化钡(过量的),不符合除杂的原则,故选项不能达到实验目的。故选D。11.D【详解】A、氢氧化钡显碱性,pH>7,随着酸量的增加溶液中的碱不断减少,pH变小,直至恰好反应pH=7,再加入稀硫酸酸性不断增强,pH小于7,A不符合题意。B、根据化学方程式可知,100份质量的碳酸钙完全反应生成44份质量的二氧化碳,56份质量的氧化钙。B不符合题意;C、一定温度下,向接近饱和的硝酸钾溶液中不断加入硝酸钾固体,开始溶液质量不是0。C不符合题意;D、向H2SO4和CuSO4的混合溶液中滴加过量NaOH溶液,氢氧化钠先与硫酸反应生成硫酸钠和水,然后氢氧化钠与硫酸铜反应生成氢氧化铜沉淀和硫酸钠,硫酸铜反应完,再加氢氧化钠不再生成沉淀。D符合题意。综上所述:选择D。 12.(1)Ne(2) (3)2Fe3+ 【详解】(1)稀有气体的化学式用元素符号表示,氖气的元素符号为Ne。(2)氧化钙中钙元素显+2价就是在氧化钙的化学式中钙元素符号的正上方加上+2,符号为:。(3)由离子的表示方法,在表示该离子的元素符号右上角,标出该离子所带的正负电荷数,数字在前,正负符号在后,带1个电荷时,1要省略,若表示多个该离子,就在其离子符号前加上相应的数字,故两个铁离子可表示为:2Fe3+。13.(1) 蛋白质 碘/I(2)抽丝、灼烧、闻气味(3) 肥皂水 吸附(4) 【详解】(1)动物肌肉、大豆、花生的种子都含有丰富的蛋白质,所以羊肉中富含的营养素是蛋白质。加碘(KIO3)食盐中的钠、氯、钾、氧属于常量元素,碘属于微量元素。所以加碘(KIO3)食盐中的微量元素是碘。 (2)羊毛燃烧时有烧焦羽毛的气味,燃烧后灰烬较多,为带有光泽的硬块,用手指一压就变成粉末。合成纤维因种类太多,比较复杂,一般现象是:接近火焰时迅速卷缩,燃烧比较慢,有刺激性的气味,趁势可以拉成丝,灰烬为灰褐色玻璃球状,不易破碎。所以区别真丝(与羊毛相似)与合成纤维的简易方法是抽丝、灼烧、闻气味。(3)硬水、软水区别是钙、镁离子含量多少,硬水加肥皂水产生泡沫较少,并有浮渣;软水加肥皂水产生泡沫较多。所以检验该温泉水是硬水还是软水,可选用的物质是肥皂水。由于活性炭具有吸附性,吸附水中颜色和异味,所以浸入温泉池中的水可通过活性炭进行净化,利用了活性炭的吸附性。 (4)天然气主要成分是甲烷,甲烷与氧气点燃条件下反应生成水和二氧化碳,化学方程式。 14. 75 t1 甲 降温结晶【详解】(1)在t3℃时,甲物质的溶解度是50g,所以50g水中最多溶解25g甲,把35克甲充分溶解在50克水中,充分溶解后,应该溶解25g甲,所得溶液的质量为50g+25g=75g。(2)t1℃时甲、丙的溶解度相等,饱和溶液的溶质质量分数=×100%,可知溶解度相等则溶质的质量分数相等,所以该温度下可配制相同浓度的甲、乙两种物质的饱和溶液;(3)t3℃时,甲物质的溶解度最大,其次是乙,最小的是丙,饱和溶液的溶质质量分数=×100%=,溶解度大,溶质质量分数大,甲、乙、丙三种物质的等质量饱和溶液中,甲物质的溶解度最大,甲饱和溶液质量分数最大,所含溶质质量最多,所含溶剂质量最少;(4)甲的溶解度受温度影响较大,乙的溶解度受温度影响较小,若甲中混有少量乙,要得到纯净的甲,常用的提纯方法是降温结晶。15.(1)长颈漏斗(2)(3) 浓硫酸 a 【详解】(1)由图示可知,仪器①为长颈漏斗。故填长颈漏斗;(2)装置A为固液不加热型发生装置,所以可用过氧化氢在二氧化锰做催化剂条件下反应生成水和氧气的方式制取氧气,其化学方程式为 ,故填;(3)浓硫酸具有吸水性,可用于气体的干燥,所以可在装置D中加入浓硫酸,为使氢气与药品充分接触,所以干燥氢气时气体从a口进入,干燥的氢气从b口逸出,故填浓硫酸;a;16.解:设样品中碳酸钙的质量为。答:样品中碳酸钙的质量为20g。【详解】见答案。17.(1)灼烧,变黑的是铜锌合金,没有变化的是黄金制品;或将黄金制品和铜锌合金分别放在稀盐酸中,有气泡产生的是铜锌合金,没有变化的是黄金制品;(答案合理即可)(2) 铝丝、硫酸亚铁溶液、铜丝;或硫酸铝溶液、铁丝、硫酸铜溶液;或铝丝、氯化亚铁溶液、铜丝;或氯化铝溶液、铁丝、氯化铜溶液;(答案合理即可) A 与氧气接触 防止金属制品腐蚀;或合理开采金属资源;或回收利用废旧金属;或寻找金属代用品等(答案合理即可) 【详解】(1)根据金属活动性,金在高温下不与氧气反应,也不与酸反应,铜在加热时能与氧气反应生成黑色的氧化铜,锌与酸能反应生成氢气,故区分黄金制品和铜锌合金可采用的方法有:将黄金制品和铜锌合金分别灼烧,变黑的是铜锌合金,没有变化的是黄金制品;或将黄金制品和铜锌合金分别放在稀盐酸中,有气泡产生的是铜锌合金,没有变化的是黄金制品;(2)根据铝丝、铁丝能与稀硫酸反应,铜丝不与稀硫酸反应,可知铜最不活泼;由铝丝表面有大量气泡产生且反应剧烈,铁丝表面有少量气泡产生且反应缓慢,可知铝比铁活泼,故三种金属的活动性为:;交流研讨①铁与稀硫酸反应生成硫酸亚铁和氢气,故反应化学方程式为:;②根据金属的活动性,探究三种金属的活动性,可选择的试剂组合是“金、可溶性盐、金”或“可溶性盐、金、可溶性盐”,组合一:铝丝、硫酸亚铁溶液、铜丝,将铝丝插入到硫酸亚铁溶液中,铝可将铁置换出来,将铜丝插入到硫酸亚铁溶液中,无明显现象,可以得出活动性:;组合二:硫酸铝溶液、铁丝、硫酸铜溶液,将铁丝插入到硫酸铝溶液中,无明显现象,将铁丝插入到硫酸铜溶液中,铁能将铜置换出来,可以得出活动性:;组合三:铝丝、氯化亚铁溶液、铜丝,将铝丝插入到氯化亚铁溶液中,铝可将铁置换出来,将铜丝插入到氯化亚铁溶液中,无明显现象,可以得出活动性:;组合四:氯化铝溶液、铁丝、氯化铜溶液,将铁丝插入到氯化铝溶液中,无明显现象,将铁丝插入到氯化铜溶液中,铁能将铜置换出来,可以得出活动性:;故填:铝丝、硫酸亚铁溶液、铜丝;或硫酸铝溶液、铁丝、硫酸铜溶液;或铝丝、氯化亚铁溶液、铜丝;或氯化铝溶液、铁丝、氯化铜溶液;活动二:铁在氧气和水共同存在时生锈最快,两个条件缺一不可,A试管中铁丝与氧气和水同时接触,B试管中铁丝只与水接触,C试管中铁丝只与氧气接触,因此三支试管中铁丝最先生锈的是A,故填:A;A与B对比说明铁丝生锈需要与氧气接触,故填:与氧气接触;用稀盐酸清除铁制品表面的铁锈,铁锈的主要成分是氧化铁,氧化铁与稀盐酸反应生成氯化铁和水,故反应的化学方程式为:;能力发展:保护金属资源的有效途径有:防止金属制品腐蚀;或合理开采金属资源;或回收利用废旧金属;或寻找金属代用品等(答案合理即可)。18. 复分解反应 2NaOH+CO2=Na2CO3+H2O 试管内液面上升 Na2CO3溶于水也显碱性,也能使无色酚酞溶液变红,无法判断是NaOH使无色酚酞变红,还是Na2CO3使无色酚酞变红 产生白色沉淀 无色溶液变红 【详解】(1)①由图可知,性质②是NaOH与酸反应,NaOH属于碱,因此,该反应属于酸碱中和反应,酸碱中和反应属于复分解反应中的一种,故填写:复分解反应;(2)②氢氧化钠与二氧化碳反应,生成碳酸钠与水,化学方程式为:2NaOH+CO2=Na2CO3+H2O,故填写:2NaOH+CO2=Na2CO3+H2O;(3)③将一个充满二氧化碳的试管倒立在盛有氢氧化钠溶液的烧杯中,二氧化碳与氢氧化钠发生反应生成碳酸钠和水,管内气体的减少,造成试管内压强减小,而使烧杯内液体进入试管,因此可观察到:试管内液面上升,故填写:试管内液面上升。④由猜想与假设可知,烧杯中溶液的主要成分不是氢氧化钠就是碳酸钠或者两者都有,NaOH溶于水显碱性,能使无色酚酞变红,Na2CO3溶于水也显碱性,也能使无色酚酞溶液变红,所以滴加2滴酚酞溶液,无法判断是氢氧化钠还是碳酸钠,因此,此方案不可行,故填写:Na2CO3溶于水也显碱性,也能使无色酚酞溶液变红,无法判断是NaOH使无色酚酞变红,还是Na2CO3使无色酚酞变红。⑤如果猜想三正确,溶液的主要成分有NaOH和Na2CO3,碳酸钠与加入的氯化钙反应,生成白色沉淀碳酸钙和氯化钠,因此,观察到的现象是产生白色沉淀,故填写:产生白色沉淀;⑥当碳酸钠反应完后,溶液的主要成分变为过量氯化钙、生成的氯化钠和不参加反应的氢氧化钠,氯化钙和氯化钠的水溶液都显中性,不能使无色酚酞变红,氢氧化钠溶液显碱性,可以使无色酚酞变红,故填写:无色溶液变红;⑦碳酸钠与加入的氯化钙反应,生成白色沉淀碳酸钙和氯化钠,化学方程式为:,故填写:。
相关试卷
这是一份2023年广西贵港市中考二模化学试题(含解析),共21页。试卷主要包含了单选题,填空题,流程题,实验题,科学探究题,计算题等内容,欢迎下载使用。
这是一份2021年江苏省常州市中考二模化学试题(含解析),共22页。试卷主要包含了单选题,填空题,简答题,综合应用题,实验题,科学探究题,流程题等内容,欢迎下载使用。
这是一份2021年江苏省常州市中考二模化学试题(含解析),共22页。试卷主要包含了单选题,填空题,简答题,综合应用题,实验题,科学探究题,流程题等内容,欢迎下载使用。

