2023年云南省中考历史真题(原卷版)
展开2023年吉林省中考历史真题(原卷版): 这是一份2023年吉林省中考历史真题(原卷版),共5页。试卷主要包含了单项选择题,归纳列举题,材料分析题,综合探究题等内容,欢迎下载使用。
2023年福建省中考历史真题(原卷版): 这是一份2023年福建省中考历史真题(原卷版),共10页。试卷主要包含了选择题,非选择题等内容,欢迎下载使用。
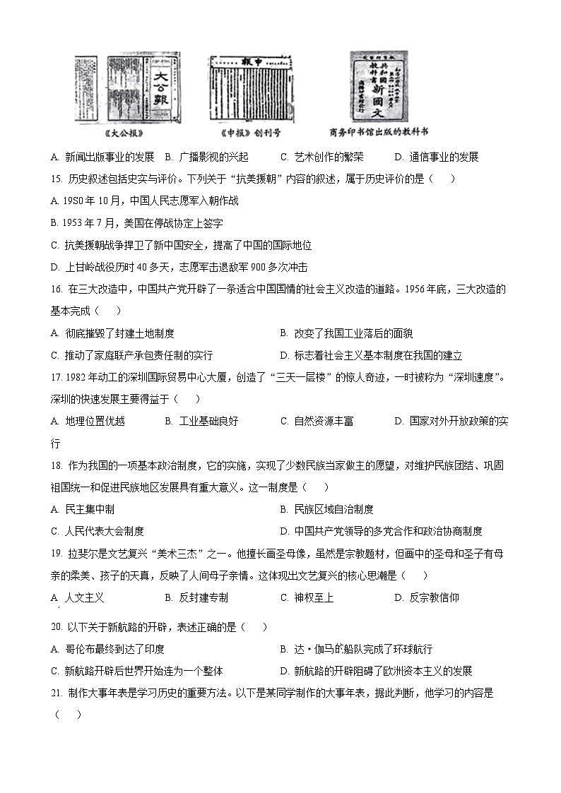
2022年吉林省中考历史真题(原卷版): 这是一份2022年吉林省中考历史真题(原卷版),共6页。试卷主要包含了单项选择题,归纳列举题,材料分析题,综合探究题等内容,欢迎下载使用。

