还剩5页未读,
继续阅读
湖北省高中名校联盟2022-2023学年高一下学期5月联合测评政治试题
展开
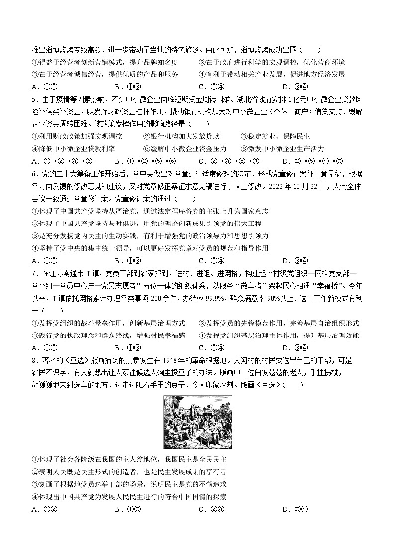
这是一份湖北省高中名校联盟2022-2023学年高一下学期5月联合测评政治试题,共8页。试卷主要包含了9%,群众满意率90%以上等内容,欢迎下载使用。
相关试卷
2024届湖北省高中名校联盟高三第二次联合测评政治试题Word版含解析:
这是一份2024届湖北省高中名校联盟高三第二次联合测评政治试题Word版含解析,共20页。试卷主要包含了选择题的作答,非选择题的作答等内容,欢迎下载使用。
2024湖北省高中名校联盟高三上学期第一次联合测评政治试题含答案:
这是一份2024湖北省高中名校联盟高三上学期第一次联合测评政治试题含答案,共7页。试卷主要包含了阅读材料,完成下列要求等内容,欢迎下载使用。
2023湖北省高中名校联盟高一下学期5月联合测评政治试题PDF版含解析:
这是一份2023湖北省高中名校联盟高一下学期5月联合测评政治试题PDF版含解析,文件包含湖北省高中名校联盟2022-2023学年高一下学期5月联合测评政治试题pdf、湖北省高中名校联盟2022-2023学年高一下学期5月联合测评政治试题答案pdf等2份试卷配套教学资源,其中试卷共9页, 欢迎下载使用。

