隆子县2022-2023学年四年级数学第二学期期末教学质量检测模拟试题含解析
展开隆子县2022-2023学年四年级数学第二学期期末教学质量检测模拟试题
一、 填空题。 (20 分)
1.甲、乙两个数的平均数是90,丙数是60,这三个数的平均数是(________)。
2.60平方分米=(______)平方米 1.09米=(______)厘米
8吨70千克=(______)吨 4元8分=(______)元
3.250×40的积的末尾一共有(______)个0,两个乘数的末尾一共有2个0,积的末尾至少有(______)个0。
4.7.06中的“7”在(____)位上,表示(______),“6”在(____)位上,表示(_________)。
5.妈妈准备晚饭,(蒸米饭和炒菜用不同的锅和炉子)淘米用了2分钟,蒸米饭用了25分钟,洗菜用了5分钟,切菜用了3分钟,炒菜用了8分钟,妈妈完成这些事,至少需要(________)分钟。
6.在括号里填“>”“<”或“=”。
782980(______)783205 100个一百万(______)一亿
7.小刚搭建了一个几何体,从正面、上面和左面看到的都是如图的形状,请问:他一定是用(_______)个小正方体搭成的.
8.下边的三角形,按角分是(______)三角形;按边分是(______)三角形。
9.两个正方形的位置如下图所示。如果,(______)°。
10.42个千分之一写成小数是________.
二、 选择题。 (把正确答案序号填在括号里。 每题 2 分, 共 10 分)
11.从左面看,看到( )的形状相同。
A.①②③ B.②③④ C.①②④
12.12.5先缩小到原来的,再扩大到1000倍是( ).
A.12.5 B.125 C.1250 D.1.25
13.下面的数中,最接近6的是( )。
A.6.1 B.5.99 C.6.01 D.5.998
14.在“240÷40+20×2=8”算式中添上括号,使等式成立,正确的是( )。
A.240÷40+(20×2)=8 B.240÷(40+20×2)=8
C.240÷(40+20)×2=8 D.(240÷40+20)×2=8
15.下面各数中,“0”全部去掉后不改变数的大小是( )。
A.0.08 B.12.060 C.56.100
三、 判断题(对的打“√ ” , 错的打“×” 。 每题 2 分, 共 10 分)
16.升国旗时,国旗由下到上是平移运动。(______)
17.0.24扩大到它的10倍等于240缩小到它的。(________)
18.35的20倍和350的2倍相等。(______)
19.80.6扩大100倍后,再缩小10倍是8060_____(判断对错)
20.两个数相乘,一个乘数是180,另一个乘数增加1,积就增加180。(______)
四、 计算题。 (28 分)
21.口算。
42×20= 910÷70= 100-25= 6300÷70=
24×50= 130×20= 283+19= 18×5÷18×5=
22.竖式计算,打☆号的要验算。
32.9+9.25= 400-119.09= ☆60600÷1700=
五、 作图题。 (8 分)
23.画出下面图形指定底边上的高。
六、 解决问题。 (每题 4 分, 共 24 分)
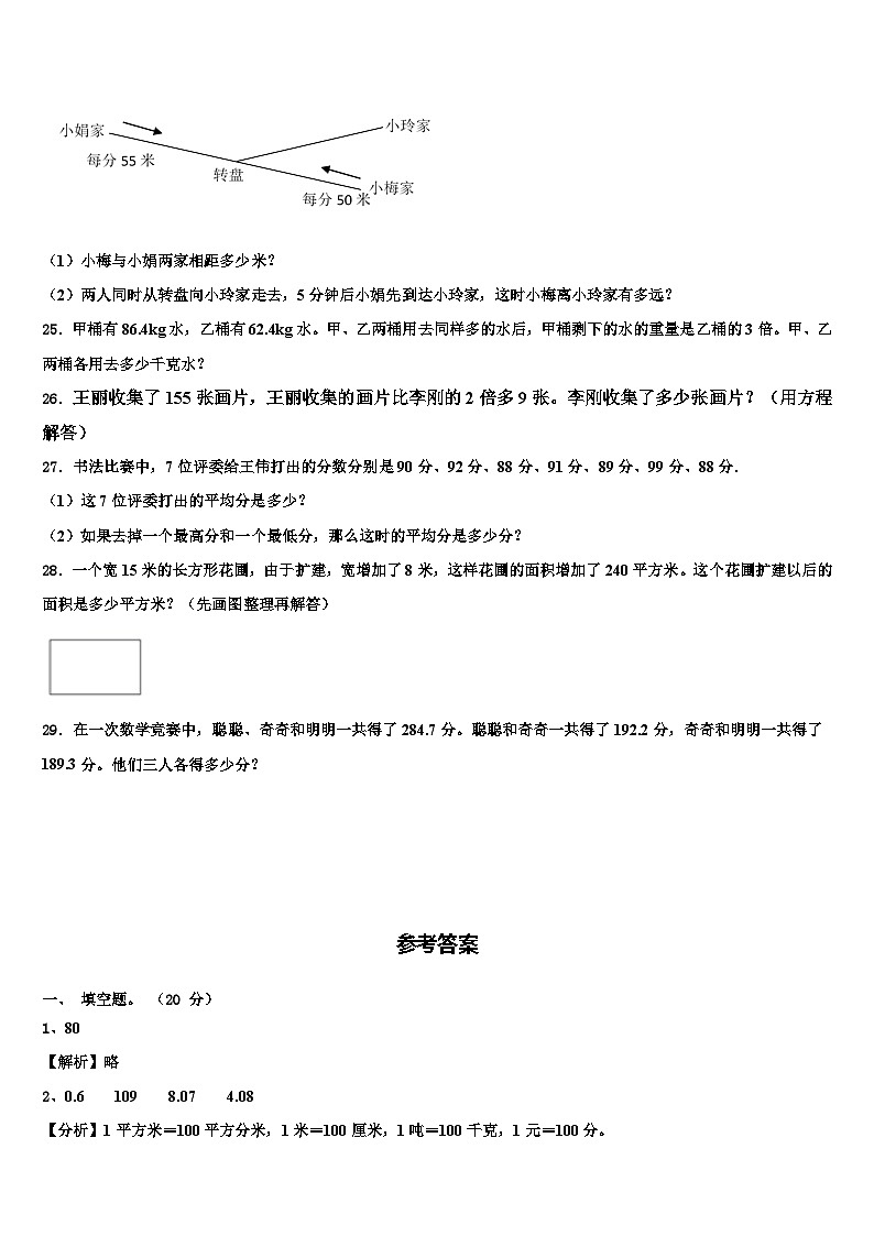
24.小梅和小娟同时从家出发,8分钟同时到达转盘。
(1)小梅与小娟两家相距多少米?
(2)两人同时从转盘向小玲家走去,5分钟后小娟先到达小玲家,这时小梅离小玲家有多远?
25.甲桶有86.4kg水,乙桶有62.4kg水。甲、乙两桶用去同样多的水后,甲桶剩下的水的重量是乙桶的3倍。甲、乙两桶各用去多少千克水?
26.王丽收集了155张画片,王丽收集的画片比李刚的2倍多9张。李刚收集了多少张画片?(用方程解答)
27.书法比赛中,7位评委给王伟打出的分数分别是90分、92分、88分、91分、89分、99分、88分.
(1)这7位评委打出的平均分是多少?
(2)如果去掉一个最高分和一个最低分,那么这时的平均分是多少分?
28.一个宽15米的长方形花圃,由于扩建,宽增加了8米,这样花圃的面积增加了240平方米。这个花圃扩建以后的面积是多少平方米?(先画图整理再解答)
29.在一次数学竞赛中,聪聪、奇奇和明明一共得了284.7分。聪聪和奇奇一共得了192.2分,奇奇和明明一共得了189.3分。他们三人各得多少分?
参考答案
一、 填空题。 (20 分)
1、80
【解析】略
2、0.6 109 8.07 4.08
【分析】1平方米=100平方分米,1米=100厘米,1吨=100千克,1元=100分。
【详解】大单位化小单位乘以进率,小单位化大单位除以进率,本题乘除进率利用小数点的移动更为简便。60平方分米=60÷100平方米=0.6平方米;1.09米=1.09×100厘米=109厘米;8吨70千克化为吨整数部分为8,将70千克=70÷1000吨=0.07吨,即8吨70千克=8.07吨;8分=8÷100元=0.08元,即4元8分=4.08元。
故答案为:0.6;109;8.07;4.08
本题首先要掌握大小单位的互化法则,其次要掌握小数点对数大小的影响,只有两者都掌握,方可轻松解决。
3、4 2
【分析】根据三位数乘两位数的规则,算出答案,数出得数末尾零的个数,通过这道题推导出两个乘数的末尾一共两个零,积的末尾至少有几个零。
【详解】250×40=10000,10000末尾一共有4个0,那是因为25×4=100,所以两个乘数的末尾一共有两个零,积的末尾至少2个零。
故答案为:4;2
本题考查的是三位数乘两位数的规律,要注意250×40末尾之所以有4个零,是因为25×4的积本身就有两个零。
4、个 7个一 百分 6个0.01
【解析】略
5、27
【分析】要想时间最省,妈妈应先淘米,然后再蒸米饭。而妈妈蒸米饭的同时可以洗菜、切菜和炒菜。也就是妈妈完成这些事,至少需要2+25分钟。
【详解】2+25=27(分钟)
则妈妈完成这些事,至少需要27分钟。
故答案为:27。
本题考查优化问题,解决本题的关键是明确蒸米饭的同时可以洗菜、切菜和炒菜。
6、< =
【分析】100个一百万是一亿,根据整数比较大小的方法:比较两个整数的大小,首先要看他们的数位,如果数位不同,那么数位多的数就大,如果数位相同,从最高位开始,相同数位上的数大的那个数就大,由此比较。
【详解】782980<783205 100个一百万=一亿
本题主要考查了整数的大小比较方法,单位不同时,先将单位换算统一后比较。
7、4个
【分析】这个立体图形,从正面看是3个正方形,说明从正面看是由3个小正方体组成的,分两层,下层2个,上层1个居右;从上面看和左面看也是3个正方形,可以确定有两列,里面一列靠右有1个。
【详解】由分析可得如图:
一共有3+1=4(个)
本题是考查从不同方向观察物体和几何体图形,培养观察能力和空间想象能力。
8、直角 等腰
【分析】有一个直角的三角形是直角三角形;
两条边相等的三角形是等腰三角形。
【详解】这个三角形有一个直角,且有两条边相等,所以按角分是直角三角形,按边分是等腰三角形。
故答案为:直角,等腰
本题考查的是等腰三角形和直角三角形的相关知识,掌握三角形的定义是关键。
9、
【分析】观察图片得:∠1与∠2组成正方形的一个直角,∠3与∠2组成正方形的一个直角,所以∠1与∠3的大小相等,据此解题。
【详解】∠1+∠2=90°=∠3+∠2
所以∠3=∠1=75°
故答案为:75
解答此题的关键是明确∠2与∠3都与∠1组成了一个直角,利用彼此间的关系进行解题即可。
10、0.1
【分析】由42个千分之一组成的小数,即千分位上是2,百分位上是4,十分位上是0,个位上没有计数单位,用0补足;据此写出即可.此题考查了小数的组成和计数单位,应灵活运用.
【详解】解:42个千分之一写成小数是0.1;
故答案为0.1.
二、 选择题。 (把正确答案序号填在括号里。 每题 2 分, 共 10 分)
11、C
【分析】根据几何体的观察的方法,分别将每一个图形左边观察到的图形记下来,比较差别,选出相同的即可。
【详解】①从左面看可以得到:;
②从左面看可以得到:;
③从左面看可以得到:;
④从左面看可以得到:
相同的是①②④。
故答案为:C
本题考查的是对几何体的观察,培养学生的空间想象能力。
12、B
【分析】一个数的小数点依次向右移动一位、两位、三位,得到的数依次扩大到原来的数的10倍、100倍、1000倍;反之,向左移动一位、两位、三位,也相应的缩小到原数的、、。
【详解】按题意先向左移动两位,再向右移动三位、合计是向右移动了一位,即扩大了10倍。
故答案为B.
向左移动变小,向右移动变大,不要被复杂的题意蒙蔽,层层分析,用心推算,可得出答案。
13、D
【分析】分别求出这几个数与6的差,再根据小数大小比较的方法比较它们的差,差最小的就和6最接近,据此解答。
【详解】A.6.1-6=0.1
B.6-5.99=0.01
C.6.01-6=0.01
D.6-5.998=0.002
0.1<0.01<0.002
所以5.998最接近6
故答案为:D
本题的关键是先求出这几个数与6的差,再进行比较。
14、C
【分析】分别计算出每个选项中的结果,再与8进行比较即可。
【详解】A. 240÷40+(20×2)
=6+40
=46≠8 ;
B. 240÷(40+20×2)
=240÷80
=3≠8;
C. 240÷(40+20)×2
=240÷60×2
=8;
D. (240÷40+20)×2
=26×2
=52≠8;
故答案为:C。
本题属于基础性题目,认真计算即可,一定要注意运算顺序。
15、C
【分析】小数的性质是指在小数的末尾添上“0”或去掉“0”,小数的大小不变;据此解答即可。
【详解】A.“0”全部去掉后,0.08变成8,0.08≠8;
B.“0”全部去掉后,12.060变成12.6,12.060≠12.6;
C.“0”全部去掉后,56.100变成56.1,56.100=56.1。
故答案为:C。
根据小数的性质添“0”或者去“0”时,是在小数的末尾,小数中间的“0”是不能随便去掉的。
三、 判断题(对的打“√ ” , 错的打“×” 。 每题 2 分, 共 10 分)
16、√
【详解】略
17、√
【分析】0.24扩大到它的10倍,小数点向右移动一位是2.4,240缩小100倍,小数点向左移动两位是2.4。
【详解】0.24扩大到它的10倍是2.4,240缩小100倍是2.4,2.4=2.4;
所以0.24扩大到它的10倍等于240缩小到它的,故此说法正确。
故答案为:√
此题主要考查的是小数点位置移动引起数的大小变化规律:一个数的小数点向右(向左)移动一位、两位、三位…,这个数就比原来扩大(缩小)10倍、100倍、1000倍…,反之也成立。
18、√
【分析】计算出35×20和350×2的结果,然后比较大小即可解答本题。
【详解】35×20=700
350×2=700
因为700=700,
所以35的20倍和350的2倍相等说法正确。
故答案为:√
19、×
【详解】试题分析:把一个数先扩大100倍后,再缩小10倍,相当于把这个数扩大了100÷10=10倍,进而判断得解.
解:80.6扩大100倍后,再缩小10倍是1.
故答案为×.
【点评】
此题考查小数点的位置移动引起小数大小变化规律:一个数扩大(或缩小)10倍、100倍、1000倍…,这个数的小数点就向右(或向左)移动一位、两位、三位…,反之也成立.
20、√
【详解】【分析】乘法分配律的应用,。
【详解】180×a,将a加1得到a+1,有180×(a+1)=180×a+180,积增了180。
此题考查运算律的理解和掌握、应用。
四、 计算题。 (28 分)
21、840;13;75;90;
1200;2600;302;25
【分析】退位减在口算时需要点借位的圆点;乘数末尾的0在计算过程中可以先不考虑,最后有几个0在得数末尾添几个0;在18×5÷18×5这题是需要注意只包含乘除运算,所以我们从左往右算,不能先算乘法再算除法。
【详解】42×20=840 910÷70=13 100-25=75 6300÷70=90
24×50=1200 130×20=2600 283+19=302 18×5÷18×5=25
故答案为:840;13;75;90;
1200;2600;302;25。
在计算18×5÷18×5,25×4÷25×4,10+2-10+2此类题目时,先观察算式中只含有加减或乘除,所以只能从左往右算,不能改变运算顺序。
22、42.15;280.91;35……1100
【分析】小数的加法和减法的法则:相同数位对齐(小数点对齐),从低位算起,按整数加减法的法则进行计算,结果中的小数点和相加减的数里的小数点对齐;
整数的除法:从被除数的高位起,除数是几位数,就先看被除数的前几位,如果不够除,就要多看一位。除到哪一位就要把商写在那一位的上面。每次除得的余数都必须比除数小,由此计算;除法的验算:根据乘法和除法互逆运算的关系,利用商×除数+余数,如果乘得的积与被除数相同,那么原计算正确。
【详解】32.9+9.25=42.15 400-119.09=280.91 ☆60600÷1700=35……1100
验算:
考查了小数加减法和整数除法的笔算,根据各自的计算方法进行计算,注意验算方法的选择。
五、 作图题。 (8 分)
23、
【解析】略
六、 解决问题。 (每题 4 分, 共 24 分)
24、(1)840米 (2)25米
【解析】略
25、50.4千克
【分析】甲桶有86.4kg水,乙桶有62.4kg水,则甲桶比乙桶多86.4-62.4=24kg水。用去同样多的水后,甲桶还是比乙桶多24kg水。此时甲桶剩下的水是乙桶的3倍,即甲桶剩下的水比乙桶多2倍,所以乙桶剩下的水重24÷2kg。用乙桶原来水的重量减去剩下水的重量,即可求出乙桶用去水的重量,也就是甲桶用去水的重量。
【详解】(86.4-62.4)÷(3-1)
=24÷2
=12(kg)
62.4-12=50.4(kg)
答:甲、乙两桶各用去50.4千克水。
解决本题的关键是明确甲桶剩下的水比乙桶多2倍,是24kg。进而求出乙桶剩下的水重量,再进一步解答。
26、73张
【解析】略
27、(1)91分;(2)90分.
【解析】试题分析:(1)根据平均数的意义和求法,将7位评委的打分相加,求出它们的和,然后除以7即可;
(2)去掉一个最高分99分和一个最低分88分后,将剩下的5个得分相加,然后用它们的和除以5即可.
解:(1)(90+92+88+91+89+99+88)÷7
=637÷7
=91(分)
答:这7位评委打出的平均分是91分.
(2)去掉一个最高分99分,一个最低分88分,
(90+92+88+91+89)÷5
=450÷5
=90(分)
答:如果去掉一个最高分和一个最低分,这时的平均分是90分.
【点评】本题考查的是平均数的定义,平均数等于所有数据的和除以数据的个数.
28、;平方米
【分析】先用增加的面积除以增加的宽即可求出原来的长,然后依据长方形的面积公式,把数据代入公式解答。
【详解】
(240÷8)×(15+8)
=30×23
=690(平方米)
答:这个花圃扩建以后的面积是690平方米。
此题主要考查长方形的面积公式的灵活运用,关键是求出原来的长。
29、聪聪得95.4分,奇奇得96.8分,明明得92.5分
【分析】三人的分数和-聪聪和奇奇的分数和=明明的分数;三人的分数和-奇奇和明明的分数和=聪聪的分数;奇奇和明明的分数和-明明的分数=奇奇的分数;据此即可解答。
【详解】明明的分数:284.7-192.2=92.5(分)
聪聪的分数:284.7-189.3=95.4(分)
奇奇的分数:189.3-92.5=96.8(分)
答:聪聪得95.4分,奇奇得96.8分,明明得92.5分。
本题主要考查学生对小数加减法知识的掌握和灵活运用。
山南地区隆子县2022-2023学年数学五年级第二学期期末统考模拟试题含解析: 这是一份山南地区隆子县2022-2023学年数学五年级第二学期期末统考模拟试题含解析,共6页。试卷主要包含了仔细填空,准确判断,谨慎选择,细想快算,能写会画,解决问题等内容,欢迎下载使用。
2023届西藏山南地区隆子县数学五下期末检测模拟试题含解析: 这是一份2023届西藏山南地区隆子县数学五下期末检测模拟试题含解析,共7页。试卷主要包含了用心思考,我会填,仔细推敲,我会选,火眼金睛,我会判,细心审题,我能算,心灵手巧,我会画,我会解决问题等内容,欢迎下载使用。
新界东2022-2023学年四年级数学第二学期期末教学质量检测模拟试题含解析: 这是一份新界东2022-2023学年四年级数学第二学期期末教学质量检测模拟试题含解析,共5页。试卷主要包含了 填空题, 选择题, 判断题, 计算题, 作图题, 解决问题等内容,欢迎下载使用。

